
- 電動自行車
電動自行車如何在線完成預約登記?
第一步:下載"北京交警"APP。

第二步:點擊"掌上車管所",進入預約界麵首頁,選擇辦理業務種類。


第三步:業務種類中選擇"電動自行車注冊登記"後,可選擇辦理方式,分為"便民服務點辦理"及"預約辦理"。


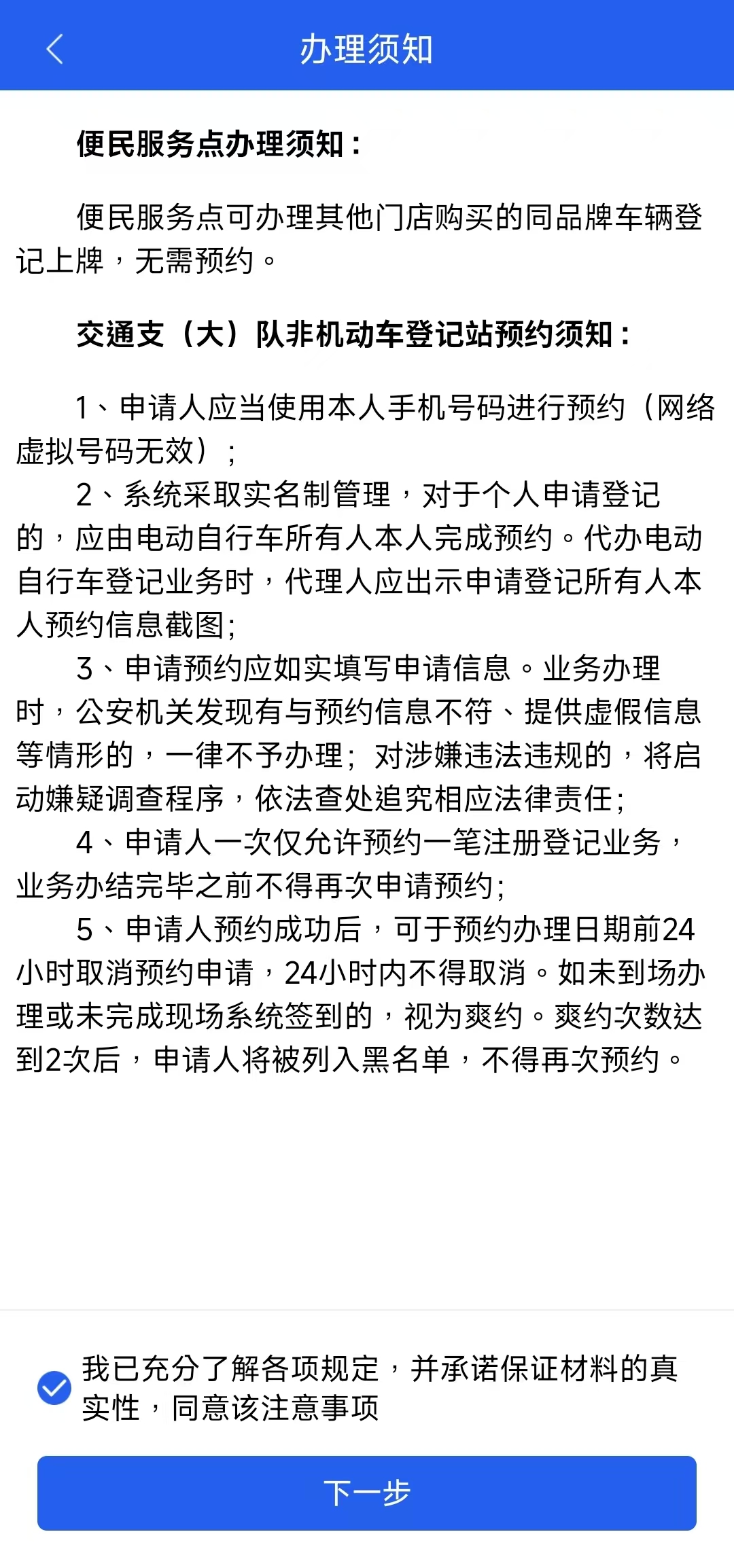
第四步:選擇"便民服務點辦理",閱讀“辦理須知”,點擊“下一步”按鈕,即可查詢就近便民服務點地址。便民服務點可辦理同品牌車輛登記上牌,無需預約。


第五步:選擇"預約辦理"後,點擊“修改”填寫辦理人資料,填寫完成後點擊“確認”。


第六步:選擇辦理時間及地點。

第七步:確認辦理人信息和預約信息,核對無誤後點擊“提交”即可完成預約。


另外,在全市19家交通支(大)隊非機動車登記站也可以預約辦理電動自行車注冊登記業務,大家需要下載北京交警APP預約後前往辦理。
非機動車登記站地圖查詢:
如有變化,請以業務單位最新情況為準。歡迎您批評指正!
閱讀全文
