“六年免檢”車如何申領檢驗合格標誌?
如何理解機動車六年免檢呢?其實機動車"六年免檢"不是"不檢",而是"六年免上線檢驗"。也就是說,6年免檢的車主仍需按照相關規定到交管部門窗口領取免檢合格標誌。如果沒有按時領取免檢合格標誌,就要被處罰啦。現在無需前往交管部門,大家可直接通過"交管12123"APP實現六年免檢合格標誌在線申領了。怎麽申領呢?請往下看。
提示:申領檢驗合格標誌限車主本人操作,請在機動車檢驗有效期止前3個月內進行申請。
第一步:登錄"交管12123"APP
第二步:點擊【更多】

第三步:點擊"免檢車申領合格標誌"

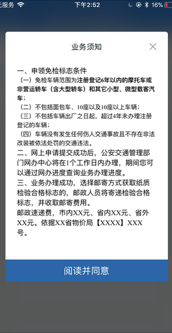
第四步:選擇需免檢車申領檢驗標誌的機動車。認真閱讀免檢車申領檢驗標誌業務須知後,點擊【閱讀並同意】進入車輛信息確認頁麵。對於交強險和車船稅聯網核查是否通過的,分別進入兩個不同的業務操作流程。


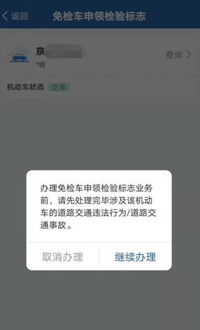
第五步:確認車輛信息頁麵,包括號牌種類、號牌號碼、機動車狀態、檢驗有效期止、交強險生效日期、交強險終止日期信息,點擊【下一步】進入信息確認提交頁麵,請再次核對免檢車申領檢驗標誌申請信息,待確認所填資料信息無誤後,獲取手機短信驗證碼,核驗通過後,點擊【提交】按鈕,完成免檢車申領檢驗標誌業務申請信息提交。

第六步:如果交強險和車船稅聯網核查不通過時,需確認車輛信息頁麵,包括號牌種類、號牌號碼、機動車狀態、檢驗有效期止等信息後,進入資料信息填寫頁麵,用戶需上傳交強險、車船稅憑證照片,點擊【下一步】進入信息確認提交頁麵,用戶再次核對免檢車申領檢驗標誌申請信息,待確認所填資料信息無誤後,獲取手機短信驗證碼,核驗通過後,點擊【提交】按鈕,完成免檢車申領檢驗標誌業務申請信息提交。

第七步:提交成功後,用戶可通過【首頁】-【網辦進度】功能隨時查看業務辦理進度。

小編在這裏提示大家,免檢車申領檢驗標誌條件為:
(一)免檢車輛範圍為注冊登記6年以內的摩托車或非營運轎車(含大型轎車)和其它小型、微型載客汽車;
(二)不包括麵包車、10座以及10座以上車輛;
(三)不包括車輛出廠之日起,超過4年未辦理注冊登記的車輛;
(四)車輛沒有發生任何傷人交通事故且不存在非法改裝被依法處罰的交通違法。
二、交強險、車船稅電子信息已實現聯網,且用戶車輛核查通過的,無需提交交強險、車船稅憑證影像資料,否則需要提交;
三、網上申請提交成功後,可以通過網辦進度查詢業務辦理進度。
