
- 如何在線辦理異地就醫備案手續?
如何在線辦理異地就醫備案手續?
北京市城鎮職工和城鄉居民基本醫療保險參保人員,可通過“國家醫保服務平台”APP自助辦理異地就醫備案手續,具體怎麽辦,一起來看詳細的操作步驟!
第一步:下載“國家醫保服務平台”APP並安裝。

第二步:打開“國家醫保服務平台”APP,點擊“在線辦理”欄目中的“異地備案”按鈕。

第三步:點擊“異地就醫備案申請”按鈕,進入異地就醫備案申請頁麵。

第四步:根據實際情況,在“為自己備案”下選擇“參保地”、“就醫地”、“參保險種”及“備案類型”,選擇完畢後點擊“開始備案”按鈕。
提示:您也可以根據實際情況,點擊“為他人備案”,並選擇相關信息。

第五步:仔細閱讀備案告知書後,勾選“本人已仔細閱讀備案告知書”,並點擊“我已閱讀,開始備案”按鈕。

第六步:核實備案信息,確認無誤後,選擇並填寫“自助開通開始日期”、“自助開通結束日期”和“聯係人信息”,然後點擊“提交備案”按鈕。

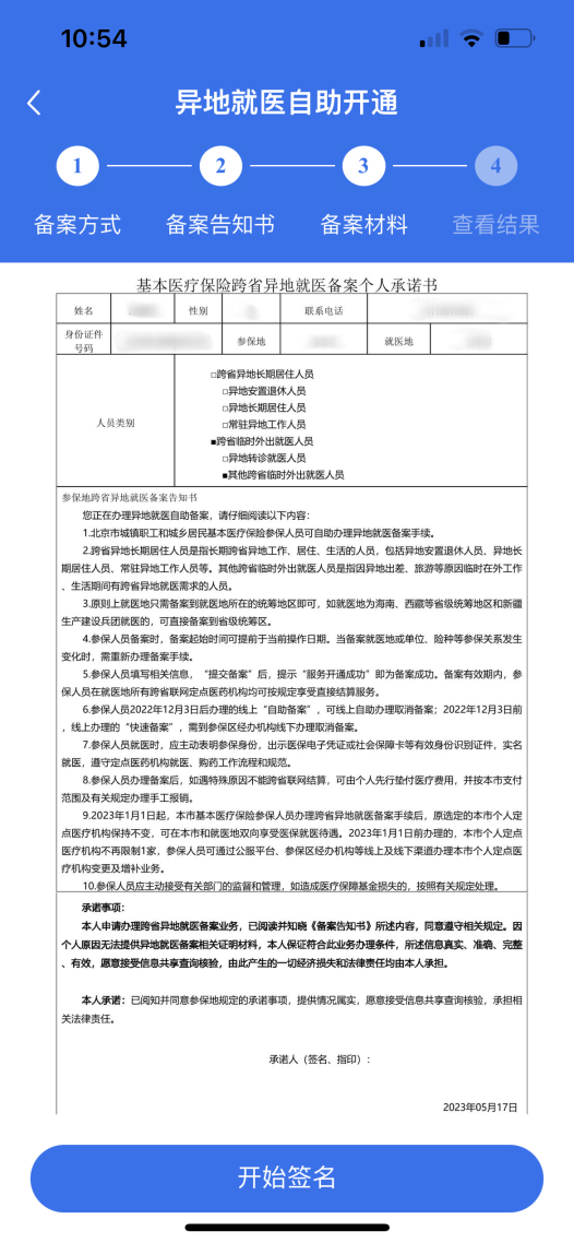
第七步:點擊“點擊查看個人承諾書並完成簽名”按鈕,仔細閱讀“基本醫療保險跨省異地就醫備案個人承諾書”,確認無誤後點擊“開始簽名”,簽名後點擊“保存並提交”,然後再次點擊“提交備案”完成異地就醫備案提交工作。




第八步:備案後,可點擊“異地備案”頁麵下方的“備案記錄”按鈕,查詢異地就醫備案狀態。

提示:備案成功後,即時生效。
如有變化,請以業務單位最新情況為準。歡迎您批評指正!
閱讀全文
