如何在全國12315平台上進行消費投訴?

日期:2025-04-09 10:56    來源:北京市市場監督管理局

分享:
字號:        

如何在全國12315平台上進行消費投訴?

  如果您購買商品或接受服務認為經營者侵犯您的合法權益,您可以在全國12315平台上進行投訴。

  具體操作步驟如下:

  第一步:訪問全國12315平台(網址:),點擊平台右上角的“請登錄”按鈕。

如何在全國12315平台上進行消費投訴?

  第二步:如果您注冊過平台賬號,可直接輸入用戶名、密碼和驗證碼進行登錄。

如何在全國12315平台上進行消費投訴?

  如果您未注冊賬號,可點擊“注冊新賬號”按鈕,填寫信息完成注冊。

如何在全國12315平台上進行消費投訴?

  第三步:登錄平台後,點擊“我要投訴”按鈕。

如何在全國12315平台上進行消費投訴?

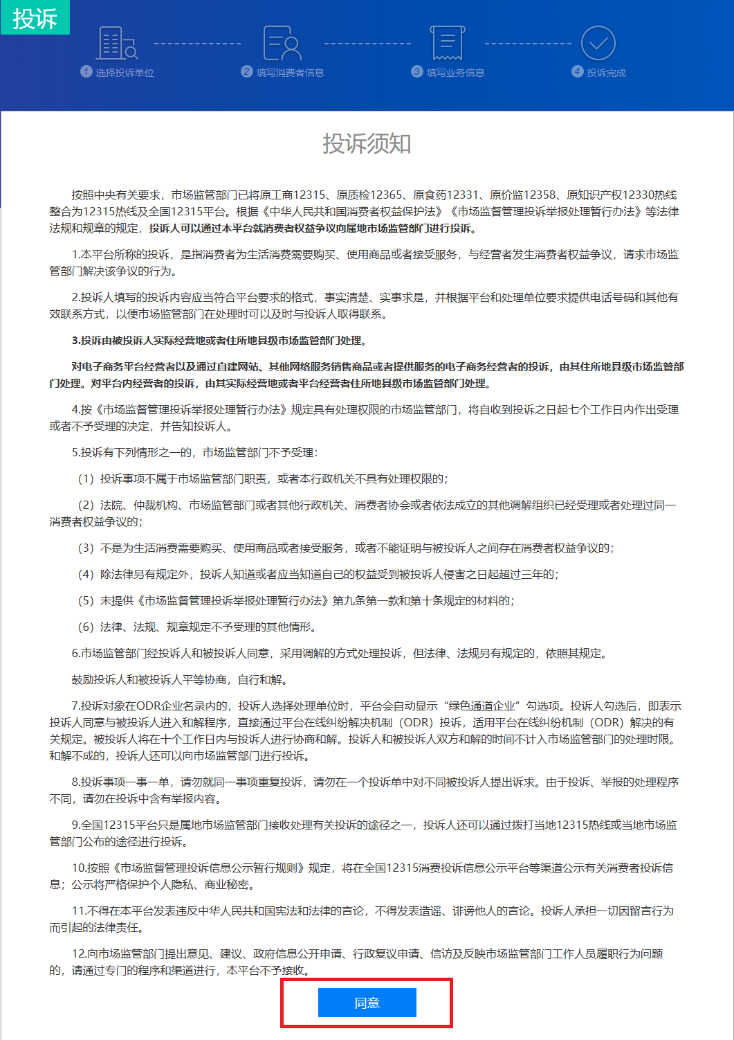
  第四步:進入投訴流程頁麵,仔細閱讀“投訴須知”後點擊“同意”按鈕。

如何在全國12315平台上進行消費投訴?

  第五步:輸入要投訴的企業名稱、統一社會信用代碼或注冊號。

如何在全國12315平台上進行消費投訴?

  在搜索結果中,點擊企業名稱右側的“選擇企業”按鈕。

如何在全國12315平台上進行消費投訴?

  第六步:係統顯示您選擇的企業的信息,確認無誤後,點擊“確認”按鈕。

如何在全國12315平台上進行消費投訴?

  第七步:填寫消費者信息,包括姓名、聯係電話和詳細地址,並點擊“提交”按鈕。

如何在全國12315平台上進行消費投訴?

  第八步:填寫您要投訴的商品或服務的詳細信息,並勾選“是否同意公示對該企業的投訴”,您還可以添加附件進行說明。填寫完成後,點擊“提交”按鈕。

如何在全國12315平台上進行消費投訴?

  如有變化,請以業務單位最新情況為準。歡迎您批評指正!
閱讀全文

您訪問的鏈接即將離開“首都之窗”門戶網站 是否繼續?