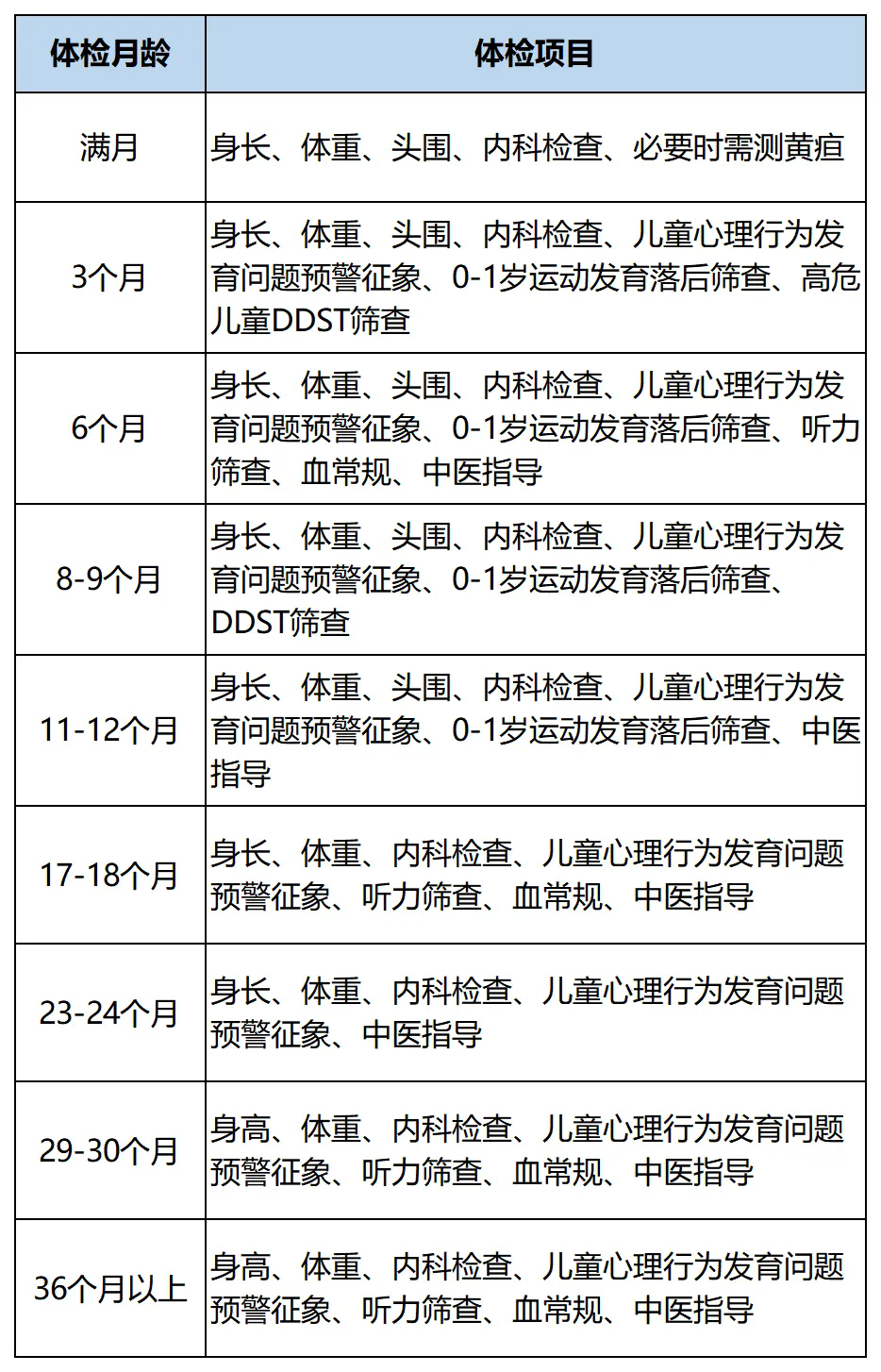
養育人應定期帶嬰幼兒接受國家基本公共衛生服務項目0~6歲兒童健康管理,1歲以內嬰兒應當在出院後1周內、滿月、3月齡、6月齡、8月齡和12月齡,1~3歲幼兒在18月齡、24月齡、30月齡和36月齡時監測其健康狀況,及早發現消瘦、超重、肥胖、發育遲緩、貧血、維生素D缺乏性佝僂病、眼病、聽力障礙及齲病等健康問題,查找病因,及時幹預。
具體體檢流程如下:

42天體檢
很多寶爸寶媽覺得寶寶能吃能睡能長肉,還需要體檢嗎?答案是肯定的。
42天體檢不僅僅是簡單的健康體檢,很多檢查項目都需要醫生的專業判斷,比如皮膚顏色(黃疸、貧血)、心肺聽診、肌力和肌張力的判斷等等,寶寶的生長發育涉及多係統,僅僅用能吃奶和長肉來評估是片麵的。
42天體檢是寶寶出生以後的第一次體檢,通常需要做以下幾類檢查:
1.新生兒疾病篩查結果評估
寶寶出生後72小時至7天之內,需要進行足跟采血,此次體檢時要判斷足跟血篩查結果是否存在異常,包括先天性甲狀腺功能減低症和PKU等項目。
如果篩查結果異常,需要到指定醫院進行進一步檢查和診斷。
2.眼病篩查
眼病篩查並非單純的視力篩查,早期的兒童眼病可能不會有明顯的外觀表現,需要通過眼外觀檢查、兒童心理行為發育問題預警征象、視物行為觀察、視力檢查等才能發現。
新生兒出生體重<2000g的早產兒和低出生體重兒,應當在生後4-6周或矯正胎齡32周,由眼科醫師進行首次眼底病變篩查。
3.評估生長狀況
醫生常會測量寶寶體重、身高(身長)、頭圍。體重可以反映寶寶營養狀況;身長能反應寶寶長期營養狀況,評估骨骼發育;頭圍能反應寶寶顱腦和顱骨發育情況,這些都是評估寶寶生長發育的重要指標。
通過這些數據,醫生能夠判斷寶寶生命初期的營養狀態及生長發育情況,如果發現生長發育指標異常,需要明確病因並給予相應的調整和治療。
比如奶量是否能夠滿足寶寶生長所需,是否存在攝入不足、消化不良、過敏、代謝異常等影響寶寶生長發育的病理情況,有助於及早發現問題並進行必要的檢查和治療。
4.營養狀況評估與指導
一般醫生會囑咐家長需要給寶寶吃魚肝油。根據最新研究表明,一般維生素D攝入的時間已經從以前的出生後半個月,改為現在出生以後數天。
3月齡寶寶的兒保門診體檢項目
3月齡寶寶的兒保門診體檢項目主要有體格檢查、髖關節檢查和神經心理發育檢查等。
醫生會對寶寶的身高、體重、頭圍、前囟大小等指標進行評價,初步判斷寶寶的喂養是否適當,身高體重增長是否合理。
另外,通過心、肺、腹部的查體可以發現潛在疾病;過查看腿紋和髖關節情況,可以篩查出髖關節發育不良的兒童。
最後,醫生還會通過遊戲對寶寶進行神經心理發育測評,對寶寶的發育水平進行評價,為父母提供養育指導。
6月齡寶寶的兒保門診體檢項目
寶寶6個月時要逐漸開始添加輔食了,此時寶寶的發育是否正常?是否能夠耐受輔食添加?都需要專業的評價。
經過六個月的生長消耗,一些胎兒期鐵儲備不足的寶寶,這個時候容易出現貧血,因此六個月的寶寶要進行血液檢查。
在六個月進行發育測評和內髒器官檢查,還可以發現一些寶寶動脈導管未閉或神經心理發育異常等情況。
另外,醫生還會根據寶寶的發育情況酌情進行眼睛、口腔、聽力檢測等。
9月齡寶寶的兒保門診體檢項目
9月齡寶寶兒保門診體檢項目主要有體格檢查、骨密度和神經心理發育檢查。
醫生會對寶寶進行身高、體重、頭圍測量,結合寶寶的喂養情況,判斷體格發育是否健康,指導維生素D和鈣劑的補充。
這時候的寶寶已經掌握了許多技能,醫生會對寶寶進行神經心理發育測評,及時發現寶寶大運動、語言精細運動等方麵發育落後的問題,及時開始幹預和訓練,做好兒童健康指導。
總而言之,定期到兒保門診進行體檢,就是要抓住寶寶生長的關鍵期,將疾病消滅在萌芽狀態,做好兒童的健康指導。
