血脂異常 生活中應該注意什麽?

日期:2021-05-10 14:08    來源:北京市衛生健康委員會

分享:
字號:        

  血脂異常是人體內脂蛋白的代謝異常,主要包括總膽固醇和低密度脂蛋白膽固醇、甘油三酯升高或高密度脂蛋白膽固醇降低等。人們常說的“高血脂”就是總膽固醇、低密度脂蛋白膽固醇、甘油三酯都異常升高。血脂異常是多種疾病的高危因素,特別會增加心腦血管疾病的風險。目前國內采用2016年修訂版《中國成人血脂異常防治指南》來進行血脂水平的劃分,关键词2可以根據自己的血脂水平將其做為參考:

中國血脂水平分層標準

  研究證實,無論采取何種藥物或措施,隻要能使血清低密度脂蛋白水平下降,就可穩定、延緩或消退動脈粥樣硬化病變,並能顯著減少動脈粥樣硬化性心血管疾病的發生率、致殘率和死亡率。那麽如果血脂異常,在日常生活中應該怎麽做呢?

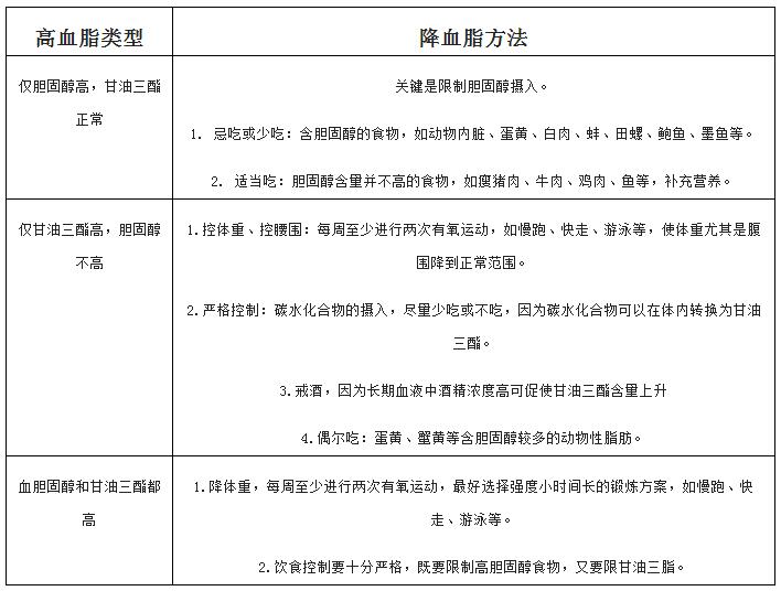
  首先根據上圖數據,率先了解自己血脂異常的類型,然後再進行合理的安排,具體情況請看下圖所示內容:

降血脂方法

  改善生活方式是血脂管理的重要基礎,戒煙、控製體重、注意飲食和規律運動等都是非常有效的方式。養成良好的生活習慣,健康飲食,定期體檢,才能擁有一個健康的身體。

您訪問的鏈接即將離開“首都之窗”門戶網站 是否繼續?

已歸檔