2025年國慶中秋假期將至,期間機動車尾號不限行,高速公路免收小客車通行費用。2025年假期時間長,群眾旅遊、探親等出行需求集中釋放,大客流、大車流將高位疊加,高速公路假期首尾“前出後進”潮汐特點明顯,公園、景區、商圈將成為交通熱點,大型活動周邊車流集中。為此,北京交管部門發布國慶中秋假期“兩公布一提示”,請廣大交通參與者合理選擇出行時間、方式和路線,避開出行高峰、易堵路段,理性、安全、守法、文明出行。
假期交通熱點及易擁堵路段
一是高速公路車流量大,潮汐車流特點突出。假期期間,京藏、京承、機場、京港澳、京開、京滬、京哈等主要高速公路,將出現上午出京、下午進京的車流高峰,10月1日至4日上午出京方向、10月5日至8日下午進京方向車流集中。

假期各天上午,京藏、京承、機場、京港澳、京開、京滬、京哈等高速公路和部分國道出京方向交通壓力將明顯上升,其中京藏高速西關以北至康莊、清河收費站、沙河大橋、野生動物園出口,京承高速密雲段、順義段、黃港至來廣營橋,京禮高速,京港澳高速大瓦窯橋至市界,京開高速玉泉營、新發地、京滬高速十八裏店至馬駒橋等車流量大。10月1日至4日上午7時至12時通行壓力突出。

下午14時至19時,京藏、京承、京港澳、京滬、京開、機場等高速進京交通壓力增加,京藏高速康莊、居庸關、西三旗、北沙灘,京承高速黃港、太陽宮,京港澳高速琉璃河、西道口,京開高速玉泉營、新發地、榆垡等路段進京方向車流集中。10月5日至8日下午13時至20時通行壓力突出。

二是公園景區出行熱度高。交管部門會同相關單位,結合曆年情況和今年特點,預測23處公園景區將成為假期出遊的首選目的地,包括故宮、恭王府、奧林匹克公園、奧林匹克森林公園、圓明園、北京野生動物園、八達嶺長城、居庸關長城、古北水鎮9處傳統熱門景區、中山公園、天壇公園、北海公園、動物園、景山公園、陶然亭公園、頤和園、玉淵潭、香山、紫竹院、國家植物園11家市屬公園和環球影城、歡樂穀、石景山遊樂園3處主題樂園。部分公園景區同時舉行主題活動將吸引大量客流。同時一些網紅景區、新興打卡地也將成為交通吸引因素。

假期期間,天安門地區和香山地區將采取臨時交通管理措施。
10月1日0時至10月8日24時,天安門廣場東側路、天安門廣場西側路采取禁止車輛通行(持專項活動通行證的機動車除外)的臨時交通管理措施,過往車輛(含公共電、汽車)可繞行周邊道路。

天安門廣場需要至少提前1日預約,前往廣場遊客較多,請您錯時錯峰出行。
香山地區方麵,10月1日至10月8日,每天7時至19時,海澱區南辛村街(紅楓路至香山南路段)禁止機動車由東向西方向行駛。

對以上采取臨時交通管理措施的區域及道路,公安機關交通管理部門將根據道路交通實際情況,適時調整具體管理措施。
三是綜合型餐飲娛樂場所、大型商圈市場熱度較高。大悅城、奧特萊斯、萬達廣場、世紀金源、合生匯、樂多港、龍德廣場、永旺商城、西紅門薈聚、密雲萬象匯等商城,及大郊亭、十裏河、崇文門、西單、王府井、前門—大柵欄、馬連道、北四環宜家、公主墳翠微、海澱五道口等商圈最為熱門,周邊道路短時車流集中。

四是部分交通場站周邊客流和車流量大。據相關部門預計,今年國慶中秋假期鐵路、民航進出京總人次預計將較2024年上升7%左右。預計北京西站、北京南站、北京站、北京北站、清河站、北京朝陽站、北京豐台站,以及首都機場、大興機場“七站兩場”客流量大,周邊道路將出現車輛排隊的情況。
交通場站周邊均有地鐵、公交線路接駁,假期期間部分地鐵線路將加開臨客、延時運營,建議乘坐地鐵等公共交通工具。預約接送車輛請明確接送時間、地點,避免車輛在即停即走區域長時間停車影響他人通行。
五是郊區、民俗遊帶動國道、省道交通流量增加。近年,郊區民俗遊、農家樂持續升溫,加之秋季,市民前往遠郊菜園、果園采摘水果蔬菜的熱情提高。101、107、108、110、111、234等國道、部分省道可能出現短時車流緩慢的情況。

六是晚間賞燈觀景將成為交通吸引因素。天安門廣場擺放的巨型花籃、長安街建國門至複興門沿線布置的主題花壇將吸引人群前往參觀,長安街沿線、前三門大街晚間交通壓力將有所增加。
10月6日中秋節,盧溝橋—宛平城等賞月相關景點將吸引人群前往,八達嶺長城開放夜場也將成為賞月熱門地區。
七是大型活動舉辦場地周邊道路短時車流集中。中國網球公開賽(國家網球中心,9月22日至10月5日)、WTT中國大滿貫賽事(首鋼園,9月28日至10月5日)將在假期迎來決賽;10月6日、7日晚間,國家體育場將舉辦演出活動;10月2日、7日晚間,五棵鬆地區將舉辦演出活動;10月2日、3日下午至晚間,延慶世園公園將舉辦演出活動;10月6日、7日下午至晚間,通州城市綠心森林公園將舉辦演出活動;10月2日、3日、8日晚間,北京展覽館劇場將舉辦演出活動。
假期期間,五棵鬆地區、北京世園公園、天橋地區、國家大劇院、中央歌劇院、民族文化宮大劇院、長陽音樂主題公園、三裏屯地區、通州運河文化廣場等也將舉辦演出等主題活動。在入場前和散場後,活動場地周邊道路將出現短時車流集中的情況。
交通事故多發路段
綜合近年交通事故數據,國慶中秋假期日均事故起數低於平時,日均死亡人數高於平時。
假期前一天事故相對較多,從小時看,假期各天10—12時事故多發、18—19時交通安全風險最為突出。
高速公路事故突出,特別是夜間事故多發,由擁堵、事故等導致的異常交通流易引發次生事故。
酒後駕駛機動車事故突出。假期探親訪友、聚餐聚會等飲酒活動增多,酒駕醉駕肇事風險上升。
此外,大貨車、公路客運車輛、拉載務工人員車輛交通事故較為突出,普通國省道和農村道路事故風險較高,景區周邊交通安全風險不容忽視。
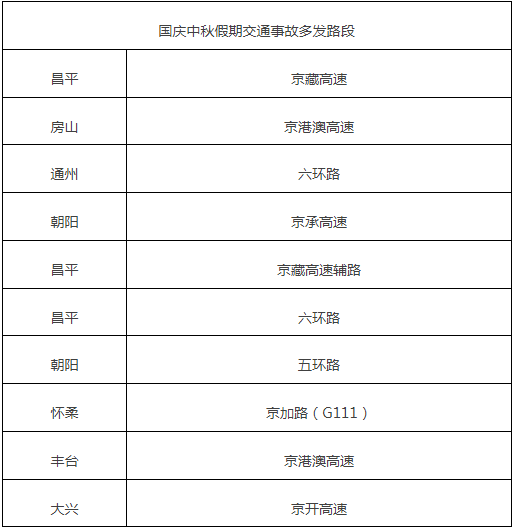
結合近五年數據,北京交管部門公布國慶中秋假期交通事故多發路段:

道路交通安全提示
一是提早做好準備,合理規劃出行。合理選擇出行目的地、出行方式和出行時間,可通過導航軟件、交通廣播和“北京交警”微博等渠道,關注出行動態信息,理性錯峰避峰出行。駕車出行前,檢查車輛安全狀況及隨車工具,確保車輛處於良好技術狀態。假期高速公路、城市出入口附近道路擁堵時,切勿違法占用應急車道。
二是嚴守交通法規,安全文明出行。駕車出行前要保證充足睡眠,切忌疲勞駕駛;自覺抵製酒後駕駛、超速行駛、疲勞駕駛、分心駕駛等違法行為;駕乘汽車務必全程全員係好安全帶,騎乘摩托車、電動自行車務必全程戴好安全頭盔;夜間行車減速慢行,盡量不要深夜行車趕路;文明禮讓行車,切忌強行超車會車。
三是杜絕心浮氣躁,安全穩健行車。高速公路行車,要保持安全車距和規定車速,遇有車輛排隊時,一定要克製浮躁情緒,不要盲目超車和隨意並線,並主動配合現場民警的指揮疏導。一旦發生刮蹭、追尾等輕微車損交通事故,拍照記錄後應快速挪移車輛,自行協商解決,減少占路的時間。同時,做好自身防護,如在高速公路發生交通事故,牢記“車靠邊、人撤離、即報警”,避免發生二次事故。
四是行經景區山區,降速守道避險。假期期間,遠郊景區、山區道路車輛較多,遇急彎陡坡、長下坡、臨水臨崖道路,要減速慢行、謹慎超車、不占用對向車道行駛,行經農村、山區公路要注意觀察道路兩側車輛和行人。景區周邊道路車多擁擠,要避讓行人、規範停車。
五是客車守法運營,乘坐正規車輛。客運駕駛人發車前,要提示乘客係好安全帶,切莫站外攬客、超員載客、違規載貨。駕駛過程中要嚴守法規,切勿疲勞駕駛、超速行駛、分心駕駛。乘坐客車出行,要到客運站選擇正規營運車輛,切勿乘坐私攬客源、非法營運、超員載客的客車。
