第一部分 2016年度部門決算報表
決算報表詳見附件。
第二部分 2016年度部門決算說明
一、部門基本情況
(一)部門職責
北京市財政局是負責本市財政收支、財稅政策、財政監督、行政事業單位國有資產管理工作的市政府組成部門。主要職責為:
1、貫徹落實國家關於財政、財務、會計管理方麵的法律、法規、規章和政策,起草本市相關地方性法規草案、政府規章草案並組織實施;編製並組織實施中長期財政計劃;參與製定重大經濟決策和政策,研究提出運用財稅政策對經濟運行實施調控和綜合平衡本市財力的建議;擬訂並執行市與區縣、國家與企業的分配政策;完善鼓勵公益事業發展的財稅政策。
2、管理外國政府和國際金融組織對本市的貸款業務;對本市金融機構實施財務監管;貫徹執行政府國內債務管理的製度和政策;製定政府性債務管理辦法,擬訂政府防範債務風險的措施。
3、承擔本市各項財政收支管理的責任,編製年度預決算草案並組織執行;受市政府委托,向市人民代表大會報告預算及其執行情況,向市人大常委會報告決算;組織製定經費開支標準、定額,負責審批部門和單位的年度預決算;完善轉移支付製度。
4、負責本市政府非稅收入管理;負責政府性基金管理,按規定管理行政事業性收費;管理財政票據;製定彩票管理有關辦法,負責彩票資金管理和彩票市場監管的有關工作。
5、組織製定本市國庫管理製度、國庫集中收付製度,指導和監督本市國庫業務,負責國庫現金管理的有關工作。
6、擬訂本市政府采購政策並監督管理;負責黨政機關、財政撥款事業單位汽車定編工作。
7、負責組織起草本市有關稅收地方性法規草案、政府規章草案及實施辦法和稅收政策調整方案;提出關稅和進口環節稅收政策的建議;參與製定關稅政策的相關研究工作。
8、負責製定本市行政事業單位國有資產管理製度和辦法,按照規定管理行政事業單位國有資產,製定需要全市統一規定的開支標準和支出政策;負責財政預算內行政機構、事業單位和社會團體的非貿易外匯的管理。
9、依法負責本市國有資本經營預算相關工作,收取市本級企業國有資本收益,製定並組織實施企業財務製度,參與擬訂企業國有資產管理相關製度,按規定負責資產評估的有關管理工作。
10、負責承辦和監督本市財政的經濟發展支出、政府性投資項目的財政撥款,參與擬訂建設投資的有關政策,製定基本建設財務製度,負責有關政策性補貼和專項儲備資金財政管理工作;負責農業綜合開發管理工作;承擔財政投資評審管理工作。
11、會同有關部門管理本市財政社會保障和就業及醫療衛生支出,貫徹執行社會保障資金的財務管理製度,編製本市社會保障預決算草案,組織實施對社會保障資金使用的財政監督。
12、負責管理本市會計工作,監督和規範會計行為,執行國家統一的會計製度;指導和監督注冊會計師和會計師事務所的業務;指導和管理社會審計。
13、研究建立本市財政支出績效評價製度和評價體係;監督檢查財稅法律法規、政策的執行情況;反映財政收支管理中的重大問題;研究提出加強財政管理的政策性建議。
14、承辦市政府交辦的其他事項。
(二)部門決算單位構成
我局2016年度納入部門決算編報範圍的單位包括局本級及1個獨立核算單位事業單位即北京市財政局預算評審中心。
二、2016年收入支出決算總體情況說明
2016年度收入總計30,768.25萬元,年初結轉和結餘2,726.49萬元。在本年收入中,財政撥款收入30,714.83萬元,占收入合計的99.8%;其他收入53.42萬元,占收入合計的0.2%。
2016年度本年支出合計28,996.21萬元,其中:基本支出16,314.51萬元,占支出合計的56.26%;項目支出12,681.70萬元,占支出合計的43.74%;
2016年結餘分配0.74萬元,年末結轉和結餘4,497.79萬元。
三、2016年度一般公共預算財政撥款支出決算情況說明
(一)一般公共預算財政撥款支出決算總體情況
2016年度一般公共預算財政撥款支出28,935.14萬元,主要用於以下方麵(按大類):一般公共服務支出27,487.55萬元,占本年財政撥款支出95%;教育支出215.35萬元,占本年財政撥款支出0.7%;社會保障和就業支出292.63萬元,占本年財政撥款支出1.05%;醫療衛生支出939.60萬元,占本年財政撥款支出3.25%。
(二)一般公共預算財政撥款支出決算具體情況
1、“一般公共服務支出”(類)2016年度決算27,487.54萬元,比2016年年初預算減少279.1萬元,下降1%。其中:
“財政事務”2016年度決算27,487.54萬元,比2016年年初預算27,766.65萬元,減少279.1萬元,下降1%,主要原因:按照厲行節約原則壓縮支出。
2、“教育支出”(類)2016年度決算215.36萬元,比2016年年初預算254.2萬元減少38.84萬元,下降15.28%。其中:
“培訓支出”(款)2016年度決算215.36萬元,比2016年年初預算254.2萬元減少38.84萬元,下降15.28%。主要原因:厲行節約,壓縮培訓成本。
3、“社會保障和就業支出”(類)2016年度決算292.63萬元,比2016年年初預算203.68萬元增加88.95萬元,增加43.67%。其中:
“歸口管理的行政單位離退休”(款)2016年度決算244.09萬元,比2016年年初預算190.49萬元增加53.6萬元,增加28.14%。主要原因:受機關事業單位保險改革政策影響,增加相應支出。
“事業單位離退休”(款)2016年度決算48.54萬元,比2016年年初預算13.19萬元增加35.35萬元,增加268%。主要原因:受機關事業單位保險改革政策影響,增加相應支出。
4、“醫療衛生與計劃生育支出”(類)2016年度決算939.59萬元,比2016年年初預算1,122.42萬元減少182.83萬元,下降16.29%。其中:
“醫療保障”(款)2016年度決算939.59萬元,比2016年年初預算1,122.42萬元減少182.83萬元,下降16.29%。主要原因:人員變動,支出減少。
四、2016年度政府性基金預算財政撥款支出決算情況說明
本部門2016年度無政府性基金預算財政撥款支出。
五、2016年度財政撥款基本支出經濟分類決算情況說明
2016年本部門使用財政撥款安排基本支出16,305.21萬元,其中:(1)工資福利支出10,778.13萬元(包括津貼補貼、獎金、其他社會保障繳費、夥食補助費、績效工資、其他工資福利等支出);(2)商品和服務支出3,211.21萬元(包括辦公費、印刷費、谘詢費、手續費、水費、電費、郵電費、取暖費、物業管理費、差旅費、因公出國(境)費、維修(護)費、租賃費、會議費、培訓費、公務接待費、專用材料費、勞務費、委托業務費、工會經費、福利費、公務用車運行維護費、其他交通費、其他商品和服務支出);(3)對個人和家庭補助支出2,274.54萬元(包括離休費、退休費、撫恤金、生活補助、醫療費、助學金、獎勵金、住房公積金、提租補貼、購房補貼、其他對個人和家庭的補助等支出)。(4)其他資本性支出41.33萬元(包括辦公設備購置、專用設備購置等。)
第三部分 2016年度其他重要事項的情況說明
一、“三公”經費財政撥款決算情況說明
“三公”經費是指本部門通過財政撥款資金安排的因公出國(境)費、公務用車購置及運行費和公務接待費,包括所屬1個行政單位、1個財政全額撥款事業單位。其中,因公出國(境)費指單位工作人員公務出國(境)的住宿費、旅費、夥食補助費、培訓費等支出;公務用車購置及運行費指單位公務用車購置費及租用費、燃料費、維修費、過路過橋費、保險費等支出;公務接待費指單位按規定開支的各類公務接待(含外賓接待)支出。
2016年“三公”經費財政撥款決算數170.04萬元,比2016年“三公”經費財政撥款年初預算348.9萬元減少178.86萬元。其中:
1、因公出國(境)費用。2016年決算數80.12萬元,比2016年年初預算數211萬元減少130.88萬元。主要原因:因公出國(境)人次減少;2016年因公出國(境)費用主要用於財政相關培訓等方麵,2016年參團21個,因公出國(境)23人次,人均因公出國(境)費用3.48萬元。
2、公務接待費。2016年決算數2.01萬元,其中:國內接待費2.01萬元,國(境)外接待費0萬元。2016年決算數比年初預算數14萬元減少11.99萬元。主要原因:公務接待人次減少。2016年公務接待費主要用於國內接待。其中:國內公務接待16批次,國內公務接待212人次。
3、公務用車購置及運行維護費。2016年決算數87.9萬元,比2016年年初預算數123.9萬元減少36萬元。其中,公務用車購置費2016年決算數為0萬元。公務用車運行維護費2016年決算數87.9萬元,比2016年年初預算數123.9萬元減少36萬元,主要原因:受公車改革政策影響,減少支出。2016年公務用車運行維護費中,公務用車加油4.46萬元,公務用車維修50.35萬元,公務用車保險14.27萬元,公務用車其他支出18.82萬元。2016年實有公務用車65輛,其中財政供養車輛34輛,封存31輛。車均運行維護費2.37萬元。
二、機關運行經費支出情況
2016年本部門行政單位(含所屬事業單位和參照公務員法管理事業單位),使用一般公共預算財政撥款安排的基本支出中的日常公用經費支出,合計3,261.09萬元,比上年減少103.17萬元,減少原因:按照厲行節約原則壓縮支出,受公車改革政策影響減少支出。
機關運行經費:為保障行政單位(含參照公務員法管理事業單位)運行用於購買貨物和服務的各項資金,包括辦公及印刷費、郵電費、差旅費、會議費、福利費、日常維修費、專用材料及一般設備購置費、辦公用房水電費、辦公用房取暖費、辦公用房物業管理費、公務用車運行維護費以及其他費用。
三、政府采購支出情況
2016年北京市財政局政府采購支出3,616.69萬元,其中:政府采購貨物支出301.11萬元,政府采購服務支出3,315.58萬元。授予中小企業合同金額838.74萬元,占政府采購支出總額的23.19%,其中:授予小微企業合同金額123.54萬元,占政府采購支出總額的3.42%。
四、國有資產占用情況
固定資產總額97,752.73萬元,其中:汽車65輛(含封存31輛),1,522.99萬元;單價100萬元以上的專用設備2台,290.85萬元。
五、國有資本經營預算財政撥款收支情況
本部門2016年度無國有資本經營預算財政撥款收支。
第四部分 2016年度部門績效評價情況
一、績效評價工作開展情況
2017年,北京市財政局對2016年度部門項目支出實施績效評價,評價項目16個,占部門項目總數的35%,涉及金額8,639.61萬元。總體看,16個項目績效目標設置較為明確,各項任務產出完成情況較好,通過項目實施順利實現預期目標,發揮了較為顯著的社會效益及可持續影響,促進了績效管理、財政收支、財稅政策、財政監督、國有資產管理等工作水平的不斷提高。經過評價,16個項目的評價得分均在90分以上,平均得分為91.96分,評價等級為優秀。
二、預算績效管理服務費項目績效評價報告
(一)評價對象概況
預算績效管理服務費項目為北京市財政局實施績效評價的16個項目之一。該項目依據《北京市人民政府辦公廳關於推進本市預算績效管理的意見》(京政辦發[2011]53號)、《北京市預算績效管理辦法(試行)》(京財預[2011]2412號)等設立,由北京市財政局組織,通過引入中介機構參與的形式,在市級預算單位中開展績效評價、財政再評價和事前績效評估工作,旨在推動財政部門及預算單位增強績效理念,提高資金使用效益,提升預算管理水平。
2016年該項目預算資金1,000萬元,全部來源於財政撥款,資金到位率100%。截至2016年12月底,本項目實際支出1,000萬元,預算執行率為100%,共完成績效評價項目59個、再評價項目16個、事前評估項目70個。北京市財政局通過組織績效評價,促進項目後續實施更為規範、完善,進一步強化了預算部門資金支出責任意識;通過組織再評價工作,對預算單位開展自評工作起到了有效的監督、引導作用,促進了績效評價工作在預算單位更為深入、規範、有效開展;通過組織事前績效評估,有效核減了部門預算資金,減少了財政資金浪費,提高了財政資金使用效率。
(二)評價結論
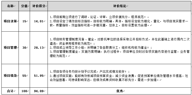
該項目完成後,北京市財政局組織專家預備會、專家評價會,嚴格按照有關程序對其進行了績效評價。評價結論是:該項目決策依據充分,績效目標較為明確;項目管理規範,選用中介及付費有單位內部控製製度把關;項目如期完成,達到了有效核減項目預算資金、減少資金浪費、促進預算單位績效管理水平提高等預期目標,受到市人大及財政部等有關部門的表揚。該項目綜合得分94.09分,評價等級為優秀,具體評分情況見表1。
表1:項目績效評價結論

(三)存在問題
1、績效指標設定尚有完善空間。績效目標是項目績效評價基礎,尤為重要。作為績效目標的重要部分,該項目設定的績效指標較為明確,但由於預算績效管理工作在逐漸深入、逐漸拓展,對於項目的效益指標、質量指標等,應進一步修訂完善。
2、評價結果應用有待進一步提升。目前績效評價結果應用的方式主要有:要求預算部門整改;被評價項目若評價結果為“一般”以下,市財政局扣減該項目下年度一定比例預算控製數。在實際執行中,前者對預算部門的約束性有限,後者直接影響部門利益和項目執行,這些問題需進一步研究。
(四)建議
1、進一步完善績效指標設置。建議加強績效指標研究,按照項目績效目標設定要求,結合項目實際情況,進一步完善項目績效指標,如“社會效益指標增加再評價對自評工作的監督引導作用”等,使項目績效目標更加科學、合理。
2、繼續探索如何更好發揮績效評價結果作用。建議在逐步建立“預算編製有目標、預算執行有監控、預算完成有評價、評價結果有應用”的預算績效管理機製的過程中,進一步加強“評價結果有應用”方麵的探索,這項工作涉及部門利益,情況複雜、難度較大,需要在實踐中總結經驗加以完善。
3、對預算績效管理發展進行前瞻性研究。近年來北京市預算績效管理發展很快,2016年市級預算部門已全部納入預算績效管理,市財政局組織開展的績效評價、財政再評價和事前績效評估等工作量日益加大,需要根據形勢發展創新工作思路,提質增效,突出導向、示範作用。