目 錄
第一部分 2020年度部門決算報表
一、收入支出決算總表
二、收入決算表
三、支出決算表
四、財政撥款收入支出決算總表
五、一般公共預算財政撥款支出決算表
六、一般公共預算財政撥款基本支出決算表
七、政府性基金預算財政撥款收入支出決算表
八、政府性基金預算財政撥款基本支出決算表
九、國有資本經營預算財政撥款支出決算表
十、財政撥款“三公”經費支出決算表
十一、政府采購情況表
十二、政府購買服務支出情況表
第二部分 2020年度部門決算說明
第三部分 2020年度其他重要事項的情況說明
第四部分 2020年度部門績效評價情況
第一部分 2020年度部門決算報表
報表詳見附件。
第二部分 2020年度部門決算說明
一、部門基本情況
(一)機構設置、職責
北京工美集團有限責任公司以工藝美術為主業,以傳承與弘揚中華民族工藝美術文化、發展文化創意產業為己任,是集工藝美術品設計開發、商業經營、國際貿易、檢測鑒定、職業教育、文化交流等為一體的多元化綜合性企業集團,是北京乃至全國工藝美術行業的龍頭企業。內設機構19個。
北京工美集團有限責任公司部門決算包括所屬事業單位1家(北京市工藝美術高級技工學校),屬全額撥款事業單位。
北京工美集團有限責任公司所屬事業單位主要職責:北京市工藝美術高級技工學校是北京唯一的一所培養工藝美術專業技能人才的中等職業學校,主要職責是麵向北京市及部分外省市招收初中、高中應、往屆畢業生,進行以學曆教育、專業技能培訓為主的中等職業學校。
(二)人員構成情況
本部門無行政編製,事業編製90人,實有人數88人。
二、收入支出決算總體情況說明
2020年度收、支總計10896.06萬元,比上年增加467.89萬元,增長4.49%。
(一)收入決算說明
2020年度本年收入合計10796.84萬元,比上年增加831.18萬元,增長8.34%,其中:財政撥款收入10284.88萬元,占收入合計的95.25%;上級補助收入5萬元,占收入合計的0.05%;事業收入107.45萬元,占收入合計的1%;經營收入0萬元,占收入合計的0%;附屬單位上繳收入0萬元,占收入合計的0%;其他收入399.51萬元,占收入合計的3.7%。
(二)支出決算說明
2020年度本年支出合計10682.31萬元,比上年增加420.67萬元,增長4.1%,其中:基本支出4412.61萬元,占支出合計的41.31%;項目支出6269.70萬元,占支出合計的58.69%;上繳上級支出0萬元,占支出合計的0%;經營支出0萬元,占支出合計的0%;對附屬單位補助支出0萬元,占支出合計的0%。
三、財政撥款收入支出決算總體情況說明
2020年度財政撥款收、支總計10284.88萬元,比上年增加788.34萬元,增長8.3%。主要原因:北京市工藝美術高級技工學校曹妃甸實訓基地建設投入增加。
四、一般公共預算財政撥款支出決算情況說明
(一)一般公共預算財政撥款支出決算總體情況
2020年度一般公共預算財政撥款支出10171.75萬元,全部為教育支出。
(二)一般公共預算財政撥款支出決算具體情況
1、"教育支出"(類)2020年度決算10171.75萬元,比2020年年初預算增加165.25萬元,增長1.65%。其中:
"職業教育"(款)2020年度決算10171.75萬元,比2020年年初預算增加165.25萬元,增長1.65%。主要原因:北京市工藝美術高級技工學校曹妃甸實訓基地建設投入增加。
五、政府性基金預算財政撥款支出決算情況說明
本年度無此項支出
六、國有資本經營預算財政撥款收支情況
本年度無此項經費
七、財政撥款基本支出決算情況說明
2020年使用一般公共預算財政撥款安排基本支出3902.05萬元,使用政府性基金財政撥款安排基本支出0萬元,使用國有資本經營預算財政撥款安排基本支出0萬元,其中:(1)工資福利支出包括基本工資、津貼補貼、獎金、夥食補助費、績效工資、其他社會保障繳費、其他工資福利等支出;(2)商品和服務支出包括辦公費、印刷費、谘詢費、手續費、水費、電費、郵電費、差旅費、維修(護)費、租賃費、會議費、培訓費、專用材料費、勞務費、工會經費、福利費、公務用車運行維護費、其他交通費;(3)對個人和家庭補助支出包括退休費、助學金。(4)其他資本性支出包括辦公設備購置、專用設備購置等。
第三部分 2020年度其他重要事項的情況說明
一、"三公"經費財政撥款決算情況
"三公"經費包括本部門所屬1個事業單位。2020年"三公"經費財政撥款決算數79.45萬元,比2020年"三公"經費財政撥款年初預算88.47萬元減少9.02萬元。其中:
1.因公出國(境)費用。2020年決算數0萬元,與年初預算數持平。
2.公務接待費。2020年決算數0萬元,比2020年年初預算數0.65萬元減少0.65萬元。主要原因:積極落實八項規定,嚴格貫徹厲行節約,減少公務接待。
3.公務用車購置及運行維護費。2020年決算數79.45萬元,比2020年年初預算數87.82萬元減少8.37萬元。其中,公務用車購置費2020年決算數67.76萬元,與2020年年初預算數67.76萬元一致,2020年購置(更新)1輛,車均購置費67.76萬元。公務用車運行維護費2020年決算數11.69萬元,比2020年年初預算數20.06萬元減少8.37萬元,主要原因:因新冠疫情進行線上辦公,公務用車加油費及維修費相應減少。2020年公務用車運行維護費中,公務用車加油5萬元,公務用車維修5.75萬元,公務用車保險0.42萬元,公務用車其他支出0.52萬元。2020年公務用車保有量7輛,車均運行維護費1.67萬元。
二、機關運行經費支出情況
本部門不屬於機關運行經費統計範圍
三、政府采購支出情況
2020年本部門政府采購支出總額4830.36萬元,其中:政府采購貨物支出3795.78萬元,政府采購工程支出578.13萬元,政府采購服務支出456.45萬元。授予中小企業合同金額3959.77萬元,占政府采購支出總額的81.98%,其中:授予小微企業合同金額3323.51萬元,占政府采購支出總額的68.8%。
四、國有資產占用情況
2020年本部門車輛7台,243.83萬元;單位價值50萬元以上的通用設備24台(套),單位價值100萬元以上的專用設備2台(套)。
五、政府購買服務支出說明
2020年政府購買服務決算0萬元。
六、專業名詞解釋
1."三公"經費:是指單位通過財政撥款資金安排的因公出國(境)費、公務用車購置及運行費和公務接待費。其中,因公出國(境)費指單位公務出國(境)的國際旅費、國外城市間交通費、住宿費、夥食費、培訓費、公雜費等支出;公務用車購置及運行費指單位公務用車購置支出(含車輛購置稅、牌照費)及單位按規定保留的公務用車燃料費、維修費、過路過橋費、保險費、安全獎勵費等支出;公務接待費指單位按規定開支的各類公務接待(含外賓接待)支出。
2.機關運行經費:是指行政單位(含參照公務員法管理事業單位)使用一般公共預算財政撥款安排的基本支出中的日常公用經費支出,包括辦公及印刷費、郵電費、差旅費、會議費、福利費、日常維修費、專用材料及一般設備購置費、辦公用房水電費、辦公用房取暖費、辦公用房物業管理費、公務用車運行維護費以及其他費用。
3.政府采購:指各級國家機關、事業單位和團體組織,使用財政性資金采購依法製定的集中目錄以內的或者采購限額標準以上的貨物、工程和服務的行為。
4.政府購買服務:是指各級國家機關將屬於自身職責範圍且適合通過市場化方式提供的服務事項,按照政府采購方式和程序,交由符合條件的服務供應商承擔,並根據服務數量和質量等因素向其支付費用的行為。
5.基本支出:指為保障機構正常運轉、完成日常工作任務而發生的人員支出和公用支出。
6.項目支出:指在基本支出之外為完成特定行政任務或事業發展目標所發生的支出。
第四部分 2020年度部門績效評價情況
一、績效評價工作開展情況
北京工美集團有限責任公司對2020年度部門項目支出實施績效評價,評價項目36個,占部門項目總數的97.30%,涉及金額6367.36萬元;因新冠疫情原因未執行項目1個,涉及金額39.06萬元。36個項目平均得分94.63分,評價等級為優秀。其中,部門評價項目1個,涉及金額358.82萬元,評價得分在80(含)-90分的1個;單位自評項目35個,涉及金額6008.54萬元,評價得分在90(含)-100分的34個、評價得分在80(含)-90分的1個。從評價情況來看,上述項目立項符合部門職責和事業發展的需要,符合相關管理規定,績效目標設置合理;項目業務管理製度較為健全完善,從項目立項、可行性研究、項目申報,到項目批複後及時調整績效目標,製定工作計劃、項目招標、采購、執行、驗收各環節得到有效的監控,各項業務工作有序開展;財務管理製度規範、建立了相應的財務監控措施和手段,有效防控各類財務風險,保證資金使用安全;項目產出指標和效果指標完成較好、時效性較強、質量較高;通過項目的實施有效的促進事業發展,產生良好的社會效益。
二、項目績效評價報告
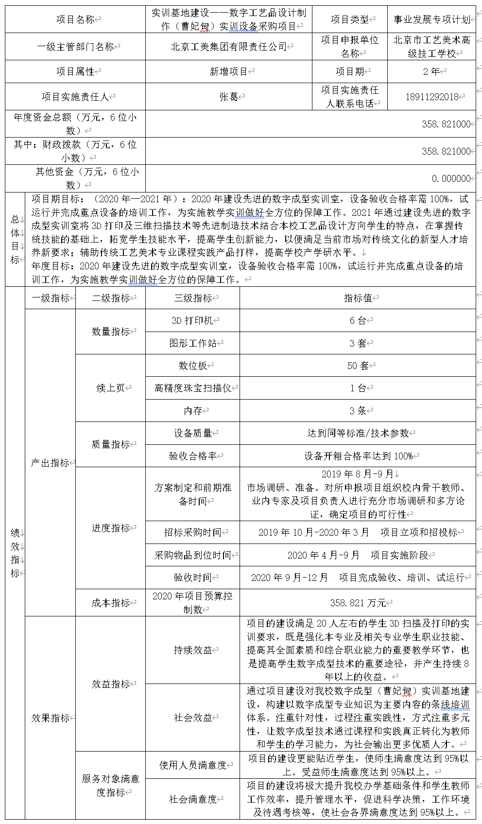
北京市工藝美術高級技工學校
實訓基地建設-設備購置-數字工藝品設計製作(曹妃甸)實訓設備采購項目績效評價報告
(一)基本情況;
第一、項目概況
1.項目背景
傳統手工藝在我國有著悠久的曆史,直到現在仍有很多工藝品的製作延續著傳統手工藝的製作技法,這些技藝承載著我國傳統文化,是我國傳統工藝美術的瑰寶,但隨著工業化技術的發展,傳統手工藝製作周期長、耗費人力物力大,難以滿足工藝品產量大、更新快且製作精良的需求。因此,發展數字成型技術,並將其運用到工藝品研發和製作中,對改進現有工藝製作技術意義重大,不僅能滿足工藝品多樣化的定製需求,減少工藝品製作時間,還在一定程度上能夠順應市場需求和工藝品發展方向,滿足傳統工藝發展的現實需求。
3D打印技術及三維掃描技術是目前比較先進的數字成型技術,是傳統工藝與現代技術結合的一種手段,不僅能實現數字工藝品設計製作現代化,優化傳統工藝流程,實現工藝美術製品的高效、快速成型和批量化生產,還能對傳統工藝美術品進行創新設計,結合現代審美,設計出具有有時代特色的工藝品。工美高級技工學校工藝品設計與製作專業需要運用3D打印機、三維掃描儀及相關配件進行數據采集、處理及三維打樣,但數字成型實訓室現有設備較為落後,難以滿足3D打印及三維掃描技術培訓的需要。因此,需完善數字成型實訓室建設,購置3D打印機和高精度珠寶掃描儀等設備,使學生能夠學習到先進的3D打印技術及三維掃描技術,提升學生專業素養,提高學生就業競爭力。
工美高級技工學校依據"以服務為宗旨,以就業為導向,立足工美,麵向市場"的辦學方針,由數字研發中心作為項目實施機構,於2019年向市財政局申報了"實訓基地建設--數字工藝品設計製作(曹妃甸)實訓設備采購項目"(以下簡稱"項目"),用於購置3D打印機、高精度珠寶掃描儀及相關配件等。
2.項目主要內容及實施情況
(1)主要內容
通過購置3D打印設備、高精度珠寶3D掃描儀及相關的輔助設備,主要包括:6台型號及材料不同的3D打印機、1台高精度珠寶3D掃描儀、5套逆向軟件、3台高配置圖形工作站以及50套數位板,以滿足工藝品設計與製作等專業三維數據采錄、3D打樣及工藝品設計課程教學的基本需求。
(2)實施情況
2020年度,工美高級技工學校按計劃購置了3D打印設備、高精度珠寶3D掃描儀及相關的輔助設備,並完成了驗收工作。同時,項目完成了績效目標設定的績效指標值,進一步完善了數字成型實訓室,為3D打印綜合應用、逆向與數據處理等課程的開展提供了必要的設備支持,產生了一定的社會效益。
3.項目資金投入及使用情況
項目總預算387.80萬元,其中2020年度申請358.82萬元,剩餘資金納入2021年預算中。2020年2月,市財政局以《北京市財政局關於批複北京工美集團有限責任公司2020年預算的函》(京財教育指〔2020〕117號)批複北京工美集團有限責任公司(以下簡稱"工美集團")2020年度部門預算後,工美集團進一步下達工美高級技工學校項目年度預算358.82萬元。截至2020年12月31日,項目資金實際使用358.82萬元,主要用於購置3D打印設備、高精度珠寶3D掃描儀及相關的輔助設備,資金使用率100%。
第二、項目績效目標
1.項目績效總目標
通過購置3D打印設備、高精度珠寶3D掃描儀及相關的輔助設備等,建設先進的數字成型實訓室,在設備投入運行後完成重點設備的培訓工作,為實施教學實訓做好全方位的保障工作。同時,結合學校工藝品設計方向學生的特點,不斷開展學生實訓教學,讓學生在掌握傳統技能的基礎上,能夠拓寬技能水平,提高創新能力,以便滿足當前市場對工藝品設計專業人才的要求,並且,輔助傳統工藝美術專業課程實踐產品打樣,提高學校產學研水平。
2.項目績效階段性目標
工美高級技工學校在申報2020年度項目預算的同時,隨同填報了2020年度項目支出績效目標申報表,詳見表1。
表1:項目支出績效目標申報表(2020年度)

(二)績效評價工作開展情況;
第一、績效評價目的、對象及範圍
為深入貫徹落實《北京市財政局關於印發<進一步深化項目支出績效預算管理改革的意見>的通知》(京財預〔2017〕2944號)要求,根據京財績效2146號文精神,圍繞決策、過程、產出及效益情況開展評價,總結經驗,發現問題,提出改進建議,進一步提升工美高級技工學校預算績效管理水平和資金使用效益。
第二、績效評價原則、方法及指標體係
1.評價原則和方法
本次評價本著問題導向、係統評價、科學客觀、講求績效的原則,采用全麵評價和重點評價相結合、現場評價和非現場評價相結合、定性分析與定量分析相結合的方式,運用案卷研究、專家谘詢、座談訪談等方法,對項目決策、過程、產出、效益四方麵進行綜合評價
2.評價指標體係
根據京財績效2146號文相關精神,結合項目特點,在與專家組、項目單位充分協商的基礎上,評價工作組細化了項目的績效評價指標體係,詳見附件1。評價指標體係總分值為100分,其中決策10分,過程20分,產出40分,效益30分。績效評價綜合績效級別分為4個等級:
綜合得分在90(含)-100分為優;
綜合得分在80(含)-90分為良;
綜合得分在60(含)-80分為中;
綜合得分在60分以下為差。
第三、績效評價工作過程
1.準備階段
為保證按時保質完成績效評價工作,第三方機構組建了績效工作小組,並研究製定了工美高級技工學校績效評價工作通知及對接說明,通知中根據本次績效評價總體工作的任務和時間要求,確定了各階段工作內容、進度安排及各方職責。同時,對績效報告範本進行了完善和細化,對評價的主要指標和重點內容進行了提示和補充,並提交工美高級技工學校征求意見後,用於項目負責人後續填報使用。
2021年3月31日,績效工作小組對項目負責人開展了績效評價現場培訓,明確需填報資料要求,並將相應附表(電子版)發送至項目負責人進行填寫。
2021年3月31日-4月10日,項目負責人初次提交了項目資料,績效工作小組對提交的資料進行初次審核,並提出資料補充清單,協助單位補充完善相關資料。
2.實施階段
2020年4月11日-2020年5月10日為實施階段:在前期工作基礎上,績效工作小組深入分析項目資料,與項目負責人及時溝通,全麵了解項目經費使用和組織實施管理情況,采用網上查閱文獻、疑難問題谘詢有關領域專家等方式,對項目執行情況實施全麵評價。同時,績效工作小組於5月10號組織召開了專家評價會,專家聽取了項目負責人對項目的匯報,對項目重點內容和問題進行討論,形成初步評價結論,並出具初步評價意見。
3.評價分析階段
2020年5月11日-5月15日為評價分析階段:績效工作小組根據收集到的項目相關資料以及專家組意見,對項目決策、過程、產出及效益情況進行綜合分析,按照規定的文本格式和內容撰寫績效評價報告,征求意見並修改完善後形成績效評價報告正式稿,由工美高級技工學校向市財政局報送評價報告終稿,並由數字研發中心積極落實整改措施。
(三)綜合評價情況及評價結論(附相關評分表);
項目年度預算358.82萬元,用於支持3D打印機、高精度珠寶掃描儀等設備的購置工作,以進一步完善數字成型實訓室建設,滿足學生實訓要求,提高學生的專業技能,為社會培養更多優質人才。但項目實施仍存項目前期需求調研及可行性研究不夠充分,部分數量、效益及滿意度指標需進一步完善;項目合同管理有待加強,驗收環節需進一步規範;實訓室使用記錄不全麵,效益及滿意度支撐材料需進一步收集等問題。綜合評價得分86.80分,評價等級為"良",具體得分情況見表2。
表2:綜合評價得分情況表

(四)績效評價指標分析;
第一、項目決策情況
項目根據市財政局要求編製申報材料,立項依據充分,績效目標設置合理,預算編製科學、資金分配合理,但前期需求調研和可行性論證充分性需提升,項目績效指標設置仍需完善。該指標下設3個二級指標,6個三級指標,分值10分,得分9.40分,得分率94.00%,評分詳見表3。
表3:決策指標設定及評分情況表

1.項目立項
(1)立項依據充分性
項目立足於《北京市工藝美術高級技工學校"十三五"發展規劃》和工美高級技工學校2020年工作重點中有關"進一步加強專業體係建設""繼續加強、完善曹妃甸實訓基地建設"等要求,項目實施是工美高級技工學校履行"培養工藝美術專業技能人才"等職責的重要體現,與進一步完善數字成型實訓室,滿足3D打印技術及三維掃描技術教學的基本需求相符。項目年度資金專用於3D打印機、高精度珠寶掃描儀及相關配套設備等關工作內容開展,與工美高級技工學校內部其他項目不存在交叉重複。綜上,項目立項依據充分。
(2)立項程序規範性
數字研發中心作為項目實施主體,通過一定的前期調研和專家論證環節,確定項目實際開展需求和主要工作任務,形成項目可行性研究報告、專家論證意見,並據此編製年度預算、績效目標申報表等申報文本材料,經數字研發中心負責人、相關領導逐級審核,由辦公室統一匯總至財務科,按照財務人員反饋意見進行修改完善並提交校長通過後,上報市財政局審批。市財政局批複年度項目預算,財務科將項目預算批複情況下達數字研發中心,項目最終得以立項執行。綜上,項目按照市財政局有關項目申請、審批程序立項,具備前期調研及專家論證環節,但項目前期需求調研和可行性論證不充分:一方麵,前期需求調研不充分,未提供市場詢價、設備參數需求、實訓室建設規模及與學科專業的匹配性等前期調研材料;另一方麵,現有可行性研究報告內容不全麵,欠缺原有實訓室基礎設備配置與使用情況、在校生源及後續人才培養計劃、未來實訓室可持續使用情況等體現項目實施現實需求和立項必要性的關鍵內容,且未明確資金安排、技術方案、保障措施等關鍵流程環節。
2.績效目標
(1)績效目標合理性
項目立足於改善數字成型實訓室的硬件環境,力求達到滿足學生實訓的需要,提升學生技能水平,提高學生創新能力,從而帶動招生和就業等效果。圍繞年度預算支出內容,項目從3D打印機、高精度珠寶3D掃描儀等具體購置內容及對教學工作、人才培養產生的效果等方麵設置績效目標,能夠反映年度項目實施的主要產出和效果,項目績效目標設置合理。
(2)績效指標明確性
項目圍繞年度總體目標,將年度績效目標進一步細化為數量、質量、成本、進度、效益及服務對象滿意度等績效指標,指標值設置遵循"能夠量化的指標進行定量表述,不能量化的采用定性分級分檔形式表述"原則,大部分績效指標明確、清晰,績效指標值具體、可衡量,如:數量指標從3D打印機、圖形工作站、數位板、高精度珠寶掃描儀和內存購置數量方麵明確主要產出,質量指標設置了設備質量、驗收合格率,進度指標細化了各階段工作計劃完成時間等。但部分績效指標設置仍需完善:一是數量指標細化程度、準確性有待提高,如,數量指標"3D打印設備"未根據設備差異進一步細分重大設備和一般設備,並且,"圖形工作站"與"內存"均體現為內存條數量、績效指標設置重複;二是效益指標填報不夠規範,指標內容和指標值填報不符合市財政局有關績效目標填報要求,且指標實現程度難以定量考核;三是"社會滿意度"指標對應服務對象範圍較寬泛,指標考核缺乏定向性。
3.資金投入
(1)預算編製科學性
2019年8月-9月,按照政府采購要求,針對進口產品、大型設備購置情況,工美高級技工學校經過專家論證後,確定擬購置3D打印機及掃描儀等設備,根據設備型號及市場價格測算設備購置總預算為407.50萬元。2019年9月,經預算評審後確定項目總預算為398.69萬元。根據項目進展需求及市財政局整體預算安排情況,工美高級技工學校分2年度向市財政局申報資金需求,其中2020年申報預算358.82萬元,項目預算全部用於支付設備采購費用,預算編製科學、合理。
(2)資金分配合理性
項目年度預算資金主要用於購置3D打印機、高精度珠寶掃描儀及相關配套設備,依據設備計劃采購數量及市場價格分配資金,資金分配與設備購置型號、數量相匹配,預算資金分配科學、合理。
(二)項目過程情況
項目財務和業務管理製度健全,預算資金100%到位,預算執行率100.00%,但項目合同管理有待加強,驗收環節需進一步規範。該指標下設2個二級指標,5個三級指標,分值20分,得分18.40分,得分率92.00%。評分見表4。
表4:過程指標設定及評分情況表

1.資金管理
(1)資金到位率、預算執行率
2020年2月,市財政局批複項目年度預算為358.82萬元,項目年度預算資金足額、及時到位,資金到位率、及時率均為100%。
截至2020年12月31日,項目實際支出金額358.82萬元,執行率100%,項目資金整體支出與預算編製無差異。
(2)資金使用合規性
在項目實施過程中,工美高級技工學校嚴格按照國家財經法規和單位內部財務管理製度規定執行,對預算資金進行實時監控,控製資金用途,切實加強對項目資金的使用管理,專款專用、獨立核算,確保項目資金均用於預算申報內容,年度內無資金挪用、擠占、虛列支出等違紀現象。但作為2年期項目,資金申請、實際支付情況與合同支付條款不夠一致,合同付款有待規範,主要表現在:合同中規定驗收合格後,支付合同尾款77.56萬元,由於2020年度預算安排不足以支付全部尾款,在項目驗收通過後,僅支付第二筆款項48.58萬元,針對資金支付方式與合同規定金額不一致情況,工美高級技工學校亦未及時對相應條款調整簽署補充協議。
2.組織實施
(1)管理製度健全性
項目管理製度建設方麵。為規範項目管理,項目嚴格按照《北京市市級項目支出預算管理辦法》等要求執行,相關規章製度執行有效。同時,為了保證項目的順利實施,工美高級技工學校還製定了《實訓基地建設-設備購置-數字工藝品設計製作(曹妃甸)實訓設備采購項目工作計劃》,進一步明確了項目目標、預算支出計劃、預期成果等內容,能夠為項目順利實施提供基礎支撐。
財務管理製度建設方麵。為規範項目資金管理,工美高級技工學校製定了《專項資金管理辦法》《財務管理過程控製程序》《固定資產管理辦法》《合同管理辦法》等製度辦法,對項目預算申報、資金使用管理、驗收等方麵進行了規定,明確了"合同簽署後,嚴格按合同約定比例支付;每支付一筆項目資金時,財務科按照合同簽署單位開具轉賬支票,供應方應提供正式結算發票;支付項目最後一筆資金時,項目負責人持項目驗收合格報告及供應商(施工方)開具的正式結算發票付款"等項目資金支付流程,項目資金管理製度健全。
(2)製度執行有效性
項目實施前,工美高級技工學校通過公開招標的方式選取相應項目承擔單位,及時與項目承擔單位簽署合同;項目實施中,成立項目工作小組,對項目實施進度進行監督,保證各項工作在項目年度內完成;項目完工後,工美高級技工學校成立驗收小組對設備購置數量、質量等進行驗收,驗收小組成員包括項目負責人、技術人員、使用人員、資產管理人員、教研室負責人、項目部門負責人、項目主管領導。綜上,為保障項目順利實施,工美高級技工學校從項目實施的前、中、後各個工作環節采取了一定的管控措施,但過程管理仍需進一步規範:一是采購合同交貨地點為昌平校區和曹妃甸實訓基地,未明確兩處地點的具體設備規格和數量,合同關鍵條款不明確;二是未按照合同要求聘請專家參加驗收,且驗收檔案中缺少設備開箱驗收材料、驗收用例及驗收報告等材料。
(三)項目產出情況
項目年度主要產出按照預期目標完成,各項產出質量達標,項目實施過程中采取了一定成本節約措施。該指標下設4個二級指標,12個三級指標,分值40分,得分40.00分,得分率100%。評分見表5。
表5:產出指標設定及評分情況表

1.產出數量
項目各項產出完成情況良好,年初設定的各項數量指標均達到了預期目標,具體完成情況如表6所示。
表6:項目產出數量指標計劃完成情況對比表

2.產出質量
項目通過與中標供應商簽訂采購合同明確設備規格,對設備型號、技術參數等進行要求,並對設備進行了驗收,項目各項產出質量達標,具體完成情況如表7所示。
表7:項目產出質量指標計劃完成情況對比表

3.產出時效
截至2020年12月31日,項目按照年度工作計劃購置了3D打印機、高精度珠寶掃描儀等,並及時完成了驗收,各項進度指標均按照年初設定的目標完成,具體完成情況如表8所示。
表8:項目產出時效指標計劃完成情況對比表

項目實施過程中,嚴格執行預算資金使用相關規定,通過公開招標確定中標單位,控製委托業務成本,項目招標總預算為388.85萬元,中標資金為387.80萬元。2020年度項目預算為358.82萬元,實際使用預算資金358.82萬元,項目預算支出控製在預算總成本範圍內,成本控製情況良好。
(四)項目效益情況
項目實施在滿足學生實訓要求,提高學生的專業技能等方麵取得了顯著效果,但實訓室使用記錄不全麵,效益及滿意度支撐材料需進一步收集。該指標下設2個二級指標,4個三級指標,分值30分,得分19.00分,得分率63.33%。評分見表9。
表9:效益指標設定及評分情況表

1.實施效益
2020年項目實施產生了一定的社會效益,具體如下:
(1)滿足學生實訓要求,提高學生的專業技能
通過購置3D打印設備、高精度珠寶3D掃描儀及相關的輔助設備,將其應用到數字工藝品設計製作的教學中,培養了學生數據采集、處理和工藝品設計研發的能力,提高了學生的專業技能和綜合職業技能水平。設備安裝並投入使用後,通過對工藝品設計與製作專業15級、16級以及17級級共計27名學生開展3D打印綜合應用和逆向與數據處理等培訓,使學生掌握了數據采錄修複、3D打樣等技術,不僅能夠運用三維掃描對文物進行複製並配合相關軟件進行修複,還能運用3D打樣對設計方案進行批量生產,培養了學生設計、製作的雙重能力。但項目實施過程中針對實訓室設備的使用記錄不完整,未詳細說明使用設備名稱、使用時間、使用人員以及操作用途與結果等信息,難以從使用頻次、應用成果等方麵統計學生的實訓情況。
(2)適應市場需求,為社會培養更多優質人才
項目實施完成後,進一步完善了數字成型實訓室,為學生提供了良好的實訓環境,有利於學生掌握"設計-生產"一體化技術,通過三維掃描采集的數字文件,在產品設計、采樣、文物修複等領域有很大的市場需求。學生通過學習使用三維繪圖軟件,拓寬了就業渠道,可選擇室內設計、產品設計、首飾設計、遊戲動畫設計等多種就業方向,能夠滿足市場對應用型技能人才的需求。
此外,為了讓數字成型技術真正轉化為學生的專業技能,在設備投入使用後,工美高級技工學校通過與其他校業合作,開展了各項社會實踐活動,如,配合李誌剛大師工作室完成鼻煙壺胎體的3D打印和北京電視台春晚禮品牛年迎春捧盒雕漆部分數字化建模以及胎體的批量化3D打印等,及時掌握了行業發展動態,培養了學生的實踐能力,有利於為社會輸出更多優質人才。但項目實施過程中,未對學生有關3D打印等數字化成型技術的掌握情況、熟練程度做進一步跟蹤,缺少對學生專業素質的綜合考核,亦缺少合作單位對學生實踐的反饋以及後續合作意向,難以有效衡量人才培養質量水平。
2.滿意度
(1)使用人員滿意度
項目實施完成後,工美高級技工學校通過線上調查的方式,對使用數字成型實訓室的教師和學生進行了滿意度調查,調查內容包括:3D實訓室打印設備(含配套後處理設備)安裝及使用操作培訓流程、3D打印機以及掃描儀設備使用情況等。實際回收有效問卷8份,被調查對象對項目實施的反饋情況良好,如,針對安裝及使用操作培訓流程評價方麵,62.50%的人認為安裝到位、培訓流程完成,25.00%人認為安裝到位、培訓有待加強,12.50%的人認為安裝及培訓流程有所遺漏;針對專業微噴3D打印設備使用方麵,100%的人認為打印參數設置正常,模型打印順利;關於數位板使用調查方麵,87.50%的人認為使用正常,配件齊全。但設備購置安裝運行後,應用於15級、16級以及17級等27名學生日常實訓中,涉及調查樣本僅覆蓋曹妃甸校區8名學生,滿意度調查樣本亦未涉及相關專業教師,滿意度調查涉及樣本數量偏少,未能全麵反映使用對象對項目實施成效的整體評價。
(2)社會滿意度
項目實施完成後,為進一步增強學生實踐能力,工美高級技工學校與其他學校或者企業開展了數字化建模和3D打印等方麵的合作,及時完成各項工作內容,取得了合作單位的認可。但未針對項目合作單位開展滿意度調查,滿意度實現情況的支撐材料不足。
(五)主要經驗及做法、存在的問題及原因分析;
第一、主要經驗及做法
明確責任分工,保障項目順利完成。為保障項目實施順利推進,保證項目實施過程中各環節工作規範合理,工美高級技工學校專門成立項目工作小組,由校長任組長,主管校長任副組長,成員由數字研發中心主任、教師等相關人員組成。其中,數字研發中心作為項目主要實施部門,由負責人協調和把控工作進度、質量管理,其他老師分工負責設備使用和培訓。
第二、存在的主要問題及原因分析
1.項目前期需求調研及可行性研究不夠充分,部分數量、效益及滿意度指標需進一步完善
項目按照市財政局項目申報要求立項,但前期需求調研和可行性論證不充分:一是項目單位提供的前期資料較少,缺少市場詢價、設備參數需求、實訓室建設規模及與學科專業的匹配性等前期調研材料,需求調研體現不充分;二是現有可行性研究報告僅從學校基本情況、項目基本情況以及預期目標等方麵分析了項目實施的可行性,缺少對現實需求和立項必要性等的深入分析,亦缺少對資金安排、技術方案、保障措施等關鍵環節的闡述。
此外,項目圍繞3D打印機、高精度珠寶掃描儀及相關輔助設備設置了產出、效益和滿意度指標,但部分績效指標需進一步完善:一是未結合設備差異情況,從重大設備、一般設備或設備不同功能角度細化數量指標,且數量指標"圖形工作站"與"內存"在對應實際產出內容上設置重複;二是效益指標設置不夠規範、合理,三級指標僅設置為"持續效益""社會效益",缺乏對效益內容的具體表述,且效益指標對應的指標值篇幅冗長,難以定量考核;三是滿意度指標"社會滿意度"設置不夠具體,未明確具體服務對象指向。
2.項目合同管理有待加強,驗收環節需進一步規範
項目按照公開招標確定供應商、簽署合同、組織實施等環節開展,並在各環節加強對項目實施的過程管控,但項目合同管理有待加強:一是簽訂的采購合同內容不夠細化,僅明確交貨地點為昌平校區和曹妃甸實訓基地,未明確兩處地點的具體設備規格和數量;二是項目資金申請、實際支付與合同條款不夠一致,項目驗收後,支付第二筆款項低於合同規定的尾款,該資金支付方式雖未對資金造成實際影響,但不符合合同付款要求,且未及時對相應條款調整簽署補充協議,合同約束力度不足。
此外,采購合同中明確規定了設備驗收的相關環節,但項目未嚴格按照相關要求進行驗收,驗收環節需進一步規範:一是所采購的設備進場後均未進行開箱驗收,缺少開箱驗收材料,亦缺少驗收用例、驗收報告等驗收記錄;二是項目實施完畢後,僅通過工美高級技工學校驗收組驗收,未按照合同要求聘請專家參加驗收。
3.實訓室使用記錄不全麵,效益及滿意度支撐材料需進一步收集
項目較好地完成了年度績效目標,項目完成質量符合國家和相關行業標準,項目實施能夠帶來一定的社會效益,但實訓室的使用記錄不完善,從現有記錄中無法統計設備使用頻次、衡量學生實訓成果等,且缺乏對項目實施的典型案例、量化數據等方麵的深入歸納與分析。此外,項目實施完成後,對設備使用學生開展了滿意度調查,但未對社會服務對象及所涉及專業教學教師開展滿意度調查,且針對使用學生的滿意度調查樣本較少,未能全麵反映受益群體對項目實施成效的整體評價。
(六)有關建議。
第一、強化項目前期需求調研與可行性研究論證,完善績效指標設置
建議工美高級技工學校進一步強化項目前期需求調研與行性研究論證,加強對設備市場詢價、設備參數需求、實訓室建設規模及與學科專業的匹配性等前期需求調研,並注重對有關記錄材料的收集、整理;同時,從原有實訓室基礎設備配置與使用情況、在校生源及後續人才培養計劃、未來實訓室可持續使用情況等體現項目實施現實需求和立項必要性方麵深化可行性研究論證,完善可行性研究報告,並對項目資金安排、技術方案、保障措施等關鍵內容加以明確。
此外,建議在以後年度項目申報時,進一步完善績效指標:一是深入分析項目主要工作內容和實際需求,按照設備的具體差異和用途精確、分類設置數量指標,體現不同類型設備的差異性,避免同類型產出指標重複設置;二是盡可能挖掘、提煉量化效益指標,充分體現項目實施預期效果,從設備使用效果、學生技術改進、社會對專業人才的認可等方麵合理設置具體、可衡量的效益指標,提升效益指標的可監測性和考核性;三是準確定位社會服務對象,可圍繞校企合作單位設置服務對象具體指向及對應滿意度。
第二、加強合同管理,規範驗收流程
建議在以後年度項目實施過程中,工美高級技工學校進一步加強合同管理,規範合同付款要求:一方麵,在合同條款中明確設備驗收的地點、數量以及規格等;另一方麵,合同簽訂後,原則上無特殊情況應嚴格按照合同約定事項執行,針對實際工作開展確需調整資金付款方式的情形,可通過簽署補充協議將有關變化事項予以明確說明,提高合同條款的約束力。
此外,為保障采購設備質量,需進一步規範驗收環節:一是在設備采購完成後,對入場設備及時進行開箱驗收,留存開箱驗收記錄文件;二是設備安裝調試過程中,留存調試方案、記錄等過程材料,針對重大設備或特殊專用設備,邀請有關領域專家對設備性能、調試結果等進行驗收,采購合同有明確驗收要求的需按照合同約定組織驗收,並按照合同要求提供驗收用例、驗收報告等材料。
第三、完善實訓室設備使用記錄,加強績效支撐材料的收集與整理
建議工美高級技工學校重視實訓室使用記錄,製定完善的實訓室設備使用記錄表,包括使用人員、使用設備名稱、使用時間、操作用途以及應用結果等內容,並督促教師和學生及時填寫記錄表,留存設備使用記錄,以統計設備使用頻次、成果數量等方麵的數據。同時,在相關設備投入教學使用後,及時對學生實訓效果予以評估,收集師生對有關課程、設備使用情況等反饋建議、滿意程度,並以此評估實訓教學的效果,進一步全麵了解不同學生的能力水平,提升教學質量。
此外,在與其他單位開展展開項目合作時,建議工美高級技工學校及時收取合作單位對項目實施過程、項目成果等反饋建議、滿意程度,進一步了解市場需求,為下一步培養符合行業要求的專業人才提供依據。鑒於項目采購設備在當前市場與行業中具備較強的先進性,為了充分發揮其性能,建議在財政資金使用允許的範圍內,積極通過校企合作等方式探索創收渠道,可酌情考慮將收益用於部分設備耗材的購置,以緩解設備使用耗材多、成本高等問題,提升設備使用頻率,增強學生實訓教學效果。
三、項目支出績效自評表
詳見附件。