目 錄
第一部分 2020年度部門決算報表
一、收入支出決算總表
二、收入決算表
三、支出決算表
四、財政撥款收入支出決算總表
五、一般公共預算財政撥款支出決算表
六、一般公共預算財政撥款基本支出決算表
七、政府性基金預算財政撥款收入支出決算表
八、政府性基金預算財政撥款基本支出決算表
九、國有資本經營預算財政撥款支出決算表
十、財政撥款“三公”經費支出決算表
十一、政府采購情況表
十二、政府購買服務支出情況表
第二部分 2020年度部門決算說明
第三部分 2020年度其他重要事項的情況說明
第四部分 2020年度部門績效評價情況
第一部分 2020年度部門決算報表
報表詳見附件。
第二部分 2020年度部門決算說明
一、部門/單位基本情況
(一)機構設置、職責
根據《中共北京市委辦公廳、北京市人民政府辦公廳關於印發<北京廣播電視台職能配置、內設機構和人員編製規定>的通知》(京辦字〔2019〕74號),北京廣播電視台內設16個職能部室和34個事業中心。下屬預算單位有:北京廣播電視台本級、北京電視台、北京人民廣播電台、北京廣播電視台服務中心、北京廣播電視報社。
我台的主要職責是:宣傳貫徹黨的理論和路線方針政策,宣傳貫徹市委、市政府重大決策部署,落實意識形態工作責任製。堅持正確輿論導向,統籌組織重大宣傳報道,引導社會熱點,加強和改進輿論監督工作。組織廣播電視和網絡視聽節目創作生產,製作和播出廣播電視精品節目。推動廣播電視媒體、新興媒體融合發展,提升全媒體、多平台影響力。加強國際傳播能力建設,講好中國故事,展示北京形象。加強技術創新應用,確保播出安全。完成市委、市政府交辦的其他任務。
(二)人員構成情況
事業編製2,571人,實有事業編製人數1,492人。在崗職工3,680人。
二、收入支出決算總體情況說明
2020年度收、支總計434,398.96萬元,比上年減少109,135.27萬元,下降20%。
(一)收入決算說明
2020年度本年收入合計410,143.62萬元,比上年減少85,257.92萬元,下降17.21%,其中:財政撥款收入168,832.42萬元,占收入合計的41.16%;上級補助收入9,686.99萬元,占收入合計的2.36%;事業收入221,689.86萬元,占收入合計的54.05%;經營收入1,027.33萬元,占收入合計的0.25%;其他收入8,907.01萬元,占收入合計的2.17%。
(二)支出決算說明
2020年度本年支出合計410,266.66萬元,比上年減少122,290.76萬元,下降22.96%,其中:基本支出358,088.91萬元,占支出合計的87.28%;項目支出50,820.43萬元,占支出合計的12.39%;經營支出1,357.31萬元,占支出合計的0.33%。
三、財政撥款收入支出決算總體情況說明
2020年度財政撥款收、支總計176,068.19萬元,比上年減少34,080.50萬元,下降16.22%。主要原因:1、本部門2020年決算相比2019年決算減少一家二級單位,此單位劃入其他一級部門核算,故本部門財政撥款收、支相比去年減少。2、2019年決算中,年初的財政撥款項目結餘資金較多。
四、一般公共預算財政撥款支出決算情況說明
(一)一般公共預算財政撥款支出決算總體情況
2020年度一般公共預算財政撥款支出175,122.66萬元,主要用於以下方麵:文化旅遊體育與傳媒支出175,081.66萬元,占本年財政撥款支出99.98%;社會保障和就業支出41萬元,占本年財政撥款支出0.02%。
(二)一般公共預算財政撥款支出決算具體情況
1、“文化旅遊體育與傳媒支出”2020年度決算175,081.66萬元,比2020年年初預算增加9,838.58萬元,增長5.95%。其中:
“廣播電視”2020年度決算175,081.66萬元,比2020年年初預算增加9,838.58萬元,增長5.95%。主要原因:本年追加了財政撥款預算項目資金,用於“冬奧紀實4k超高清頻道”建設。
2、“社會保障和就業支出”2020年度決算41萬元,與2020年年初預算一致。其中:
“行政事業單位養老支出”2020年度決算41萬元,與2020年年初預算一致。
五、政府性基金預算財政撥款支出決算情況說明
本年度無此項支出
六、國有資本經營預算財政撥款收支情況
本年度無此項經費
七、財政撥款基本支出決算情況說明
2020年使用一般公共預算財政撥款安排基本支出141,893.27萬元,未使用政府性基金財政撥款安排基本支出,未使用國有資本經營預算財政撥款安排基本支出,其中:(1)工資福利支出包括基本工資、津貼補貼、獎金、夥食補助費、績效工資、其他社會保障繳費、其他工資福利等支出;(2)商品和服務支出包括辦公費、水費、電費、郵電費、取暖費、物業管理費、差旅費、維修(護)費、委托業務費、工會經費、其他商品和服務等支出;(3)對個人和家庭補助支出包括退休費。
第三部分 2020年度其他重要事項的情況說明
一、“三公”經費財政撥款決算情況
我部門2020年預算批複中財政撥款“三公”經費支出為16.95萬元,為“外事管理”項目經費,主要用於北京國際電影節派員出訪境外知名電影節。然而,2020年受疫情影響,出訪境外活動被迫取消, “三公”經費財政撥款實際支出為零。
二、機關運行經費支出情況
本部門不屬於機關運行經費統計範圍
三、政府采購支出情況
2020年政府采購支出總額21,548.74萬元,其中:政府采購貨物支出14,813.42萬元,政府采購服務支出6,735.32萬元。授予中小企業合同金額20,552.58萬元,占政府采購支出總額的95.38%,其中:授予小微企業合同金額2,126.93萬元,占政府采購支出總額的9.87%。
四、國有資產占用情況
2020年車輛403台,10633.10萬元;單位價值50萬元以上的通用設備1,547台(套),單位價值100萬元以上的專用設備8台(套)。
五、政府購買服務支出說明
2020年本部門無政府購買服務支出。。
六、專業名詞解釋
1.“三公”經費:是指單位通過財政撥款資金安排的因公出國(境)費、公務用車購置及運行費和公務接待費。其中,因公出國(境)費指單位公務出國(境)的國際旅費、國外城市間交通費、住宿費、夥食費、培訓費、公雜費等支出;公務用車購置及運行費指單位公務用車購置支出(含車輛購置稅、牌照費)及單位按規定保留的公務用車燃料費、維修費、過路過橋費、保險費、安全獎勵費等支出;公務接待費指單位按規定開支的各類公務接待(含外賓接待)支出。
2.機關運行經費:是指行政單位(含參照公務員法管理事業單位)使用一般公共預算財政撥款安排的基本支出中的日常公用經費支出,包括辦公及印刷費、郵電費、差旅費、會議費、福利費、日常維修費、專用材料及一般設備購置費、辦公用房水電費、辦公用房取暖費、辦公用房物業管理費、公務用車運行維護費以及其他費用。
3.政府采購:指各級國家機關、事業單位和團體組織,使用財政性資金采購依法製定的集中目錄以內的或者采購限額標準以上的貨物、工程和服務的行為。
4.政府購買服務:是指各級國家機關將屬於自身職責範圍且適合通過市場化方式提供的服務事項,按照政府采購方式和程序,交由符合條件的服務供應商承擔,並根據服務數量和質量等因素向其支付費用的行為。
5.融媒體中心:整合我台各類廣播、電視、新媒體資源和渠道,建設適應新媒體多維協同傳播需求和流程的綜合信息係統平台,打造以廣播電視移動端音視頻為載體的新型主流媒體。
第四部分 2020年度部門績效評價情況
一、績效評價工作開展情況
北京廣播電視台對2020年度部門項目支出實施績效評價,評價項目12個,占部門項目總數的85.71%,涉及金額9,848.877996萬元。其中,單位自評項目12個,涉及金額9,848.877996萬元,評價得分在90分(含)-100分的6個,評價得分在80分(含)-90分的6個,評價得分在80分以下的0個。
在單位自評的基礎上,北京廣播電視台選取“第十屆北京國際電影節”項目開展部門評價,涉及金額4,800.00萬元,評價得分88.44分。
二、項目績效評價報告
為進一步加強財政支出管理,合理配置財政資源,提高財政資金使用效益和財政支出管理水平,根據《北京市項目支出績效評價管理辦法》(京財績效〔2020〕2146號)及《北京市財政局關於2021年績效自評工作的通知》(京財績效[2021]283號)等文件的有關要求,北京廣播電視台組織成立了績效評價工作組,委托北京智聯恒通谘詢有限公司作為中介機構參與本項目績效評價工作,對“第十屆北京國際電影節”項目的績效情況實施績效評價,形成本績效評價報告。
(一)基本情況
1.項目概況
(1)項目背景
北京國際電影節創辦於2011年,每年舉辦一次。根據《關於需報黨中央、國務院審批的節慶活動項目清理規範的通知》(國清組函〔2014〕36號)意見,北京市人民政府保留“北京國際電影節”項目。
根據《關於同意舉辦第十屆北京國際電影節的備案通知》(國清組函〔2020〕11號)、《國家電影局關於第十屆北京國際電影節總體方案的批複》(國影字〔2020〕80號)等文件,2020年北京廣播電視台繼續承辦“第十屆北京國際電影節”,主要負責部門為北京電視台所屬的北京國際電影節運行中心(以下簡稱“影運中心”),衛視節目中心、文藝節目中心等其他部門配合執行。
(2)項目主要內容及實施情況
①項目概述
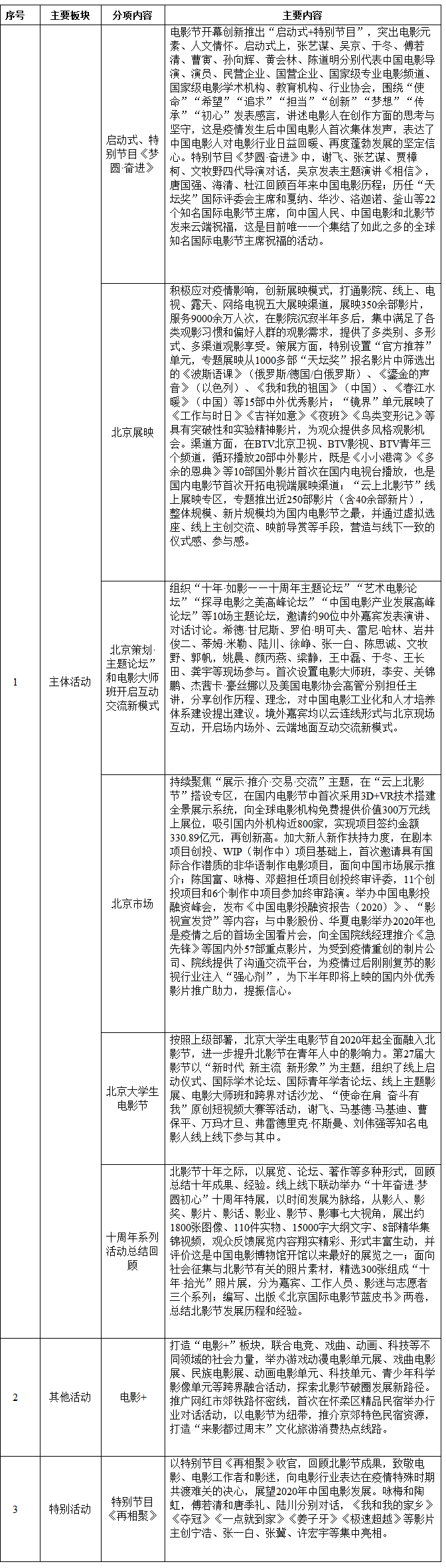
受疫情影響,經北京市委市政府研究、國家電影局批準,第十屆北京國際電影節(以下簡稱“第十屆北影節”)的舉辦時間調整為2020年8月22日至29日,以全麵建成小康社會、推動我國由電影大國向電影強國邁進為主題主線。為做好常態化疫情防控工作,主要活動場地為北京雁棲湖國際會展中心,不邀請境外人員參與,以壓縮線下活動規模、創新線上內容為原則,對各板塊內容進行了大幅壓縮,取消“天壇獎”評獎、開幕式及紅毯儀式、閉幕式暨頒獎典禮等活動,圍繞“夢圓·奮進”主題和北影節十周年,組織開展了啟動式、北京展映、北京策劃·主題論壇、北京市場、北京大學生電影節、電影+、特別節目等百餘項活動,搭建“雲上北影節”專區。
②實施情況
該項目主要實施內容分為6項主體活動、1項其他活動、1項特別活動,具體實施內容詳見下表:

(3)項目資金投入及使用情況
①資金投入情況
2020年,北京廣播電視台向北京市財政局申請項目經費4,800.00萬元,財政批複資金4,800.00萬元已於2020年初到位。自籌資金為174.609萬元,由北京電視台下屬企業北京國際電影節有限公司負責運營及使用。
②資金使用情況
該項目財政批複資金為4,800.00萬元,實際支出4,766.763874萬元,結餘資金33.236126萬元已全部返回市財政局,截至項目完成,資金支出進度為99.31%。
項目預算經過兩次預算調整,均已上北京廣播電視台黨組會審批。預算調整情況及支出情況如下表:

③結餘情況
《第十屆北京國際電影節宣傳片——形象大使片》製作項目19.88萬元原為財政性資金,但付款時使用的是北京廣播電視台自有資金賬戶,該部分結餘財政性資金19.88萬元;其他56個項目按照實際發生金額結算,結餘13.356126萬元。以上結餘合計33.236126萬元,已全部上繳北京市財政局。
2.項目績效目標
(1)總體目標
第十屆北影節預期總目標為繼續堅持“共享資源,共贏未來”的活動主旨,延續國際性、專業性、創新性和高端化、市場化的定位,加強對外文化交流合作,集聚國際精品佳作,彰顯文化惠民理念,致力於打造中外電影交流的大平台、電影市場的風向標、新人新作的孵化器、城市文化的新地標,保持辦節規格、內容創新、活動規模、舉辦品質、宣傳推廣五方麵發展勢頭,推動中國電影產業健康快速可持續發展,服務首都全國文化中心、國際交往中心建設。
(2)具體績效指標如下:

(二)績效評價工作開展情況
1.績效評價的目標、對象和範圍
(1)評價目標
通過開展績效評價工作,對“第十屆北京國際電影節”項目的整體情況進行分析,包括項目資金決策過程的合理性、管理體係的規範性、績效目標實現程度等進行綜合評價,梳理項目決策、管理過程及績效實現情況中存在的問題,加強項目預算績效管理,提高財政資金使用效益。
(2)評價對象和範圍
本次評價對象是北京廣播電視台的第十屆北京國際電影節項目;評價範圍為2020年度4,800.00萬元項目資金的申報及使用情況,包括項目決策、項目過程、項目產出、項目效益等。
2.績效評價原則、評價方法及評價標準
本次評價工作遵循“科學公正、統籌兼顧、激勵約束、公開透明”的原則,運用科學合理的績效評價指標、行業標準和評價方法,對項目支出的經濟性、效率性、效益性以及預算資金的投入、使用過程、產出和效果進行客觀分析和評價。在績效評價過程中,評價工作組結合項目單位項目特點,評價方法除了運用財務評價傳統的評閱、計算、核對、分析性複核等方法外,還運用預定目標與實施效果比較、查閱資料、谘詢專家、問卷調查、專家集中評議等方法進行評價。
3.評價指標體係
本次績效評價遵循“相關性、重要性、可比性、係統性、經濟性”原則確定了績效評價體係,主要包括決策、過程、產出、效益四個方麵,滿分100分。一是決策指標(10分),主要評價項目立項、績效目標和資金投入;二是過程指標(20分),主要評價資金管理、組織實施;三是產出指標(40分),主要評價產出數量、產出質量、產出時效、產出成本;四是效益指標(30分),主要評價項目效益等內容。評價指標及具體分值詳見下表:

4.績效評價過程
(1)組建評價工作組
根據任務分工,北京廣播電視台、參與評價的中介機構共同組成評價工作組。
(2)收集評價項目前期資料
評價工作組在調研的基礎上,匯總整理項目資料,對項目資料進行逐一核實,並按照指標體係內容和評價重點,對資料按照決策、管理和績效三大類進行分類整理,形成專家資料手冊,供專家審閱評議。
(3)組織實施專家評價
績效評價工作組根據項目特點,遴選了5名專家(1名財務專家、2名管理專家及2名業務專家)組成評價專家組。2021年4月23日下午,評價工作組組織召開了“第十屆北京國際電影節”項目評價專家會。評價會上,專家組就關注的問題、與項目單位進行了充分討論和溝通,並依據評價指標體係對該項目進行了評價打分,出具了評價意見,形成了該項目的績效評價專家結論。
(4)完成評價報告
評價工作組根據專家討論意見和評分情況,撰寫績效評價報告初稿。並與項目單位溝通後,形成最終評價報告。
(三)綜合評價情況和評價結論
經專家評議,“第十屆北京國際電影節”項目綜合得分88.44分,其中項目決策7.98分,項目管理18.74分,項目產出37.50分,項目績效24.22分。項目績效評定為“良好”,具體評分情況見下表:

(四)績效評價指標分析
1.項目決策情況
(1)項目立項
北京國際電影節創辦於2011年,每年舉辦一次,根據《關於需報黨中央、國務院審批的節慶活動項目清理規範的通知》(國清組函〔2014〕36號)意見,北京市人民政府保留“北京國際電影節”項目。該項目為延續性項目,根據《關於同意舉辦第十屆北京國際電影節的備案通知》(國清組函〔2020〕11號)、《國家電影局關於第十屆北京國際電影節總體方案的批複》(國影字〔2020〕80號)等文件,2020年北京廣播電視台繼續承辦“第十屆北京國際電影節”
為做好2020年相關工作,該項目申報財政預算金額為4,800.00萬元,經由市財政局批準該項目經費預算後開始實施。項目申報材料較為合法合規、申報程序規範有序,但根據市財政局的相關要求,缺少可行性研究報告。
(2)績效目標分析
項目績效目標總體設置較為合理,能夠反映該項目主要工作內容。根據項目內容設定了二級指標和三級指標,產出和效果的對應性較好,能夠對實際工作進行有效的指導。但在指標設定上不夠明確、細化和量化,指標設定仍有提升空間,進一步加強指標的考核性。如社會效益指標的設定多為“進一步提升”、“得到提升”、“得到弘揚”等定性描述,不夠明確具體,應盡量用量化的數據體現,無法量化的指標可用橫向縱向的對比進行描述。
(3)資金投入分析
項目預算編製中各項明細較為具體,且與項目工作內容存在較強的相關性,整體較為合理。但預算編製的準確性和資金分配的合理性還有進一步提高的空間。
2.項目過程情況
(1)資金管理
該項目財政批複資金為4,800.00萬元,已於2020年初到位,實際支出4,766.763874萬元,結餘資金33.236126萬元已全部上繳市財政局。截至項目完成,資金支出進度為99.31%,執行率良好。
項目單位嚴格執行相關采購製度,其中有展映主體活動、整合營銷傳播等16個子項目采用公開招標方式選擇服務供應商;線上展映、國片電視版權補償金等2個子項目采用單一來源選擇服務供應商。各子項目均按照相關規定執行政府采購程序。
北京國際電影節中各項合同簽訂均嚴格按照《北京電視台合同管理規定(試行)》規定執行,合同文本均經過北京廣播電視台運營管理部法務科審核。但合同管理風險防範存在瑕疵,如北京廣播電視台與愛奇藝簽訂的線上展映合同,服務費395.6萬元,合同約定“首付80%,完成驗收付尾款20%”,作為金額較大的服務類合同,首付款比例過高會造成對服務方的履約責任約束力度弱化。
(2)項目組織實施分析
北京廣播電視台為落實好北京國際電影節的籌辦任務、加強台內統籌協調能力,成立第十屆北影節組委會辦公室,負責電影節各子項目方案決策、執行工作。第十屆北影節組委會辦公室下設綜合協調部、文稿部、財務部、采購及招投標管理部、審計部、監督檢查工作部等16個職能部門。各職能部門分別建立部門職責、相關製度與工作方案,對項目資金實施“獨立核算,專款專用”。根據北京電視台及北影節組委會辦公室相關內控製度的管理要求,對項目資金的支出審批、撥付、報銷等流程進行了約束,確保了項目資金使用的安全性和資金管理的規範性。但在項目管理製度的健全性還有進一步完善的空間,北京國際電影節作為延續性項目,應進一步完善整體性、綱領性製度,如項目管理辦法、項目專項資金管理辦法。
3.項目績效情況
(1)項目產出數量分析
第十屆北京國際電影節項目已完全實現績效目標的各項數量指標,具體詳見下表:

評價認為,該項目2020年設定的績效目標數量指標已全部實現,但數量指標設定可進一步細化明確,在指標設定上可更加充分體現預算、項目內容和指標“三位一體”的高度契合性。部分指標的實際完成值與目標值之間存在較大的正偏離,年初目標值設定偏低。
(2)項目產出質量分析
項目單位製定了《關於第十屆北京國際電影節項目驗收工作的通知》(北影節組辦發〔2020〕12號),按照通知要求,在項目實施過程中、項目完成後均設定了驗收程序,嚴格現場管理和檢查,驗收環節完整,項目產出質量完成情況較好。但質量指標的設定可進一步細化明確,如“達到預期目標”、“全國、北京市平均水平”等描述不夠明確具體;“參與活動的社會公眾數”指標中,實際完成值與目標值之間存在較大的正偏離,年初目標值設定偏低。
(3)項目產出時效分析
項目原定舉辦日期為2020年4月14日至4月22日,因疫情影響,改為2020年8月22日至8月29日舉辦,並經過國清組、國家電影局、北京市委市政府同意。疫情發生後,項目單位及時調整項目進度安排,並在規定時間內完成了第十屆北影節的方案製定、活動籌備、影片申報、活動舉辦等任務,具體情況見下表所示:

(4)項目產出成本分析
項目通過公開招投標等方式選定服務商,有效將項目整體成本控製在預算總額內,資金結餘率達到0.69%,但執行過程中缺乏更為精細的成本控製措施,成本節約率有待進一步提升,如宣傳推廣應加強開拓更多的渠道,達到節約成本和取得較好的宣推效果的目的。
3.項目效益情況
(1)項目實施效益情況
第十屆北京國際電影節組織開展了啟動式、北京展映、北京策劃·主題論壇、北京市場、北京大學生電影節、電影+、特別節目等百餘項係列活動,共有800餘家電影機構、1200名業內人士現場或“雲端”參加,406家媒體的1492名記者進行注冊。“北京市場”創新“雲展位”模式,共吸引全球441家電影機構參與。以上均體現了北京國際電影節在影視行業、境內外的影響力。
麵向影迷觀眾的“北京展映”首次打通線上、電視、影院、露天、網絡電視5個展映平台,共展播350餘部中外電影佳作,實現了文化惠民。
創投板塊共吸引829個劇本項目報名,同比增長13%,11個創投項目和6個製作中項目獲得獎項,扶持了電影界的優秀青年人才和優秀項目,推動了國內電影產業發展。
活動期間,日均超700家媒體和平台報道、轉載北影節相關資訊,網上與北影節相關信息超250萬條,登陸全網熱搜榜23次,微博覆蓋人數102億,7月18日百度指數峰值達到11066。北京國際電影節的專訪直播,全網累計觀看量6252.5萬次,微博話題閱讀量2.4億次。以上均體現了社會各界對北京國際電影節認知度、關注度。
活動舉辦期間,項目簽約金額達到330.89億元,再創曆史新高,具備良好的經濟效益。
評價認為,第十屆北京國際電影節較好的完成了社會效益、經濟效益等指標。但績效目標表中的社會效益指標多為定性描述,不夠細化和明確,可考核性有待加強;項目績效成果的呈現有待進一步提高的空間,需進一步加強效益成果性資料的分析、提煉與總結;項目的可持續性研究有進一步提升的空間,如對線上線下結合的創新模式可進一步進行分析與研究。
(2)服務對象滿意度
北京國際電影節收錄了各層麵的評價與反饋,總體評價情況較為優秀,但滿意度調查的時期和反饋麵不夠廣泛,代表性不足,缺少進一步的統計與分析,應該有更科學和更專業的數據供後期使用。
①項目決策情況
第十屆北京國際電影節為延續性項目,根據《關於同意舉辦第十屆北京國際電影節的備案通知》(國清組函〔2020〕11號)、《國家電影局關於第十屆北京國際電影節總體方案的批複》(國影字〔2020〕80號)等文件,2020年北京廣播電視台繼續承辦該項目。項目申報材料較為合法合規、申報程序規範有序,但根據市財政局的相關要求,缺少可行性研究報告。
項目績效目標總體設置較為合理,產出和效果的對應性較好,能夠對實際工作進行有效的指導,但在指標設定上不夠明確、細化和量化,指標設定仍有提升空間,進一步加強指標的考核性。
項目預算編製中各項明細較為具體,且與項目工作內容存在較強的相關性,整體較為合理。但預算編製的準確性和資金分配的合理性還有進一步提高的空間。
②項目過程情況
該項目財政批複資金為4,800.00萬元,已於2020年初到位,實際支出4,766.763874萬元,結餘資金33.236126萬元已全部返回市財政局。截至項目完成,資金支出進度為99.31%,執行率良好。
項目承辦部門嚴格執行相關政府采購管理製度和合同管理製度,但合同管理風險防範需進一步規範,存在個別合同首付比例過高的情況。
北京廣播電視台成立第十屆北影節組委會辦公室,負責電影節各子項目方案決策、執行工作。第十屆北影節組委會辦公室下設16個職能部門,各職能部門分別建立部門職責、相關製度與工作方案,對項目資金實施“獨立核算,專款專用”,但北京國際電影節作為延續性項目,應進一步完善整體性、綱領性製度,如項目管理辦法、項目專項資金管理辦法。
③項目績效情況
第十屆北京國際電影節項目已較好的實現績效目標的各項指標,但在指標的設定上可進一步細化明確,部分指標實際完成值與目標值之間存在較大的正偏離,年初目標值設定偏低,執行過程中缺乏更為精細的成本控製措施,成本節約率有待進一步提升。
④項目效益情況
活動舉辦期間,項目簽約金額達到330.89億元,再創曆史新高,具備良好的經濟效益。
第十屆北京國際電影節共有800餘家電影機構、1200名業內人士現場或“雲端”參加,406家媒體的1492名記者進行注冊,各主流媒體均對第十屆北京國際電影節進行報道,熱度高漲,共吸引全球441家電影機構參與,829個劇本項目報名,共展播350餘部中外電影佳作,有效扶持優秀作品,實現了文化惠民,推動了國內電影產業發展,具備良好的社會效益。但部分社會效益指標多為定性描述,不夠細化和明確,可考核性有待加強,項目績效成果的呈現和可持續性研究有待進一步提高的空間。
(五)主要經驗及做法、存在的問題及原因分析
1.項目決策
(1)項目可行性論證不夠充分
該項目立項依據為市委宣傳部的相關批文,但根據財政相關要求,還需要提供可行性研究報告。
(2)績效目標設定的合理性、明確性有進一步提高的空間
績效指標細化、量化及明確性有待加強,部分內容無法通過直觀、明確、可衡量的指標值予以體現,可考核性有待繼續提高。
(3)項目預算編製準確性和細化程度有進一步提高的空間
預算編製的準確性和細化程度可進一步加強,減少項目執行過程中的預算調整次數及調整幅度。
2.項目過程
(1)合同管理的風險防範存在瑕疵
存在較大金額的服務類合同的首付比例過高的情況,對服務方的履約責任約束力度弱化。
(2)管理製度健全性有進一步完善的空間
北京國際電影節作為延續性項目,應進一步完善整體性、綱領性製度,如項目管理辦法、項目專項資金管理辦法。
3.項目產出
部分指標的實際完成值與目標值之間存在較大的正偏離,年初目標指設定偏低。項目執行過程中缺乏更為精細的成本控製措施,成本節約率有待進一步提升。
4.項目效益
項目績效成果的呈現有待進一步提高的空間,需進一步加強效益成果性資料的分析、提煉與總結。項目的可持續性研究有進一步提升的空間,如對線上線下結合的創新模式可進一步進行分析與研究。
滿意度調查的時期和反饋麵不夠廣泛,代表性有待進一步提高,應該有更科學和更專業數據供後期使用。
(六)有關建議
1.項目決策
進一步加強項目立項依據的充分性和項目立項程序的規範性,建議項目單位進行第十一屆北京國際電影節項目立項時,進行可行性研究論證,並出具可行性研究論證報告。
進一步加強項目績效目標管理,結合項目實施內容,科學合理的設定績效目標,進一步細化及量化績效指標,強化指標與項目內容和資金預算的匹配度及可考量性。
2.項目過程
加強項目合同管理風險防控,降低資金使用風險。北京國際電影節作為延續性項目,建議項目單位進一步完善整體性、綱領性製度,如項目管理辦法、項目專項資金管理辦法。
3.項目產出
項目單位可進一步加強項目成本控製,如宣傳推廣支出較大,建議項目單位開拓更多的宣推渠道,利用北京現有資源,也能展現“北京國際電影節”北京的特征,以達到節約成本的目的。
4.項目效益
建議項目單位對於第十屆北京國際電影節、第九屆北京國際電影節、其他同性質電影節進行對比,進一步加強橫向縱向對比與分析。
北京國際電影節作為延續性項目,對於如何創建品牌效應,持續舉辦北京國際電影節,項目單位進一步加強論證與分析。如2020年“雲上”模式大力發展的情況下,第十屆首次開展線上線下結合的創新模式,可針對線上線下結合的創新模式展開進行研究,通過互聯網+的方式,建立更有效的運行模式。
重視滿意度調查及時性與反饋的可借鑒性,擴大調查範圍,對於反饋數據應進一步進行統計與分析,為項目後續提供更科學的依據。
三、項目支出績效自評表
詳見附件。