目 錄
第一部分 2020年度部門決算報表
一、收入支出決算總表
二、收入決算表
三、支出決算表
四、財政撥款收入支出決算總表
五、一般公共預算財政撥款支出決算表
六、一般公共預算財政撥款基本支出決算表
七、政府性基金預算財政撥款收入支出決算表
八、政府性基金預算財政撥款基本支出決算表
九、國有資本經營預算財政撥款支出決算表
十、財政撥款“三公”經費支出決算表
十一、政府采購情況表
十二、政府購買服務支出情況表
第二部分 2020年度部門決算說明
第三部分 2020年度其他重要事項的情況說明
第四部分 2020年度部門績效評價情況
第一部分 2020年度部門決算報表
報表詳見附件。
第二部分 2020年度部門決算說明
一、部門基本情況
(一)部門機構設置、職責
1.機構情況
根據中共中央、國務院批準的《北京市機構改革方案》和中共北京市委辦公廳關於印發《北京市檔案館職能配置、內設機構和人員編製規定》的通知(京辦字﹝2019﹞33號),北京市檔案館(簡稱市檔案館)是本市集中保存、管理檔案的文化事業機構,是市委直屬事業單位,相當正局級,歸口市委辦公廳管理。內設17處室,分別為辦公室(保密處)、展覽陳列處、接收征集處、數字資源管理處、開放鑒定處、技術保護處、信息技術處、編研處、利用處、保管處、整理編目處、設備處、保衛處、行政管理處、人事處、機關黨委(黨建工作處、機關工會)、機關紀委;下屬3預算單位,分別為北京市檔案幹部教育中心、《北京檔案》雜誌社、北京市檔案局老幹部活動站。
2.部門職能
主要職責是:收集和接收本館保管範圍內對國家和社會有保存價值的檔案;對所保存的檔案嚴格按照規定整理和保管;采取各種形式開發檔案資源,為社會利用檔案資源提供服務;為全市檔案工作人員提供檔案專業知識、繼續教育、高級研修麵授以及網絡授課等培訓;出版《北京檔案》雜誌;承辦市委、市政府交辦的其他事項。
(二)人員構成情況
本部門行政編製0人,實有人數0人;事業編製204人,實有人數193人。
二、收入支出決算總體情況說明
2020年度收、支總計16180.11萬元,比上年減少13101.77萬元,下降44.74%。
(一)收入決算說明
2020年度本年收入合計14066.95萬元,比上年減少3499.57萬元,下降19.92%,其中:財政撥款收入13984.44萬元,占收入合計的99.41%;事業收入1萬元,占收入合計的0.01%;經營收入81.51萬元,占收入合計的0.58%。
(二)支出決算說明
2020年度本年支出合計15217.58萬元,比上年減少11362.95萬元,下降42.75%,其中:基本支出9486.57萬元,占支出合計的62.34%;項目支出5670.12萬元,占支出合計的37.26%;經營支出60.89萬元,占支出合計的0.40%。
三、財政撥款收入支出決算總體情況說明
2020年度財政撥款收、支總計15958.01萬元,比上年減少12950.06萬元,下降44.80%。主要原因:2020年減少了新館搬遷及開辦等項目經費。
四、一般公共預算財政撥款支出決算情況說明
(一)一般公共預算財政撥款支出決算總體情況
2020年度一般公共預算財政撥款支出15156.16萬元,主要用於以下方麵(按大類):一般公共服務支出13479.78萬元,占本年財政撥款支出88.94%;教育支出15.13萬元,占本年財政撥款支出0.10%;社會保障和就業支出847.62萬元,占本年財政撥款支出5.59%;衛生健康支出438.26萬元,占本年財政撥款支出2.89%;城鄉社區支出375.37萬元,占本年財政撥款支出2.48%。
(二)一般公共預算財政撥款支出決算具體情況
1、“一般公共服務支出”2020年度決算13479.78萬元,比2020年年初預算增加1035.06萬元,增長8.31%。其中:
“檔案事務”2020年度決算12542.33萬元,比2020年年初預算增加97.61萬元,增長0.78%。
“其他一般公共服務支出”2020年度決算937.44萬元,比2020年年初預算增加937.44萬元,增長100%。主要原因:當年新增檔案館新館基建項目支出。
2、“教育支出”2020年度決算15.13萬元,比2020年年初預算減少62.13萬元,下降80.42%。其中:
“進修及培訓”2020年度決算15.13萬元,比2020年年初預算減少62.13萬元,下降80.42%。主要原因:加強培訓費管理,提高培訓效率和質量,減少在單位外培訓,節約了培訓費開支。
3、“社會保障和就業支出”2020年度決算847.62萬元,比2020年年初預算增加9.65萬元,增長1.15%。其中:
“行政事業單位養老支出”2020年度決算847.62萬元,比2020年年初預算增加9.65萬元,增長1.15%。主要原因:增加離休人員補貼。
4、“衛生健康支出”2020年度決算438.26萬元,比2020年年初預算減少40.03萬元,下降8.37%。其中:
“行政事業單位醫療”2020年度決算438.26萬元,比2020年年初預算減少40.03萬元,下降8.37%。主要原因:由於機構改革,在職人員減少。
5、“城鄉社區支出”2020年度決算375.37萬元,與2020年年初預算增加375.37萬元,增長100%。其中:
“城鄉社區公共設施”2020年度決算375.37萬元,是我館新館基本建設資金支出。
五、政府性基金預算財政撥款支出決算情況說明
本年度無此項支出。
六、國有資本經營預算財政撥款收支情況
本年度無此項經費
七、財政撥款基本支出決算情況說明
2020年本部門使用一般公共預算財政撥款安排基本支出9486.17萬元,使用政府性基金財政撥款安排基本支出0萬元,其中:(1)工資福利支出包括基本工資、津貼補貼、獎金、夥食補助費、績效工資、其他社會保障繳費、其他工資福利等支出;(2)商品和服務支出包括辦公費、印刷費、谘詢費、手續費、水費、電費、郵電費、取暖費、物業管理費、差旅費、因公出國(境)費、維修(護)費、租賃費、會議費、培訓費、公務接待費、專用材料費、勞務費、委托業務費、工會經費、福利費、公務用車運行維護費、其他交通費、其他商品和服務等支出;(3)對個人和家庭補助支出包括離休費、退休費、撫恤金、生活補助、救濟費、醫療費補助、助學金、獎勵金、其他對個人和家庭的補助等支出。(4)其他資本性支出包括辦公設備購置、專用設備購置等。
第三部分 2020年度其他重要事項的情況說明
一、“三公”經費財政撥款決算情況
“三公”經費包括本部門所屬0個行政單位、1個參照公務員法管理事業單位、3個事業單位。2020年“三公”經費財政撥款決算數8.23萬元,比2020年“三公”經費財政撥款年初預算52.13萬元減少43.9萬元。其中:
1.因公出國(境)費用。2020年決算數0萬元,比2020年年初預算數33.74萬元減少33.74萬元。主要原因:因疫情取消出國項目。
2.公務接待費。2020年決算數0.07萬元,比2020年年初預算數3.04萬元減少2.97萬元。主要原因:貫徹中央和市政府有關厲行節約加強預算管理的精神壓縮了支出,接待批次和人次均有所減少。2020年公務接待費主要用於接待接待外省及本市檔案人員業務交流。當年公務接待5批次,公務接待36人次。
3.公務用車購置及運行維護費。2020年決算數8.16萬元,比2020年年初預算數15.35萬元減少7.19萬元。其中,公務用車購置費2020年決算數0萬元。公務用車運行維護費2020年決算數8.16萬元,比2020年年初預算數15.35萬元減少7.19萬元,主要原因:維修費、加油費及保險費用均比預算有所減少。2020年公務用車運行維護費中,公務用車加油1.5萬元,公務用車維修3.46萬元,公務用車保險3.04萬元,公務用車其他支出0.16萬元。2020年公務用車賬麵數15輛(實有車輛12輛,車輛賬實相差3輛,主要是2016年車改車3輛處置手續尚未辦理完成),車均運行維護費0.68萬元(按12輛計算)
二、機關運行經費支出情況
2020年本部門行政單位(含參照公務員法管理事業單位)使用一般公共預算財政撥款安排的基本支出中的日常公用經費支出,合計2799.22萬元,比上年增加1622.45萬元,主要是搬入新館後增加水電汽暖費及物業費等。
三、政府采購支出情況
2020年本部門政府采購支出總額2464.23萬元,其中:政府采購貨物支出53.04萬元,政府采購服務支出2411.19萬元。授予中小企業合同金額1441.65萬元,占政府采購支出總額的58.50%,其中:授予小微企業合同金額315.96萬元,占政府采購支出總額的12.82%。
四、國有資產占用情況
2020年本部門車輛15台,(公務用車賬麵數15輛實有數12輛,有3輛公務用車已由管理部門回收,尚未完結資產處置手續),298.78萬元(按15輛計算);單位價值50萬元以上的通用設備34台(套),單位價值100萬元以上的專用設備3台(套)。
五、政府購買服務支出說明
無此項支出。
六、專業名詞解釋
1.“三公”經費:是指單位通過財政撥款資金安排的因公出國(境)費、公務用車購置及運行費和公務接待費。其中,因公出國(境)費指單位公務出國(境)的國際旅費、國外城市間交通費、住宿費、夥食費、培訓費、公雜費等支出;公務用車購置及運行費指單位公務用車購置支出(含車輛購置稅、牌照費)及單位按規定保留的公務用車燃料費、維修費、過路過橋費、保險費、安全獎勵費等支出;公務接待費指單位按規定開支的各類公務接待(含外賓接待)支出。
2.機關運行經費:是指行政單位(含參照公務員法管理事業單位)使用一般公共預算財政撥款安排的基本支出中的日常公用經費支出,包括辦公及印刷費、郵電費、差旅費、會議費、福利費、日常維修費、專用材料及一般設備購置費、辦公用房水電費、辦公用房取暖費、辦公用房物業管理費、公務用車運行維護費以及其他費用。
3.政府采購:指各級國家機關、事業單位和團體組織,使用財政性資金采購依法製定的集中目錄以內的或者采購限額標準以上的貨物、工程和服務的行為。
4.政府購買服務:是指各級國家機關將屬於自身職責範圍且適合通過市場化方式提供的服務事項,按照政府采購方式和程序,交由符合條件的服務供應商承擔,並根據服務數量和質量等因素向其支付費用的行為。
5.基本支出:是指為維持單位正常運轉而產生的人員工資福利及日常辦公經費。
第四部分 2020年度部門績效評價情況
一、績效評價工作開展情況
北京市檔案館(以下簡稱市檔案館)對2020年度部門項目支出實施績效評價,評價項目17個,占部門項目總數的48.57%,涉及金額1,608.25萬元。評價結果是:17個項目中除個別項目存在因受疫情等因素影響,未能及時進行相應調整,導致部分績效目標未能實現,以及滿意度調查不夠完善,項目績效呈現不夠充分等情況外,其他項目均有著較為成熟的管理體製,能夠按照計劃進行評審、招投標、合同簽訂、項目實施及總結驗收,實施方案及管理規範等製度較為健全。通過項目順利實施實現了預期目標,在各方麵發揮著較為顯著的社會效益及可持續影響。本次評價過程中,关键词2選取了1個項目實施普通程序評價,16個項目實施簡易程序評價,經過評價,17個項目中評價得分在90(含)-100分的14個、評價得分在80(含)-90分的3個,平均得分94.99分,整體評價等級為優秀。
二、檔案信息化運維費項目績效評價報告
(一)基本情況;
1.項目概況
(1)項目立項背景
北京市檔案館(以下簡稱“市檔案館”)依據“對所保存的檔案嚴格按照規定整理和保管”和“采取各種形式開發檔案資源,為社會利用檔案資源提供服務”的職能,為了支撐館內信息化設施基礎環境、辦公應用係統、檔案業務係統、檔案數據及相關設備的安全管理及日常維護,保障市檔案館內部網絡安全穩定運行,不斷提高市檔案館信息化管理服務水平。因此市檔案館向財政部門申請“檔案信息化運維費”(以下簡稱項目或信息化運維項目)項目的立項。
(2)項目主要內容
市檔案館網絡係統建於2002年,2019年完成老館至新館的信息化搬遷工作,整合老館和新館信息化資源,建設了新的網絡係統,作為市檔案館信息係統運行的重要載體,承載各業務係統之間互訪、互連互通。
信息化運維費項目是支撐市檔案館信息化設施和基礎係統環境的日常管理、維護的有力保障。采用服務外包的方式,通過駐場運維、定期巡檢、應急響應、培訓谘詢等手段,保障辦公應用係統和各個檔案業務係統平穩運行,提高館信息化運維服務和管理水平。該項目主要包括以下八個方麵的內容:安全運維、基礎運維、硬件設備維保、辦公應用係統運維、檔案業務係統運維、數據庫維保、數字檔案館運維、加密視頻及涉密網運維。
該項目的實施確保了市檔案館信息化基礎設施及信息係統能夠穩定、安全、快捷的提供服務,確保了信息網絡及相關係統中的信息內容安全、準確、及時,可以進一步提升市檔案館信息化的服務質量。
(3)項目實施情況
該項目主要由市檔案館信息技術處負責實施,包括前期招標計劃及招標技術文件的製定、網站與服務器等網絡與設備定期巡檢及突發事項應急處理、合同簽訂與服務費支付請示工作等,財務處負責核對服務費支付請示與服務費支付工作。
針對該項目市檔案館成立了安全小組,其中安全領導小組由相關係統的有關領導組成,主要是對項目實施的整個過程中的重大問題進行決策;設置實施經理1人,自項目實施隊伍組建之日起,承擔將合同範圍內的各項工程任務全麵完成的重要職責,做好日常資源管理工作,並直接控製項目管理計劃的各個要素,包括項目執行、檢查、控製和協調;設置項目總協調2人,負責項目總體控製、規劃、協調;項目實施組成員5人,負責項目基礎運維、硬件運維、業務係統運維、辦公係統運維、局館互聯運維等工作。
(4)資金投入及使用情況
該項目年初預算申請金額584.29萬元,批複金額584.29萬元。批複資金於2020年2月下達至市檔案館。
截至2020年12月31日,項目實際支出584.15萬元,結餘0.14萬元,資金執行率為99.98%。其中各子項目支出如下:安全運維215.20萬元、基礎運維154.40萬元、硬件維保113.20萬元、辦公應用係統運維13.40萬元、檔案業務係統運維16.00萬元、涉密網及涉密視頻會議係統維護10.15萬元、數據庫維保27.60萬元、數字檔案館運維服務34.20萬元。
2.項目績效目標
(1)項目總體目標
采用服務外包的方式,通過駐場運維、定期巡檢、應急響應、培訓谘詢、績效考評等手段,保障館網絡平台,辦公係統、檔案業務係統平穩運行,檔案數據資源安全保管,提高館信息化運維服務和管理水平;節約財政資金支出;提高群眾文化水平,為公眾提供穩定、高效的檔案利用環境,豐富群眾的文化資源需求。
(2)具體績效目標設定
數量目標:
安全運維方麵:完成12次安全巡檢、1次脆弱性檢查、1次安全加固、1次滲透測試、每月2次安全通告、應急響應若幹;
基礎運維方麵:保障館內600餘台終端設備日常維護、313台網絡設備日常維護、600餘個網絡信息點連接暢通;存儲設備巡檢12次,磁帶庫設備巡檢12次,交換機設備巡檢6次(備品備件),4台數字檔案館服務器續保1年,10台數字檔案館存儲設備續保1年;
辦公應用係統運維方麵:3個辦公應用信息係統月巡檢;
檔案業務係統運維方麵:音視頻檔案管理係統巡檢12次;另有數據庫維保1套浪潮K-DB企業版數據庫(K-AC)維保及3套浪潮K-DB企業版數據庫維保等。
質量目標:確保各信息係統、網絡係統正常運行率99%,確保所有硬件設備發生故障後規定時間內得到修複,係統平均無故障時間8700小時以上,故障響應率≥98%;故障排除率≥99%,保證係統平穩安全有效運行。
時效目標:安全運維方麵:網絡不間斷運行時間不短於24小時/天、各類故障解決時間短於2小時、網絡響應速度保證2小時內解決,保證及時應急響應,響應時間1小時;更換配件時間4小時,1級事件響應<1小時,2級事件響應時間<4小時,3級事件響應時間<24小時;硬件維保方麵:保證提供7*24小時的實時故障響應。在出現硬件故障的2小時內必須給予響應,4小時內保障硬件出庫到達,8小時內恢複運行;辦公應用係統運維方麵:保證提供7*24小時的實時故障響應。在出現係統軟件及應用軟件等係統故障的2小時內必須給予響應,8小時內恢複運行;檔案業務係統運維方麵:各係統不間斷運行時間不短於90天;保證15分鍾內應急響應,2小時內到現場,普通故障2小時內修複,重大故障2天內修複等。
成本目標:通過公開招標方式,保證項目經費的執行過程更加公開、透明,增加投標商的數量,增強競爭程度,從而引進質優價廉產品,降低采購成本。
經濟效益:強化市檔案館的信息化運維保障體係建設,提升信息化運維能力,減少因信息安全事件而導致的直接或者間接經濟支出。通過維護保養,延長相關設備的使用壽命,降低用於更新設備的購置費用。保證服務器、網絡設備、存儲設備正常運行、性能穩定,提供備品備件,硬件設備業務運行的連續性,保證硬件及時維護維修,保證存儲數據的安全。同時發揮檔案資源的作用,為領導決策、城市管理、文化傳承、市民生活等方麵提供更好的服務,檔案利用效益更好的發揮必將間接產生更大的經濟效益。
社會效益:通過項目實施,有利於城市數字記憶更好的留存、有利於傳統檔案的保護和利用、有利於更好的服務民生、服務管理、服務決策,對外促進北京市電子政務的發展,對於更好的發揮檔案惠民資政的作用具有重要的意義。
可持續影響效益:通過實施信息化服務項目,完善現有信息安全保障體係,滿足了市檔案館的安全需求,同時符合了國家的合規要求;提高有關設備的使用壽命,保持各檔案業務係統的穩定性。對各檔案業務係統的不斷修複和升級,在一定程度上延長了檔案係統的使用期限,有利於電子政務係統更深入的發展。
服務對象滿意度:服務對象滿意度≥95%。
(二)績效評價工作開展情況;
1.績效評價目的、對象和範圍
(1)績效評價目的
按照北京市財政局“加強財政支出管理,強化支出責任,建立科學、合理的財政支出績效評價管理體係,提高財政資金使用效益”的要求,通過績效評價,促進項目單位總結經驗、發現問題、改進工作,進一步加強項目管理,提高資金使用效益。
(2)績效評價對象和範圍
評價對象為檔案信息化運維費項目整體,主要包括項目決策執行過程中涉及的財政資金使用情況、財務管理狀況、為加強管理所製定的相關製度、采取的措施、績效目標的實現程度等。
2.績效評價原則、評價指標體係、評價方法、評價標準等
(1)績效評價原則、方式方法
評價機構本著科學規範、公開公正、績效相關的原則,采用全麵評價和重點評價相結合、現場評價和非現場評價相結合的方式,運用比較法、專家評議法等分析方法,對項目決策、管理、產出、效益四方麵進行專家組現場評價,專家組通過查閱相關資料,與項目單位溝通交流,形成績效評價綜合結論。
(2)績效評價指標體係及評價標準
根據《北京市項目支出績效評價管理辦法》(京財績效〔2020〕2146號)等相關文件精神,結合項目特點,在與專家組、市檔案館充分協商的基礎上,評價機構製定了該項目的績效評價指標體係,詳見附件1.北京市檔案館檔案信息化運維費項目績效評價指標體係。
評價指標體係總分值為100分,其中項目決策10分,項目管理20分,項目產出40分,項目效益30分。績效評價綜合績效級別分為4個等級:
綜合得分在90-100分(含90分)為優秀;
綜合得分在80-90分(含80分)為良好;
綜合得分在60-80分(含60分)為中;
綜合得分在60分以下為差。
3.績效評價工作過程
(1)前期準備
A.全麵了解項目有關情況,組建工作組
在明確委托方要求的前提下,2021年4月評價機構組建了項目工作組,明確了各方職責。在與委托方、項目單位充分溝通的基礎上進行項目資料收集、整理和分析工作。
B.製定工作方案,明確時間及進度要求
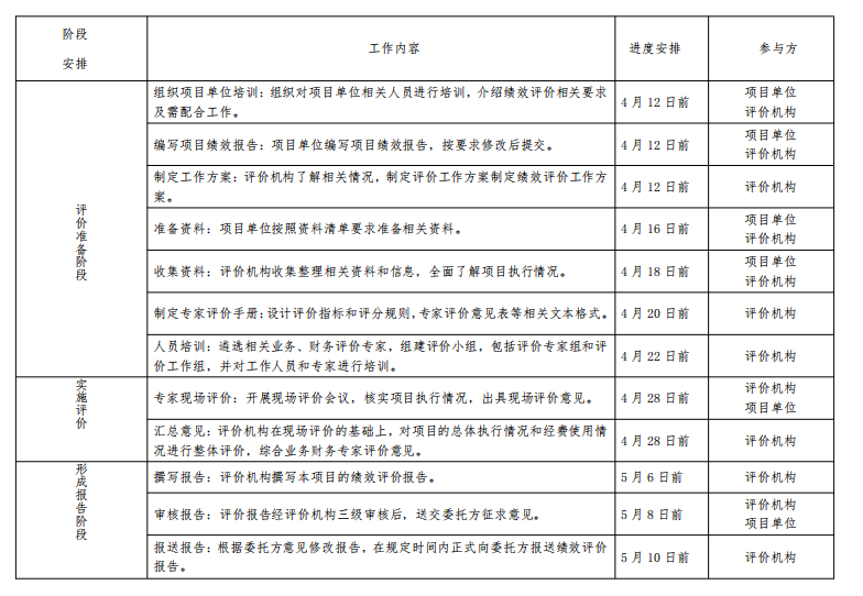
為了保證按時按質完成績效評價工作,評價機構認真研究製定項目績效評價工作方案。方案中根據本次績效評價工作的任務和時間要求,確定了績效評價具體工作內容和進度安排,明確工作內容、責任主體以及時間等事項,詳見下表。

C.輔導項目單位編寫績效目標申報表、績效報告
通過分析項目資料,深入了解項目工作流程、項目工作內容、項目取得的成果、資金使用狀況、現有的項目管理經驗和問題等信息,評價機構結合項目的特點,對績效報告範本進行了完善和細化,對評價的主要指標和重點內容進行了提示和補充,並設置了相應的附件和附表。
為了確保績效報告的質量和績效評價工作的順利開展,就績效評價工作和績效報告的編製工作,評價機構與項目單位進行了多次溝通,對提高績效報告質量、順利完成績效評價工作起到了促進作用。
D.績效目標申報表、績效報告形式審查
截至2021年4月18日,市檔案館提交了項目績效目標申報表、績效報告及附表。經過評價機構審核,所提交的績效目標申報表、績效報告格式符合績效評價管理辦法規定,其內容涵蓋了項目概況、項目資金使用及管理情況、項目績效情況、其他需要說明的問題、附表等方麵,依據充分、數據準確、邏輯清晰。
(2)實施階段
A.組建績效評價專家組
在公平公正的前提下,遴選業務專家方麵,評價機構選取了從事相關業務領域的技術專家,從技術角度把握項目實際目標完成情況,分析項目實施及管理存在的問題,提出改進建議。遴選財務專家方麵,評價機構聘請了財務工作經驗豐富的高級會計師,分析項目財務管理及實際支出情況,提出改進建議。在遴選專家時,評價機構要求專家填寫“專家情況表”,以綜合考慮項目特點和專家業務領域的情況來安排評價工作。本次項目績效評價,評價機構共選擇了專家5位,管理專家1位、業務專家2位、財務專家2位。
B.培訓專家並發放績效材料
在評價工作開始之前,評價機構與專家簽訂“專家承諾書”,要求專家遵守評價規則、保密原則,並對專家進行係統的培訓。評價機構為專家製作了專家工作手冊,從績效評價工作的政策和技術角度向專家介紹了績效評價指標、評分標準、工作方法、注意事項以及項目單位和項目的基本情況等。將項目單位報送的績效報告及相關材料發放給專家,請專家熟悉項目情況,便於後續的現場調研及評價。
C.召開專家準備會
評價機構召開了由評價工作組、專家組共同參加的專家準備會,會議就績效評價的概念與背景、項目立項背景、評價對象內容、評價方式方法、專家工作手冊的評價指標體係、專家工作程序和內容進行了有效溝通,對項目的疑難點進行了充分交流並交換了意見。
(3)分析評價
A.召開現場評價會
2021年4月26日,評價機構組織召開了由評價機構、專家組及項目單位工作人員共同參加的現場評價會。會議就前期了解情況與項目單位相關人員進行了溝通。
B.形成專家組意見
現場評價會後,專家出具個人意見,並通過討論形成對項目總體的初步專家組意見。評價機構通過進一步分析相關材料,整理績效評價報告支撐材料後,充實完善形成項目總體專家組意見。
C.撰寫並報送評價報告
評價機構根據專家組意見,撰寫評價報告,總結本次評價工作,提交績效評價報告。績效評價報告的內容主要包括本次評價項目基本情況、績效評價工作情況、績效評價指標分析情況、績效評價結論、相關問題和建議,以及專家組意見等相關附件和附表,比較全麵地反映了績效評價工作的過程和成果。在征求項目單位的意見後,報送評價報告終稿。
(三)綜合評價情況及評價結論(附相關評分表);
通過評價,該項目綜合得分92.5分,項目綜合績效評定結論為“優秀”,具體評分情況見附件2.北京市項目支出績效評價專家評分表和意見書。
項目決策方麵。該指標分值10分,評價得分9.7分。該項目總體目標和具體績效目標比較明確;項目目標符合市檔案館實際信息安全需求及國家、北京市相關文件規定,且與項目單位的部門職責相符,項目績效目標設置合理。項目的設立以國家及北京市相關政策文件為基礎,決策依據比較充分。項目申報、評審、批複程序符合相關管理辦法,決策程序規範。
項目過程方麵。該指標分值20分,評價得分19.8分。項目資金分配符合相關製度文件的要求;項目資金到位及時、足額;項目能夠按照預算和計劃專款專用,資金使用比較規範;項目財務管理製度比較健全,財務資料較為完整,會計核算比較規範;項目組織機構健全,分工比較明確;項目管理製度比較健全,執行較為有效。
項目產出方麵。該指標分值40分,評價得分35分。項目基本按照計劃執行,產出數量、質量與計劃基本保持一致,計劃成本與實際成本相當,成本節約率較低;
項目效益方麵。該指標分值30分,評價得分28分。項目社會效益比較顯著,滿意度調查不夠完善。

(四)績效評價指標分析;
1.項目決策情況
(1)項目決策情況分析
在決策依據方麵,該項目作為北京市財政對市檔案館的一項日常保障經費,市檔案館根據曆年信息化運維費用支出情況,考慮目前已有老舊設備及新館新增的網絡設備、安全設備、服務器數量等因素,結合實際安全巡檢結果及應急響應次數及曆年服務費價格,統計2020年相關巡檢需求量及經費需求,向財政部門上報預算。
在決策程序方麵,市檔案館結合項目實際情況製定了項目申報書,經市檔案館黨委審核通過後,上報北京市財政局。項目符合申報條件,決策程序規範。
評價認為,項目的設立以國家及北京市相關政策文件為基礎,項目申報、評審、批複程序符合相關管理辦法,決策程序規範。
2.項目過程情況
(1)項目組織情況分析
該項目資金批複到位後,項目單位按照內部職責分工,成立以信息技術處處長為組長的項目資金執行小組,分職能規範做好項目資金使用工作:分別確定項目協調管理、項目聯係人、項目總協調與項目實施經理。相關係統的有關領導組成安全領導小組,主要是對項目實施的整個過程中的重大問題進行決策;
項目實施經理負責項目實施隊伍組建,承擔將合同範圍內的各項工程任務全麵完成的重要職責,做好日常資源管理工作,並直接控製項目管理計劃的各個要素,包括項目執行、檢查、控製和協調;項目總協調負責項目總體控製、規劃、協調;安全服務實施組負責項目安全巡檢、係統脆弱性檢查、安全加固、應急響應、滲透測試、安全谘詢等工作。各職能部門分工合作,負責簽訂服務合同,支付項目資金;財務處負責項目資金支付及審核工作,按照合同付款要求根據信息技術處上報的付款計劃,對付款計劃進行審核,做好項目資金支付工作。在項目執行過程中,各項目負責單位及相關負責人,嚴格按照相關職責、法律法規、館內部規定等認真履行相關職責,保證圓滿完成項目工作。
評價認為,項目組織機構健全,分工比較明確,實施程序較為規範有效。
(2)項目管理情況分析
該項目采購管理規範。項目采用公開招標采購的方式,委托招標代理公司負責招標采購工作,嚴格按照程序開展公開招標采購工作。市檔案館按照《北京市檔案局(館)政府采購管理辦法》及《北京市檔案局(館)招標實施辦法》的相關要求,確定主要項目實施部門及項目負責人,組織招標代理公司按照公開招標程序要求,開展標書論證;采購過程及評標結果全程在中國政府采購網進行公示。
項目經費審批及合同管理規範。項目單位根據黨委會會議審議結果,擬訂采購合同及合同審批單逐級進行審批,合同中付款條件嚴格按照財務管理規定簽訂首付50%、尾款50%的支付額度,尾款於項目驗收後支付,保證財政性資金安全,降低財政資金使用風險。項目執行過程中,運維服務驗收管理規範。
評價認為,項目管理製度比較健全,執行比較有效。
3.項目產出情況
(1)項目經濟性分析
該項目在預算製定過程中,預算單價主要參考曆年運維服務單價及相關服務報價,以保證預算價格更貼近實際市場情況,減少虛高預算;在采用公開招標控製成本的前提下,嚴格對比本年度與曆年運維服務工作內容與工作量變動,控製運維服務成本,保證項目經費的執行過程公開、透明。
評價認為,項目單位在資金使用過程中保障了實際需求,控製了成本。
(2)項目效率性分析
A.項目實施進度
截至2020年12月31日,該項目實際共計執行經費584.14萬元,結餘資金0.14萬元,資金執行率為99.98%;按照項目經費執行計劃,在財政性資金使用期限內完成了項目資金的執行工作。
評價認為,項目單位按計劃進度實施該項目,年終終了項目執行完畢。
B.項目完成質量
項目實際執行過程中,該項目完成了相關安全巡檢次數要求與服務器維保等工作,運維服務經驗收,滿足項目實施方案與合同中約定的技術等要求,質量合格。
評價認為,項目完成質量較好。
4.項目效益情況
(1)項目實施對經濟和社會的影響
通過本項目的開展,可以鞏固市檔案館的信息安全保障體係建設,提高了市檔案館的信息安全防護能力,減少了因黑客攻擊或者信息安全事件導致的業務中斷,減少了市檔案館因為信息安全事件而導致的直接或者間接經濟支出。同時市檔案館對信息係統依賴程度的不斷加深,係統信息的價值也逐漸增大,在當今網絡攻防技術快速發展的背景下,網絡信息安全工作的重要性和複雜性也進一步突顯,因此,確保信息係統的安全穩定是信息化工作的重中之重,有必要更進一步提高信息安全保障水平。
評價認為,項目的實施保障了日常服務器等設備與市檔案館網絡安全工作相關安全的需求,有利於減少因黑客攻擊或設備老化導致信息中斷或丟失等不利因素引起的社會矛盾,對維護社會穩定、首都經濟社會健康發展起到了顯著效果。
(2)項目實施的可持續影響
通過實施信息化服務項目,完善現有信息安全保障體係,滿足了市檔案館的安全需求,同時符合了國家的合規要求;提高有關設備的使用壽命,保持各檔案業務係統的穩定性。保證市檔案館運維項目的所有設備可以正常穩定的運行,保證市檔案館所有業務的連續性;有利於檔案數據保存和利用;另外,對各檔案業務係統的不斷修複和升級,在一定程度上延長了檔案係統的使用期限,有利於電子政務係統更深入的發展。
評價認為,項目實施保障了市檔案館所有業務的連續性,在一定程度上延長了檔案係統的使用期限,使電子政務係統得到更深入的發展,可持續影響深遠。
(五)主要經驗及做法、存在的問題及原因分析;
檔案信息化運維項目作為延續性項目,有著較為成熟的管理體製,能夠按照計劃進行評審、招投標、合同簽訂、項目實施及總結驗收,實施方案及管理規範等製度較為健全,但仍存在滿意度調查不夠完善,項目績效呈現不夠充分等問題。
(六)有關建議。
建議進一步完善滿意度調研工作,擴大滿意度調查範圍,合理設計滿意度調研問卷,充分收集相關人員對本項目實施情況的滿意度。
三、項目支出績效自評表
詳見附件。