目 錄
第一部分 2020年度部門決算報表
一、收入支出決算總表
二、收入決算表
三、支出決算表
四、財政撥款收入支出決算總表
五、一般公共預算財政撥款支出決算表
六、一般公共預算財政撥款基本支出決算表
七、政府性基金預算財政撥款收入支出決算表
八、政府性基金預算財政撥款基本支出決算表
九、國有資本經營預算財政撥款支出決算表
十、財政撥款“三公”經費支出決算表
十一、政府采購情況表
十二、政府購買服務支出情況表
第二部分 2020年度部門決算說明
第三部分 2020年度其他重要事項的情況說明
第四部分 2020年度部門績效評價情況
第一部分 2020年度部門決算報表
報表詳見附件。
第二部分 2020年度部門決算說明
一、部門基本情況
(一)機構設置、職責
北京市第二中級人民法院共有26個部門機構,其中審判業務部門16個,包括立案庭、刑事審判第一庭、刑事審判第二庭、未成年人案件綜合審判庭、民事審判第一庭、民事審判第二庭、民事審判第三庭、民事審判第四庭、民事審判第五庭、民事審判第六庭、執行局(下設執行一庭、執行二庭、執行三庭)、行政審判庭(國家賠償)、審判監督庭、申訴審查庭;審判綜合和職能部門,包括政治部(下設組宣處、幹部處、綜合處等部門)、辦公室、審判管理辦公室、訴訟服務辦公室、研究室、監察室、法警支隊、後勤服務中心等10個單位。
北京市第二中級人民法院負責審理轄區內刑事、民商事和行政等案件,依法執行已發生法律效力的判決、裁定以及國家行政機關依法申請執行的案件。人民法院通過審判刑事案件、民事案件、行政案件以及法律規定的其他案件,懲罰犯罪,保障無罪的人不受刑事追究,解決民事、行政糾紛,保護個人和組織的合法權益,監督行政機關依法行使職權,維護國家安全和社會秩序,維護社會公平正義,維護國家法製統一、尊嚴和權威,保障中國特色社會主義建設的順利進行。
(二)人員構成情況
行政編製502人,實有人數463人;事業編製38人,實有人數26人。
二、收入支出決算總體情況說明
2020年度收、支總計33217.53萬元,比上年減少579.94萬元,下降1.72%。
(一)收入決算說明
2020年度本年收入合計32605.85萬元,比上年減少412.66萬元,下降1.25%,其中:財政撥款收入32605.85萬元,占收入合計的100%;上級補助收入0萬元,占收入合計的0%;事業收入0萬元,占收入合計的0%;經營收入0萬元,占收入合計的0%;附屬單位上繳收入0萬元,占收入合計的0%;其他收入0萬元,占收入合計的0%。
(二)支出決算說明
2020年度本年支出合計31641.06萬元,比上年增加1033.36萬元,增長3.38%,其中:基本支出25515.71萬元,占支出合計的80.64%;項目支出6125.34元,占支出合計的19.36%;上繳上級支出0萬元,占支出合計的0%;經營支出0萬元,占支出合計的0%;對附屬單位補助支出0萬元,占支出合計的0%。
三、財政撥款收入支出決算總體情況說明
2020年度財政撥款收、支總計32729.93萬元,比上年減少90.16萬元,下降0.27%。主要原因:受疫情等因素影響,部分經費核減上交。
四、一般公共預算財政撥款支出決算情況說明
(一)一般公共預算財政撥款支出決算總體情況
2020年度一般公共預算財政撥款支出31638.66萬元,主要用於以下方麵(按大類):一般公共服務支出3160.40萬元,占本年財政撥款支出9.99%; 公共安全支出25473.04萬元,占本年財政撥款支出80.51%;教育支出7.66萬元,占本年財政撥款支出0.02%;社會保障和就業支出1458.70萬元,占本年財政撥款支出4.61%;衛生健康支出1414.79萬元,占本年財政撥款支出4.47%;城鄉社區支出124.08萬元,占本年財政撥款支出0.39%。
(二)一般公共預算財政撥款支出決算具體情況
1、"一般公共服務支出"(類)2020年度決算3160.40萬元,比2020年年初預算增加3160.40萬元,增長100%。其中:
"其他一般公共服務支出"(款)2020年度決算3160.40萬元,比2020年年初預算增加3160.40萬元,增長100%。主要原因:根據基建工程項目建設合同進度,2020年支付基建項目尾款,該經費不在年初預算批複指標內,不列入年初預算。
2、"公共安全支出"(類)2020年度決算25473.04萬元,比2020年年初預算減少318.09萬元,下降1.23%。其中:
"法院"(款)2020年度決算25473.04萬元,比2020年年初預算減少318.09萬元,下降1.23%。主要原因:一是厲行節約,持續壓減公用經費和項目經費支出;二是受到疫情等因素影響,部分經費無法支出並核減上交。
3、"教育支出"(類)2020年度決算支出7.66萬元,比2020年年初預算減少28.82萬元,下降79.01%。其中:
"進修及培訓"(款)2020年度決算支出7.66萬元,比2020年年初預算減少28.82萬元,下降79.01%。主要原因:根據中央及市政府有關"八項規定"要求,厲行節約、反對浪費,嚴格控製教育經費支出;受疫情等因素影響,本年度教育經費支出需求相對較少。
4、"社會保障和就業支出"(類)2020年度決算支出1458.70萬元,比2020年年初預算減少528.49 萬元,下降26.59%。其中:
"行政事業單位養老支出"(款)2020年度決算支出1422.87萬元,比2020年年初預算減少524.32萬元,減少26.93%。主要原因:受疫情等因素影響,根據國家出台的養老保險減征政策,導致養老保險繳費支出減少。
"撫恤"(款)2020年度決算支出35.83萬元,比2020年年初預算減少4.17萬元,減少10.43%。主要原因:2020年度年初預算根據往年實際發生"撫恤"支出需求進行測算,2020年度我院支付當年人員犧牲病故發生的撫恤金。
5、"衛生健康支出"(類)2020年度決算支出1414.79萬元,比2020年年初預算減少 300.83萬元,減少17.53%。其中:
"行政單位醫療"(款)2020年度決算支出1414.79萬元,比2020年年初預算減少 300.83萬元,減少17.53%。主要原因:受疫情等因素影響,根據相關政策,行政單位醫療保險繳費計算比例下調,導致醫療保險繳費支出減少。
6、"城鄉社區支出"(類)2020年度決算支出124.08 萬元,比2020年年初預算增加了124.08萬元,增長100%。其中:
"城鄉社區公共設施"(款)2020年度決算支出124.08 萬元,比2020年年初預算增加了124.08萬元,增長100%。主要原因:根據基建工程項目建設合同進度,2020年使用2019年度結轉基建項目資金支付項目尾款,該經費不在年初預算批複指標內,不列入年初結轉結餘預算。
五、政府性基金預算財政撥款支出決算情況說明
本年度無此項支出。
六、國有資本經營預算財政撥款收支情況
本年度無此項經費。
七、財政撥款基本支出決算情況說明
2020年使用一般公共預算財政撥款安排基本支出25515.71萬元,使用政府性基金財政撥款安排基本支出0萬元,使用國有資本經營預算財政撥款安排基本支出0萬元,其中:(1)工資福利支出包括基本工資、津貼補貼、獎金、夥食補助費、績效工資、其他社會保障繳費、其他工資福利等支出;(2)商品和服務支出包括辦公費、印刷費、谘詢費、手續費、水費、電費、郵電費、取暖費、物業管理費、差旅費、因公出國(境)費、維修(護)費、租賃費、會議費、培訓費、公務接待費、專用材料費、勞務費、委托業務費、工會經費、福利費、公務用車運行維護費、其他交通費、其他商品和服務等支出;(3)對個人和家庭補助支出包括離休費、退休費、撫恤金、生活補助、救濟費、醫療費補助、助學金、獎勵金、其他對個人和家庭的補助等支出;(4)其他資本性支出包括辦公設備購置、專用設備購置等。
第三部分 2020年度其他重要事項的情況說明
一、"三公"經費財政撥款決算情況
"三公"經費包括本部門所屬1個行政單位、0個參照公務員法管理事業單位、0個事業單位。2020年"三公"經費財政撥款決算90.47萬元,比2020年"三公"經費財政撥款年初預算218.43萬元減少127.96萬元。其中:
1.因公出國(境)費用。2020年決算數0萬元,比2020年年初預算數0萬元持平。
2.公務接待費。2020年決算數3.92萬元,比2020年年初預算數18.43萬元減少14.51萬元。主要原因:根據中央及市政府有關"八項規定"要求,嚴格控製招待規模、壓縮接待標準、減少招待費開支,受疫情等因素影響,相關保障需求較上年略有減少。2020年公務接待費主要用於國內司法交流活動,大要案件審理期間相關人員來訪接待等。公務接待238批次,公務接待3525人次。
3.公務用車購置及運行維護費。2020年決算數86.55萬元,比2020年年初預算數200.00萬元減少113.45萬元萬元。其中,公務用車購置費2020年決算數0萬元,比2020年年初預算數0萬元持平。2020年購置(更新)0輛,車均購置費0萬元。公務用車運行維護費2020年決算數86.55萬元,比2020年年初預算數200.00萬元減少113.45萬元,主要原因:一是按照有關要求提倡厲行節約、反對浪費,壓減相應維護經費;二是2017年更新部分公務用車後,車況較好,維護維修費用較少;三是受疫情等因素影響,公車使用頻次減少,油料消耗量減小。2020年公務用車運行維護費中,公務用車加油0萬元,公務用車維修42.28萬元,公務用車保險28.33萬元,公務用車其他支出15.93萬元。2020年公務用車保有量75輛,車均運行維護費1.15萬元。
二、機關運行經費支出情況
2020年使用一般公共預算財政撥款安排的基本支出中的日常公用經費支出,合計3377.98萬元,比上年增加21.15萬元,增加原因:一是人員較上年增加;二是物價上漲等因素。
三、政府采購支出情況
2020年政府采購支出總額1242.59萬元,其中:政府采購貨物支出112.54萬元,政府采購工程支出0萬元,政府采購服務支出1130.05萬元。授予中小企業合同金額1093.52萬元,占政府采購支出總額的88.00%,其中:授予小微企業合同金額343.32萬元,占政府采購支出總額的27.63%。
四、國有資產占用情況
2020年車輛75台,1603.48萬元;單位價值50萬元以上的通用設備42台(套),單位價值100萬元以上的專用設備2台(套)。
五、政府購買服務支出說明
2020年政府購買服務決算687.81萬元。
六、專業名詞解釋
1."三公"經費:是指單位通過財政撥款資金安排的因公出國(境)費、公務用車購置及運行費和公務接待費。其中,因公出國(境)費指單位公務出國(境)的國際旅費、國外城市間交通費、住宿費、夥食費、培訓費、公雜費等支出;公務用車購置及運行費指單位公務用車購置支出(含車輛購置稅、牌照費)及單位按規定保留的公務用車燃料費、維修費、過路過橋費、保險費、安全獎勵費等支出;公務接待費指單位按規定開支的各類公務接待(含外賓接待)支出。
2.機關運行經費:是指行政單位(含參照公務員法管理事業單位)使用一般公共預算財政撥款安排的基本支出中的日常公用經費支出,包括辦公及印刷費、郵電費、差旅費、會議費、福利費、日常維修費、專用材料及一般設備購置費、辦公用房水電費、辦公用房取暖費、辦公用房物業管理費、公務用車運行維護費以及其他費用。
3.政府采購:指各級國家機關、事業單位和團體組織,使用財政性資金采購依法製定的集中目錄以內的或者采購限額標準以上的貨物、工程和服務的行為。
4.政府購買服務:是指各級國家機關將屬於自身職責範圍且適合通過市場化方式提供的服務事項,按照政府采購方式和程序,交由符合條件的服務供應商承擔,並根據服務數量和質量等因素向其支付費用的行為。
5. "法院"(款):為保障法院司法審判工作運行,用於刑事、民事、行政、涉外等案件審判和執行活動支出,審判業務用房建設維修和設備購置支出,以及相關業務信息化建設和信息化運行管理支出等,包括辦案費、場地租賃費、勞務費、司法郵寄費、法律宣傳費、訴訟服務、專用的設備購置和維修、審判業務用房和人民法庭設備的購置和維修、審判執行信息化建設和運行維護等費用。
第四部分 2020年度部門績效評價情況
一、績效評價工作開展情況
北京市第二中級人民法院對2020年度部門項目支出實施績效評價,評價項目6個,占部門項目總數的50%,涉及金額2687.45萬元。其中,部門評價項目1個,涉及金額340.46萬元,評價得分在80(含)-90分。單位自評項目5個,涉及金額2346.99萬元,評價得分全部在80(含)-90分。
二、項目績效評價報告
(一)基本情況
1、項目概況
(1)項目背景
近年來,隨著經濟的多樣性發展和社會的不斷進步,公眾法律意識的更新升級,審判案件隨之逐年遞增,審判形式也越來越多樣化,因此,對法院業務後台信息技術支持的要求越來越高。為了保障審判法庭的正常高效有序運行,實現全部信息化係統正常運轉,各終端設備運行無故障,保證信息化係統數據和設備的安全,全麵提高法院工作效率,保證法院網絡辦公業務的便捷性和高效性,北京市第二中級人民法院(以下簡稱"二中院")向北京市財政局(以下簡稱"市財政局")申請網絡運維服務,用於二中院網絡係統運維服務工作。
(2)項目主要內容
網絡運維服務(以下簡稱"該項目")主要內容為:保障信息化係統的正常運行、減少問題出現、問題實時處理、係統優化。運維範圍主要包括:二中院的數據網、語音網、視頻網三大主幹網絡,以及法院審判業務智能管理係統和法院內網網站兩大信息應用平台;數據網包括二中院網絡管理係統、數據網絡係統(包括主機、路由、交換、存儲、機房環境和綜合布線等)、數字化法庭係統、局域網安全體係等;語音網包括法院程控專線電話係統等;視頻網包括有線電視係統、大屏幕顯示係統、數字視頻係統、庭審視頻係統、高清視頻會議係統等;法院審判業務智能管理係統支撐法院審判業務,包括Sybase數據庫、中間件、數據庫複製以及各類審判業務應用係統;法院內網網站涉及Sybase數據庫、中間件和各類辦公業務支撐係統。具體工作內容包括:
1)以維護法院信息化資產為對象,以服務法院信息應用為目的;
2)全麵保障二中院各類信息安全、完整、準確、有效、持續為各項業務工作提供信息服務和技術支撐;
3)滿足二中院5×8小時駐場20分鍾內到現場的工作要求;
4)負責對資產清單範圍的設備提供維護工作,並對在保設備提供備件;
5)負責對無論何種原因損壞且無法修複的設備進行有償更換;
6)負責對不能滿足現有業務需求的設備進行有計劃地有償更新;
7)履行運維工作範圍內資產保管義務,包括且不限於運行維護,設備使用調整等內容(例如:日常小件設備安裝調整,簡單綜合布線管理等);
8)承擔因工作疏失導致設備損壞丟失的賠償責任;
9)承擔因運維管理失誤導致的信息安全責任;
10)負責各類業務多媒體信息采集、編輯、製作、推送;
11)配合法院信息化工程建設和其他工作需求。
(3)項目預算及資金組成情況
年初預算批複該項目資金340.46萬元。
(4)資金支出及執行情況
截至2020年12月31日,該項目實際支付資金316.51萬元,結餘資金23.95萬元,資金支出率92.97%。
2、項目績效目標
根據最高人民法院《人民法院信息係統運行維護工作管理辦法》(法辦發〔2008〕11號)和市高級法院下發的《北京市法院信息網絡係統運行與維護管理的暫行辦法》等政策指導,保障北京市第二中級人民法院信息係統良好運行,提升北京市第二中級人民法院信息化的應用水平,提高信息運維團隊技術實力和綜合素質。
(二)績效評價工作開展情況
1、績效評價工作情況
(1)評價目的
1)加強預算績效管理,強化支出責任,提高財政資金使用效益。
2)通過檢驗財政資金使用管理是否規範、是否達到預期目標,考核財政支出效率和綜合效果。
3)通過績效評價,促進二中院總結經驗、發現問題、改進工作,進一步加強項目管理,提高財政資金使用效益。
(2)評價原則
1)科學公正。本次績效評價工作運用科學合理的方法,按照規範的程序,對項目績效進行客觀、公正的反映。
2)統籌兼顧。本次績效評價工作中單位自評和部門評價職責明確,各有側重,相互銜接。單位自評由項目單位自主實施,即"誰支出,誰自評"。部門評價在單位自評的基礎上開展。
3)激勵約束。本次績效評價結果應用與預算安排、政策調整、改進管理實質性掛鉤,體現獎優罰劣和激勵相容導向,有效要安排、低效要減壓、無效要問責。
4)公開透明。本次績效評價結果依法依規公開,並自覺接受社會監督。
(3)評價方法
本次績效評價采取成本效益分析法、比較法、因素分析法、最低成本法、公眾評判法、標杆管理法等績效評價方法。
1)成本效益分析法。是指將投入與產出、效益進行關聯性分析的方法。
2)比較法。是指將實施情況與績效目標、曆史情況、不同部門和地區同類支出情況進行比較的方法。
3)因素分析法。是指綜合分析影響績效目標實現、實施效果的內外部因素的方法。
4)最低成本法。是指在績效目標確定的前提下,成本最小者為優的方法。
5)公眾評判法。是指通過專家評估、公眾問卷及抽樣調查的方式進行評判的方法。
6)標杆管理法。是指以國內外同行業中較高的績效水平為標杆進行評判的方法。
(4)評價指標體係
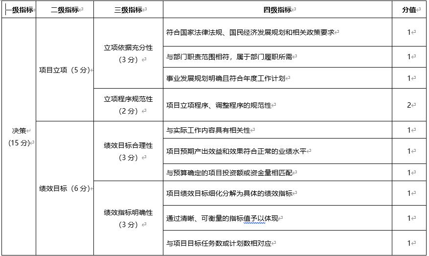
績效評價工作小組、專家組結合該項目的特點和預期績效目標,以資金使用結果為導向,細化了該項目的績效評價指標體係,明確評價標準。按照"相關性、重要性、可比性、係統性"原則,確定了該項目績效評價指標體係。具體如下:
網絡運維服務
項目績效評價指標體係



(5)評價結論及等級確定
績效評價結果采取評分和評級相結合的方式,總分設置為100分,等級劃分為4個等級:
90(含)-100分為優;
80(含)-90分為良;
60(含)-80分為中;
60分以下為差。
2、績效評價工作過程
績效評價工作程序主要分為準備階段、實施階段、總結階段三個階段。
(1)準備階段
1)製定工作方案。為保證績效評價工作順利開展,二中院在收集整理相關資料的基礎上,製定了工作方案,對評價對象、評價內容、評價依據、評價指標、評價方式方法、評價程序和時間安排等做出具體規定。
2)開展績效評價培訓工作。為保證本次績效評價工作順利進行,對二中院相關人員開展關於本次績效評價情況、任務分工、進度安排和相關要求的培訓,使相關人員了解績效評價政策和要求,積極配合績效評價具體開展。
3)組建績效評價工作小組。由二中院及第三方服務機構組建績效評價工作小組,組織實施績效評價工作。
4)被評價單位編製績效報告。項目單位撰寫2020年度項目績效自評報告。
5)形式審查。績效評價工作小組對項目單位提交的績效報告等資料進行形式審查,對不符合績效評價資料清單要求的,退回項目單位進行修改或補充完善。
(2)實施階段
1)組建專家組。績效評價工作小組遴選專家,組建專家組,並對專家進行培訓,績效評價有關資料發送專家提前審閱。
2)梳理資料。績效評價工作小組根據2020年度績效評價具體工作安排協助項目單位梳理績效評價有關資料。
3)專家評價會。績效評價工作小組組織專家召開專家評價會。會議主要內容包括:項目單位對2020年支出績效情況進行匯報;專家組就匯報中的問題進行提問;專家組查閱補充資料文件;專家組組長組織專家進行充分討論,形成最終的專家評價書和專家意見匯總書。
(3)總結階段
績效評價工作小組根據綜合評價會出具的專家意見和專家組意見,結合收集的資料等,撰寫網絡運維服務《北京市市級預算項目支出績效評價專家意見匯總書》和《2020年度項目支出績效評價報告》,並提交二中院;同時,協助做好此次評價的後續工作。
(三)綜合評價情況及評價結論(附相關評分表);
該項目實施符合單位職能,財務支出較為規範。但在績效指標細化量化、項目實施方案完善性、績效成果資料歸集等方麵還有可提升的空間。
該項目支出績效評價得分82.24分,其中項目決策10.98分,項目過程26.66分,項目產出24.60分,項目效益20.00分,績效評定結論為"良",具體情況見下表:
網絡運維服務支出績效評價結論表

(四)績效評價指標分析;
1、項目決策情況
(1)項目立項情況
二中院網絡運維服務項目根據最高人民法院、市財政部門及有關單位發布的有關電子政務項目管理辦法、規範等申請立項,具體包括《北京市政府購買服務預算管理辦法》《北京市法院信息網絡係統運行與維護管理的暫行辦法》《人民法院信息化建設"十三五"發展規劃》《北京市政務部門電子政務項目運維管理規範》等。因此,按照二中院預算管理程序,將該項目納入2020年預算。
評價分析認為,該項目應進一步明確項目的立項依據,並結合實際工作需要,調整立項的目標和要求;決策資料不夠完備,如決策會議紀要等;同時,該項目預算以2011年進行的財評為依據申報,時間已經過去10年,原有的支出明細是符合新時期新要求不夠明確,建議適時調整項目支出內容。
(2)績效目標情況
1)目標合理性分析
該項目通過引進信息化係統運維服務,開展技術谘詢和運維管理、業務支撐、係統維護等網絡運維服務,能夠充分保障二中院各類信息化係統的高效、穩定、安全運營。
評價分析認為,該項目設定的績效目標較為合理,基本符合有關政策和單位職責,目標具有可實現性和可操作性。
2)目標明確性分析
該項目能夠保障二中院信息係統良好運行,提升二中院信息化的應用水平,提高信息運維團隊技術實力和綜合素質。
評價分析認為,該項目應進一步結合項目實際,設定符合項目特點的績效目標。
3)目標細化程度分析
該項目年度績效目標比較合理,並分別設置了產出數量指標、產出質量指標、產出成本指標、產出進度指標、效益指標及服務對象滿意度指標。產出數量指標設置的較為詳細,包含了總體績效目標要達到的運維服務項目,但指標值未設置可衡量的具體值;服務對象滿意度指標應進一步明確服務的對象,如使用單位滿意度、使用部門滿意度等,並設置具體的指標值。
評價分析認為,該項目部分指標值設定的細化程度有待提高,以進一步加強其可衡量性。
2、項目過程情況
(1)項目資金管理情況分析
該項目為二中院重點項目,為了進一步規範項目經費的管理,保障資金安全、高效運行,提高資金使用效益,該項目資金按照二中院與北京華宇信息技術有限公司簽署的《信息係統運行維護服務合同》執行。同時,為加強資金使用的過程管理,按照市財政資金管理要求和二中院相關經費支出標準進行使用和管理,並按照工作進度支出經費,能夠做到項目資金專款專用。
評價分析認為,二中院資金管理製度較為完善,資金使用合理,支出憑單、發票等附件較為齊全,未發現資金挪用、截留等嚴重違規情況。
(2)項目組織實施情況分析
該項目確定後,項目組織管理部門為二中院辦公室技術室,項目資金管理部門為二中院辦公室財務科。二中院根據項目性質和項目內容采取招投標方式,經過嚴格的審核審批程序確定服務單位後,在二中院辦公室技術室的領導下,由中標的服務單位組織人員具體實施信息化運維服務,組織管理實施運維任務,就整體信息化運維工作對二中院直接負責。具體工作包括:
1)負責完善服務體係建設和管控、包括且不限於運維人員管理、服務例會管理、工作匯報管理、重大運維變更管理製度以及信息安全管理製度,就整體信息化運維工作對二中院負責;
2)負責貫徹執行二中院各項運維服務流程,包括且不限於事件管理、問題管理、配置管理、故障處理流程以及參觀接待流程等;
3)負責組織製定整體運維應急方案;
4)負責對運維服務的過程進行管理和監督;
5)負責對運維服務台進行管理與使用維護工作;
6)建立適合法院信息化應用和運維工作的培訓及考評體係,負責組織編寫《北京市第二中級人民法院信息化應用及運維技術白皮書》;
7)組織成立法院運維管理委員會,總體實施終驗運維工作中的各項工作任務,該項目經理為信息化運維委員會主任。
評價分析認為,該項目特別指定二中院辦公室技術室為項目組織管理部門,能夠把控該項目的整體實施情況。但項目實施方案有待進一步完善,應更加明確各階段工作的重點和要求,以便二中院能夠隨時掌握項目的進展情況。
(3)項目管理情況分析
為確保該項目保質保量地按時完成,特別建立運維機製,具體包括:
1)服務質量保障機製
參照ISO9000質量管理體係的規範,針對特定服務工作的要求,製訂專門的服務質量管理體係,並遵照執行,使服務工作有效、有序、標準化,保證預期結果的實現和各方麵的滿意,並通過評估與反饋不斷改進。
2)服務響應與處理機製
服務任務包括:工作計劃或臨時性工作安排、由需要支持的工作用戶提起、發現故障等意外事件迅速報告並采取措施。采用統一的服務響應與處理機製,通過受理、分析、處理、解決、反饋的流程,由適當的人員采取適當的行動,在要求的時間內、以要求的形式取得要求的結果。
3)服務資源保障機製
在人力資源上,不僅為日常管理崗位配備人力,而且針對人員的流動和培訓等進行餘量安排,並具配有足夠的戰略預備隊以應對突發的人力需求。緊急情況下,服務經理有權調動所需的必要資源。在設備器材方麵,除了係統建設中配備必要的管理係統和管理工具之外,針對係統技術要求高的特點,能夠重點加強服務管理和技術資料等方麵的管理。
4)管理製度建設
二中院為了規範運維人員工作行為、指導運維工作、規避運維服務風險,基於ITIL、ISO20000、ITSS等運維服務理論,並結合二中院信息化運維項目實際情況,特別製定了《北京市第二中級人民法院信息化運維管理製度》,製度包括基本工作製度、人員管理製度、運維人員進出管理製度、內網及互聯網使用管理製度、運維安全保密管理製度、值班管理製度、培訓管理製度、信息機房管理製度、文檔管理製度、運維服務例會製度、信息化資產管理製度、項目配合實施管理製度、驗收管理製度、建設項目運維管理製度、客戶滿意度調查管理製度。
另外,二中院信息化運維係統要保證安全、穩定、高效運行,對整體運維人員及服務產品進行績效考核非常必要,因此製定了《北京市第二中級人民法院信息化運維服務績效考核製度》,旨在考核二中院信息化運維外包人員在運維服務過程中執行運維製度的情況,以及信息服務產品是否滿足年度運維服務的水平和要求,如違反相應運維製度,績效管理組將依據製度進行考核。
評價分析認為,該項目運維機製和管理製度較為完整,考核內容和流程明確,但考核過程有待按照各類製度進一步嚴格執行,且運維過程工作情況記錄不夠完整,運維工作的實際開展情況需要進一步體現。
3、項目產出情況
(1)項目預期目標完成情況
2020年度,該項目按照《北京市第二中級人民法院信息化係統運維外包服務項目運維方案》開展各項工作,順利完成了2020年各信息係統的運維工作,二中院的數據網、語音網、視頻網三大主幹網絡,以及法院審判業務智能管理係統和法院內網網站兩大信息應用平台運行安全、穩定。同時,由於日常巡檢製度的有效落實,能夠提前排除故障隱患,達到了預期設定的全年運維目標。
評價分析認為,通過該項目的實施,完成了預期既定的目標。
(2)項目質量完成情況
該項目各項工作以及運維工作人員,能夠按照北京市高級人民法院製定的《市級法院項目管理辦法(試行)》(京高法發〔2014〕112號)以及二中院的《北京市第二中級人民法院信息化係統運維外包服務項目運維方案》《北京市第二中級人民法院信息化運維服務績效考核製度》《北京市第二中級人民法院信息化運維管理製度》要求執行,服務商能夠按照要求做好工作記錄;二中院運維管理部門負責監督檢查,並不定期抽查運維執行情況,發現問題,及時糾正,及時整改,嚴把質量關。期末,由運維管理部門按照合同規定質量要求對運維成果進行驗收。
評價分析認為,該項目按照ISO/IEC20000IT服務管理體係和ISO9001質量管理體係進行,並在內控上加強服務過程的管理,注重係統的設計質量、係統的實現質量、用戶對係統的掌握程度、係統的維護管理質量,但應加強驗收,強化中期、終期項目的驗收質量,充分體現項目的質量情況。
(3)項目實施進度情況
根據年度工作安排,該項目於2020年12月31日全部實施完畢。
評價分析認為,該項目各個階段按照計劃時間進行,並在2020年底完成了項目預期目標。
(4)項目經濟性情況
根據二中院與北京華宇信息技術有限公司於2020年所簽署的《信息係統運行維護服務合同》的運行維護服務期限為4個月(自2020年9月1日至2020年12月31日),合同約定支付方式為運行維護期滿後三十日內支付餘款23.00萬元。鑒於上述合同運行維護期限未到期,故存在2020年預算資金結餘23.95萬元。
評價分析認為,該項目采取了成本控製手段,資金到位較為及時,能夠按照項目預算申報的內容和標準審核支出。建議結合實際工作量,更加細化資金預算,申請並使用財政資金,確保財政資金的精準高效。
4、項目效益情況
(1)項目經濟和社會效益
該項目通過信息化係統運行維護,使硬件設備可以持續正常發揮作用,信息係統保持良好運行,維護了係統數據的準確性、安全性、完整性,為相關單位、人員、社會公眾應用係統業務和數據查詢業務提供強有力的支持。
通過引進信息化係統運維服務,讓專業公司現場服務,利用其專業化特點和人才優勢,充分保障二中院各類信息化係統的高效、穩定、安全運營,把運營維護資金的使用效益最大化。同時,通過現場維護遠程辦案係統及移動法庭係統,能夠節約幹警出外辦案的費用,減少案件當事人的交通成本和時間成本,提高辦案效率。
(2)項目可持續影響
二中院網絡運維服務是延續性項目,通過持續的技術谘詢、運維管理、業務技術支撐、係統維護、項目內容完善改進,讓已建成的信息係統能夠長期、高效、更好的發揮作用,保障二中院審判工作正常運行,逐步實現了法官辦案、當事人參與訴訟、法院工作管理和領導科學決策高效、便捷的服務目標。同時,能夠不斷為業務應用以及為社會公眾提供更好的服務,保障人民法院審判工作,從而使得項目實施對社會產生良好的持續性影響。
(五)主要經驗及做法、存在的問題及原因分析;
1、項目主要經驗及做法
該項目2020年運維團隊從以下四個方麵進行了梳理工作,包括運維人員管理、製度建設、加強巡檢、技能提升。
(1)根據二中院信息化係統現狀,梳理了5類運維服務人員崗位職責。同時,針對運維人員技術特長及崗位需求進行了合理的人員安排。
(2)為完善製度,規範運維工程師的日常行為,運維團隊梳理了《二法院運維人員日常行為規範》《1207值班室接待規範》《知識庫管理製度》《數據備份管理規範》《重大事項匯報機製》《運維人員錄用、入職考核、變更製度》《運維人員考勤製度》《運維服務行為管理規範》《112服務台工作製度》《法院內網及互聯網使用管理製度》《信息化資產管理製度》《文檔管理製度》等,從人、事、物三個角度不斷提升運維人員的規則意識,讓工作變得簡單、高效。
(3)為及時發現二中院內係統故障,且有效規避信息化係統安全隱患,運維團隊自2020年開始對日常巡檢工作進行強化,並製定《二中院信息化係統巡檢製度與規範》以及相應巡檢表格,定期抽查回饋巡檢情況,確保信息化係統巡檢工作的全麵有序開展。
(4)為提升全體運維團隊技術能力,自2020年開始通過知識庫方式將日常工作中成功解決的問題主動進行經驗梳理,並形成方案文檔。同時,二中院通過知識庫的方式在周例會上進行全員分享,讓隻有自己知道的隱性知識更好的轉化為全員都明白的顯性知識。
2、存在的問題及原因分析
(1)項目決策資料和立項依據資料有待完善
該項目決策相關資料不夠充分,需要進一步歸集;該項目應進一步明確立項依據,並結合實際工作需要,調整立項的目標和要求。同時,該項目預算以2011年進行的財評為依據申報,時間已經過去10年,原有的支出明細是符合新時期新要求不夠明確,應適時調整項目支出內容。
(2)項目部分績效指標設定的不夠明確,細化、量化程度不足
該項目年度績效目標比較清晰,並分別設置了產出數量指標、產出質量指標、產出成本指標、產出進度指標、效益指標及服務對象滿意度指標。產出數量指標設置的較為詳細,包含了總體績效目標要達到的具體運維服務項目,但產出數量和產出質量指標都不夠詳細,指標值未設置可衡量的具體值;服務對象滿意度指標應進一步明確服務的對象,如使用單位滿意度、使用部門滿意度等,並設置具體的指標值。
(3)項目實施方案需進一步完善,項目過程管理有待加強
為了保障該項目的順利建設實施,以及係統能夠正常並穩定地運行與應用,做到有效地進行資源控製、進度控製和質量控製,確保項目順利實施,應更加明確各階段工作的重點和要求,要進一步加強實施方案對於項目的指導意義,且便於二中院能夠及時掌握項目的進展情況。另外,該項目運維機製和管理製度較為完整,考核內容和流程明確,但考核過程有待嚴格按照各類製度執行,運維過程工作情況記錄不夠完整。
(4)項目績效資料不夠充足,有待進一步歸集
該項目績效資料體現不夠充足,在資料收集梳理的過程中,存在資料歸集不夠完整,重點工作體現不夠充分等問題,需進一步歸集績效資料以充分體現該項目開展的效益情況。同時,服務對象滿意度調查未提供相關分析。
(六)有關建議。
1、進一步歸集項目決策和立項依據資料,加強時代要求
該項目相關決策資料要進一步歸集,項目申報依據應進一步完善,並突出申報單位職能。同時,應進一步突出新時代的網絡運維要求,並結合項目實際,設定符合項目特點的績效目標。另外,該項目資金預算建議更加細化,結合實際工作量申請並使用財政資金,確保財政資金的精準高效。建議新立項過程重新開展預算評審,提升預算的合理性和科學性。
2、深入研究績效指標的設定,使績效目標可考量
進一步提高績效管理意識,根據年度工作計劃,以財政預算產出和效果為重點設定清晰明確的績效目標和具體可衡量的指標值,實現以結果為導向的績效目標管理模式。針對該項目,需要提高績效指標設置的可考核性。
3、完善項目實施方案,加強項目過程性管理
合理編製全麵的實施方案,在整體實施方案中補充完善項目的實施流程及具體安排、成本控製措施、突發情況的應急預案等內容,提高實施方案的完整性,保證實施方案的有效性。同時,要進一步加強項目執行中的過程化管理,如定期開展考核、定期提供運維報告等,建議對運維過程中的記錄進行分類分析,為後期經費預算提供指導。
4、進一步提高績效呈現的水平,注意績效資料的收集和整理
建議進一步提高績效呈現的水平,績效呈現應涵蓋年度工作任務。同時,在項目實施過程中應注意資料的收集和檔案整理,以便於對該項目財政資金的經濟性、效率性和效果性進行績效分析。另外,在服務對象滿意度調查的基礎上還應進行滿意度調查結果分析,了解相關服務對象的滿意度情況,能夠為項目的進一步完善與改進提供方向。
三、項目支出績效自評表
詳見附件。