目 錄
第一部分 2020年度部門決算報表
一、收入支出決算總表
二、收入決算表
三、支出決算表
四、財政撥款收入支出決算總表
五、一般公共預算財政撥款支出決算表
六、一般公共預算財政撥款基本支出決算表
七、政府性基金預算財政撥款收入支出決算表
八、政府性基金預算財政撥款基本支出決算表
九、國有資本經營預算財政撥款支出決算表
十、財政撥款“三公”經費支出決算表
十一、政府采購情況表
十二、政府購買服務支出情況表
第二部分 2020年度部門決算說明
第三部分 2020年度其他重要事項的情況說明
第四部分 2020年度部門績效評價情況
第一部分 2020年度部門決算報表
報表詳見附件。
第二部分 2020年度部門決算說明
一、部門基本情況
(一)機構設置、職責
北京市通州區人民檢察院是國家法律監督機關,內設機構共11個,分別為辦公室、政治部、第一檢察部、第二檢察部、第三檢察部、第四檢察部、第五檢察部、第六檢察部、第七檢察部、第八檢察部、檢務督察部.主要職責為依照憲法和法律的規定,履行法律監督職能,保證國家法律的統一正確實施。
(二)人員構成情況
行政編製201人,實有人數164人;事業編製13人,實有人數12人。
二、收入支出決算總體情況說明
2020年度收、支總計8251.83萬元,比上年減少1071.59萬元,下降11.39%。
(一)收入決算說明
2020年度本年收入合計8233.67萬元,比上年減少1089.75萬元,下降11.7%,其中:財政撥款收入8162.22萬元,占收入合計的99.13%;上級補助收入0萬元,占收入合計的0%;事業收入0萬元,占收入合計的0%;經營收入0萬元,占收入合計的0%;附屬單位上繳收入0萬元,占收入合計的0%;其他收入71.45萬元,占收入合計的0.87%。
(二)支出決算說明
2020年度本年支出合計8066.84萬元,比上年減少1132.58萬元,下降12.31%,其中:基本支出7218.84萬元,占支出合計的89.49%;項目支出848萬元,占支出合計的10.51%;上繳上級支出0萬元,占支出合計的0%;經營支出0萬元,占支出合計的0%;對附屬單位補助支出0萬元,占支出合計的0%。
三、財政撥款收入支出決算總體情況說明
2020年度財政撥款收、支總計8162.22萬元,比上年減少910.53萬元,下降10.04%。主要原因:落實黨政機關過"緊日子"的要求,厲行勤儉節約、壓縮一般性經費。
四、一般公共預算財政撥款支出決算情況說明
(一)一般公共預算財政撥款支出決算總體情況
2020年度一般公共預算財政撥款支出7996.15萬元,主要用於以下方麵(按大類):公共安全支出6947.72萬元,占本年財政撥款支出86.89%;教育支出0.84萬元,占本年財政撥款支出0.01%;社會保障和就業支出597.27萬元,占本年財政撥款支出7.47%;衛生健康支出450.32萬元,占本年財政撥款支出5.63%。
(二)一般公共預算財政撥款支出決算具體情況
1、"公共安全支出"(類)2020年度決算6947.72萬元,比2020年年初預算減少191.54萬元,下降2.68%。其中:
"檢察"(款)2020年度決算6947.72萬元,比2020年年初預算減少191.54萬元,下降2.68%。主要原因:落實黨政機關過"緊日子"的要求,厲行勤儉節約、壓縮一般性經費。
2、"教育支出"(類)2020年度決算0.84萬元,比2020年年初預算減少11.32萬元,下降93.09%。其中:
"進修及培訓"(款)2020年度決算0.84萬元,比2020年年初預算減少11.32萬元,下降93.09%。主要原因:受疫情影響,培訓活動減少。
3、"社會保障和就業支出"(類)2020年度決算597.27萬元,比2020年年初預算減少110.42萬元,下降15.6%。其中:
"行政事業單位養老支出"(款)2020年度決算557.24萬元,比2020年年初預算減少98.96萬元,下降15.08%。主要原因:根據實際需求安排支出。
"撫恤"(款)2020年度決算40.03萬元,比2020年年初預算減少11.46萬元,下降22.26%。主要原因:根據實際需求安排支出。
4、"衛生健康支出"(類)2020年度決算450.32萬元,比2020年年初預算減少205.02萬元,下降31.28%。其中:
"行政事業單位醫療"(款)2020年度決算450.32萬元,比2020年年初預算減少205.02萬元,下降31.28%。主要原因:疫情期間醫療保險單位繳費比例降低。
五、政府性基金預算財政撥款支出決算情況說明
沒有此經費填寫"本年度無此項支出"
六、國有資本經營預算財政撥款收支情況
沒有此經費填寫"本年度無此項經費"
七、財政撥款基本支出決算情況說明
2020年使用一般公共預算財政撥款安排基本支出7218.84萬元,使用政府性基金財政撥款安排基本支出0萬元,使用國有資本經營預算財政撥款安排基本支出0萬元,其中:(1)工資福利支出包括基本工資、津貼補貼、獎金、夥食補助費、績效工資、其他社會保障繳費、其他工資福利等支出;(2)商品和服務支出包括辦公費、印刷費、谘詢費、手續費、水費、電費、郵電費、取暖費、物業管理費、差旅費、因公出國(境)費、維修(護)費、租賃費、會議費、培訓費、公務接待費、專用材料費、勞務費、委托業務費、工會經費、福利費、公務用車運行維護費、其他交通費、其他商品和服務等支出;(3)對個人和家庭補助支出包括離休費、退休費、撫恤金、生活補助、救濟費、醫療費補助、助學金、獎勵金、其他對個人和家庭的補助等支出。(4)其他資本性支出包括辦公設備購置、專用設備購置等。
第三部分 2020年度其他重要事項的情況說明
一、"三公"經費財政撥款決算情況
"三公"經費包括本部門所屬1個行政單位。2020年"三公"經費財政撥款決算數15.14萬元,比2020年"三公"經費財政撥款年初預算32萬元減少16.86萬元。其中:
1.因公出國(境)費用。2020年決算數0萬元,與2020年年初預算數一致。主要原因:全市檢察院財物統一管理後,因公出國境費用安排在市檢察院本級。
2.公務接待費。2020年決算數0萬元,比2020年年初預算數2萬元減少2萬元。主要原因:落實厲行勤儉節約要求,本年度未發生公務接待費用。
3.公務用車購置及運行維護費。2020年決算數15.14萬元,比2020年年初預算數30萬元減少14.86萬元。其中,公務用車購置費2020年決算數0萬元,與2020年年初預算數一致。公務用車運行維護費2020年決算數15.14萬元,比2020年年初預算數30萬元減少14.86萬元,主要原因:貫徹落實厲行勤儉節約要求,結合實際情況,公務用車運行維護費相應減少。2020年公務用車運行維護費中,公務用車加油0萬元,公務用車維修7.58萬元,公務用車保險5.74萬元,公務用車其他支出1.82萬元。2020年公務用車保有量19輛,車均運行維護費0.8萬元。
二、機關運行經費支出情況
2020年使用一般公共預算財政撥款安排的基本支出中的日常公用經費支出,合計907.27萬元,與上年基本持平。
三、政府采購支出情況
2020年政府采購支出總額431.25萬元,其中:政府采購貨物支出4.12萬元,政府采購工程支出0萬元,政府采購服務支出427.13萬元。授予中小企業合同金額8.92萬元,占政府采購支出總額的2.07%,其中:授予小微企業合同金額8.92萬元,占政府采購支出總額的2.07%。
四、國有資產占用情況
2020年車輛19台,346.87萬元;單位價值50萬元以上的通用設備16台(套),單位價值100萬元以上的專用設備2台(套)。
五、政府購買服務支出說明
2020年政府購買服務決算111.7萬元。
六、專業名詞解釋
1."三公"經費:是指單位通過財政撥款資金安排的因公出國(境)費、公務用車購置及運行費和公務接待費。其中,因公出國(境)費指單位公務出國(境)的國際旅費、國外城市間交通費、住宿費、夥食費、培訓費、公雜費等支出;公務用車購置及運行費指單位公務用車購置支出(含車輛購置稅、牌照費)及單位按規定保留的公務用車燃料費、維修費、過路過橋費、保險費、安全獎勵費等支出;公務接待費指單位按規定開支的各類公務接待(含外賓接待)支出。
2.機關運行經費:是指行政單位(含參照公務員法管理事業單位)使用一般公共預算財政撥款安排的基本支出中的日常公用經費支出,包括辦公及印刷費、郵電費、差旅費、會議費、福利費、日常維修費、專用材料及一般設備購置費、辦公用房水電費、辦公用房取暖費、辦公用房物業管理費、公務用車運行維護費以及其他費用。
3.政府采購:指各級國家機關、事業單位和團體組織,使用財政性資金采購依法製定的集中目錄以內的或者采購限額標準以上的貨物、工程和服務的行為。
4.政府購買服務:是指各級國家機關將屬於自身職責範圍且適合通過市場化方式提供的服務事項,按照政府采購方式和程序,交由符合條件的服務供應商承擔,並根據服務數量和質量等因素向其支付費用的行為。
5.檢察(款):指檢察院用於保障機構正常運行,開展檢察業務工作的支出。
第四部分 2020年度部門績效評價情況
一、績效評價工作開展情況
北京市通州區人民檢察院對2020年度部門項目支出實施績效評價,評價項目2個,占部門項目總數的25%,涉及金額561.15萬元。其中,部門評價項目1個,涉及金額336萬元,評價得分91分;單位自評項目1個,涉及金額225.15萬元,評價得分為93分。從普通評價和簡易評價的結果看,預算項目績效目標完成較好,財政資金使用效益得到了應有的發展。。
二、項目績效評價報告
(一)基本情況;
2020年,在區委的正確領導、區人大及其常委會的有力監督下,通州檢察院深入貫徹落實習近平新時代中國特色社會主義思想,緊密圍繞中心,聚焦人民需求,堅持疫情防控和檢察工作兩手抓、兩不誤,全麵、充分履行憲法法律職責,全力為北京城市副中心高質量發展提供司法保障。
2020年,通州院根據本院檢察職能和實際需求對"辦案業務費2"項目進行立項。
主要內容及實施情況
1、主要內容
辦案業務費2按照《人民檢察院財務管理暫行辦法》裏的辦案業務費開支範圍進行列支,具體包括10大類:1、辦案費。包括差旅費、偵緝調查費、協助辦案費、技術檢驗鑒定和翻譯費、印刷費、郵電費、交通費、特情費等。2、消耗費。包括業務裝備消耗費、武器消耗費、其他消耗費。3、會議費。4、業務租賃費。包括專用通訊網租費、互聯網帶寬租費、集中辦案場所租用費、設備器械租賃費等。5、業務維修費。6、檢察宣傳費。7、教育培訓費。8、獎勵費。9、派駐機構經費。10、其他業務費。
2、實施情況
2020年,通州院辦案業務費2實施情況如下:
①辦案費支出342,251.10元。其中:協助辦案費181,991.40元;技術檢驗、鑒定和翻譯費160,000.00元;辦案誤餐費259.70元。
②消耗費支出197,922.90元,全部為其他消耗費。
③業務維修費支出1,025,715.16元。
④檢察宣傳費支出537,491.00元。
⑤教育培訓費支出5,425.00元,全部為專業培訓費。
⑥其他業務費支出642,459.97元。其中:環境公益訴訟工作經費26,681.77元;未成年人案件專項檢察費用18,100.00元;檢察政策理論研究費5,400.00元;資料費519,178.20元;檢察聯絡工作經費73,100.00元。
3、資金投入和使用情況
2020年2月,市財政局批複該項目預算336.00萬元。
2020年該項目實際到位資金336.00萬元,實際支出資金275.126513萬元,結餘資金60.873487萬元,預算執行率81.88%。
(二)績效評價工作開展情況;
1、績效評價目的
通過績效評價,衡量和考核通州院使用財政資金的績效實現情況,了解、分析和檢驗資金使用是否達到預期目標,資金管理是否規範,資金使用是否有效,通過總結經驗,分析問題,采取切實措施進一步改進和加強財政支出項目管理,提高財政資金使用效益。
2、績效評價對象及範圍
對通州院2020年度"辦案業務費2"項目預算資金336.00萬元支出情況開展績效評價。
3、績效評價指標體係
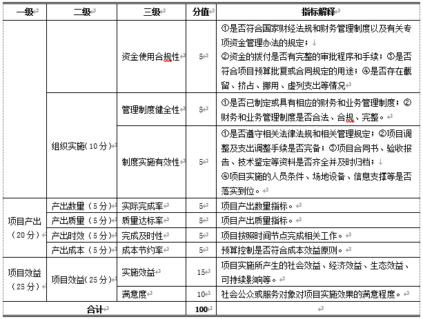
績效評價指標體係主要包括項目決策、項目過程、項目產出、項目效益4個方麵,滿分100分。一是決策指標(30分),主要評價項目立項、績效目標、資金投入等內容;二是過程指標(25分),主要評價資金管理和組織實施等內容;三是產出指標(20分),主要評價項目產出數量、產出質量、產出時效和產出成本等內容;四是效益指標(25分),主要評價實施效益和滿意度等內容。具體內容見下表:
2020年度"辦案業務費2"項目績效評價指標體係表


4、績效評價原則及評價方法
本次績效評價遵循"客觀、公正、科學、規範"的原則,結合項目的特點,采用比較法、因素分析法、評價組評議法等方法開展評價工作。
5、績效評價工作過程
績效評價工作小組通過現場對項目資料逐一進行核實,了解項目資金的使用和取得的效益情況,最終根據評價前期入戶調研及收集資料情況,結合工作小組的評價意見,完成績效評價報告撰寫。
(三)綜合評價情況及評價結論(附相關評分表);
通州院2020年度"辦案業務費2"項目,項目績效評價綜合得分91.00分,其中項目決策27.00分、項目過程23.00分、項目產出20.00分,項目效益21.00分,績效評定結論為"優秀"。
2020年度"辦案業務費2"項目績效評價結論一覽表

(四)績效評價指標分析;
1、項目決策情況
(1)項目立項
A、立項依據充分性評價分析
該項目立項依據較充分,根據通州院三年平均支出水平及案件量測算,結合司法體製改革、公益訴訟試點工作情況,預計辦案業務費2為336.00萬元。
B、立項程序規範性評價分析
該項目立項程序較規範,嚴格按照《北京市通州區人民檢察院預算管理辦法》規定的程序執行預算編製工作,並經院黨組會審議通過後報至市財政。2020年2月,北京市財政局發函批複了通州院該項目預算。
(2)績效目標
A、績效目標合理性評價分析
該項目績效目標基本合理,通州院在申報2020年預算時填製了"項目支出績效目標申報表",設立了該項目的相應績效目標。績效目標中設定了"保障各項檢察業務順利開展"的質量指標,"≤336萬元"的成本指標、"幹警滿意度≥100%"的滿意度指標。
B、績效指標明確性評價分析
該項目績效指標明確性不足,指標設定較為籠統,不夠細化,可衡量性不足。該項目未將績效目標按照產出指標、效果指標等一級指標以及數量、質量、進度、成本、效益、滿意度等二級指標進行細化分解,一個指標值代替多個指標。
(3)資金投入
A、預算編製科學性評價分析
該項目預算編製較為科學,參照近三年平均支出水平及案件量測算,具有一定科學性。同時結合司法體製改革、公益訴訟試點的工作情況,針對項目預算金額可能出現的變化作出了提前應對,進一步保障了項目預算編製的科學性。
B、資金分配合理性評價分析
該項目預算資金分配基本合理,支出項目有協助辦案費、技術檢驗、鑒定和翻譯費、辦案誤餐費、消耗費支出、業務維修費支出、檢察宣傳費支出、專業培訓費、環境公益訴訟工作經費、未成年人案件專項檢察費用、檢察政策理論研究費、資料費、檢察聯絡工作經費等。
2、項目過程情況
(1)資金管理
A、資金到位率評價分析
該項目的資金到位率為100.00%。
資金到位率=(實際到位資金/預算資金)×100%=(336.00萬元/336.00萬元)×100%=100.00%。
B、預算執行率評價分析
該項目的預算執行率為81.88%。
預算執行率=(實際支出資金/實際到位資金)×100%=(275.13萬元/336.00萬元)×100%=81.88%。
C、資金使用合規性
該項目資金使用符合國家財經法規和財務管理製度的規定,嚴格按照預算批複內容及《北京市人民檢察院檢察業務費開支範圍》的規定執行,且每筆支出均有完整的審批程序和手續。
(2)組織實施
A、管理製度健全性評價分析
該項目嚴格按照相關管理製度執行,包括《北京市通州區人民檢察院支出管理辦法》、《北京市人民檢察院檢察業務費開支範圍》等製度,對項目順利實施提供了一定保障。
B、製度執行有效性評價分析
該項目執行過程中,均嚴格遵守相關法律法規和相關管理規定,項目調整及支出調整手續均完備,項目中涉及的合同、驗收報告、技術鑒定等資料均齊全並及時歸檔,項目實施的人員條件、場地設備、信息支撐等均落實到位。
3、項目產出情況
(1)產出數量
2020年,通州院受理各類刑事案件2116件2711人,同比下降32.6%,批準和決定逮捕578件710人,提起公訴1086件1335人,提前介入引導偵查78件,提出補充偵查意見948項,開展調查核實133件。部分辦案情況如下:
①2020年,通州院起訴涉槍涉爆、危險駕駛等犯罪368人,批捕、起訴故意殺人、搶劫、綁架、販賣毒品等犯罪561人,懲治暴力襲警妨害公務犯罪43人。
②2020年,共審查涉黑惡犯罪案件19起101人,依法認定惡勢力犯罪及"保護傘"8起45人,未認定黑惡勢力犯罪10起37人,追加犯罪事實14起。參與辦理"中央督導1號"侵吞國有資產3億元惡勢力集團犯罪案,依法起訴把持基層政權惡勢力團夥案、傳銷組織惡勢力案、利用軟暴力催收欠款惡勢力團夥案,3起案件獲評北京市檢察機關優秀典型案例。
③2020年,通州院全年適用認罪認罰1380人,適用率89%,同比上升18.8%,提出量刑建議1178人,采納率89.2%,30日內審結案件占比72.9%,最大限度釋放司法善意。
(2)產出質量
2020年,通州院加大對立案、偵查、審判、執行各環節司法活動監督力度,審查各類監督案件203件,依法審查決定不批準逮捕案件359件544人,不起訴154件209人,改變偵查機關移送罪名55件89人,追加起訴50件83人,提出糾正意見79份,提起刑事、民事抗訴6件。針對利用虛假調解套取村集體財產的民事虛假訴訟案製發再審檢察建議,獲評北京市檢察機關典型案例;積極參與行政爭議化解,辦理的涉行政撤銷監督案獲評北京市檢察機關優秀案件。
(3)產出時效
該項目按照案件辦理程序於全年進行執行。
(4)產出成本
2020年12月通州檢察院將剩餘60.87萬元項目資金退回財政。2020年該項目實際支出了275.13萬元,在保證通州院辦案業務不受影響的情況下,實現了項目成本的節約。
4、項目效益情況
(1)實施效益評價分析
2020年,通州院參與辦理"中央督導1號"侵吞國有資產3億元惡勢力集團犯罪案,依法起訴把持基層政權惡勢力團夥案、傳銷組織惡勢力案、利用軟暴力催收欠款惡勢力團夥案,3起案件獲評北京市檢察機關優秀典型案例。同時,掃黑除惡專項鬥爭取得階段性成果,並持續推動掃黑除惡常態化,依法懲治妨害疫情防控違法犯罪,使檢察公信力得到提升,社會影響力得到提高。
(2)滿意度評價分析
在通州區第六屆人民代表大會第七次會議上,區人大代表對於通州院的辦案業務以及各項檢察業務給予高度肯定。但對於通州院的辦案業務情況尚無對社會公眾或涉案對象的滿意度調查取樣,缺少相關資料的歸集。
(五)主要經驗及做法、存在的問題及原因分析;
1、績效指標明確性不足
該項目績效指標設定較為籠統,不夠細化。未按照產出指標、效果指標等一級指標以及數量、質量、進度、成本、效益、滿意度等二級指標進行劃分設定,可衡量性不足。
2、項目滿意度資料收集有待加強
辦案業務情況尚無對社會公眾或涉案對象的滿意度調查取樣,缺少相關資料的歸集。
(六)有關建議。
1、強化財政資金預算績效管理意識,按照市財政局績效目標表的填報要求,科學、合理設置績效目標及指標。產出指標和效益指標應具體細化且相互關聯,盡量采用量化指標,明確衡量標準,做到可考核。若項目內容發生變化時,應及時調整績效目標與具體指標。
2、采取社會調查的方式,收集社會公眾或涉案對象對辦案業務實施效果的滿意度資料。
三、項目支出績效自評表

