目 錄
第一部分 2021年度部門決算報表
一、收入支出決算總表
二、收入決算表
三、支出決算表
四、財政撥款收入支出決算總表
五、一般公共預算財政撥款支出決算表
六、一般公共預算財政撥款基本支出決算表
七、政府性基金預算財政撥款收入支出決算表
八、政府性基金預算財政撥款基本支出決算表
九、國有資本經營預算財政撥款支出決算表
十、財政撥款“三公”經費支出決算表
十一、政府采購情況表
十二、政府購買服務支出情況表
第二部分 2021年度部門決算說明
第三部分 2021年度其他重要事項的情況說明
第四部分 2021年度部門績效評價情況
第一部分 2021年度部門決算報表
報表詳見附件
第二部分 2021年度部門決算說明
一、部門/單位基本情況
(一)機構設置、職責
根據《中共北京市委機構編製委員會關於變更北京市扶貧協作和支援合作工作領導小組前方指揮機構名稱有關事宜的批複》(京編委〔2021〕145號),北京市支援合作工作領導小組西藏拉薩指揮部是北京支援合作工作領導小組前方指揮機構,內設辦公室(黨委辦公室)、宣傳聯絡部、規劃發展部、項目管理部、財務管理部、審計和監督部六個職能部室。北京市支援合作工作領導小組西藏拉薩指揮部屬行政單位,納入財政預算管理,無下屬預算單位。
主要職責:在北京市支援合作工作領導小組領導下,負責與受援地黨委和政府的聯係協調工作,組織實施支援合作工作任務,支持受援地鞏固脫貧攻堅成果、實施鄉村振興戰略,按權限承擔援派幹部日常管理和服務保障工作,承擔北京市支援合作工作領導小組交辦的其他工作。
(二)人員構成情況
行政編製52人,實有人數52人;事業編製0人,實有人數0人。
二、收入支出決算總體情況說明
2021年度收、支總計3116.16萬元,比上年增加147.21萬元,增長4.96%。
(一)收入決算說明
2021年度本年收入合計2569.57萬元,比上年增加181.03萬元,增長7.58%,其中:財政撥款收入1578.93萬元,占收入合計的61.45%;上級補助收入0萬元,占收入合計的0%;事業收入0萬元,占收入合計的0%;經營收入0萬元,占收入合計的0%;附屬單位上繳收入0萬元,占收入合計的0%;其他收入990.64萬元,占收入合計的38.55%。
(二)支出決算說明
2021年度本年支出合計2064.00萬元,比上年增加20.27萬元,增長0.99%,其中:基本支出138.87萬元,占支出合計的6.73%;項目支出1925.14萬元,占支出合計的93.27%;上繳上級支出0萬元,占支出合計的0%;經營支出0萬元,占支出合計的0%;對附屬單位補助支出0萬元,占支出合計的0%。
三、財政撥款收入支出決算總體情況說明
2021年度財政撥款收、支總計1578.93萬元,比上年減少222.93萬元,下降12.37%。主要原因:落實勤儉節約相關規定,壓縮一般性支出。
四、一般公共預算財政撥款支出決算情況說明
(一)一般公共預算財政撥款支出決算總體情況
2021年度一般公共預算財政撥款支出1282.13萬元,主要用於以下方麵(按大類):一般公共服務支出1282.13萬元,占本年財政撥款支出100%。
(二)一般公共預算財政撥款支出決算具體情況
1、“一般公共服務支出”(類)2021年度決算1282.13萬元,比2021年年初預算減少293.79萬元,下降18.64%。其中:
“其他共產黨事務支出”(款)2021年度決算1282.13萬元,比2021年年初預算減少293.79萬元,下降18.64%。主要原因:落實勤儉節約相關規定,壓縮一般性支出。
2、“教育支出”(類)2021年度決算0萬元,比2021年年初預算減少3.00萬元,下降100%。其中:
“進修及培訓”(款)2021年度決算0萬元,比2021年年初預算減少3.00萬元,下降100%。主要原因:落實勤儉節約相關規定,減少培訓支出,相關培訓均在單位內部舉辦。
五、政府性基金預算財政撥款支出決算情況說明
本年度無此項支出。
六、國有資本經營預算財政撥款收支情況
2021年國有資本經營預算財政撥款收入總計0萬元,國有資本經營預算財政撥款支出總計0萬元。
七、財政撥款基本支出決算情況說明
2021年使用一般公共預算財政撥款安排基本支出138.87萬元,使用政府性基金財政撥款安排基本支出0萬元,其中:(1)工資福利支出包括基本工資、津貼補貼、獎金、夥食補助費、績效工資、其他社會保障繳費、其他工資福利等支出;(2)商品和服務支出包括辦公費、印刷費、谘詢費、手續費、水費、電費、郵電費、取暖費、物業管理費、差旅費、因公出國(境)費、維修(護)費、租賃費、會議費、培訓費、公務接待費、專用材料費、勞務費、委托業務費、工會經費、福利費、公務用車運行維護費、其他交通費、其他商品和服務等支出;(3)對個人和家庭補助支出包括離休費、退休費、撫恤金、生活補助、救濟費、醫療費補助、助學金、獎勵金、其他對個人和家庭的補助等支出。(4)其他資本性支出包括辦公設備購置、專用設備購置等。
第三部分 2021年度其他重要事項的情況說明
一、“三公”經費財政撥款決算情況
“三公”經費包括本部門所屬1個行政單位、0個參照公務員法管理事業單位、0個事業單位。2021年“三公”經費財政撥款決算數13.53萬元,比2021年“三公”經費財政撥款年初預算15.09萬元減少1.56萬元。其中:
1.因公出國(境)費用。2021年決算數0萬元,與2021年年初預算數持平。2021年組織因公出國(境)團組0個、0人次,人均因公出國(境)費用0萬元。。
2.公務接待費。2021年決算數0萬元,比2021年年初預算數1.11萬元減少1.11萬元。主要原因:貫徹中央關於改進工作作風、密切聯係群眾的八項規定和《黨政機關厲行節約反對浪費條例》,壓縮公務接待費用。公務接待0批次,公務接待0人次。
3.公務用車購置及運行維護費。2021年決算數13.53萬元,比2021年年初預算數13.98萬元減少0.45萬元。其中,公務用車購置費2021年決算數0萬元,與2021年年初預算數持平。2021年購置(更新)0輛,車均購置費0萬元。公務用車運行維護費2021年決算數13.53萬元,比2021年年初預算數13.98萬元減少0.45萬元,主要原因:厲行節約,減少公務用車運行成本。2021年公務用車運行維護費中,公務用車加油7.96萬元,公務用車維修2.25萬元,公務用車保險2.25萬元,公務用車其他支出1.07萬元。2021年公務用車保有量5輛,車均運行維護費2.71萬元。
二、機關運行經費支出情況
2021年使用一般公共預算財政撥款安排的基本支出中的日常公用經費支出,合計89.37萬元,比上年減少59.17萬元,減少原因:落實勤儉節約相關規定,壓縮一般性支出。
三、政府采購支出情況
2021年政府采購支出總額0萬元,其中:政府采購貨物支出0萬元,政府采購工程支出0萬元,政府采購服務支出0萬元。授予中小企業合同金額0萬元,占政府采購支出總額的0%,其中:授予小微企業合同金額0萬元,占政府采購支出總額的0%。
四、國有資產占用情況
2021年車輛5台,250.06萬元;單位價值50萬元以上的通用設備3台(套),單位價值100萬元以上的專用設備1台(套)。
五、政府購買服務支出說明
2021年政府購買服務決算135.01萬元。
六、專業名詞解釋
1.基本支出:指為保障機構正常運轉、完成日常工作任務而發生的人員支出和公用支出。
2.項目支出:指在基本支出之外為完成特定行政任務或事業發展目標所發生的支出。
3.“三公”經費:是指單位通過財政撥款資金安排的因公出國(境)費、公務用車購置及運行費和公務接待費。其中,因公出國(境)費指單位公務出國(境)的國際旅費、國外城市間交通費、住宿費、夥食費、培訓費、公雜費等支出;公務用車購置及運行費指單位公務用車購置支出(含車輛購置稅、牌照費)及單位按規定保留的公務用車燃料費、維修費、過路過橋費、保險費、安全獎勵費等支出;公務接待費指單位按規定開支的各類公務接待(含外賓接待)支出。
4.機關運行經費:是指行政單位(含參照公務員法管理事業單位)使用一般公共預算財政撥款安排的基本支出中的日常公用經費支出,包括辦公及印刷費、郵電費、差旅費、會議費、福利費、日常維修費、專用材料及一般設備購置費、辦公用房水電費、辦公用房取暖費、辦公用房物業管理費、公務用車運行維護費以及其他費用。
5.政府采購:指各級國家機關、事業單位和團體組織,使用財政性資金采購依法製定的集中目錄以內的或者采購限額標準以上的貨物、工程和服務的行為。
6.政府購買服務:是指各級國家機關將屬於自身職責範圍且適合通過市場化方式提供的服務事項,按照政府采購方式和程序,交由符合條件的服務供應商承擔,並根據服務數量和質量等因素向其支付費用的行為。
7.一般公共服務支出:反映政府提供一般公共服務的支出,是指主要用於保障機關事業單位正常運轉,支持各機關單位履行職能,保障各機關部門的項目的支出。
8.教育支出:反映政府教育事務支出。
第四部分 2021年度部門績效評價情況
一、部門整體績效評價報告
(一)部門概況
1.機構設置及職責工作任務情況
根據《中共北京市委機構編製委員會關於變更北京市扶貧協作和支援合作工作領導小組前方指揮機構名稱有關事宜的批複》(京編委〔2021〕145號),北京市支援合作工作領導小組西藏拉薩指揮部(以下簡稱北京援藏指揮部)是北京支援合作工作領導小組前方指揮機構,主要職責為:在北京市支援合作工作領導小組領導下,負責與受援地黨委和政府的聯係協調工作,組織實施支援合作工作任務,支持受援地鞏固脫貧攻堅成果、實施鄉村振興戰略,按權限承擔援派幹部日常管理和服務保障工作,承擔北京市支援合作工作領導小組交辦的其他工作。北京援藏指揮部屬於行政單位,納入財政預算管理,無下屬預算單位。北京援藏指揮部內設辦公室(黨委辦公室)、宣傳聯絡部、規劃發展部、項目管理部、財務管理部、審計和監督部等六個職能部室。
2.部門整體績效目標設立情況
(1)總體績效目標
在“京藏”兩地黨委、政府的堅強領導下,北京援藏指揮部黨委精心謀劃援藏工作,始終以黨建工作為統領,堅持首善援藏、全麵援藏、科學援藏、創新援藏、真情援藏,堅持以維護祖國統一、加強民族團結,聚焦精準扶貧、助力精準脫困,大力改善民生、凝聚各方力量,強化幹部管理、促進兩地交流交往交融為著眼點和著力點,用心、用情、用力為拉薩市長足發展和長治久安作出了積極貢獻。
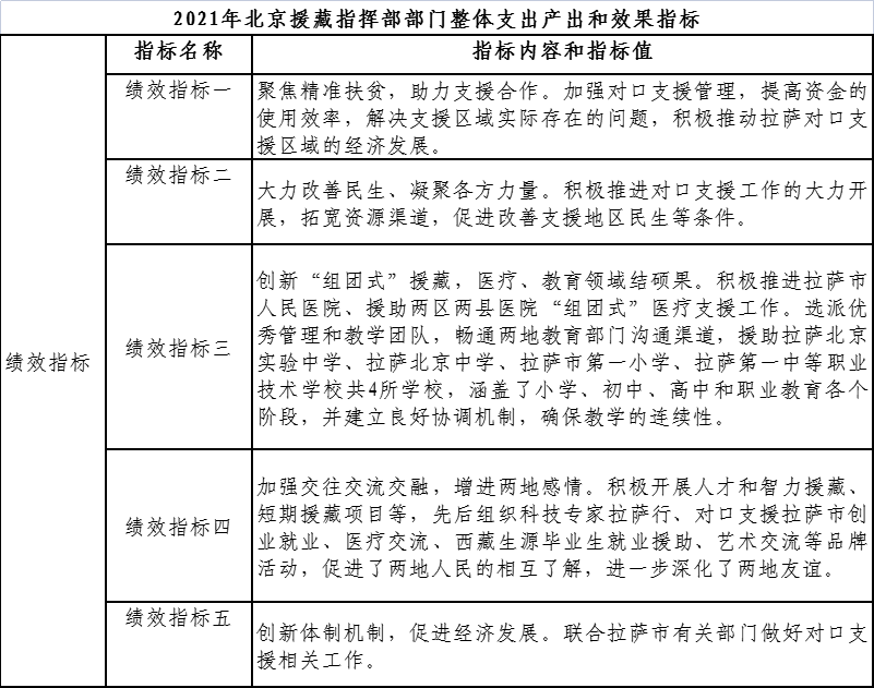
(2)2021年北京援藏指揮部部門整體支出產出和效果指標設定
2021年北京援藏指揮部結合部門整體支出情況,設定了部門整體支出績效目標申報表,具體指標設定情況見下表。

(二)當年預算執行情況
2021年全年預算數3116.16萬元(收入總計),其中,基本支出預算數189.11萬元,項目支出預算數2927.05萬元,其他支出預算數0萬元。資金總體支出2064.00萬元,其中,基本支出138.87萬元,項目支出1925.14萬元,其他支出0萬元。預算執行率為66.24%(支出合計/收入總計)。
(三)整體績效目標實現情況
1.產出完成情況分析
(1)產出數量
2021年度納入部門預算管理的項目8個,其中與部門績效目標申報表內容密切相關的重點項目6個。截至2021年12月31日,6個重點項目均按照計劃內容實施完成。
(2)產出質量
2021年北京援藏指揮部全部項目按照相關管理規定開展,基本能夠依據年初預算完成相關績效目標,並在項目實施過程中采取了一定的質量控製措施,保障工作質量。
(3)產出進度
北京援藏指揮部按照財政支出進度的要求,結合部門實際情況,根據年度工作安排,各項目基本於2021年12月31日實施完畢。
(4)產出成本
北京援藏指揮部按照年初部門預算批複的內容進行列支,優化支出結構,嚴格控製“三公”經費及重點科目的支出。同時,北京援藏指揮部按照“專款專用、單獨核算”原則對資金進行管理,在項目執行過程中采取了市場詢價、遴選比價等一係列成本控製措施,節約了成本。
2.效果實現情況分析
(1)經濟效益
2021年北京援藏指揮部各個項目的實施產生了一定的經濟效益,主要體現在以下幾個方麵:一是京藏交流中心北京援藏幹部公寓租賃費項目,北京援藏幹部公寓寬敞明亮、配套完善、服務周到,實現了幹部公寓和辦公區“辦公住宿一體化”,良好辦公條件和居住生活環境,穩定的後勤服務保障能力,讓援藏幹部工作生活身心愉悅,確保了援藏幹部能夠以健康的體魄和飽滿的熱情投入到援藏工作中,產生了良好的效益。二是組團式教育、醫療援藏工作經費項目,能夠集中優勢資源,加大各方麵投入,聚焦教育、醫療領域,打造北京援藏新“名片”。加強京藏優質資源網絡互動教學的輻射麵,推動拉薩市建立科學完整的教研體係。持續加快北京、拉薩兩地文化藝術界“請進來”“走出去”的步伐,積極推動當地文化整理、發掘、創作,走出藏區,促進文化交流與融合。同時,為當地人民群眾帶來了實用的健康教育知識,提供了專業的健康服務,提高了人民群眾對疾病的認知與重視,推動了西藏的醫療衛生事業發展。三是宣傳與文體活動經費項目,通過宣傳稿件、訂閱報刊、運營“北京援藏”微信公眾平台和“北京援藏”抖音平台,訂閱援藏書籍和刊物,開展各具特色的文娛體育活動等,能夠展示援藏項目成果及援藏幹部日常工作成績,宣傳北京援藏工作為西藏經濟社會發展帶來的巨大變化,提高了宣傳影響力,為促進北京援藏工作的持續發展充分發揮了宣傳的獨特優勢。四是西藏拉薩指揮部服務保障項目、西藏指揮部食堂運行費項目,能夠為北京援藏幹部提供良好的工作出行、就餐需求和安全的醫療服務保障,確保了指揮部各項工作正常運轉,進一步提高了援藏服務保障能力。
(2)社會效益
一是堅持抓黨建帶團建促援建,以思想自覺引領行動自覺,帶動全體援藏幹部人才過好“政治關、高原關、工作關、團隊關、廉潔關”,為高質量援藏築牢思想和組織保障。深入學習黨史、新中國史、改革開放史、社會主義發展史、西藏地方與祖國關係史,在知行合一、學以致用上見成效,各支部開展學習教育132次。通過拍攝製作《再唱山歌給黨聽》MV視頻、舉辦黨史知識競賽、赴江孜宗山抗英遺址、西藏民主改革第一村——山南克鬆村現場教學等方式,不斷激發援藏幹部人才學習熱情,推動黨史教育活動落實落地。紮實開展“我為群眾辦實事”活動。圍繞“五大工程”,深入察民情訪民意,製定28項辦實事清單。如:建成並啟用當雄北京自來水廠,讓當地12000餘名群眾真正喝上了山泉水、放心水;醫療團隊開展高原病篩查與救治,定期到農牧民家中進行義診,免費篩查200人,救治10人。二是深化北京市委巡視反饋問題整改,健全從嚴治黨各項製度。加強黨風廉政教育,築牢思想防線,通過定期談話、約談提醒、誡勉談話等形式,加強日常監督管理。三是在援藏項目之外,安排實施“331”計劃(即交3個藏族知心朋友、學會3首藏歌藏舞、獻策1篇發展調研建議),要求每名援藏幹部人才在三年援藏工作中身體力行促進民族團結融合。四是深入實施組團工程,保障民生質量水平持續提高。實現從教育、醫療“大組團”式援藏,到“小組團”全麵鋪開的新階段高質量援藏模式探索。2021年,拉薩北京實驗中學、拉薩市北京中學兩校高考成績再創曆史新高,本科上線率超過92%,總成績包攬拉薩市前兩名,位列西藏自治區前茅。拉薩市人民醫院以“五大中心”建設深入推進“強三甲”工作,2021年腦卒中中心獲國家認證。推動縣區醫院“創二甲”,當雄縣人民醫院現初步實現常規手術不出縣的目標。堅持集中優勢力量攻難關、補短板、強弱項,著力解決製約拉薩市發展的重點難點堵點問題,深入推進信息化、規建管、犛牛發展、鄉村振興等黨政“小組團”援建。組織編製城市總體規劃,參與拉薩城市規劃建設管理頂層設計,推進中心城區水係治理和生態修複,支持開展拉薩市城市“四化”整治,首次實施基於北鬥精準定位的燃氣管線搶險搶修安全運維工程,推動拉薩城市高質量建設和發展。新組建“鄉村振興小組團”,助力拉薩市鞏固拓展脫貧攻堅成果、接續推進鄉村振興。充分發揮援藏幹部人才的專長優勢,切實加強對拉薩市相關行業發展的智力支援和傳幫帶,不斷激發受援地內生動力,培育引領發展的“種子”、鞏固脫貧的“種子”、民族團結的“種子”。圍繞教育衛生、鄉村振興、城市規劃建設、信息化、社會治理等重點領域,組織赴京培訓當地黨政幹部、專業技術人才和鄉村振興帶頭人512人;邀請北京專家進藏開展短期援藏項目,培訓當地幹部群眾400人次;邀請教育領域名師進藏開展教學培訓,惠及師生2500餘人次。五是以慶祝建黨100周年和西藏和平解放70周年為契機,推動兩地交往交流交融1400餘人次。深化兩地合作協作,加強對口區縣兩地街道(鄉鎮)、社區(行政村)、企業、學校、醫院結對幫扶。強化引進北京各方麵專業團隊,動員社會力量參與援藏建藏興藏。研究出台有關援藏項目資金政策,發揮西藏北京商會等平台作用,引導北京企業和社會資本進藏投資合作。投資1.5億元的“京藏產業園”於2021年3月開工,將打造成為京藏經濟文化交流、資源共享和科技成果轉化中心。不斷深化“京藏一家親”,開展“首望同心、京彩拉薩”係列活動,組織拉薩市黨政幹部、青少年、文藝屆人士、基層群眾代表、脫貧戶及低收入家庭子女等赴京學習考察和交往交流。開展拉薩北京“心連心”藝術周活動,組織北京文藝院團赴拉薩慰問演出和文化交流,舉辦《高原天籟?魅力拉薩》西藏民族歌舞晉京展演,深入促進兩地文化、人員交往交流交融。六是加強產業技術研究推廣和經營管理,促進產業提質增效,支持尼木發展生豬產業,做大做強當雄縣犛牛養殖業,助力拉薩淨土乳業公司實現利潤大幅提升。開通“京藏號”旅遊專列,創新拉薩“鐵路+文化旅遊+市場”模式。提升產業援藏項目吸納就業能力,有效帶動當地群眾600餘人就業增收。舉辦就業援藏專場招聘會,積極助力拓展就業渠道,為西藏籍高校畢業生就業提供崗位和更多支持。設立產業就業暨消費幫扶引導資金,發揮援藏資金的引導和放大作用,促進北京企業到西藏發展創業,帶動更多就業。深化推進消費幫扶,組織舉辦拉薩市消費幫扶產品首屆北京品鑒會,組織參加第六屆中國國際食品與配料博覽會,進一步促進拉薩產品融入國內大循環。舉辦2021全球數字經濟大會拉薩分會場會議,促進拉薩數字經濟跨越式發展。
(3)環境效益
支持拉薩市推進生態文明建設示範創建、生態綜合監測等工作,並在援藏項目立項選址、建設等各環節,落實好習近平生態文明思想及關於青藏高原生態環境保護的係列指示要求,協助保護好青藏高原的生靈草木、萬水千山。
(4)可持續性影響
北京援藏指揮部通過在西藏地區開展扶貧協作和支援合作工作,促進了西藏地區的經濟文化發展,為地區脫貧目標的實現奠定了一定的基礎,同時提高了北京援藏指揮部自身的建設能力、技術實力和綜合實力。整體上來說,2021年度北京援藏指揮部開展的重點工作,促進了受援地的經濟文化發展,體現了北京援藏精神,把西藏精神發揚光大,在很大程度上促進受援地的後續發展,產生的可持續影響較為顯著。
(5)服務對象滿意度
服務對象滿意度指標為95%。
(四)預算管理情況分析
1.財務管理
(1)財務管理製度健全性
北京援藏指揮部根據有關要求,為了進一步規範項目經費的管理,保障資金安全、高效運行,提高資金使用效益,製定了《北京援藏指揮部日常經費使用管理辦法》《北京援藏指揮部幹部公寓管理規定》《北京援藏指揮部采購管理辦法》《北京援藏指揮部厲行節約的若幹規定》《北京援藏指揮部食堂采購管理辦法》《北京援藏指揮部會議費、差旅費、誤餐費管理辦法》等製度,並在部門預算管理中嚴格執行。按照《北京市扶貧協作和支援合作工作領導小組西藏拉薩指揮部日常經費使用管理辦法》規定,用款額度在10萬元(不含)以下的,由財務管理部、審計監察部審核後,報主管財務的副指揮審批。財務管理部、審計監察部之間互相審核支出的合理性;用款額度在10萬元(含)以上的,經北京援藏指揮部辦公會議集體研究決定後,由財務管理部、審計監察部審核後報主管財務的副指揮審批。
(2)資金使用合規性和安全性
北京援藏指揮部在資金使用過程中,貫徹執行國家法律法規和市財政局有關管理要求,執行《北京市扶貧協作和支援合作工作領導小組西藏拉薩指揮部財務管理辦法》《北京市扶貧協作和支援合作工作領導小組西藏拉薩指揮部資金支出管理辦法》《北京援藏指揮部日常經費使用管理辦法》等製度。同時,北京援藏指揮部能夠依據《北京市扶貧協作和支援合作工作領導小組西藏拉薩指揮部日常經費使用管理辦法》規定,並按照年初北京市財政局預算批複執行,做到專款專用,無擠占挪用預算資金情況;大額經費的使用,能夠按照“三重一大”製度的有關規定執行,實行集體研究決定;一般經費的使用,能夠按照“先批後用”的原則,認真履行各項審批手續。1萬元(含)以上的支出必須事先起草請示,請示中明確相關工作方案、經費需求等,按照審批權限報請北京援藏指揮部領導批準。
(3)會計基礎信息完善性
北京援藏指揮部會計基礎信息較為完善,會計憑證、財務報表、相關賬簿、文件、記錄等會計信息齊備。同時,結合北京援藏指揮部項目實際特點,按照規定指定專人負責財務工作,對項目資金財務進行單獨核算,專款專用,並按照批複的預算內容能夠作好賬務設置和賬務管理,依法、合理、及時使用財政資金,控製成本,減少資金損失和浪費,提高投資效益;建立、健全內部財務管理製度,對項目開展過程中的各項財產物資能夠及時做好原始記錄;及時掌握項目進度、定期進行財產物資清查,保證日常支出記錄的完整性,並進行準確的核算,相應的憑證和財務賬齊全,按照規定向有關部門報送財務報表。
2.資產管理
北京援藏指揮部能夠根據市財政局《北京市市級行政事業單位國有資產配置管理辦法》(京財資產〔2015〕129號)《北京市財政局關於調整北京市市級行政事業單位日常辦公設備和最低使用年限標準的通知》(京財資產〔2011〕1714號)等要求,嚴格落實市財政局資產管理相關規定,並結合實際工作製定了《北京援藏指揮部固定資產管理辦法》,每年對北京援藏指揮部的固定資產進行全麵盤點清查一次,確保做到賬、卡、物相符。通過及時清理應收及預付款項,嚴格按規定處置資產,加強了對資產的有效管理,維護了資產的安全完整。
3.績效管理
北京援藏指揮部成立了績效評價工作小組,負責組織指導北京援藏指揮部開展部門預算績效考評工作。同時成立了由相關部門人員組成的績效考評辦公室,負責具體日常工作。北京援藏指揮部績效管理工作能夠按照《北京市預算績效管理辦法》(京財績效〔2019〕2129號)及《北京市財政支出績效管理辦法》(京財預〔2012〕272號)中的相關規定執行,並圍繞預算編製、執行、監督以及績效評價、反饋、應用等各個管理環節,製定一係列製度辦法,績效管理流程基本規範,預算績效管理體係基本健全。北京援藏指揮部從部門預算編製、項目申報立項階段,關注內部信息平台上的相關資料,加強預算執行過程中的信息收集。北京援藏指揮部根據績效評價相關要求,及時收集相關績效信息,對績效信息進行分類匯總和分析整理,提供了部分績效證明材料、圖片等信息,並按照相關規定及時向財政部門上報績效信息。
4.結轉結餘率
根據部門決算報表,2021年結轉和結餘1052.15萬元,2021年預算數3116.16萬元(收入總計),結轉結餘率為33.76%。
5.部門預決算差異率
北京援藏指揮部部門2021年年初支出預算1645.73萬元,決算2064.00萬元(支出合計),預決算差異率為25.42%。
(五)總體評價結論
1.評價得分情況
2021年度北京市扶貧協作和支援合作工作領導小組西藏拉薩指揮部部門整體支出績效評價綜合得分88.54分,其中,部門決策13.72分,部門管理36.12分,部門績效38.70分,綜合績效評定結論為“良”。
2.存在的問題及原因分析
(1)部門決策問題。部門預算決策科學性有待進一步加強,部門預算決策科學性有待進一步加強,部分重點項目的預算編製科學性不足等。
(2)部門管理問題。項目實施方案不夠細化,部分項目出現結餘較多,績效管理工作需進一步加強,重視事後績效評價的結果應用,加強對事後績效評價結果問題的分析和改進。
(3)部門績效問題.體現績效的成果資料不夠豐富,相關成果總結分析不充分。重點項目的相關社會效益、經濟效益、可持續影響等缺少同比、環比的數據分析,績效完成情況的量化、可衡量性有待加強。
(六)措施建議
1.依據經濟社會發展戰略和部門職能,合理設定部門整體績效目標,注意績效目標的設定應緊緊抓住援藏工作精神實質,結合援藏工作實際,突出特點和亮點,並將整體績效目標分解為不同類型支出、不同項目支出的目標。在此基礎上,將績效目標細化為完整、合理、科學的各項指標,使指標充分反映整體績效目標。績效管理工作需進一步加強,重視事後績效評價的結果應用,加強對事後績效評價結果問題的分析和改進。
2.提升管理的計劃性,製定完整的、具有可操作性的實施方案,細化年度工作,進行任務分解,明確責任分工、時間計劃、資金使用計劃、風險防控、績效體係等內容。
3.提升績效意識,牢固樹立提升財政資金使用效益的觀念,關注產出結果,注重績效資料的收集、整理和呈現。績效呈現應涵蓋各項部門的年度工作任務,特別是注重公益性項目的經濟、社會、可持續影響等效益的擴展。同時,要對產出結果和效益情況進行分析和利用。
二、項目支出績效評價報告
項目支出績效評價報告見附件。
三、項目支出績效自評表
項目支出績效自評表見附件。