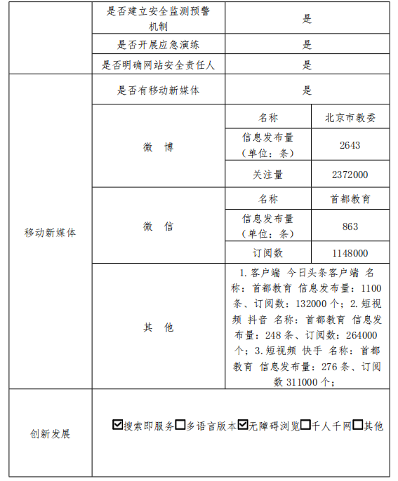
北京市教育委員會2021年政府網站年度工作報表

日期:2022-01-24 10:00    來源:北京市教育委員會

分享:
字號:        

北京市教育委員會2021年政府網站年度工作報表

北京市教育委員會2021年政府網站年度工作報表

北京市教育委員會2021年政府網站年度工作報表

您訪問的鏈接即將離開“首都之窗”門戶網站 是否繼續?

已歸檔