政務公開
>
公開專題
>
2022年北京市政府網站年度報表專欄
>
市級部門
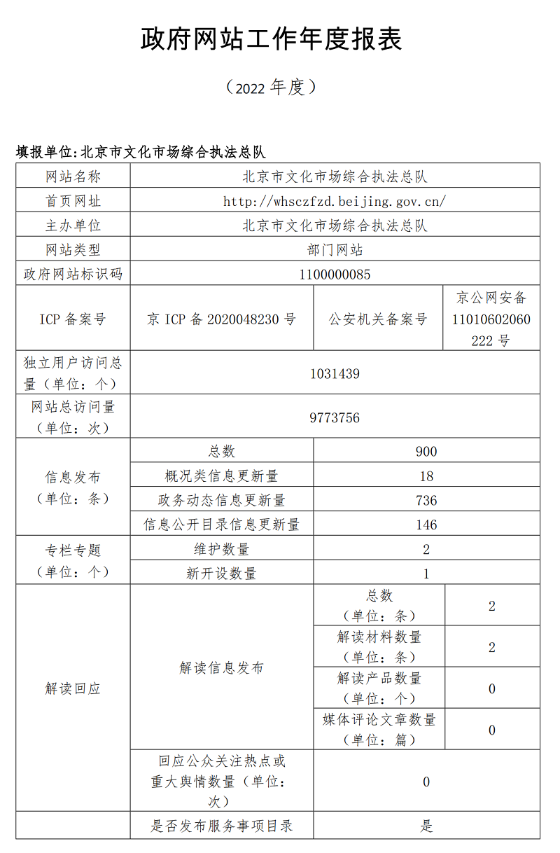
北京市文化市場綜合執法總隊2022年政府網站年度工作報表
日期:2023-01-29 10:00
來源:北京市文化市場綜合執法總隊
分享:
X
字號:
大
中
小
您訪問的鏈接即將離開“首都之窗”門戶網站 是否繼續?
放棄