京人社規字〔2021〕54號
各區人民政府,市政府各有關部門,各有關單位:
《北京市“十四五”時期人力資源和社會保障發展規劃(包括醫療保障)》已經市政府批準,現印發給你們,請結合實際認真貫徹落實。
北京市人力資源和社會保障局
北京市醫療保障局
2021年9月22日
北京市“十四五”時期人力資源和社會保障發展規劃(包括醫療保障)



第一章 站在曆史新起點謀劃事業新發展
第一節 發展基礎
“十三五”時期是我市人力社保事業取得重大突破,實現高質量、跨越式發展的五年。人力社保工作深入貫徹新發展理念,主動服務首都城市戰略定位,把增進民生福祉、促進社會公平作為根本出發點和落腳點,堅持促改革、惠民生、防風險、保穩定,圓滿完成“十三五”規劃目標任務。五年來,深入實施就業優先政策,全市就業規模保持穩定,就業結構持續優化,就業技能素質不斷增強,就業質量顯著提升,就業方式更加多元,從業人員總量達到1273萬人,三次產業就業人員比重由4.2∶17∶78.8轉變為3.3∶13.6∶83.1,城鎮調查失業率控製在5%以內,牢牢守住了就業基本盤。堅持兜底線、織密網、建機製,率先建成城鄉統一、覆蓋全民的社會保障體係,社會保險基金安全可持續運行,職工養老、職工醫療、失業和工傷保險參保人數比“十二五”期末分別增長24.8%、18%、21.8%和24.2%,各項社保待遇水平穩步提高。深化人才發展體製機製改革,技術技能人才隊伍建設持續加強,全市專業技術人才和技能人才總量比“十二五”期末分別增長19.1%和10.5%,人才人事助力首都高質量發展的作用進一步發揮。不斷健全協調勞動關係機製,70%的勞動人事爭議案件通過仲裁化解,根治欠薪工作連續被國務院考核評為“優秀”,勞動者權益得到有效維護,工資收入分配格局日趨合理。京津冀人力社保服務共建共享格局初步形成,人社扶貧成果顯著。麵對突如其來的新冠肺炎疫情,堅決落實“六穩”“六保”任務,及時打出“減免緩返補”政策組合拳,創新推出以訓穩崗、以工代訓超常規舉措,助力複工達產和就業局勢穩定,推出“京醫保十二條”,開通醫療保障綠色通道,為新冠肺炎檢測治療提供支撐,有力服務保障了疫情防控和經濟社會發展大局。全麵提升人力社保公共服務治理能力治理水平,深化“放管服”改革,著力優化營商環境,開展“局處長走流程”活動,進一步提升群眾滿意度。人力社保事業持續快速發展,為首都高質量發展提供了有力支撐。


“十四五”時期,我國進入全麵建設社會主義現代化國家新征程、向第二個百年奮鬥目標進軍的新階段,北京正處於落實首都城市戰略定位、建設國際一流的和諧宜居之都的關鍵時期。隨著首都高質量發展深入推進,“四個中心”“四個服務”蘊含的巨大能量進一步釋放,國際科技創新中心建設加速推進,京津冀協同發展向縱深拓展,產業結構布局進一步優化,新產業新業態新模式新需求催生勃發,製度優勢顯著,治理效能提升,經濟長期向好,物質基礎雄厚,人力資源豐富,市場空間廣闊,發展韌性強勁,社會大局穩定,為人力社保事業發展奠定了良好的基礎和條件。
內外環境的深刻變化也帶來一係列新挑戰,國際環境日趨複雜,外部環境動蕩加速傳導,全球疫情走勢帶來新影響,科技創新催生新變化,經濟發展加快調整,城市發展方式深刻轉型,人民群眾對美好生活期待提出更高要求。同時,本市發展中不平衡不充分問題依然突出,重點領域關鍵環節改革任務仍然艱巨,城鄉區域發展和收入分配差距較大,民生保障存在短板,人力社保事業發展麵臨較大壓力:就業總量矛盾持續存在,結構性矛盾更加突出;社會保障製度體係建設還存在短板,基金可持續發展麵臨考驗,慢性疾病患者增多、傳染病輸入風險增大,給醫療保障工作帶來挑戰;人才隊伍規模和結構不適應經濟轉型升級需要,製約和影響人才發展的體製機製障礙尚未根除;城鄉收入分配差距較大,中等收入群體有待進一步壯大;產業轉型升級、就業方式多樣化加快發展給協調勞動關係提出了更高要求;人力社保公共服務與人民群眾的期待尚有差距。关键词2要準確把握形勢,搶抓機遇、應對挑戰,在危機中育先機,於變局中開新局。
第二節 指導思想
以習近平新時代中國特色社會主義思想為指導,全麵貫徹黨的十九大和十九屆二中、三中、四中、五中全會精神,認真落實習近平總書記對北京重要講話精神,堅持黨的全麵領導,堅持“五位一體”總體布局和“四個全麵”戰略布局,堅定不移貫徹新發展理念,堅持穩中求進工作總基調,立足首都城市戰略定位,以首都發展為統領,以推動高質量發展為主題,以深化供給側結構性改革為主線,以改革創新為根本動力,以滿足人民日益增長的美好生活需要為根本目的,以建設國際科技創新中心為新引擎,落實北京城市總體規劃,深入實施就業優先政策,健全多層次社會保障體係,鞏固拓展醫療保障發展成果,實行更積極更開放的人才政策,構建更加和諧的勞動關係,提供更均衡更優質的公共服務,為構建首都新發展格局做出新的重大貢獻。
堅持以人民為中心,持續增進民生福祉。堅持人民主體地位,堅持共同富裕方向,順應人民對高品質生活的期待,適應人的全麵發展和全體人民共同富裕的進程,緊緊圍繞“七有”目標和市民需求“五性”特點,持續加大保障改善民生力度,讓發展成果更多更公平地惠及廣大人民群眾,增強人民群眾的獲得感幸福感安全感。
堅持以首都發展為統領,積極服務發展大局。把新發展理念貫穿到人力社保事業發展的全過程,自覺服務首都城市戰略定位,主動融入國際科技創新中心、服務業擴大開放綜合示範區和自由貿易試驗區、全球數字經濟標杆城市、國際消費中心城市建設和京津冀協同發展全局,實現人力社保事業更高質量、更有效率、更可持續、更為安全發展。
堅持深化改革創新,堅決破除體製機製障礙。按照推進國家治理體係和治理能力現代化的總目標,深化人力社保領域製度改革,破除製約高質量發展、高品質生活的體製機製障礙,持續增強發展動力和活力。
堅持底線思維,有效防範化解風險。聚焦人力社保領域突出短板和薄弱環節,盡力而為量力而行,集中精力加強基礎性、兜底性民生建設,強化困難群體就業援助和基本生活保障,兜牢基本民生底線。充分考慮外部環境的不確定性和疫情防控常態化帶來的影響,健全就業、社會保險基金和勞動關係風險預警防控機製,堅決守住不發生係統性、區域性風險的安全底線。
強化法治理念,著力提高依法行政水平。以習近平法治思想為指引,貫徹落實全麵依法治國基本方略,深入推進依法行政,健全依法決策機製,加大決策合法性審查力度,深入推進行政執法規範和效能建設,推動人力社保工作全麵納入法治軌道。合理調節各方麵利益關係,促進社會公平公正、穩定和諧。
第三節 發展目標
2035年的遠景目標:
隨著我國基本實現現代化,人力社保製度體係將更加完善。社會就業更高質量更加充分更加公平,保持較低的失業水平。全麵建成麵向市場、開放多元的終身職業培訓體係。彰顯社會公平正義、更具可持續韌性的多層次社會保障體係穩健運行。人才評價、培養、激勵、流動機製更加完善,人才對經濟社會發展的支撐引領作用得到充分發揮。勞動關係更加和諧穩定,滿足勞動者對美好生活的向往。工資收入分配更加公平合理,中等收入群體持續擴大,促進全體人民共同富裕取得更為明顯的實質性進展。城鄉一體、均等可及的人力社保基本公共服務體係更加高效優質。
“十四五”時期發展主要目標:
——實現更加充分更高質量就業。加快完善就業工作體係運行機製,保持就業規模總體穩定,就業結構更加優化,就業質量穩步提升,確保就業局勢基本穩定。
——多層次社會保障體係更加健全。按照兜底線、織密網、建機製的要求,進一步深化製度改革,提高保障水平,強化基金監管,優化經辦質量,覆蓋全民、統籌城鄉、公平統一、可持續的多層次社會保障體係更加健全。
——技術技能人才隊伍素質不斷提升。統籌推進以專業技術人才、高技能人才為重點的各類人才隊伍建設,實現人才隊伍規模不斷壯大、結構日趨合理、製度機製更加完善、創新創造活力進一步迸發。事業單位人事製度更加科學規範。
——勞動關係協商協調體製機製進一步健全。適應單位用工方式多元化、勞動者就業形態多樣化以及勞動關係靈活化、複雜化的趨勢,創新勞動關係治理體係和協調機製,強化依法治理、係統治理、綜合治理、源頭治理,為勞動者就業創造良好條件,促進勞動者體麵勞動、全麵發展。
——人民收入水平持續提高。深化共同富裕,完善工資宏觀調控機製,提高低收入群體的增收能力和收入水平,持續擴大中等收入群體。實現居民人均可支配收入增長和經濟增長基本同步、勞動報酬提高和勞動生產率提高基本同步。
——人力社保公共服務體係日趨完善。人力社保公共服務製度和標準體係全麵建立,智慧服務能力顯著提高,廣大群眾享有基本公共服務的可及性顯著增強,基本公共服務均等化水平明顯提高。



第二章 推動實現更加充分更高質量就業
第一節 強化就業優先政策
堅持經濟發展就業導向。健全財政、金融、就業、產業、投資、消費、區域等政策協同發力的製度體係和傳導落實機製,將實現更加充分更高質量就業作為經濟社會發展的優先目標,統籌考慮人口、資源、環境約束和經濟、就業形勢變化,科學確定就業目標任務。優先投資符合首都發展需要、崗位創造多、質量高的產業行業項目。
健全促進就業責任體係。堅持把完成就業任務作為硬約束,夯實各級、各部門和全社會促進就業共同責任,各區政府切實履行促進就業的主體責任,相關部門強化行業主管責任,企業主動承擔社會責任,充分發揮就業工作領導小組統籌協調作用,健全就業工作體係運行機製,建立就業影響評估機製和就業政策評估製度,凝聚全市就業工作強大合力。


防範化解規模性失業風險。完善就業需求調查和失業監測預警機製,跟蹤監測個人就業、單位用工、市場運行等狀況,綜合分析應用宏觀經濟、人口變動、市場監管、社保繳納等大數據資源,精準研判、預測就業形勢。構建失業風險防控應急響應機製,研究失業風險等級標準和防控應急預案,做好政策措施儲備,防範失業風險。

第二節 培育新就業增長點
聚焦產業轉型升級和區域功能定位,持續優化就業結構。圍繞首都功能核心區、中心城區、平原地區新城、生態涵養區等城市空間布局調整,合理拓展和布局就業新空間。結合中心城區產業結構優化,有效控製就業崗位規模,引導就業人口隨功能轉移。完善北京城市副中心、新城承接中心城區功能轉移的就業政策,實現新城宜居宜業、職住平衡。開展重大項目建設地區、就業困難地區、生態涵養區“一地一策”幫扶,有效緩解區域性就業壓力。消除性別、身份等影響平等就業的製度障礙,實施有針對性的就業服務引導,營造服務便捷、流動有序、職住平衡、公平就業的優良就業環境,提高城市發展活力。
圍繞促進數字經濟發展和建設國際消費中心城市,開辟就業新領域。緊密圍繞“五新”,大力發展新一代信息技術、智能裝備、人工智能、軟件和信息服務以及科技服務業等高精尖產業,培育新的就業增長極。加速傳統產業和中小企業轉型升級,推動現代服務業創新發展,在推動產業結構調整中持續釋放創造高質量就業潛力,更好地滿足就業需求。適應生產性、生活性服務業向高品質和多樣化升級,挖掘更多適合普通勞動者就業的機會,引導城鄉勞動力到養老服務、家政服務等行業和高端製造業配套類產業、民生剛性需求大的勞動密集型製造業就業。
適應平台經濟、共享經濟等新業態發展,大力拓寬靈活就業渠道。堅持包容審慎監管,研究製定支持和規範發展新就業形態政策措施,支持勞動者通過新業態新模式就業。實施支持靈活就業發展計劃,支持個體經營、非全日製以及新就業形態等多渠道靈活就業。發揮低齡退休專家、醫生、工程師等人員技術技能特長,更好地服務首都高質量發展。取消公共就業服務機構求職登記勞動年齡限製,超過勞動年齡的人群均可以享受公共就業服務。

第三節 完善重點群體就業支持體係
堅持把高校畢業生就業作為重中之重。深入落實就業促進、能力提升、創業引領等政策措施,拓寬基層就業渠道,完善鄉村振興協理員等基層項目選任長效機製,挖掘新業態新模式就業機會,推動高校畢業生市場化社會化就業。提升引進畢業生工作精準性,把更多優秀畢業生留在北京。拓展北京畢業生就業創業服務平台功能,強化就業服務質量,北京生源高校畢業生就業率保持在95%以上。持續做好困難家庭畢業生“一生一策”重點幫扶,確保有就業意願的困難家庭畢業生100%獲得幫扶。

強化城鄉就業困難群體幫扶。多渠道搭建職業指導、職業培訓、就業見習、創業實踐平台,健全失業登記、職業介紹、職業培訓、職業指導、生活保障聯動機製,加強城鄉就業困難群體幫扶,保障基本生活。結合城市基層治理、補齊民生短板和常態化疫情防控需求加大公益性崗位統籌和開發力度,聚焦農村公共服務短板開發非全日製公益性崗位,確保“零就業家庭”動態清零。統籌做好婦女、退役軍人和殘疾人等群體就業工作。
助力鄉村振興戰略促進農村勞動力就業。提高農民就業和社會保障水平,實施“六個一批”就業幫扶措施,引導參加企業職工養老保險,開展農村勞動力轉移就業幫扶行動,促進農村勞動力實現高質量就業。完善農民工就業培訓政策,加大家政服務、養老護理等從業人員培訓力度,加強就業服務和權益維護,提升就業質量。鞏固拓展脫貧攻堅成果同鄉村振興有效銜接,持續加強結對幫扶和勞務協作,推進家政服務輸出基地建設,發揮“務工人員之家”作用,進一步做好脫貧人口、邊緣易致貧人口穩崗就業工作。


第四節 持續優化就業創業生態
優化創業創新政策環境。深化“放管服”改革,推行“照後減證”和簡化審批,落實和完善創業擔保貸款、稅費減免、金融支持等政策措施,進一步降低市場準入門檻和製度性交易成本,持續推進“雙創”升級版建設,完善多層次創業體係,使北京成為最適合創業的城市。
激發勞動者創業創新積極性。釋放創業帶動就業倍增效應,推動各項創業支持政策與就業帶動成效掛鉤,對吸納勞動力實現穩定就業的企業及其經營者予以獎勵。健全青年創業“陪跑”機製,搭建大學生創業板、高校、創業園區、創業競賽之間的深入對接工作體係,發揮青年創業引領效應。鼓勵高校畢業生、科技人員、農村轉移勞動力、退役軍人等群體帶著資金、技術返鄉入鄉創業,培育一批能工巧匠型創業領軍人才,助力美麗鄉村建設。加大個體經營和靈活就業人員創業扶持,支持微商電商、網絡直播等多樣化的自主創業就業,激發全社會創新創業創造動能。到2025年,新增參保創業主體20萬戶,帶動就業崗位100萬個。
加強創業創新服務平台建設。集成政府和市場資源,完善創業服務資源對接平台,加快創業載體建設,健全集貸款融資、培訓指導、創業孵化、後續跟蹤等於一體的創業服務體係,提供低成本、便利化、全要素、開放式的創業創新服務,促進創新鏈、資本鏈、產業鏈“三鏈”融合。到2025年,新認定北京市創業孵化示範基地60家。


第五節 健全終身職業技能培訓製度
全麵實施職業技能培訓。建立覆蓋城鄉勞動者、貫穿勞動者學習終身的職業技能培訓製度,推進職業培訓社會化、市場化改革,實現培訓對象廣覆蓋、培訓類型多樣化、培訓等級多層次、培訓載體多元化、培訓管理信息化。全麵推行企業新型學徒製,開展多種形式的就業技能培訓、崗位技能提升培訓和創業培訓。持續開展職業技能提升行動,大力推進線上職業技能培訓,針對重點群體重點行業領域,實施專項培訓計劃,實現勞動者技能素質和就業崗位的有效對接。服務“兩區”建設,支持外商投資舉辦經營性職業技能培訓機構,推動對外交流與合作。
健全工匠精神培育機製。發揮工會、院校、企業等各方積極性,將培育工匠精神和職業道德融入到企業文化建設、教育培訓等各領域各環節,培養勞動者精益求精的職業素質。積極推進技工院校教育教學改革,創新校企合作模式,提升師資培養能力。厚植工匠文化,利用五一勞動節、職業教育宣傳月、技工院校招生宣傳周等節日活動,加大技能人才成長成才宣傳引導,營造尊重勞動、崇尚技能的良好社會氛圍。實施技能大賽引領計劃,完善多層次技能競賽選拔機製,打造若幹世界技能大賽集訓基地,組織開展各級職業技能競賽活動,樹立工匠典型,發揮示範效應。


第六節 全方位優化就業服務
健全人力資源市場體係。發揮市場在人力資源配置中的決定性作用,促進勞動者社會性流動和人力資本提升。健全人力資源市場法律法規體係,深入實施《北京市促進人力資源市場發展辦法》,完善人力資源市場管理機製,推動人力資源服務創新發展。加強人力資源市場監管,規範市場秩序,健全事中事後監管體係,推進人力資源市場誠信體係建設,選樹一批誠信人力資源服務示範典型。完善人力資源市場供求信息監測發布和市場統計製度,以職業需求為牽引,引導市場合理預期,調節人力資源供給,開發利用國際國內人力資源。加強人力資源服務標準化、信息化建設,促進行業協會組織建設。探索創新網絡招聘等領域監管手段,嚴厲打擊就業歧視、非法職介等侵害勞動者權益的違法行為。
健全公共就業創業服務體係。實施提升就業服務質量工程,開展更加精準精細的就業失業管理服務。落實城鄉統一的公共就業服務製度,完善基本公共服務清單,推進服務項目、標準和核心業務流程統一,開展公共就業創業服務示範城市和充分就業社區(村)建設,提高服務均等化程度。到2025年,充分就業社區(村)比例達到85%。落實常住地失業登記和公共就業服務供給製度,讓勞動者和用人主體就地就近享受服務。深入推進“互聯網+公共就業服務”,拓展“就業超市”功能,加強流動人員人事檔案信息化建設,提升服務智慧化水平。完善公共就業服務模式,建立服務專員網格化就業服務工作機製,提供個性化服務。深化線上線下服務融合,建設“15分鍾公共就業服務圈”,促進職住平衡。增強針對新就業形態、靈活就業的公共就業服務,滿足日益多樣化的就業市場需求。構建政府主導、社會參與的多元化供給體係,建立鼓勵經營性人力資源服務機構參與公共就業服務的長效機製,推進公共就業服務機構與社會民營機構的合作,探索建立創業導師隊伍、就業指導專家誌願者團隊,為服務對象提供專業化服務。

推動人力資源服務業高質量發展。持續深化先行先試改革,推進人力資源服務政策創新、產業創新和模式創新,促進實體經濟、科技創新、現代金融、人力資源協同發展的產業體係建設。提升中國北京人力資源服務產業園建設運營水平,集聚更多就業服務業態和行業龍頭品牌,鼓勵人力資源服務機構借助數字技術識別配置人力資源,輻射帶動北京城市副中心產業升級。鼓勵高級人才尋訪、人力資源測評、薪酬評價、人力資源管理谘詢等專業化人力資源服務業態發展,進一步提升人力資源服務業對外開放水平,打造人力資源服務業發展戰略高地。到2025年,經營性人力資源服務機構數達到2400家,人力資源服務業營業收入達到2200億元。

推進京津冀和雄安新區人力資源融合發展。加快京津冀統一的人力資源市場建設,持續深化區域就業服務一體、人才培訓資源共享和人力資源科學配置,健全京津冀就業服務聯盟機製,深入實施人力資源服務京津冀區域協同地方標準,構建京津冀協同發展的高水平開放平台,促進三地人力資源更加高效配置。加大雄安新區建設支持力度,全麵深化人力資源服務領域合作,實施雄安新區技能提升幫扶計劃,為雄安新區高質量發展提供人力資源支撐。

第三章 健全多層次社會保障體係
第一節 健全養老保險製度
深化企業職工和機關事業單位工作人員養老保險製度改革。完善基本養老保險繳費和待遇計發政策。按照國家統一部署,實施企業職工基本養老保險全國統籌製度,落實職工基本養老保險遺屬待遇製度和病殘津貼製度,實施漸進式延遲法定退休年齡。積極促進有意願、有經濟能力的靈活就業人員、新就業形態從業人員等參加企業職工基本養老保險。
促進市場化養老保險發展。完善多層次、多支柱養老保險體係。完善企業年金、職業年金製度;深入落實國家支持第三支柱發展的政策措施,根據國家的統一部署,建立以賬戶製為基礎、個人自願參加、國家財政稅收政策支持、資金市場化投資運營的個人養老金製度,滿足首都參保人員多樣化需求,更好地保障老年人幸福生活。
第二節 推進失業保險製度建設
健全預防失業政策體係,完善失業保險穩崗返還、技能提升補貼等預防失業政策,積極應對各類失業風險,更好地穩就業保就業。擴大失業保險製度覆蓋麵。按照國家統一部署,擴大失業保險受益範圍,將失業保險待遇水平逐步提高至最低工資水平的90%。統一城鄉失業保險政策,實現失業保險費率、待遇標準、申領發放流程城鄉一致,促進參保人同等享受失業保險待遇。
第三節 完善工傷保險製度體係
完善預防、補償、康複“三位一體”製度,提高保障水平。落實國家工傷預防五年行動計劃,拓寬工傷預防項目實施領域,逐步推進工傷預防工作,提高勞動者的工傷預防意識和能力。穩步提高工傷保險定期待遇水平,完善待遇調整機製,優化工傷補償功能。積極開展工傷康複,提高工傷職工生活質量和回歸崗位能力。根據國家統一部署,推動建立針對新就業形態從業人員的職業傷害保障製度。
第四節 加強社會保障基金監管
圍繞基金收、支、平衡與增值,健全政策、經辦、信息、監督“四位一體”的基金管理風險防控體係,提升風險識別、監測、防控能力。強化科技防控和“大數據”應用,聚焦風險防控關鍵點,建立監督檢查長效機製,加強內控監督,及時防範化解基金安全風險。繼續推進社會保險征繳擴麵,深化全民參保計劃,落實國有資本劃轉充實社保基金政策,擴大基金收入來源。穩妥開展社保基金投資運營,城鄉居民基本養老保險基金每年新增結餘用於委托投資比例保持在80%以上,加強職業年金風險控製、投資監督和績效考核,實現基金保值增值。積極應對社保基金短期支付壓力和長期平衡風險,推動建立社保基金應急管理機製,加強基金運行動態監測預警和精算分析,維護基金安全穩定運行。到2025年,三項社會保險基金收支規模達到9500億元。

第五節 提升社會保障經辦服務效能
全麵完成以第三代社保卡為基礎的民生卡“多卡合一”建設,實現人社領域“全數據共享、全服務上網、全業務用卡”。繼續完善社會保障網上服務平台,統一申報材料和經辦服務流程,推動參保繳費、轉移接續、待遇領取等業務“網上辦”,發展“全城通辦”新模式。推行“五險合一”合並申報、網上繳費。創新勞動能力鑒定服務模式,全麵提高退休人員社會化管理服務保障能力,夯實基層隊伍建設,強化京津冀社保政策、經辦服務對接,落實國家支持雄安新區建設相關社保政策,不斷創新服務方式,提升服務水平。



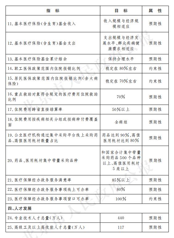
第四章 推動醫療保障高質量發展
第一節 健全多層次醫療保障體係
完善覆蓋全民、依法參加、職工和城鄉居民分類保障的基本醫療保險製度。優化基本醫保、大病保險與醫療救助保障製度。完善和規範職工大額醫療費用補助等補充醫療保險製度。積極調動慈善醫療救助力量,支持職工醫療互助有序發展。鼓勵引導發展商業健康保險。完善重大疫情醫療救治保障製度。促進各類醫保製度互補銜接,提高重特大疾病和多元醫療需求保障水平。


第二節 完善公平適度的醫療保障製度
實施精準參保擴麵。穩步做實全民參保計劃,健全部門間數據共享交換機製。適應新業態發展,積極促進新就業形態從業人員參保。落實困難群眾參保資助政策。
優化籌資運行機製。完善均衡個人、用人單位和政府責任的多元籌資機製。規範職工醫保繳費基數、合理確定費率,完善城鄉居民醫保籌資政策,實行動態調整。拓寬多渠道醫療救助籌資,促進基本醫保和醫療救助統籌層次銜接。加強基金預算績效管理、執行監督和中長期精算,健全基金運行風險預警機製。
合理確定待遇水平。落實好國家醫療保障待遇清單製度,在國家規定範圍內積極穩妥調整待遇政策。改革職工醫保個人賬戶,完善職工醫保門診共濟保障機製。完善城鄉居民醫保門診保障政策,深化高血壓、糖尿病用藥保障機製。做好生育保險待遇保障。

完善醫保目錄調整機製。按要求消化原自行增補品種,2022年底前實現與國家基本醫保藥品目錄的基本統一。製定醫保藥品管理辦法,優化調整本市醫院製劑、中藥飲片等報銷範圍,建立健全醫保藥品支付標準。建立健全醫療服務項目、醫用耗材等目錄動態調整機製,研究製定本市醫保醫用耗材、醫療服務項目目錄和醫保支付標準,促進醫療服務新技術有序發展。

第三節 協同建設優質高效的醫藥服務供給側
完善醫藥價格形成機製。完善醫療服務價格項目動態調整機製,健全藥品、醫用耗材價格形成機製,完善藥品及醫用耗材價格治理機製,建立實施醫藥價格和招采信用評價製度。

深化醫藥陽光采購改革。深化藥品、醫用耗材集中帶量采購製度改革,打造國家-區域聯盟-本市三級采購體係,建立一體化集中采購平台。完善醫保待遇政策、支付標準與集中采購價格協同機製。實施醫藥價格和招采信用評價製度。探索醫保基金與醫藥企業直接結算,完善與集中采購相配套的激勵約束機製,促進醫療機構優先使用中選產品,鼓勵社會辦醫療機構、藥店參與集中采購。
推進醫藥服務供給側改革。持續深化“三醫”聯動改革,充分發揮醫保基金的戰略購買作用,強化保障談判藥品、集中采購藥品和醫用耗材落地措施,探索醫保多方協商機製,助力優化醫藥服務資源配置。
第四節 提高現代化的醫療保障管理服務水平
提升醫保管理服務效能。構建全市統一的醫療保障經辦管理體係,推進醫療保障公共服務標準化、規範化。落實經辦政務服務事項網上辦理,提升服務質量。完善異地就醫直接結算服務。深化醫療保險費征繳體製改革。探索醫保經辦治理機製創新。

完善多元複合支付機製。完善醫保基金總額預算辦法,不斷深化按疾病診斷相關分組(DRG)付費、定額付費等多種形式並存的多元複合式醫保支付方式。繼續推進DRG付費改革。規範生育醫療費用支付方式管理。研究試行糖尿病、高血壓等慢性病在基層醫療機構按人頭付費。探索適合中醫特點的按病種付費方式。探索緊密型醫聯體打包付費。健全醫保支付協商談判機製。
完善醫保協議管理。完善醫保協議管理辦法,優化醫藥機構定點申請等程序,將符合條件的各類醫藥機構等納入醫保定點。建立健全跨區域就醫協議管理機製。支持“互聯網+醫療”等新服務模式發展。推進定點醫藥機構醫保精細化管理,創新定點醫藥機構綜合績效考評,完善準入退出動態管理機製。
服務京津冀協同發展和“兩區”建設。推動京津冀醫療保障區域合作,提升區域醫療保障一體化發展水平。支持“兩區”試點商業健康保險發展。

第五節 健全嚴密有力的基金監管機製
改革完善醫保基金監管體製,加強聯合監管、協同執法,加大曝光力度,堅決打擊欺詐騙保、危害參保群眾權益的行為。完善創新基金監管方式,建立和完善日常全覆蓋巡查、專項檢查、飛行檢查、重點檢查、專家審查等相結合的多形式檢查製度,推進醫保智能監控。建立醫療保障信用記錄、信用評價、積分管理等信用管理製度,實施守信聯合激勵和失信聯合懲戒。建立兩定機構、藥品耗材生產流通企業等信用承諾製度。加強專業執法隊伍、社會監督員隊伍建設,推進第三方力量參與醫保基金監管,暢通舉報渠道,完善舉報獎勵。
第六節 穩步推進長期護理保險製度試點
積極應對人口老齡化加速態勢,在石景山區全域實行全要素、全流程的長期護理保險試點的基礎上,不斷探索完善本市長期護理保險製度政策體係、標準體係、服務體係和管理運行機製,按國家統一部署適時在全市推廣。
第七節 加強醫療保障標準化信息化建設
健全醫療保障標準化體係,貫徹落實醫保信息業務編碼標準,健全醫保編碼信息常態化維護工作機製。建立一體化醫療保障信息平台和醫療衛生行業“健康雲”。完善“互聯網+醫療”醫保服務管理,推廣應用醫保電子憑證。規範數據管理和應用,依法保護參保人員基本信息和數據安全,加強醫保大數據開發,提升大數據綜合治理能力。
第五章 激發人才創新活力
第一節 健全人才評價考核體係
深入推進職稱製度改革。健全以創新能力、質量、實效、貢獻為導向的人才評價體係,製定出台高校、衛生、文化、體育、經濟等係列職稱製度改革實施辦法,為不同領域專業技術人才量身定製科學合理的評價製度,使人才“評得上、用得好、留得住”。堅持以“品德、能力、業績”為導向,持續推進職稱分類評價標準和代表作評審製度,讓廣大人才集中精力深耕專業。深入推行“個人自主申報、行業統一評價、單位擇優使用、政府指導監管”的社會化職稱評價機製,暢通非公經濟組織人才、外籍人才職稱評價渠道。擴大用人主體的人才評價使用自主權,支持條件成熟的高校、科研機構、新型研發機構等用人主體開展職稱自主評聘。優化本市職稱專業目錄,增設人工智能、文化創意設計、知識產權等職稱專業,支持新業態、新職業發展。動態調整教育、科研、衛生等重點領域事業單位職稱結構比例,增加高級職稱崗位,引導專業技術人才向急需緊缺領域集聚。
創新技能人才評價製度。健全以職業能力為導向,以工作業績為重點,注重工匠精神培育和職業道德養成的技能人才評價體係。建立和完善與國家職業資格製度相銜接、與終身職業技能培訓製度相適應的職業技能等級製度,推進市場化職業技能等級認定,由經人力資源社會保障部門備案公布的用人單位和社會培訓評價組織對勞動者的職業技能水平進行考核評價,使評價更加貼近企業需求和勞動者技能水平提升需要。支持和鼓勵企業拓寬培訓、考核、使用、激勵相結合的人才成長通道,改變技能人才職業等級天花板現象。到2025年,實現新增取得技能人員職業資格證書或職業技能等級證書人數30萬人,取得高級工以上職業資格證書或職業技能等級證書人數7.5萬人。

完善表彰激勵製度。加強表彰獎勵綜合管理工作,進一步完善評比達標表彰管理製度,嚴格控製表彰獎勵活動數量,持續強化監督,紮實推進全市表彰活動、創建示範活動的規範管理。合理引導發展區級評比達標表彰項目,充分發揮靈活運用優勢和必要補充作用,形成表彰主體更加豐富、覆蓋領域全麵延伸的評比達標表彰結構體係。
第二節 完善人才培養選拔體係
加強專業技術人才培養。鼓勵高精尖產業和前沿科技領域設立博士後科研工作站,力爭實現中關村科技園區博士後科研工作站全覆蓋;擴大博士後培養資助麵,加大國際化培養力度,支持博士後在京就業創業,培養一批科技創新主戰場的青年拔尖人才。深入實施專業技術人才知識更新工程,做強做精高級研修項目,統籌落實專業技術人員能力提升和新職業專業技術人員培養培訓項目,強化高層次、急需緊缺和骨幹專業技術人才素質提升,推進專業技術人員繼續教育基地規範化建設。進一步完善評標專家管理機製,為北京地區公共資源交易活動提供合格的評標專家資源。建立專技類職業資格培訓行業規範,完善監督管理體製。

加快急需緊缺技能人才培養。擴大高水平技能人才有效供給,深化技工院校內涵建設,穩定技工院校招生規模。持續推進技師學院、公共實訓基地、高技能人才培訓基地等高技能人才培養示範集群建設,強化培訓資源優化整合。對標對表北京城市總體規劃,圍繞高精尖產業,城市運行保障和現代服務業等重點產業和重點領域,打造“四個一批”示範典型,培養一批具有示範作用的優秀技能人才,評選一批北京市有突出貢獻的高技能人才、享受市政府技師特殊津貼人員,依托企業、院校建設一批市級、國家級技能大師工作室,培育一批優秀技能人才培訓評價機構。建立技能人才與專業技術人才職業發展貫通機製,拓寬技能人才發展通道。開展高技能人才技能研修,加強高技能人才國際間、區域間的交流合作,為高技能人才搭建相互展示技能、技術交流、技能研發的平台。


第三節 創新人才流動和服務保障體係
引導勞動力合理暢通流動。定期編製發布“兩區”建設重點領域暨“五新”重點產業領域人力資源開發目錄,對人力資源流動、合理開發和崗位匹配提供指引。優化人才評價、人事關係轉移和人事檔案管理等服務,促進人才順暢有序流動。支持鼓勵高校、科研機構專業技術人員到鄉村和企業掛職、兼職和離崗創新創業,保障創新創業人員在職稱評定、工資福利、社會保障等方麵的權益。堅持大城市促大京郊發展,落實人才發展及智力支持等向京郊傾斜政策,支持高端人才及團隊到遠郊區建立研發基地。深化京津冀人才交流合作,聯合組織項目引進、博士後人才引薦會,促進區域人才資源共享。組織博士後智力服務團開展智力幫扶。引導獵頭機構在全球範圍內延攬急需緊缺高層次人才,促進人才社會化、國際化流動。

做好“兩區”建設人才服務保障。緊緊抓住打造國家服務業擴大開放綜合示範區和自由貿易試驗區的重大機遇,搞活體製機製,加強市區聯動,持續推動政策和項目落地。探索建立過往資曆認可機製,發布“兩區”對境外職業資格認可目錄和對境外人員開放職業資格考試目錄,支持高層次緊缺急需的境外專業人員來京服務。建立事業單位聘用外籍人員工作機製,將事業單位“特設崗位”政策拓展至全市範圍,全麵提升我市事業單位工作人員國際化、專業化水平。簡化特殊人才引進流程,探索優化非標準就業形式下勞動保障服務。建立與國際接軌的科研人才薪酬激勵機製。大力培育專業化人才服務主體,發揮各類社會組織橋梁紐帶作用,構建開放包容、高效便捷的人才服務體係。深化積分落戶“全網通辦”,完成與第三代社保卡對接,拓展大數據應用,智能識別重點人群,實現“申報落戶全程不見麵”,優化群眾申報體驗。深化職稱評價服務便利化改革,推行職稱服務全程網辦,簡化評價程序、申報材料,實行職稱電子證書,開放證書信息網上查驗和下載服務。探索建立北京市專業技術人員資格考試題庫管理模式,推動人事考試電子化改革;完善分級分類人才選拔評價方式方法,提升公務員考錄等考試工作科學性。

第四節 深化事業單位人事製度改革
持續推進事業單位人事製度改革。健全事業單位崗位結構比例動態調整機製,建立職員等級晉升機製,開展專業技術一級崗位選聘工作。全麵推進事業單位特設崗位設置管理,麵向全球聘用急需緊缺高層次人才。建立完善事業單位人事管理權責清單,進一步落實事業單位人事管理自主權。完善事業單位人事管理監督製度。完善事業單位聘用合同管理、公開招聘和交流製度。健全完善事業單位工作人員考核、獎懲、培訓機製。服務首都公共衛生應急體係建設,增加衛生係統高級專業技術崗位,考核獎勵向公共衛生機構和一線人員傾斜,優先解決疫情防控常態化下疾控人才發展儲備問題。搞活用人機製,激發事業單位人員幹事創業活力。建設全市事業單位人事綜合管理信息係統,構建動態高效、科學規範的業務全鏈條體係。

第六章 構建和諧勞動關係
第一節 健全勞動關係協調機製
不斷健全協調勞動關係三方機製,發揮三方機製在構建和諧勞動關係中的重要作用。大力推行勞動合同製度,進一步完善集體合同和集體協商製度,提高勞動合同履行質量。全麵推行電子勞動合同,運用大數據優化勞動用工管理。加強新就業形態勞動者權益保護,推動製定平台就業勞動保障政策,製定新業態用工指引,鼓勵在快遞等行業建立行業集體協商機製。建立健全勞動關係風險監測預警製度,防範化解區域性、群體性勞動關係風險。推進學會、行業協會等製定行業用工規範,形成政府監管、社會組織參與和行業自律相結合的監管模式。建立重點行業和領域違法用工行為快速查處機製,提高勞動監察執法效率。

第二節 創新勞動關係治理能力和協同機製
深化勞動保障守法誠信製度建設,督促企業履行守法誠信義務。打造“和諧勞動關係”品牌,實施和諧勞動關係“紅名單”聯合激勵機製,發揮先進典型的示範引領作用;規範重大違法行為社會公布和欠薪“黑名單”管理,加大違法企業信用聯合懲戒措施力度。在自由貿易試驗區試行勞務派遣經營許可和企業實行特殊工時工作製告知承諾審批機製,加強事中事後監管,增強企業守法執法經營公信度。
第三節 提升勞動爭議調處效能
完善勞動人事爭議多元處理機製。加強區域性、行業性調解組織建設,推廣“互聯網+調解”平台,提高基層化解矛盾糾紛能力,促使爭議就近就地解決。發揮仲裁製度優勢,強化辦案指導,推動庭審規範,加大終局裁決力度,推行速裁模式,提升案件處理質效。開展“互聯網+調解仲裁”建設,提供高效調解仲裁服務。健全京津冀勞動人事爭議協同處理機製,妥善處理跨區域爭議案件。深化裁審銜接機製建設,逐步統一裁審受理範圍和法律適用標準。加強與司法、工會、企業代表組織等協作,形成爭議化解合力,維護當事人合法權益。

加大根治欠薪工作力度。全麵落實《保障農民工工資支付條例》,深入實施我市《關於健全完善保障農民工工資支付製度機製建設的意見》,推動農民工工資專用賬戶、工資保證金等製度的落實落地,鞏固根治欠薪成果。完善“互聯網+勞動保障監察”綜合管理平台和欠薪預警係統建設,將工程建設領域根治農民工欠薪“全流程管理、全環節管控、全周期聯動”的“三全”管理模式向全市推廣,進一步健全根治欠薪主動治理機製。“十四五”期間,確保年度發生的政府投資工程項目、國企項目以及各類政府與社會資本合作項目拖欠農民工工資案件在年底前全部清零,其他欠薪案件在春節前及時動態清零。

建立健全大信訪工作格局。堅持和發展新時代“楓橋經驗”,抓好矛盾糾紛基層化解和初信初訪工作,建立部門協調聯動機製,集中治理重複信訪,化解信訪積案,完善領導幹部接待來訪和閱批來信製度,進一步推行網上信訪,引導群眾依法維權。提升12333熱線谘詢服務係統智能化水平,打造人力社保基層治理公共服務品牌。搭建隱患預警、糾紛化解、應急處置全鏈條工作體係,及時發現和穩妥處置勞動關係風險隱患。
第七章 提高人民收入水平
第一節 增加低收入群體收入、擴大中等收入群體
推動低收入群體持續較快增收。促進農民就業增收。以鄉村振興為契機,立足農村特色資源,圍繞科技農業、精品農業、都市農業、生態農業、全域旅遊、精品民宿等,大力發展農村集體經濟。加大就業政策傾斜力度,有針對性地開發適合農民就業的崗位,促進農民就近就地就業,推動農民穩定增收。開展常態化職業技能專項培訓,培育高素質農民,加大對新型職業農民的培育和支持力度。鼓勵農民返鄉創業,運用農業農村資源和現代經營方式增加收入。強化就業援助和精準幫扶,對收入標準線邊緣戶和返低風險戶兩類重點人群,開展定向跟蹤服務。促進就業困難人員就業增收。鼓勵用人單位招用就業困難人員,支持就業困難人員靈活就業,提升公益性崗位安置能力,確保“零就業家庭”動態清零。完善低收入群體基本生活保障機製。發揮社會保障收入再分配的調節機製,健全社會保障待遇標準與物價上漲掛鉤的聯動機製,合理調整職工基本養老保險基本養老金、城鄉居民基礎養老金、城鄉居民福利養老金、失業保險金、工傷職工傷殘津貼等各項社會保障待遇水平,增加勞動者和家庭抗風險能力。健全城鄉統籌的醫療救助製度,提高醫療救助的精準性,規範救助費用保障範圍,合理確定救助標準,增強醫療救助托底保障功能。


鞏固和擴大中等收入群體。以高校和職業院校畢業生、技能型勞動者、小微創業者等為重點,不斷提高中等收入群體比重。提高高校、職業院校畢業生就業匹配度和勞動參與率。提高技能型人才待遇水平和社會地位,拓寬技術工人上升通道,提高技能型人才待遇水平,逐步引導市場提高技能人才薪酬水平。完善小微創業者扶持政策,增加高質量就業崗位數量,支持個體工商戶、靈活就業人員等群體勤勞致富。

第二節 完善企業工資收入分配調節機製
健全工資決定、合理增長和支付保障機製。堅持按勞分配為主體、多種分配方式並存,提高勞動報酬在初次分配中的比重。完善按勞動、知識、技術、管理等生產要素由市場評價貢獻,按貢獻決定報酬的機製,形成技高者多得的氛圍,促進勞動者特別是一線勞動者增收。推動國有企業工資決定機製改革,加強績效管理,科學建立工資效益聯動指標,形成有效的激勵約束機製。
積極推行工資集體協商製度。以非公有製企業為重點,提高工資集體協商的實效性,著力增加一線勞動者勞動報酬。以勞動密集型、中小企業集中的區域、行業為重點,以一線生產職工、勞務派遣員工、農民工為重點對象,推動簽訂工資專項集體合同。推進工資集體協商機製向新就業形態領域延伸。加大勞務派遣企業監督檢查指導力度,促進工資水平與勞動力市場基本適應,與企業經濟效益和勞動生產率相協調。
加強企業工資收入宏觀調控和指導。完善最低工資標準動態調整機製,統籌考慮經濟社會發展、企業人工成本、從業人員平均工資、城鎮居民消費價格指數等情況,動態調整最低工資標準。定期發布企業、行業工資指導線、工資調控水平和調控目標,發布體現不同行業、不同群體特征的薪酬分配指引。深入開展企業薪酬調查工作,建立健全工資收入動態監測機製,整合勞動力市場信息,發布勞動力市場薪酬大數據報告,為企業合理確定工資水平提供更具針對性的信息引導。
第三節 改革完善事業單位工資製度
按照國家關於調整基本工資及特殊行業崗位津貼的要求,優化事業單位人員基本工資結構。完善事業單位績效工資動態調整機製,建立符合不同行業特點的工資製度體係。實行以增加知識價值為導向的工資分配政策,推進高校、科研機構薪酬製度改革試點,加大科研人才獎勵力度。堅持和完善義務教育教師待遇保障機製。深化公共衛生機構、公立醫院薪酬製度改革,逐步建立符合醫療行業特點的薪酬製度,落實衛生係統疫情防控一線人員各項待遇保障及基層醫療機構獎勵激勵政策。


第八章 保障措施
實現“十四五”時期發展目標任務,必須加強和完善黨的領導、政府主導、社會參與的工作體製機製,強化黨建引領、健全人力社保法治體係、完善資金投入機製、提升技術支撐,進一步提高服務管理水平,推動規劃全麵落實。
第一節 強化法治保障
堅持科學立法,加快就業創業、社會保險、人才人事和勞動關係等領域地方配套法規規章建設。強化依法行政,落實重大行政決策程序,嚴格文件合法性審查工作。規範執法行為,落實行政執法公示製度、執法全過程記錄製度和重大執法決定法製審核製度。推行聯合執法,完善調解、信訪、仲裁、複議、訴訟等社會矛盾糾紛多元預防調處化解綜合機製,完善行政執法與刑事司法銜接機製。健全行政執法裁量基準製度,開展行政執法案卷評查工作。落實“放管服”工作,不斷優化營商環境,完善事中事後執法監管機製。實施“八五”普法規劃,大力營造法治人社氛圍。做好全媒體宣傳工作,創新宣傳形式,拓展宣傳渠道,加大政策宣傳力度,推動媒體融合發展;加強輿情分析研判,正麵引導社會輿論,努力營造良好輿論環境。
第二節 強化財力保障
健全工作經費保障機製,創新財政保障機製。推動完善財權事權劃分,構建與事權匹配的人力社保公共服務經費分級保障機製,探索政府購買服務的新辦法、新途徑,健全工作經費保障機製,創新財政保障機製。加大對就業創業、社會保障、人才人事、勞動關係治理等重點領域的支持力度,保障重大改革、重點項目順利實施。加大對人力社保公共服務的經費投入,提高公共服務均等化水平。加強資金管理,嚴格績效考評,加強資金監管,提高財政投入效益,提升人力社保項目績效管理水平。
第三節 強化技術保障
大力推進人力社保信息化工作,以信息化便民服務創新提升行動為抓手,充分運用大數據、區塊鏈、人工智能等創新技術,推進數字化轉型,以數據驅動業務協同,推進人力社保一體化智能政務服務平台建設。推進數據治理,強化數據共享,完善數據應用,打造人社領域“領導駕駛艙”,全麵提升人力社保數據服務能力。推進智慧化升級,以“全程網辦”“全網通辦”“跨省通辦”為目標,健全完善人力社保公共服務網上大廳和北京人社APP建設,構建“智慧人社”服務平台,為用戶提供精準化、個性化的專屬服務。完善安全防護體係,以技術手段提升網絡和信息係統事前防禦、檢測能力,加強數據隱私保護,實現人力社保領域網上服務愈加高效、開放下的全方位網絡安全防護。
第四節 強化監測評估
加強對規劃實施的組織領導,製定年度工作計劃、重大項目實施和目標任務分解方案,明確責任部門和進度要求。加大對重大項目的督查力度,建立定期通報製度,推動規劃落實。開展規劃中期評估,加強重點指標考核評估,科學設置評估指標體係,確立量化標準。加強統計調查,堅持和完善統一管理、分工負責的統計管理體係,適應人力社保事業發展新形勢新任務,不斷拓展統計調查領域,豐富統計調查內容。強化統計監督,完善以統計分析、監測預警為重點的宏觀決策係統,跟蹤監測重大決策部署落實情況。
第五節 強化作風建設
加強黨風廉政建設,圍繞重點領域和環節,規範權力運行機製,抓好廉政風險防控。認真開展調查研究,傾聽群眾呼聲。繼續加強作風建設,落實“街鄉吹哨、部門報到”,弘揚“向前一步”精神,提高“接訴即辦”質量,推進“接訴即辦”向“未訴先辦”延伸。深化“局處長走流程”專項活動,聚焦企業和群眾需求及時改進工作,切實解決好群眾身邊的操心事、煩心事、揪心事。