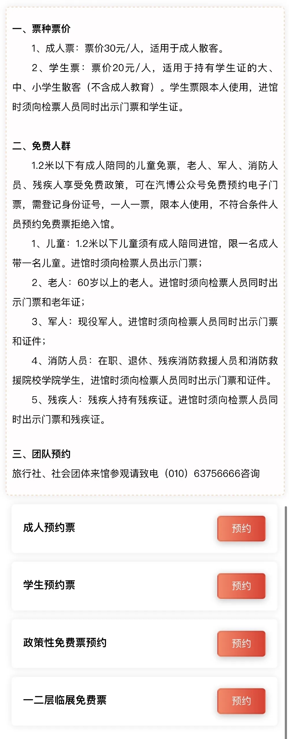
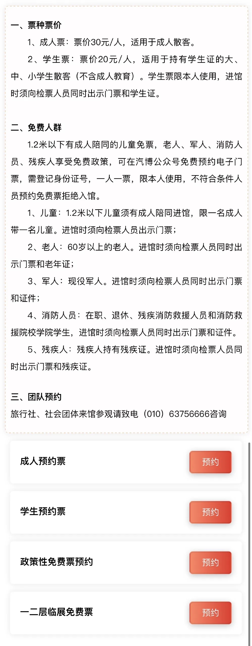
親愛的觀眾朋友們:
根據當前全市疫情防控整體形勢,依據相關法律法規和全市有關規定,應急響應級別調整至三級。結合北京汽車博物館工作實際,決定自2020年7月24日起恢複開放,實行預約、錯峰、限流參觀,相關事宜公告如下:
一、開放時間
9:00-17:00(16:30停止入場),周一例行閉館(法定節假日除外)。
二、預約方式
1、觀眾可提前一周開始通過北京汽車博物館官方微信公眾號進行實名製購票,參觀當日通過身份證和手機掃碼進行驗票。
2、持工會京卡、博物館通票、人民文旅年票和其他參觀券的觀眾在一層遊客服務中心換票後入館參觀。
3、每日限流2000人,采用上、下午錯峰預約參觀,上午場次9:00-12:00,下午場次12:00-16:00,請按照預約場次到館,暫不接受團體預約、電話預約和現場預約。
4、一、二層臨展區繼續實行對公眾免費開放,請觀眾提前一周通過北京汽車博物館官方微信公眾號進行實名製預約。
三、參觀須知
(1)入館前接受體溫測量,體溫正常(<37.3℃),無咳嗽、氣促等異常現象方可入館,並且全程正確佩戴口罩,入館後身體如有不適,請及時聯係工作人員。
(2)入館時出示本人身份證和實時健康寶,顯示“未見異常”方可入館,並與他人保持1.5米安全距離。
(3)為了避免聚集,館內互動展項暫不開放,同時暫停人工講解服務,提供掃碼支付押金的自助租借語音導覽。
(4)參觀過程中,為了給您提供良好服務並確保您的健康,請您自覺遵守參觀要求並聽從工作人員的疏導。
(5)退票觀眾應在參觀當日內提出退票,過期不予辦理。
四、微信公眾號預約服務教程
1、掃描下方二維碼,關注北京汽車博物館微信公眾號

2、點擊公眾號菜單“商城”——“在線購票”進入預約頁麵

3、請您仔細閱讀參觀公告,點擊“我已閱讀並同意”按鈕點擊“開始購票”進入購票列表界麵

4、根據您的情況,選擇票種


5、進入預約購票界麵後,選擇參觀日期和入館時段,並填寫預約人信息包括證件號碼、聯係方式

6、填寫完成後點擊“立即預約”,就預約成功啦!

7、預約成功後,如何查詢預約記錄與驗證預約信息呢?再次進入“預約購票”界麵,點擊屏幕下方“我的預約”。

點擊“查詢詳單”按鈕即可

8、“北京健康寶”使用教程:
您可以打開微信,搜索“北京健康寶”小程序,也可以掃描下方二維碼進入小程序。

進入小程序之後,請您根據提示操作並獲取當日健康碼。

谘詢電話:010-63756666
感謝各位觀眾朋友的支持與配合,祝您參觀愉快。

地 址:北京市豐台區南四環西路126號
郵政編碼:100071
谘詢電話:010-63756666
