國家典籍博物館2024年春節期間開館及活動安排

日期:2024-02-04 10:53    來源:國家典籍博物館

分享:
字號:        

  根據《國務院辦公廳關於2024年部分節假日安排的通知》精神,以及國家圖書館相關規定,現將國家典籍博物館春節期間開館安排通知如下:

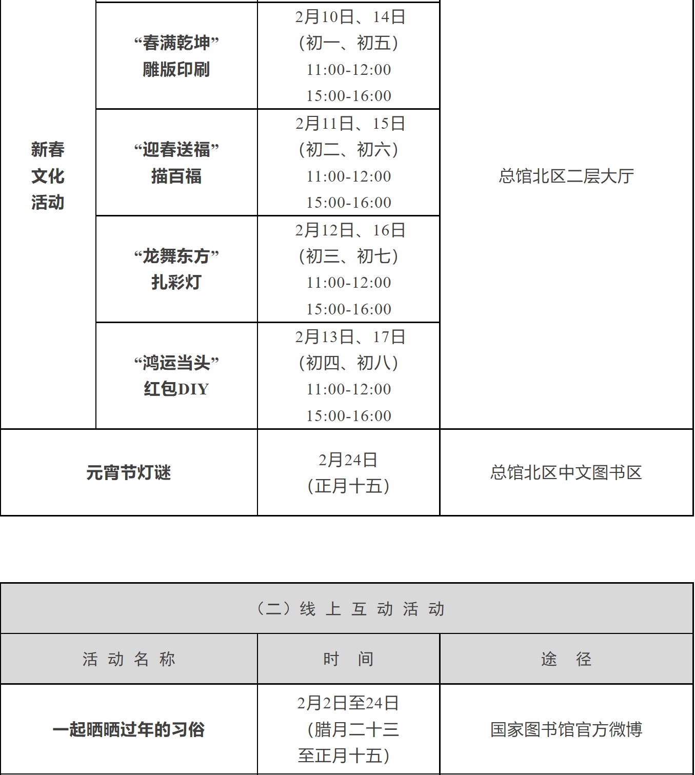
國家典籍博物館2024年春節期間開館及活動安排國家典籍博物館2024年春節期間開館及活動安排國家典籍博物館2024年春節期間開館及活動安排國家典籍博物館2024年春節期間開館及活動安排

  特別提示:讀者進入少年兒童館需通過微信公眾號“國家圖書館服務號”的“讀者服務”或撥打電話(4006006988/010-88545426)按館區、實名預約當天及未來三天到館名額,獲取微信(或電話)預約碼。預約時間為微信周一至周日9:00-21:00,電話周一至周日 9:00-16:00。讀者參加少年兒童館到館活動需持少年兒童館入館微信(或電話)預約碼。

您訪問的鏈接即將離開“首都之窗”門戶網站 是否繼續?

已歸檔