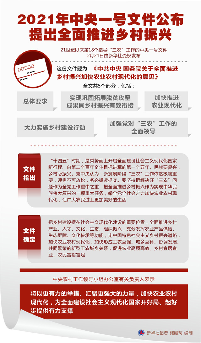
圖表:2021年中央一號文件公布 提出全麵推進鄉村振興

日期:2021-02-21 15:59    來源:新華社

分享:
字號:        
  • 3封
  • 3封

  原標題:圖表:2021年中央一號文件公布 提出全麵推進鄉村振興

2021年中央一號文件公布 提出全麵推進鄉村振興

您訪問的鏈接即將離開“首都之窗”門戶網站 是否繼續?

已歸檔