京政辦發〔2025〕7號
各區人民政府,市政府各委、辦、局,各市屬機構:
為落實重大行政決策程序製度,促進科學民主依法決策,根據《重大行政決策程序暫行條例》,市政府辦公廳編製了《2025年北京市人民政府重大行政決策事項目錄》(以下簡稱《目錄》),經市委、市政府同意,現予印發,並就有關工作通知如下:
一、《目錄》明確的重大行政決策事項承辦單位要嚴格按照《重大行政決策程序暫行條例》規定,認真落實責任,把握時間要求,嚴格履行公眾參與、專家論證、風險評估、合法性審查和集體討論決定等法定程序,並在提請市政府常務會議審議重大行政決策事項時,報告履行相關決策程序的情況。
二、在後續工作中,確需結合實際對列入《目錄》的決策事項進行調整的,承辦單位要深入研究論證、充分闡明理據,提出具體意見報市政府審定。
三、市政府辦公廳將對重大行政決策事項有關工作加強督促檢查。
北京市人民政府辦公廳
2025年3月26日
(此件公開發布)
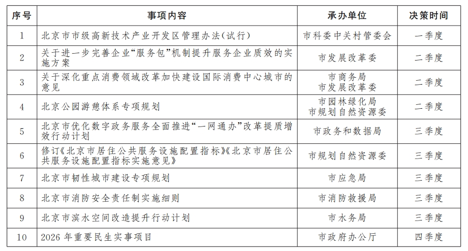
2025年北京市人民政府重大行政決策事項目錄(共10項)


