新版《北京市積分落戶管理辦法》(以下簡稱《管理辦法》)和《北京市積分落戶操作管理細則》(以下簡稱《操作管理細則》)已完成修訂,於7月16日發布。7月17日起,北京市2020年度積分落戶工作將正式啟動。
積分落戶政策是推動落實國家戶籍製度改革和新型城鎮化改革的重要舉措,政策試行以來,已有1.2萬餘名申請人取得了落戶資格。為做好新舊政策銜接,5月13日至6月12日,北京市麵向社會公開征求意見,在逐條研究分析的基礎上,認真修改完善,形成了新版《管理辦法》和《操作管理細則》。
月收3.7萬條意見建議
公開征求意見期間,社會各界積極建言獻策,通過電子郵箱、領導信箱、12345市民熱線等方式共征集來信來電24275封(件),涉及意見建議37468條,內容涉及合法穩定就業、合法穩定住所、職住區域、教育背景、納稅、落戶規模、新增指標項目、積分賦權、執行年限、操作係統等40多個方麵。其中,針對職住區域、教育背景、納稅等導向指標的意見占46%。有建言者表示,相比試行政策,征求意見稿“更加公平合理”“給了申請人新的希望”。
政策保持總體穩定
因為有兩年多的落地實踐,社會對積分落戶政策較為認可,因此,從穩定預期、做好政策銜接的角度,新版《管理辦法》保持總體穩定,仍為12項條款,包括積分落戶目標原則、資格條件、指標體係、基本流程和法律規範等內容,維持“4項資格條件+2項基礎指標+7項導向指標”政策框架不變,主要對6項導向指標在操作層麵進行了調整優化。
新版《管理辦法》在政策定位上,保持了連續性穩定性,更加突出麵向普通勞動者的政策導向;在具體內容上,堵塞了漏洞,更加突出公平公正;在分值設置上,調整為梯度賦分,平滑分值差距,更加突出科學精細。
“堅持政策導向不變、政策體係不變、賦分原則不變,麵向符合條件的普通勞動者,重點解決來京時間長、就業能力強的人員落戶問題”,該負責人強調。對比兩版政策可以發現,新版《管理辦法》精簡優化了職住區域、納稅、創新創業等指標內容,落實國家改革要求,確保了社保和居住指標權重占比在60%以上。同時,立足首都城市戰略定位和經濟社會發展需要,對部分指標進行了優化調整,更加注重考量個人對城市發展的綜合貢獻。2020年積分落戶規模保持穩定,下一步將根據北京市常住人口變化情況,統籌考慮城市發展需要,擇機適度擴大年度落戶規模。同時積極研究提升長期在京穩定就業居住人員的公共服務保障水平。
優化6項具體指標操作
鑒於社會對導向指標調整的呼聲最高,本輪調整主要針對6項指標展開。具體包括:
(一)教育背景指標
增加了對隻取得學曆或學位人員可積分的內容,明確了就學期間社保及居住分值扣減規則,進一步體現就學、就業起點公平。
(二)職住區域指標
將該計分年限由2017年1月1日調整為2018年1月1日,與試行政策實施時間一致,明確2018年1月1日後在北京市城六區之外其他行政區自有住所居住(或工作並居住),且取得落戶資格後在該自有住所落戶的予以積分,強化了首都人口和功能布局調整的導向。
(三)創新創業指標
精簡了關於申請人任職年限、工資收入等加分內容,同時考慮城市發展需求,對獲得一定股權類現金融資的國家高新技術企業或科技型中小企業持股人員予以加分。此外,在《操作管理細則》中,優化了創新創業指標中部分獎項內容,擴大了職業技能競賽獲獎人員加分範圍。
(四)納稅指標
精簡了申請人在京投資企業按照出資比例納稅可獲加分的內容,同時進一步倡導持續穩定納稅的政策導向,並考慮申請人年度納稅額度存在一定波動的實際情況,調整為申請人近三年連續納稅,個人所得稅納稅額每1年在10萬元及以上的,加2分,最高加6分,平滑了分值差距。
(五)年齡指標
調整為梯度賦分,在45周歲以上的,每增加一歲(含不滿一歲)少加4分。
(六)守法記錄指標
明確了涉稅違法行為、守法記錄指標行政拘留處罰的扣分時限均為“近5年”,避免一旦違法、終身受罰。
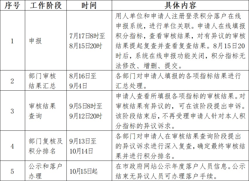
7月17日起啟動申報
市人力社保局介紹,2020年積分落戶申報將於7月17日早8時正式啟動,分為申報、部門審核結果匯總、審核結果查詢、部門複核及積分排名、公示和落戶辦理5個階段,具體時間安排為:
申報階段(7月17日8時至8月15日20時);
部門審核結果匯總階段(8月16日至9月4日);
審核結果查詢階段(9月5日8時至9月12日20時);
部門複核及積分排名階段(9月13日至10月14日);
公示和落戶辦理階段(10月15日起)。
為提高申報效率,2020年的申報操作更加簡便優化。
(一)填報界麵能優盡優
填報指標平均輸入字數壓縮至110字左右,比2018年減少近一半;突出頁麵關鍵信息,填報更省力,提醒更及時;在教育背景指標填報頁麵增設了就業與就學積分比較計算器,可以先測算後填報。
(二)曆史數據能用盡用
充分依托大數據技術,在9項積分指標4項“零填報”的基礎上,2020年自有住所產權信息和國內學曆學位信息沒有變化的,不必重複輸入。
(三)操作流程能簡盡簡
申請人在線完成全部指標填報後可直接提交計分,不必等待所有審核結果全部返回再提交。後續可以在部門審核結果匯總階段,隨時查詢指標審核結果反饋情況。對審核結果不認可的,既可以在該階段反映解決,也可以在審核結果查詢階段提出申訴,環節銜接更順暢,參與申報更從容。
持續強化社會監督
北京市積分落戶政策實施以來,已通報處理了11名弄虛作假人員。此次發布的《管理辦法》和《操作管理細則》對公平公正、誠信監督的要求一以貫之,持續強化監督保障措施。《操作管理細則》進一步明確了在線審核、限期申訴、資格不予遞補等各項操作標準,持續深化數據共享,加強部門函詢核查,更加突出公開透明、嚴謹嚴格,確保全程在陽光下運行。在落戶公示階段擴大了擬落戶人員分值公示範圍,除年度總積分外,還將公示各項指標分值,便於社會監督。
此外,在失信責任追究方麵,堅持申請人和用人單位共同對填報指標信息的真實性負責。申請人提供虛假材料的,取消當年及以後5年內的積分落戶申請資格;已取得北京市常住戶口的,由公安部門予以注銷,並遷回調京前戶籍所在地。對用人單位協助提供虛假材料的,當年及以後5年內不受理其積分落戶申請事項。申請人及用人單位的嚴重失信信息將納入北京市公共信用信息服務平台。涉嫌犯罪的,移交司法機關依法處理。
針對積分落戶工作具體安排,有關部門提醒申請人要關注權威發布信息,登錄市人力社保局“積分落戶服務專欄”進行查詢了解。北京市積分落戶服務不收取任何費用,不接受任何中介服務。
政策問答
1.積分落戶政策麵向社會公開征求意見總體情況如何?來信建議主要集中在哪些方麵?采納了哪些建議?
答:積分落戶政策自5月13日至6月12日麵向社會公開征求意見,為期30天。期間,社會各界積極建言獻策,通過電子郵箱、領導信箱、12345市民熱線等方式征集來信來電共24275封(件),涉及意見建議37468條。這些意見建議主要呈現出以下幾個特點:一是社會訴求多樣。意見涉及合法穩定就業、合法穩定住所、職住區域、教育背景、納稅、落戶規模、新增指標項目、積分賦權、執行年限、操作係統等40多個方麵。二是對導向指標的意見較為集中。社會普遍對首都城市功能定位有較為清晰的認識,從優化完善的角度,對導向指標提出意見建議。針對職住區域、教育背景、納稅等指標的意見占46%。三是寄托了美好的願望和對城市的深厚感情。有建言人表示“年齡指標超45歲後每年遞減4分,讓我看到了希望!”“感受到了這座城市的溫暖”等等。
對於群眾的意見建議,相關部門逐條進行了認真研究分析,並結合北京實際,對部分意見進行了吸納。主要包括:調整優化職住區域指標計分年限,納稅指標調整為梯度賦分,創新創業指標中國家及市級職業技能競賽可積分範圍由前五名擴展至前十名。
政策總體上堅持積分落戶政策麵向普通勞動者的定位,引導城市功能和布局優化調整,統籌考慮了各方訴求和實施操作的情況,確保政策整體穩定和年度申報工作正常開展。
2.新版《管理辦法》主要指標包括哪些?有什麽特點?
答:新版《管理辦法》繼續保持“4+2+7”政策框架體係。即4個資格條件:符合持有北京市居住證、不超過法定退休年齡、在京連續繳納社會保險滿7年、無刑事犯罪記錄條件的人員,可以申請參加積分;2項基礎指標:合法穩定就業及合法穩定住所指標,突出就業居住的基礎性作用;7項導向指標:教育背景、職住區域、創新創業、納稅、年齡、榮譽表彰、守法記錄指標,落實首都城市戰略定位、體現經濟社會發展需要。與《管理辦法》緊密銜接,《操作管理細則》也同步進行了修訂,對合法穩定就業、合法穩定住所、教育背景、創新創業、納稅等指標的具體認定標準進行了明確。
新版政策體現出三個特點:一是在政策定位上,保持了連續性穩定性,更加突出麵向普通勞動者的政策導向;二是在具體內容上,堵塞了漏洞,更加突出公平公正;三是在分值設置上,調整為梯度賦分,平滑分值差距,更加突出科學精細。
3.與試行政策相比,新版政策進行了哪些調整?
答:新版政策主要對6個導向指標及操作層麵進行了調整優化:教育背景指標增加了對隻取得學曆或學位人員可積分的內容,明確了就學期間社保及居住分值扣減規則,進一步體現就學、就業起點公平。職住區域指標將該計分年限由2017年1月1日調整為2018年1月1日,與試行政策實施時間一致,明確2018年1月1日後在北京市城六區之外其他行政區自有住所居住(或工作並居住),且取得落戶資格後在該自有住所落戶的予以積分,強化了首都人口和功能布局調整的導向。創新創業指標精簡了關於申請人任職年限、工資收入等加分內容,同時考慮城市發展需求,對獲得一定股權類現金融資的國家高新技術企業或科技型中小企業持股人員予以加分。此外,在新版《操作管理細則》中,優化了創新創業指標中部分獎項內容,擴大了職業技能競賽獲獎人員加分範圍。納稅指標精簡了申請人在京投資企業按照出資比例納稅可獲加分的內容,同時進一步倡導持續穩定納稅的政策導向,並考慮申請人年度納稅額度存在一定波動的實際情況,調整為申請人近三年連續納稅,個人所得稅納稅額每1年在10萬元及以上的,加2分,最高加6分,平滑了分值差距。年齡指標調整為梯度賦分,在45周歲以上的,每增加一歲(含不滿一歲)少加4分。同時,明確了涉稅違法行為、守法記錄指標中行政拘留處罰的扣分時限均為“近5年”,避免一旦違法、終身受罰。
此外,政策推進方麵,要求“用人單位須在京注冊,進行稅務登記並依法納稅”,進一步強化誠信申報,加強社會監督和部門核查。
4.新版政策對合法穩定住所指標的認定有哪些調整?
答:新版《操作管理細則》對“本細則發布之日(不含)前”在單位宿舍、租賃住所居住的申請人,其連續居住年限的認定明確為以申請人同期在京合法穩定就業年限計算,不再以“2017年1月1日(不含)”為界。2020年申報積分落戶的申請人居住在北京市租賃住所和單位宿舍的,可不必填報該指標,係統將根據申請人在京社保繳納情況直接計算分值。
需要提示申請人注意的是,在2020年7月16日(含)後在京居住租賃住所的分值將嚴格依據北京市住房租賃管理和服務平台的備案信息進行認定,申請人應按照住建部門要求,依法依規辦理住房租賃合同備案,未依法及時辦理的,未來申報積分落戶時將會影響該項指標積分。
5.新版《管理辦法》中教育背景指標為何增加“隻取得學曆或學位的,可按照《北京市積分落戶操作管理細則》有關標準獲得積分”的表述?
答:教育背景指標的賦分原則是保持就學與就業、居住的起點公平,也就是說就學一年的積分分值應與就業和居住一年的分值相銜接。在政策試行期間,不少申請人反映,完成了相應年限的全日製學習,因各種原因隻取得學曆證書或學位證書,既不能獲得就業、居住積分,也不能獲得教育背景積分,有失公平。為確保政策公平公正,新版政策對教育背景指標進行了適當優化,明確隻取得學曆或學位的可按照《操作管理細則》有關標準獲得積分。具體如下:

如申請人高中畢業後1998年9月至2002年8月取得全日製大學本科學曆,但未取得學士學位證書,按照試行政策,其1998年9月至2002年8月這段時間既沒有合法穩定就業指標積分,也沒有教育背景指標積分。按照新版政策,則該申請人在這段時間可以取得10.5分。
6.新版政策對教育背景指標明確了就學期間社保及居住年限的扣分規則,相比試行政策更加嚴格了嗎?
答:為避免教育背景指標與合法穩定就業居住指標重複計分,無論是試行政策還是新版政策,都規定了需要扣除就學期間的社保及居住年限分值。試行期間,還專門製定發布了補充通知對各種情況進行說明。但試行期間暴露出“彎道超車”問題,比如有的申請人用8個月時間取得在職本科學曆學位,教育背景指標可獲得:15-3.5/12*8=12.67分,同時還可取得40個月的就業積分:3/12*(12*4-8)=10分,共可積22.67分,相對於其他全日製就讀本科4年的申請人(可得15分)獲得更多積分,有失公平。
因此,在新版政策中,進一步明確了就學期間社保及居住年限的扣分規則。即:分別比照賦分規則,自畢業日期起,往前扣除相應年限內同時獲得的連續繳納社會保險年限及連續居住年限積分;期間獲得社保及居住年限積分不足規定年限的,按實際獲得年限扣分;未獲得社保及居住年限積分的則不予扣分,全日製學習取得學曆的申請人、在職學習取得學曆的申請人,得分與同時段隻就業人員基本持平,略有提高。在鼓勵學習進修的同時,進一步保障了就業、居住與就學的相對公平。詳見下表:

為方便在職學習取得學曆學位的申請人,在申報時結合個人實際情況判斷是否填報教育背景指標,2020年在申報頁麵添加了教育背景積分模擬計算器,建議分別測算合法穩定就業指標和教育背景指標得分後,再決定如何填報。
7.此次政策修訂對職住區域指標的調整出於哪些考慮?指標調整後該如何計算?有何具體要求?
答:設置職住區域指標,主要是落實京津冀協同發展戰略和北京城市總體規劃要求,促進城市空間布局優化,緩解中心城區人口資源環境矛盾。此次政策修訂不再強調轉移,將試行政策實施前已經且一直在城六區外其他行政區居住工作的人群納入加分範圍。同時,將該計分年限由2017年1月1日調整為2018年1月1日,與試行政策實施時間一致。具體操作詳見下表:

需要說明的是,獲得職住區域指標加分的申請人在積分落戶申報的上一年度12月應滿足該指標加分條件,即在北京市城六區之外其他行政區自有住所居住或同時在北京市城六區之外其他行政區工作;獲得職住區域指標加分的申請人在取得落戶資格後,還應當在該自有住所落戶。
8.此次政策修訂對創新創業指標調整有哪些考慮?
答:此次修訂主要對創新創業指標進行了三方麵調整,一是精簡了創新創業指標對“申請人在國家高新技術企業擔任高級管理人員、核心技術人員,且在持股比例、工資收入等方麵符合一定條件的,可獲得加分”的規定。二是立足全國科技創新中心的功能定位和城市發展需求,為幫助支持處於成長階段的優秀科創企業,增加了“申請人在國家高新技術企業或科技型中小企業工作並持股比例不低於10%,且企業近三年獲得股權類現金融資達到《北京市積分落戶操作管理細則》有關標準的可積分,最高加6分”等內容。並在《操作管理細則》中對企業範圍、投資機構、融資額度等做了進一步明確。三是為廣泛引進培育創新創業人才,充分發揮創業帶動就業倍增效應,對創新創業指標涉及獎項進行了補充調整,增加了北京市科學技術獎之突出貢獻中關村獎、傑出青年中關村獎和特等獎等科技類獎項,以及人力資源社會保障部指導的“中國創翼”創業創新大賽全國決賽、市人力社保局主辦的“創業北京”創業創新大賽,將國家級一類職業技能競賽和全市性市級一類職業技能競賽可積分範圍由前五名擴展至前十名。
9.此次政策修訂對納稅指標調整有哪些考慮?具體是如何認定的?
答:此次修訂主要對納稅指標進行了四方麵調整:一是為突出體現對申請人個人實際貢獻的評價和考量,精簡了“依法登記注冊個人獨資企業的投資人、有限責任公司的自然人股東、合夥企業的出資人,根據企業已繳納的稅金,以其出資比例計算納稅額,每年納稅20萬元及以上,加6分”的表述;二是同國家個人所得稅改革相銜接,將2019年1月1日(含)以後的個人所得稅所得項目調整為綜合所得(包括工資薪金所得、勞務報酬所得、稿酬所得、特許權使用費所得)和經營所得;三是綜合征求意見情況,考慮到申請人年度納稅額度存在一定波動的實際情況,進一步平滑納稅指標得分差距,調整為個人所得稅納稅額每一年在10萬元及以上的,加2分,同時繼續強調連續穩定,要求近三年個稅納稅額均應大於零;四是明確了涉稅違法行為“近5年”的減分期限,避免“一旦違法,終身受罰”。
在認定方麵,《操作管理細則》已明確個人所得稅納稅額以稅款入庫日期對應的金額為準,可參看個人所得稅納稅記錄或完稅證明中的入庫日期。
10.此次政策修訂對年齡指標調整有哪些考慮?調整以後是如何計算的?
答:新版《管理辦法》將年齡指標由“超過45周歲的申請人不能取得年齡加分”調整為梯度賦分,即:申請人在45周歲(不含)以上的,每增加一歲(含不滿一歲)少加4分。年齡計算時間截至積分落戶申報工作啟動的上一年度1月1日。以2020年申報為例,年齡指標積分操作詳見下表:

11.2020年具體的申報安排是什麽?
答:2020年的積分落戶申報將按新版政策組織實施,於7月17日8時正式開啟申報係統,8月15日20時係統關閉,仍於10月15日起公示年度落戶人員名單。詳見下表:

12.2020年積分落戶政策在操作層麵進行了哪些調整?
答:為提高申報效率,打造“智慧政務”,2020年的申報操作充分聽取群眾建議,更加簡便優化。一是填報界麵能優盡優。填報指標平均輸入字數壓縮至110字左右,比2018年減少近一半;突出頁麵關鍵信息,填報更省力,提醒更及時。二是曆史數據能用盡用。充分依托大數據技術,在9項積分指標4項“零填報”的基礎上,2019年填報有效的自有住所產權信息和國內學曆學位信息沒有變化的,不必重複輸入,直接選擇即可。三是操作流程能簡盡簡。申請人在線完成全部指標填報後可直接提交計分,不必等待所有審核結果全部返回再提交。後續可以在部門審核結果匯總階段,隨時查詢指標審核結果反饋情況。對審核結果不認可的,既可以在該階段反映解決,也可以在審核結果查詢階段提出申訴,環節銜接更順暢,參與申報更從容。
13.正式申報開始前,需要申請人提前做哪些準備?有問題應如何谘詢?
答:建議申請人在市人力社保局“積分落戶服務專欄”下載閱讀《積分落戶申報手冊》(2020年版),熟悉申報操作環節,提前做好房屋及學曆學位信息填報準備,包括登錄北京市規劃和自然資源委員會“北京市不動產登記領域網上辦事服務平台”核實自有住所備案信息、登錄教育部相關網站核對學曆學位備案信息或進行學曆學位認證等。該專欄“積分模擬計算器”也結合修訂政策進行了全麵升級,建議申請人提前自測,合理安排申報。
如需谘詢各指標審核部門或各區積分落戶服務窗口,可在該專欄查看聯係電話。
14.新版積分落戶政策對誠信監督有哪些明確要求?申報過程中,用人單位需要做哪些工作?
答:北京市積分落戶政策自實施以來,已麵向社會通報處理了11名弄虛作假人員。此次發布的《管理辦法》和《操作管理細則》對公平公正、誠信監督的要求一以貫之,持續加強。《操作管理細則》進一步明確了在線審核、限期申訴、資格不予遞補等各項操作標準,持續深化數據共享,加強部門函詢核查,更加突出公開透明、嚴謹嚴格,確保全程在陽光下運行。在落戶公示階段,擴大了擬落戶人員分值公示範圍,除年度總積分外,還將公示各項指標分值,便於社會監督。
此外,在失信責任追究方麵,堅持申請人和用人單位共同對填報指標信息的真實性負責。申請人提供虛假材料的,取消當年及以後5年內的積分落戶申請資格;已取得北京市常住戶口的,由公安部門予以注銷,並遷回調京前戶籍所在地。對用人單位協助提供虛假材料的,當年及以後5年內不受理其積分落戶申請事項。申請人及用人單位的嚴重失信信息將納入北京市公共信用信息服務平台。涉嫌犯罪的,移交司法機關依法處理。
15.積分落戶是否收費?能否委托中介辦理?
答:北京市積分落戶申報審核是公益性服務,全程不收取任何費用,也不接受中介服務,任何組織和個人以辦理積分落戶名義收取費用的,均屬違法行為。2020年積分落戶申報在即,再次提醒用人單位和申請人務必提高警惕,不要相信所謂的“代辦服務”,避免遭受財產損失,更不要因提供虛假材料被取消申請資格並影響單位及個人誠信記錄。用人單位要繼續履行好誠信監督職責,及時糾正申請人的失信行為,並向相關部門報告。
16.積分落戶規模是否會增加?
答:積分落戶政策試行期間北京市確定了每年6000人的落戶規模,並實行同分同落。截至目前,已有1.2萬餘名申請人取得了落戶資格,加子女連帶落戶實際落戶超過2萬人。針對社會關注度比較高的落戶規模及公共服務保障等問題,相關部門將及時分析研究北京市常住人口變化情況,統籌考慮城市發展需要,擇機適度擴大年度落戶規模,同時積極研究提升長期在京穩定就業居住人員的公共服務保障水平。
17.此次發布的積分落戶政策有效期為多長時間?
答:此次發布的《北京市積分落戶管理辦法》《北京市積分落戶操作管理細則》將保持相對穩定,不設有效期,如遇國家和全市重大政策調整等情況,市相關部門將及時研究,提前征求意見。

