政務公開 > 政策公開 > 政策解讀

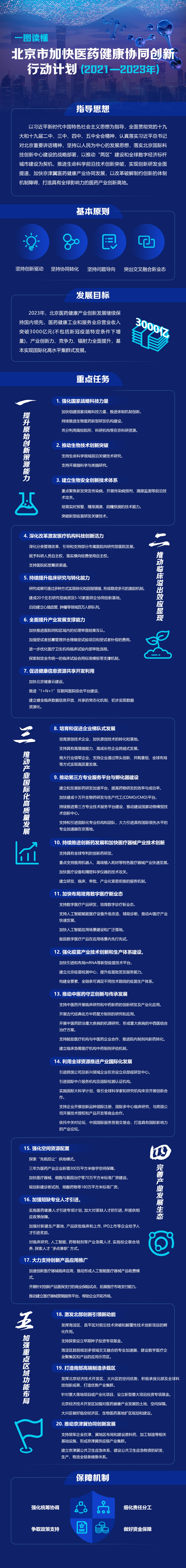
圖解:北京市加快醫藥健康協同創新行動計劃(2021—2023年)

日期:2021-08-09 17:23    來源:首都之窗

分享:
打印
字號:        

8.9《北京市加快醫藥健康協同創新行動計劃(2021—2023年)》.jpg


您訪問的鏈接即將離開“首都之窗”門戶網站 是否繼續?