一、政策依據
人力資源社會保障部 國家發展改革委 財政部 稅務總局《關於擴大階段性緩繳社會保險費政策實施範圍等問題的通知》(人社部發〔2022〕31號)
二、政策背景
《關於擴大階段性緩繳企業社會保險費政策實施辦法的通告》是北京市人力資源和社會保障局、北京市發展改革委、北京市財政局、國家稅務總局北京市稅務局四部門聯合落實黨中央、國務院紓困惠企政策的重要舉措。
這次在落實5個特困行業緩繳企業職工基本養老保險費、失業保險費、工傷保險費(以下稱三項社會保險費)政策的基礎上,進一步擴大政策實施範圍、延長緩繳期限,是為了應對當前新冠肺炎疫情,減輕困難企業負擔,積極幫助困難企業渡過難關、恢複發展。
三、政策的主要內容
(一)擴大實施緩繳政策單位範圍
1.在對餐飲、零售等5個特困行業階段性實施緩繳三項社會保險的基礎上,將實施範圍擴大到產業鏈供應鏈受疫情影響較大的17個行業中生產經營困難的大型企業。具體行業名單為:農副食品加工業,紡織業,紡織服裝、服飾業,造紙和紙製品業,印刷和記錄媒介複製業,醫藥製造業,化學纖維製造業,橡膠和塑料製品業,通用設備製造業,汽車製造業,鐵路、船舶、航空航天和其他運輸設備製造業,儀器儀表製造業,社會工作,廣播、電視、電影和錄音製作業,文化藝術業,體育,娛樂業。
2.全市(即本市16個區和經濟技術開發區)受疫情影響生產經營困難的所有中小微企業和以單位方式參保的個體工商戶。
3.參加企業職工基本養老保險的事業單位及社會團體、基金會、社會服務機構、律師事務所、會計師事務所等社會組織參照執行。
(二)困難企業條件
1.2021年度在京正常繳納三項社會保險費。
2.申請緩繳月之前1個自然月處於虧損狀態,或之前3個自然月累計虧損。
3.提出緩繳申請的當月,參保單位不在市場監督管理嚴重違法失信名單內。
4.參保單位必須承諾緩繳期滿及時繳費。
2022年在本市新開戶的參保單位申請緩繳三項社會保險費,須符合第二項、第三項、第四項條件。
(三)緩繳險種
為應對當前新冠肺炎疫情,全力做好“穩就業、保民生”工作,確保黨和政府紓困惠企的政策落實到位,我市擴大階段性實施緩繳企業職工基本養老保險、失業保險、工傷保險費政策。此次緩繳的社會保險費為單位應繳納部分。
(四)緩繳期限
符合緩繳條件的參保單位可以申請緩繳2022年5月至12月三項社會保險費,緩繳期間免收滯納金。
(五)行業類型和企業劃型確認
申請緩繳參保單位所屬行業類別通過市場監督管理部門共享數據確認。
中小微企業按照《關於印發中小企業劃型標準規定的通告》(工信部聯企業〔2011〕300號)、《關於印發<統計上大中小微型企業劃分辦法(2017)〉的通知》(國統字〔2017〕213號)和《關於印發〈金融業企業劃型標準規定〉的通告》(銀發〔2015〕309號)等規定劃型標準予以確認。
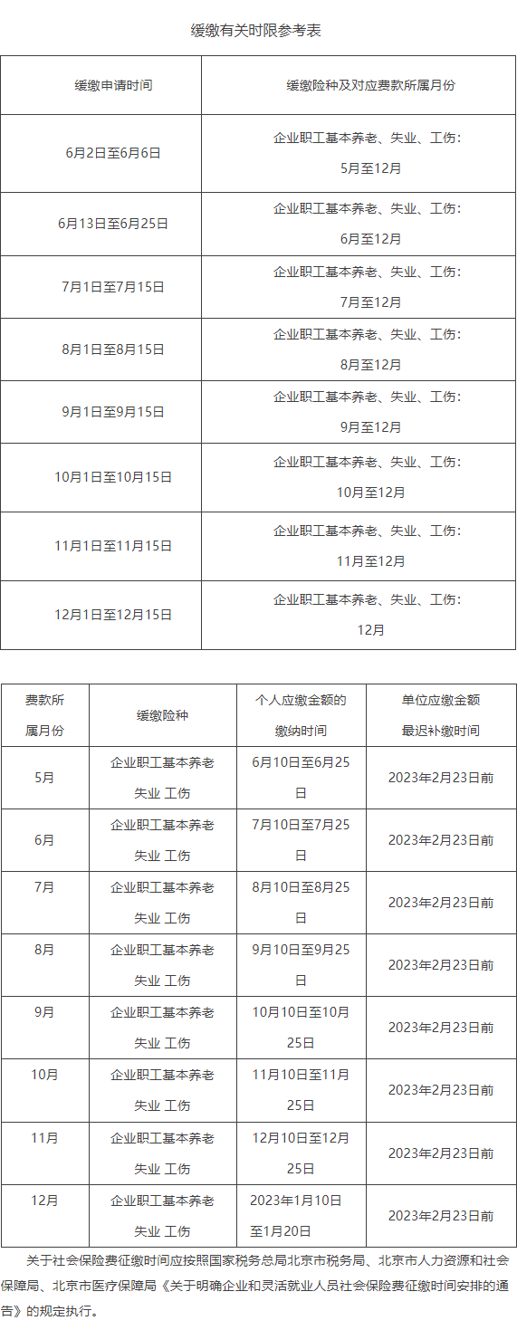
(六)申請緩繳時間
緩繳申請隻需辦理一次,無需每月申請。6月2日至6月6日可申請從5月起享受緩繳政策;6月13日至6月25日可申請從6月起享受緩繳政策;7月至12月緩繳申請時間為當月1日至15日,申請當月起可享受緩繳政策。
(七)辦理流程
符合中小微企業緩繳條件的參保單位可在規定時間內登錄北京市人力資源和社會保障局網站(https://rsj.c3e5.com/),在“2022年階段性緩繳社會保險費”模塊中選擇“受疫情影響生產經營困難的中小微企業(參照執行單位)”。受疫情影響較大的17個行業中的大型企業向所屬社會保險經(代)辦機構線上提交緩繳申請。參保單位在提交緩繳申請時,須閱讀承諾書和緩繳協議,確認並同意後即申請成功。
(八)緩繳費款的繳納時間
參保單位申請緩繳的三項社會保險費最遲應於2023年2月23日前繳清,免收滯納金。逾期未繳的,自2023年3月1日起,對已緩繳的三項社會保險費按規定加收滯納金,參保職工社會保險個人權益如實記錄。
(九)緩繳期間待遇保障
職工在參保單位緩繳期間申領企業職工基本養老保險待遇,或申領失業保險待遇,或申請轉移企業職工基本養老保險、失業保險關係的,可實行“申(轉)一補一”,由參保單位一次性足額繳納該職工對應緩繳的三項社會保險費後,按規定享受相應的社會保險待遇或辦理關係轉移手續。
參保單位依法注銷的,應在注銷前足額繳納緩繳的費款,再按照相關注銷流程辦理。
(十)已享受5個特困行業緩繳政策的期限可延長
餐飲、零售、旅遊、民航、公路鐵路運輸企業緩繳期限相應延長至2022年年底,已申請的參保單位緩繳期限自動延長,無需再次申請。
(十一)不符合5個特困行業緩繳條件的可再次申請
已按5個特困行業提交緩繳申請,經行業主管部門複核不符合資格的參保單位,符合本通告緩繳條件的可按本通告申請緩繳,從申請之月起享受緩繳。
(十二)關於處於虧損狀態的標準
舉例說明,參保單位如在6月2日至6月6日和6月13日至6月25日期間申請緩繳,須滿足5月利潤總額為負數,或3至5月累計利潤總額為負數;如在7月1日至15日申請緩繳,須滿足6月利潤總額為負數,或4至6月累計利潤總額為負數(計算口徑按照會計核算口徑),以此類推。
(十三)取消緩繳資格的情形
情形一:承諾不實,使用虛假數據材料騙取緩繳資格的,將取消參保單位緩繳資格,社保經辦機構對未按時繳納的社會保險費按規定加收滯納金,職工社會保險個人權益記錄如實記錄為補繳或斷繳。舉例說明,參保單位6月份申請從5月享受緩繳政策,7月核查不符合緩繳條件,從5月取消緩繳資格,已緩繳的費款所屬期為5月三項社會保險費(單位應繳納部分)按規定從7月1日加收滯納金,費款所屬期為6月三項社會保險費的單位和個人應繳部分應於7月征期內足額繳納,以此類推。
情形二:對職工個人應繳納部分,參保單位應依法履行代扣代繳義務,每月按時足額繳納。逾期未繳納的,將從欠繳月取消緩繳資格,如需再次申請的,須補足欠繳費款。舉例說明,參保單位未按時足額繳納費款所屬期為5月的職工個人應繳納部分的,從6月取消緩繳資格,費款所屬期為6月三項社會保險費的單位和個人應繳部分應於7月征期內足額繳納,以此類推。
(十四)緩繳期間三項社會保險費的繳納時間
舉例說明,參保單位6月2日至6月6日申請從5月起享受緩繳政策,參保單位5月份企業職工基本養老保險、失業保險費的職工個人應繳金額,應當於6月25日前繳納,企業職工基本養老保險、失業保險、工傷保險費單位應繳金額最遲應於2023年2月23日前繳清,以此類推。


