政務公開 > 政策公開 > 政府文件 > 2016年以後政府文件 > 市政府文件
  1. [主題分類] 綜合政務/其他
  2. [發文機構] 北京市人民政府辦公廳
  3. [聯合發文單位]
  4. [實施日期]
  5. [成文日期] 2015-08-10
  6. [發文字號] 京政發〔2015〕42號
  7. [廢止日期]
  8. [發布日期] 2015-08-19
  9. [有效性]
  10. [文件來源] 政府公報 年 第期(總第期)

北京市人民政府關於印發《2015年推進簡政放權放管結合轉變政府職能工作方案》的通知

打印
字號:        

京政發〔2015〕42號

各區、縣人民政府,市政府各委、辦、局,各市屬機構:

  現將《2015年推進簡政放權放管結合轉變政府職能工作方案》印發給你們,請認真貫徹落實。

北京市人民政府

2015年8月10日


2015年推進簡政放權放管結合轉變政府職能工作方案

  為認真貫徹落實《國務院關於印發2015年推進簡政放權放管結合轉變政府職能工作方案的通知》(國發〔2015〕29號),加快推進本市簡政放權、放管結合和轉變政府職能工作,確保在重要領域和關鍵環節繼續取得突破性進展,促進經濟社會持續平穩健康發展,結合本市實際,製定本方案。

  一、總體要求

  (一)指導思想

  深入貫徹黨的十八大和十八屆二中、三中、四中全會精神,按照“四個全麵”戰略布局和推動京津冀協同發展的決策部署,認真落實首都城市戰略定位,圍繞有序疏解北京非首都功能,優化提升首都核心功能,構建“高精尖”經濟結構,全麵推進簡政放權、放管結合、優化服務,堅持民意為先、問題導向,加大簡政放權力度,創新監管模式,提升服務水平,加快建設法治政府、創新政府、廉潔政府和服務型政府。

  (二)工作目標

  2015年,推進簡政放權、放管結合和轉變政府職能工作,要適應改革發展新形勢、新任務,從“給群眾端菜”向“讓群眾點菜”轉變,從減少審批向放權、監管、服務並重轉變,統籌推進行政審批、投資審批、職業資格、收費管理、商事製度、教科文衛體創新管理等方麵的改革,著力解決跨領域、跨部門的重大問題。繼續取消含金量高的行政審批事項,取消非行政許可審批類別,大力簡化投資審批,推進“三證合一”、“一照一碼”登記製度改革,全麵清理並取消一批收費項目和資質資格認定,推出一批創新監管、改進服務的舉措,為穩增長、促改革、調結構、惠民生提供有力支撐,培育經濟社會發展新動力。

  二、主要任務

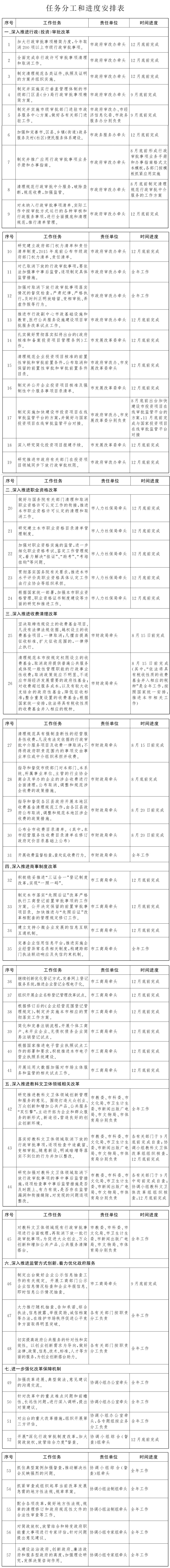
  (一)深入推進行政(投資)審批改革

  加大行政審批事項精簡力度,今年取消200項以上市級行政審批事項。全麵清理非行政許可審批事項,不再保留“非行政許可審批”這一審批類別。清理規範各類證件、執照及證明,方便企業和群眾辦事。推進實行垂直管理體製的市級部門區縣(分)局行政審批事項精簡工作。規範行政審批行為,製定並實施市級審批部門進駐市政務服務中心方案,加強和完善市、區縣、鄉鎮(街道)政務服務及村(社區)便民服務體係建設;製定並推廣應用行政審批事項業務手冊和辦事指南;清理規範行政審批中介服務,破除壟斷,規範收費,加強監管;對未納入行政審批事項清單、實際工作中按審批方式運行的各種審核和行政服務事項,進行全麵摸底和清理規範,推行清單管理。研究建立政府部門權力清單和責任清單製度,2015年底前公布市級政府部門權力清單、責任清單。對已取消下放的行政審批事項,要依法加強事中事後監管,逐項製定具體監管措施;同時加強對取消下放行政審批事項落實情況的督促檢查,嚴肅紀律、嚴格執行,及時糾正明放暗留、變相審批、弄虛作假等行為。

  深化投資審批改革,積極推進市行政副中心市政基礎設施和教育、醫療公共服務設施建設項目審批服務改革試點工作;紮實做好貫徹落實擬將出台的《政府核準和備案投資項目管理條例》工作;清理規範企業投資項目核準的前置性審批和審批前置條件,公布取消和保留的前置性審批和審批前置條件目錄;製定並公開企業投資項目核準及強製性中介服務事項目錄清單;加快建設市投資項目在線審批監管平台,深入研究簡化投資項目報建手續,推動市政府有關部門同步下放審批權限。

  (二)深入推進職業資格改革

  根據國務院關於清理和取消職業資格許可認定的決策部署,推進本市職業資格許可認定的清理和取消工作。研究建立本市職業資格目錄清單管理製度。加強對職業資格實施的監管,完善職業資格考試和鑒定製度,著力解決“掛證”、“助考”、“考培掛鉤”等問題。貫徹落實國務院有關要求,推進水平評價類職業資格具體認定工作由行業協會等組織承擔。加強本市職業資格規劃研究,逐步形成與本市經濟社會發展和人才隊伍建設相適應的職業資格證書製度。

  (三)深入推進收費清理改革

  全麵清理各類行政事業性收費。堅決取締違規設立的收費基金項目,凡沒有法律法規依據、越權設立的,一律取消;凡擅自提高征收標準、擴大征收範圍的,一律停止執行。清理規範按規定權限設立的收費基金,取消政府提供普遍公共服務或體現一般性管理職能的行政事業性收費;取消政策效應不明顯、不適應市場經濟發展需要的政府性基金;對收費超過服務成本,以及有較大收支結餘的政府性基金,降低征收標準;整合重複設置的收費基金;根據國家統一安排,依法將具有稅收性質的收費基金並入相應的稅種。清理規範具有強製壟斷性的經營服務性收費,凡沒有法定依據的行政審批中介服務項目及收費一律取消;不得將政府職責範圍內的事項交由事業單位或中介組織承擔並收費。整頓規範行業協會商會收費,堅決製止強製企業入會並收取會費,以及強製企業付費參加各類會議、培訓、展覽、評比表彰和強製讚助捐贈等行為;嚴禁行業協會商會依靠代行政府職能擅自設立收費項目。清理規範後保留的行政事業性收費、政府性基金和實行政府定價的經營服務性收費,實行收費目錄清單管理,並向社會公布。開展收費監督檢查,查處亂收費行為。

  (四)深入推進商事製度改革

  推進工商營業執照、組織機構代碼證、稅務登記證“三證合一”,研究製定推進“三證合一”登記製度改革的工作方案,實現“一照一碼”。研究製定落實“先照後證”改革嚴格執行工商登記前置審批事項的工作方案。公開決定保留的前置審批事項目錄。加快推進與“先照後證”改革相配套的管理規定修訂工作。建立支持小微企業發展的信息互聯互通機製。繼續創新優化登記方式,完善網上登記服務係統,推進企業登記全程電子化。組織開展企業名稱登記管理改革試點。根據修訂後的《企業經營範圍登記管理規定》,製定並實施本市相應的貫徹落實工作方案。簡化和完善注銷流程,開展個體工商戶、未開業企業、無債權債務企業簡易注銷登記試點。根據國家統一部署,積極推進電子營業執照係統建設。

  (五)深入推進教科文衛體領域相關改革

  圍繞打造大眾創業、萬眾創新和增加公共產品、公共服務“雙引擎”,研究推進教科文衛體領域創新管理和服務的意見,主動開拓為企業和群眾服務的新形式、新途徑,營造良好的創業創新環境。落實好教科文衛體領域取消下放的行政審批事項,逐項檢查中途截留、變相審批、隨意新設、明減暗增等落實不到位的行為並加以整改。研究加強對教科文衛體領域取消下放行政審批事項的事中事後監管措施,逐項檢查事中事後監管措施是否及時跟上、有力有效,是否存在監管漏洞和銜接縫隙,對發現的問題逐項整改。對教科文衛體領域現有行政審批事項進行全麵梳理,再取消下放一批行政審批事項,協調研究解決工作中的重點難點問題。

  (六)深入推進監管方式創新,著力優化政府服務

  轉變監管理念,創新監管方式,提升監管效能,為各類市場主體營造公平競爭發展環境,使市場和社會既充滿活力又規範有序。抓緊建立統一的綜合監管平台,推進綜合執法。推進社會信用體係建設,建立信息披露和誠信檔案製度、失信聯合懲戒機製和黑名單製度。實施企業經營異常名錄、嚴重違法企業名單等相關製度,構建跨部門執法聯動響應及失信約束機製。探索實行“互聯網+監管”模式。推行隨機抽查、告知承諾、舉報獎勵等辦法,暢通群眾投訴舉報渠道,充分調動社會監督力量,落實企業首負責任,努力形成政府監管、企業自治、行業自律、社會監督的新格局。

  以創業創新需求為導向,切實提高公共服務的針對性和實效性。發展知識產權代理、法律、谘詢、培訓等服務,構建全鏈條的知識產權服務體係。開展法律谘詢服務,積極履行政府法律援助責任。加強就業指導和職業教育,做好大學生創業就業服務。製訂完善人才政策,營造引智聚才的良好環境,為市場主體提供人力資源服務。創新公共服務提供方式,引入市場機製,凡是企業和社會組織有積極性、適合承擔的,通過委托、承包、采購等方式盡可能發揮社會力量作用;確需政府參與的,也要更多采取政府和社會力量合作方式。

  (七)進一步強化改革保障機製

  市政府推進職能轉變協調小組(以下簡稱協調小組)要切實發揮統籌指導和督促落實作用。要加強改革進展、典型做法、意見建議的溝通交流。針對改革中的重點難點問題和前瞻性、長遠性問題,進行深入調研,提出對策建議。對出台的重大改革措施,組織開展第三方評估。加大督查力度,對重大改革措施的落實情況適時進行專項督促檢查。抓住典型案例,推動解決社會反映強烈的問題。配合各項改革,做好相關法規規章的製訂、修訂,以及政府規範性文件的合法性審查等工作。對簡政放權、放管結合和轉變政府職能重大事項進行專家評估,針對問題提出意見建議。從建設法治政府、創新政府、廉潔政府和服務型政府的高度,加強理論研究,發揮決策谘詢作用。

  三、工作要求

  (一)加強組織領導。市政府各部門、各區縣政府主要負責同誌和協調小組各專題組、功能組組長要高度重視,勇於擔當,切實擔負起推進本領域本地區簡政放權、放管結合、轉變政府職能改革的責任。要切實提高推進改革的效率,根據本方案要求,及時組織製定工作方案,明確時間表、路線圖和成果形式,將任務逐項分解到位、落實到人。對主動作為的要激勵,對落實不力的要問責,務求有進展、有突破、有實效。

  (二)加強統籌協調。協調小組各專題組、功能組要牢固樹立大局意識和全局觀念,發揮牽頭作用,勇於探索創新,敢於率先突破;要強化責任、積極跟進,上下聯動、作好銜接,協調解決好跨部門跨領域的問題。市政府各部門、各區縣政府負責推動解決屬於本領域本地區的問題。

  (三)加強指導和考評。協調小組各專題組、功能組要注重對市政府各部門、各區縣政府改革的跟蹤指導,搭建經驗交流推廣的平台,及時研究解決“接、放、管”和服務中的重點難點問題。加強對市政府各部門和各區縣政府簡政放權、放管結合、職能轉變工作的考核,完善考評機製,確保各項改革措施落地生效。

  (四)加強輿論引導。要及時發布權威改革信息,做好政策解讀宣傳工作,回應社會關切,引導社會預期,形成推動改革的良好輿論氛圍。

附件:任務分工和進度安排表.jpg

分享:
相關解讀
相關政策

您訪問的鏈接即將離開“首都之窗”門戶網站 是否繼續?