政務公開 > 政策公開 > 政府文件 > 2016年以後政府文件 > 市政府文件
  1. [主題分類] 城鄉建設、環境保護/氣象、水文、測繪、地震
  2. [發文機構] 北京市人民政府
  3. [聯合發文單位]
  4. [實施日期]
  5. [成文日期] 2016-11-28
  6. [發文字號] 京政發〔2016〕55號
  7. [廢止日期]
  8. [發布日期] 2016-12-02
  9. [有效性]
  10. [文件來源] 政府公報 2017年 第1期(總第493期)

北京市人民政府關於公布密雲水庫懷柔水庫和京密引水渠飲用水水源保護區範圍的通知

打印
字號:        

京政發〔2016〕55號

各區人民政府,市政府各委、辦、局,各市屬機構:

  根據《中華人民共和國水汙染防治法》《北京市水汙染防治條例》有關規定,現將密雲水庫、懷柔水庫和京密引水渠飲用水水源保護區範圍(見附件)予以公布。有關區政府和市有關部門要按照公布的水源保護區範圍,切實加強飲用水水源保護,確保飲用水安全。

北京市人民政府

2016年11月28日

  附件

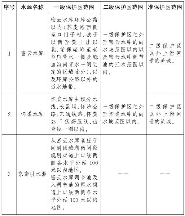
密雲水庫懷柔水庫和京密引水渠飲用水水源保護區範圍匯總表

密雲水庫懷柔水庫和京密引水渠飲用水水源保護區範圍匯總表.jpg

分享:
相關解讀
相關政策

您訪問的鏈接即將離開“首都之窗”門戶網站 是否繼續?