政務公開 > 政策公開 > 政府文件 > 2016年以後政府文件 > 市政府文件
  1. [主題分類] 城鄉建設、環境保護/城鄉建設(含住房)
  2. [發文機構] 北京市人民政府
  3. [聯合發文單位]
  4. [實施日期]
  5. [成文日期] 2017-01-20
  6. [發文字號] 京政發〔2017〕8號
  7. [廢止日期]
  8. [發布日期] 2017-02-01
  9. [有效性]
  10. [文件來源] 政府公報 2017年 第9期(總第501期)

北京市人民政府關於組織開展“疏解整治促提升”專項行動(2017-2020年)的實施意見

打印
字號:        

京政發[2017]8號

各區人民政府,市政府各委、辦、局,各市屬機構:

  為深入貫徹落實黨的十八大和十八屆三中、四中、五中、六中全會及中央城市工作會議精神,堅持以習近平總書記視察北京重要講話精神為根本遵循,按照市委十一屆十二次全會部署,深入推進京津冀協同發展,著力疏解非首都功能,優化提升首都核心功能,加快建設國際一流的和諧宜居之都,市政府決定,2017至2020年期間,在全市範圍內組織開展“疏解整治促提升”專項行動,並提出以下實施意見。

  一、基本原則

  組織開展“疏解整治促提升”專項行動是疏解非首都功能,優化首都發展布局,降低中心城區人口密度,推動京津冀協同發展的必然要求;是有效治理“大城市病”,提高城市治理能力和水平,創造良好人居環境的迫切需求;是優化提升首都核心功能,全麵提升城市發展質量的重大舉措。“疏解整治促提升”專項行動要堅持以下原則:

  (一)以服務人民群眾為工作出發點。堅持公開透明操作、依法有序推進、深入細致工作,通過疏解整治,實現空間騰退、“留白增綠”、改善環境、消除隱患、補齊短板、提升功能,打造一批精品街區、胡同等和諧宜居示範區,增強人民群眾獲得感。

  (二)疏解整治與優化提升並舉。始終以疏解非首都功能為工作導向,以城市環境和秩序整治為工作重點,以優化提升首都核心功能和提高和諧宜居水平為目標,將各項工作任務整體打包、統籌安排、協同推進,促進資源優化配置和城市品質提升。

  (三)專項行動任務與人口調控目標掛鉤。綜合考慮首都發展空間容量,圍繞實現全市特別是中心城區人口調控目標,核定各專項工作任務,並將責任落實到各有關部門和各區政府,將任務細化到項目、具體到區域,確保人隨功能走、人隨產業走。

  (四)全麵推進與重點突破相結合。在保持整體有序推進的同時,以城六區為重點、以核心區為重中之重,集中力量、攻堅克難,以重點帶動一般。城六區以外各區同步加大工作力度,積極做好功能、產業、人口等的疏解和承接工作。

  二、工作內容

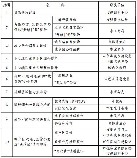
  (一)拆除違法建設

  堅決遏製全市新增違法建設,確保新增違法建設零增長。進一步加大全市違法建設拆除量,發揮集中連片拆除違法建設對人口調控的帶動效應。紮實推進城六區拆除違法建設工作,全麵拆除道路、小街巷、胡同兩側的違法建設。加大違法建設拆除後綜合整治和管控力度,確保還綠、複耕比例。

  (二)占道經營、無證無照經營和“開牆打洞”整治

  在全市範圍內特別是城六區堅決取締無證無照占道經營違法行為,嚴格管控道路兩側經營商戶占道經營行為,加強對經過審批許可設立的便民服務點等占道經營行為的規範管理。堅決依法加快取締無證無照經營行為,確保存量無證無照經營行為大幅下降,並嚴禁新增無證無照經營行為。集中整治臨街房屋“開牆打洞”行為,清理違規底商;封實開鑿門窗,恢複原貌。規範升級中心城區老街區沿街房屋商業經營。

  (三)城鄉結合部整治改造

  持續開展城鄉結合部地區社會治安、出租房屋、違法建設、安全生產、消防安全、市場經營、環境衛生等綜合整治。推進“一綠”地區城市化建設,加快“二綠”地區城鄉一體化建設。

  嚴控開發強度,推動集體建設用地騰退減量和集約利用。完善垃圾、汙水處理等基礎設施,改善人居環境。整合城鄉結合部地區管理資源,健全常態化管理機製。

  (四)中心城區老舊小區綜合整治

  加快推進中心城區老舊小區違法建設、群租房、地下空間、低端業態等綜合整治工作。以整體打包方式,推進抗震加固、節能改造、加裝電梯、架空線入地、上下水改造、補建停車位、增設養老和文化健身等便民設施、樓頂綠化等一體化實施。健全完善老舊小區管理機製,有條件的老舊小區引入物業管理。

  (五)中心城區重點區域整治提升

  全麵整治中心城區重點區域違法建設、違法經營、違法出租行為,加快疏解低端業態,防止人口無序聚集。全麵排查消除安全隱患,確保城市安全運行。實施環境提升工程,消除環境“髒亂差”現象。加快完善道路微循環係統,改善交通出行環境。做好文物騰退保護利用工作,實現舊城整體保護,恢複古都風貌。

  (六)疏解一般製造業和“散亂汙”企業治理

  全麵治理環保不達標、無證無照經營、違規經營、安全隱患嚴重的一般製造業和低端服務業企業,確保東城區、西城區完全退出製造業生產環節,中心城區“散亂汙”企業得到明顯整治。疏解騰退空間重點發展符合首都城市戰略定位的文化與科技創新型產業,實現中心城區工業用地減量提質發展。

  (七)疏解區域性專業市場

  製定疏解清單,按照整體推進、重點突破的原則,推進區域性專業市場和區域性物流基地疏解,加快相關市場和物流中心升級改造。積極引導和推動農副產品、基礎原材料等大宗商品的倉儲物流功能外遷。疏解騰退空間主要用於補充公共服務設施及便民生活服務設施。

  (八)疏解部分公共服務功能

  製定實施部分教育資源疏解、市屬醫療衛生資源率先疏解促進協同發展工作方案,優化調整教育醫療資源布局。加快疏解普通高等學校本科教育和職業教育,積極引導以麵向全國招生為主的一般性培訓機構控製在京尤其是在城六區的培訓規模。推動市屬醫療衛生資源優先向薄弱地區疏解,切實降低中心城區就診數量。

  (九)地下空間和群租房整治

  全麵綜合治理地下空間,在全市範圍內消除人防工程和普通地下室“散租住人”現象,加快推進地下空間集體宿舍、地下旅館整治。全麵清除現有違法群租房,嚴格禁止新增違法群租房,依法加強對房屋中介經營機構的監管力度。做好地下空間清理後續利用工作,鼓勵公益性使用。

  (十)棚戶區改造、直管公房及“商改住”清理整治

  加大城六區集中連片棚戶區改造力度,加快推進核心區棚戶區改造和環境整治,保護好曆史文化街區和曆史建築。全麵排查和消除直管公房轉租、轉借及改變用途行為,製定出台深化直管公房管理體製改革相關政策。全麵整治違規“商改住”行為,加強商業辦公用房監管。

  三、政策保障

  (一)發揮財政資金引導作用。整合市級疏解整治資金,設立100億元“疏解整治促提升引導資金”;各區同步配比安排資金,與市級引導資金一並撥付各區設立的資金平台,集中捆綁使用。對未按計劃完成專項任務的,預撥付引導資金予以扣回,用於獎勵完成任務好的區。充分利用基金管理平台、政府和社會資本合作(PPP)、政府購買服務等方式,積極吸引社會資本參與,切實發揮政府資金“四兩撥千斤”作用,實現政府資金與社會資金的統籌使用。

  (二)強化規劃用地管控。編製實施城鄉建設用地減量五年規劃和年度計劃,製定與人口調控目標相適應的建築規模規劃控製方案,對中心城區符合規劃但尚未實施的項目適度壓縮建築規模。完善棚戶區改造跨項目跨區域資金平衡政策,嚴格控製商品房開發建設規模和強度。實行城鄉建設用地“拆建掛鉤”“增減掛鉤”機製以及城六區以外的平原地區建設用地指標與承接轉移人口掛鉤機製。出台非首都功能疏解騰退空間管理和使用實施意見,確保疏解整治騰退空間服務於優化提升首都核心功能、改善人居環境。強化市、區、街道(鄉鎮)三級規劃設計統籌機製,提高疏解騰退整治空間規劃設計水平,突出首都曆史文化特色,打造高品質城市公共空間。

  (三)完善法製機製保障。建立城市管理執法環節與立法環節反饋互動機製,不斷完善城市管理法規、標準和考核體係。配合立法機關做好房屋租賃管理相關法規的立法工作,健全出租房屋登記備案製度,落實房屋租賃各方責任。修訂完善並嚴格落實“門前三包”管理規定和標準。在與疏解整治提升工作密切相關且需要集中行使行政處罰權的領域製定綜合執法方案。製定重點區域綜合整治聯合執法方案,並進一步完善全市城市管理、市場秩序整治聯合執法平台,建立多部門聯合執法機製。聚焦新增違法建設、新增無照無證經營等領域整治工作,建立健全及時發現、快速處置機製。

  (四)加大改革創新力度。堅持問題導向,加強政策研究,大膽推進改革。針對專項行動在推進實施、鞏固提升、防止反彈、嚴控新增等環節特點,鼓勵各區、各部門先行先試,創新政策措施,及時總結經驗,強化製度建設,推動形成城市治理長效機製。率先在中心城區開展老舊小區綜合整治試點,聚焦實施主體,強化資金統籌;搭建投融資平台,積極吸引社會資本投入。開展中心城區棚戶區改造項目貨幣化安置試點,加快定向安置房在郊區布局。推進公共服務類建設項目投資審批改革試點工作,並不斷總結完善。

  四、組織實施

  (一)加強市級統籌。各專項任務由分管副市長牽頭,加強市級統籌、縱向領導、橫向協調,切實提高工作效率。各專項任務要以2020年為時間節點,按照量化、細化、具體化、項目化的要求,落實工作任務量、工作區域、工作時間,並研究製定各年度專項行動方案,報市政府批準後組織實施。各牽頭部門每月檢查工作落實情況,分管副市長每季度進行檢查調度,並將任務落實情況報市政府。各牽頭部門要切實發揮牽頭抓總作用,加大組織協調、建章立製、政策創新力度,積極研究解決專項行動實施中遇到的重點難點問題;各專項任務涉及的其他部門要主動參與、積極配合,確保上下銜接、整體聯動。在“疏解整治促提升”專項行動實施過程中,各級國有企業要積極發揮模範帶頭作用。

  (二)落實屬地責任。各區政府作為專項任務的責任主體,要結合區域實際,製定專項行動工作方案,將任務細化、責任落實,全力抓好實施工作,有效提升區域人居環境和發展水平。要切實維護群眾利益,把“疏解整治促提升”專項行動與改善民生緊密結合,確保首都社會和諧穩定。

  (三)動員社會參與。堅持人民城市人民建、人民城市人民管,突出市民主體地位,動員人民群眾廣泛參與。加大宣傳力度,加強政策解讀,推出典型案例,凝聚社會共識,營造人人動手、廣泛參與、共建共享的良好氛圍。充分發揮媒體監督作用,對環境秩序差、工作不嚴不實等問題及時進行曝光,推動工作落實。

  (四)加強督查考評。建立各專項任務台賬和各區工作任務台賬,確保專項行動有計劃、可監測、能考核。各牽頭部門和各區政府要建立任務數據核查核驗機製和市區比對機製,確保各項數據真實準確。加強市級專項督查,引入第三方評估,並將專項行動落實情況納入市政府績效考評範圍,推動各項政策措施落實。廣泛開展“比、學、趕、幫、超”,選擇工作成效明顯的地區進行現場觀摩,總結經驗,推廣典型,推動專項行動深入有效實施。

  附件:

“疏解整治促提升”專項行動(2017-2020年)任務分工表

“疏解整治促提升”專項行動(2017-2020年)任務分工表


北京市人民政府

2017年1月20日


分享:
相關解讀
相關政策

您訪問的鏈接即將離開“首都之窗”門戶網站 是否繼續?