京政發〔2022〕13號
各區人民政府,市政府各委、辦、局,各市屬機構:
現將《北京市“十四五”時期城市管理發展規劃》印發給你們,請認真貫徹落實。
北京市人民政府
2022年3月14日



序言
“十四五”時期是我國全麵建成小康社會、實現第一個百年奮鬥目標之後,乘勢而上開啟全麵建設社會主義現代化國家新征程、向第二個百年奮鬥目標進軍的第一個五年,也是北京落實首都城市戰略定位、建設國際一流的和諧宜居之都的關鍵時期,做好城市管理工作意義重大。要立足新發展階段,完整、準確、全麵貫徹新發展理念,以推動首都高質量發展為統領,堅持首善標準,落實精治共治法治要求,推動城市管理法治化、標準化、智能化、專業化、社會化,努力構建現代化的城市治理體係,為加快建設國際一流的和諧宜居之都提供堅強保障。
本規劃主要依據《北京城市總體規劃(2016年—2035年)》《首都功能核心區控製性詳細規劃(街區層麵)(2018年—2035年)》《北京城市副中心控製性詳細規劃(街區層麵)(2016年—2035年)》《北京市國民經濟和社會發展第十四個五年規劃和二〇三五年遠景目標綱要》《中共北京市委北京市人民政府關於加強城市精細化管理工作的意見》等有關文件製定,是“十四五”時期首都城市管理工作的行動綱領。
一、“十三五”時期發展回顧
“十三五”時期,北京市全麵貫徹落實黨的十九大和十九屆曆次全會精神及中央城市工作會議精神,深入貫徹習近平總書記對北京一係列重要講話精神,加快推進城市管理體製改革,加強精細化管理,城市運行平穩順暢,城鄉環境整潔優美、清朗有序,城市管理的綜合性、整體性和協調性顯著增強,城市管理發展進入新階段。
(一)發展成就
1.重大活動保障圓滿完成,服務保障能力顯著提升
圓滿完成重大活動保障任務。出色完成新中國成立70周年慶祝活動、黨的十九大、中非合作論壇北京峰會、兩屆“一帶一路”國際合作高峰論壇、世界園藝博覽會等重大活動城市運行和環境保障任務,得到中央和社會各界高度肯定。
服務保障能力邁上新台階。以曆次重大活動保障為契機,開展相關區域環境整治提升和隱患排查治理,集中解決了一批影響環境建設的重點難點問題,促進了周邊環境根本改善,消除了一批影響城市安全運行的隱患,提升了城市運行服務保障能力和水平。
2.市容景觀品質不斷提升,城鄉環境麵貌明顯改善
環境整治提升取得新突破。開展長安街及其延長線市容環境景觀提升,塑造長安街及其延長線“莊嚴、沉穩、厚重、大氣”的形象氣質。製定《北京市長安街及其延長線市容環境景觀管理規定》,建立長效管理機製。開展背街小巷環境整治提升三年行動,提升3123條背街小巷環境。實施長安街、頤和園、奧林匹克中心區、大運河、雁棲湖等景觀照明提升工程,首都夜景環境品質大幅提升。
公共空間治理穩步推進。開展公共服務設施治理,城市道路和廣場實現“八無一減”。深入推進城市道路公共服務設施二維碼管理,完成1000餘條主要道路近10萬件設施上碼。推進城市道路箱體“三化”和“多杆合一”治理。完成各類架空線入地及規範梳理1400餘公裏,拔除各類線杆3.2萬根。規範治理違規戶外廣告牌匾4.8萬餘塊,專項治理建築物屋頂牌匾標識2.8萬塊。加強環境秩序治理,共立案處罰各類違法行為116萬起,全市343個街道(鄉鎮)占道經營實現動態清零。公共空間環境更加清朗有序。
城鄉環境麵貌持續改善。圍繞違法建設拆除、地樁地鎖清理、廢棄汽車與自行車清理、綠化補建、破損道路修補、道路照明完善、信報箱補建等重點,集中開展老舊小區公共區域綜合整治提升,市民生活環境品質大幅改善。推進美麗鄉村建設,組織開展農村街坊路保潔、生活垃圾治理、非正規垃圾堆放點整治、生活垃圾分類示範村創建、公廁達標改造、公共照明完善、牌匾標識規範等七方麵工作,村容村貌煥然一新。
3.生活垃圾分類開創新局麵,環衛保障能力大幅提升
生活垃圾分類取得重大進展。修訂實施《北京市生活垃圾管理條例》,成立市、區兩級生活垃圾分類推進工作指揮部,製定相關配套政策,創建生活垃圾分類示範小區、村,生活垃圾分類知曉率達到98%、參與率達到90%,生活垃圾回收利用率達到35%。
環衛保障能力大幅提升。推進垃圾處理設施建設,生活垃圾焚燒和生化處理能力達到2.588萬噸/日,生活垃圾無害化處理率達到100%,生活垃圾資源化率達到60%,建築垃圾資源化處置和綜合利用率達到85.5%。實施城市道路清掃保潔分級精細化管理,城市道路機械化(組合)作業率達到93.6%,城市一級道路路麵塵土殘存量年均值保持在10克/平方米以內。推進“廁所革命”,全市公廁達到20504座,提升改造公廁9549座,城市公廁等級達標率達到95%,基本實現農村地區三類及以上公廁全覆蓋。
4.能源結構不斷優化,供應保障能力持續增強
能源消費結構持續優化。推進燃煤清潔替代,優質能源比重提高到98.5%,可再生能源在全社會能源消耗中的比重增加到10.4%。基本完成平原地區燃煤清潔能源改造。完成農村“煤改電”2111個村、86萬戶,“煤改氣”552個村、22.1萬戶,通過拆遷上樓實現723個村清潔取暖。
燃氣保障體係更加完善。形成“三種氣源、七大通道、10兆帕大環”多源多向天然氣供應體係,天然氣年消費量達到189億立方米。平原地區新城及生態涵養區全部接入城市天然氣管網,平原地區基本實現管道天然氣“鎮鎮通”。推進液化石油氣市場整合,優化供應站點布局,液化石油氣供應體係進一步完善。
供熱服務能力持續增強。城鎮地區供熱麵積達到8.95億平方米,基本實現清潔供熱。形成以熱電聯產、燃氣供熱為主導,多種能源、多種供熱方式相結合的供熱體係,實現三河電廠、涿州電廠等域外熱源進京供熱,城市熱網進一步完善。供熱節能減排紮實推進,單位建築麵積供熱能耗比2015年下降6%,完成742個老舊小區、3500公裏供熱管線改造。建立供熱服務管理係統和供熱服務投訴與處置係統,供熱投訴量逐年下降。
供電保障水平不斷提升。電網結構進一步優化,外受電能力顯著增強。全市外受電通道達到12條26回路,輸電能力3100萬千瓦。220千伏電網層麵形成“分區運行、區內成環、區域聯絡”七大供電分區。全市用電量達到1166.4億千瓦時,最大用電負荷達到2356萬千瓦。城市供電可靠性明顯增強,達到99.995%。電動汽車充電樁達到23萬個、換電站達到159座,形成了車樁(站)協同發展的格局;全市平原地區電動汽車公共充電設施平均服務半徑小於5公裏,形成“1個市級平台+N個企業平台”的服務體係,充換電設施互聯互通能力持續增強。
5.綜合統籌能力顯著提高,城市運行更加安全高效
網格化城市管理體係更加完善。推進管理重心下移,基本建成覆蓋全市的“1+16+33+N”網格化城市管理體係。建立網格化城市管理微循環工作機製,以及與各專業部門的協調處置機製,完善監督考評體係,網格化平台效能顯著提升。
地下管線管理協調機製更加完善。開展地下管線消隱,完成消隱工程3268項、690公裏,實現105項消隱工程與77項道路大修工程同步實施。建立完善井蓋設施管理長效機製,共治理病害檢查井25萬餘座,新增“五防”井蓋8萬餘套。健全挖掘工程地下管線安全防護機製,年均地下管線百公裏事故數降至0.84起。
石油天然氣管道保護工作紮實推進。建立管道保護信息年度統計分析製度、行政許可與備案工作製度,建成全市石油天然氣管道保護管理信息係統。全麵完成石油天然氣管道隱患整改攻堅戰消隱任務,消除掛賬隱患499項。定期開展石油天然氣管道占壓等隱患排查,實現隱患動態清零。
安全生產和應急管理體係日益完善。初步建成城市管理行業領域安全生產責任、隱患排查治理、安全預防控製體係,城市運行安全保障水平明顯提高。開展城市運行安全隱患治理三年行動,深入推進電力、燃氣、供熱等行業風險評估,修訂完善突發事件應急預案。
6.改革創新取得重大進展,精細治理基礎不斷夯實
城市管理體製改革取得重大突破。組建市城市管理委,作為城市管理主管部門,承擔對城市管理工作的業務指導、組織協調、指揮調度、專項整治和檢查評價等職責。將首都城市環境建設委員會調整為首都城市環境建設管理委員會,市城管執法局調整為市城市管理委管理的行政執法機構。執法力量和職權下沉、下放到街道(鄉鎮),成立街道(鄉鎮)綜合執法隊,實現“一街(鄉鎮)一隊”,基層執法能力得到加強。
法規標準體係不斷健全。出台《中共北京市委北京市人民政府關於加強城市精細化管理工作的意見》。製修訂生活垃圾管理、市容環境衛生、燃氣管理、建築垃圾處置管理等4項地方性法規和政府規章。修訂完善城市管理領域標準化體係框架,開展能源運行、環境衛生、管線管廊等領域子體係研究與建設。製定地方標準40餘項。
城市基層治理模式不斷創新。推進城市管理、社會服務管理、社會治安“三網融合”。製定出台街巷長、小巷管家指導意見,全市選派街巷長1.6萬餘名,招募小巷管家近3.6萬名,實現街巷長製度全麵覆蓋。推進街巷長、小巷管家、網格員、協管員等基層力量整合,統一納入網格化體係“組團式”管理。深化“街鄉吹哨、部門報到”工作,依托12345市民服務熱線,打通城市管理服務“最後一公裏”。
科技支撐能力持續增強。統籌推進物聯網、雲計算、大數據等新技術在城市管理領域應用與示範,完成市城市管理大數據平台、網格化管理雲平台建設方案設計。能源、水務、交通、環衛、市政等領域感知體係建設初具規模,全市大部分區已啟動“城市大腦”建設,海澱區、通州區及昌平區“回天地區”等“城市大腦”應用已取得實質性階段成果。
(二)主要問題
對標建設國際一流的和諧宜居之都,從服務首都發展新要求、滿足人民群眾美好生活新需要來看,城市管理依然存在一些短板和不足。
市政基礎設施承載力不足。隨著垃圾分類工作深入推進,廚餘垃圾分出量大幅提升,現有生化處理設施實際處理能力難以滿足當前需求,垃圾處理設施能力結構不合理。能源供應設施布局還需優化完善,輸配電網架結構不完善,電網大麵積停電的風險仍然存在。六環路高壓A天然氣管道尚未成環,天然氣接收和輸配能力有待提高。
城市運行安全韌性不足。電力、燃氣以外輸為主,能源供應處於“緊平衡、缺彈性”狀態,而需求不斷增長,城市運行安全麵臨挑戰。發電、供熱高度依賴天然氣,天然氣應急儲備能力不足,熱電運行矛盾突出,聯調聯供難度加大。城市運行安全隱患較多,地下管線頻遭破壞,老舊小區管線亟需改造。
城市精細化管理水平有待提升。水電氣熱等市政公用服務品質與市民群眾期待還有一定差距。城鄉環境不夠協調,風貌特色不夠突出,背街小巷環境整治需要深入推進。“有路無燈、有燈不亮”現象依然存在。居民生活垃圾分類自主投放準確率還需提高,部分垃圾處理設施存在異味擾民問題。網格化城市管理與12345市民服務熱線融合度不夠,問題發現不夠全麵、及時,管理效能有待進一步提升。
智慧城市管理體係建設滯後。大數據、人工智能等新技術在城市管理領域應用滯後,科技賦能城市管理的作用發揮不夠,城市感知體係不完善,全市城市運行“一網統管”尚未形成。
城市管理法治建設有待加強。城市管理領域法規規章體係不夠健全,修訂不夠及時,落實不夠到位,執法不夠嚴格,部分行業缺少地方性法規支撐。運用法治思維和法治方式解決問題的能力有待進一步提高。
“大城管”格局尚未形成。首都城市環境建設管理委員會辦公室作用發揮不夠,對全市環境建設和城市管理的統籌協調力度有待加強,尚未形成“橫向到邊、縱向到底”的城市精細化管理服務體係。城市管理與城管執法融合度不夠,管理與執法協同配合機製需進一步優化。街道(鄉鎮)在城市管理中的作用有待加強,城市管理社會參與度還需進一步擴大。
(三)麵臨形勢
“十四五”時期是我國全麵建成小康社會、實現第一個百年奮鬥目標之後,乘勢而上開啟全麵建設社會主義現代化國家新征程、向第二個百年奮鬥目標進軍的第一個五年,也是北京落實首都城市戰略定位、建設國際一流的和諧宜居之都的關鍵時期。履行好新時代首都職責使命,北京城市管理麵臨諸多新的機遇和挑戰。
內外部環境變化對城市管理提出更多挑戰。北京作為首都和超大城市,安全運行保障要求高,但主要能源依靠外部供給,峰穀差不斷擴大,城市運行壓力越來越大,對首都城市能源運行保障提出了新挑戰。要樹立能源供應鏈安全意識,推動能源革命,提升外部可靠性,通過智能化等多種方式強化削峰填穀,保障城市能源運行平穩安全。要增強機遇意識和風險意識,加強前瞻性思考、全局性謀劃和戰略性布局,深入推進超大城市治理體係和治理能力現代化建設,為首都經濟社會高質量發展提供堅實保障。
不確定性和風險增加對建設韌性城市提出更大挑戰。北京作為超大城市,城市運行體係日趨複雜,風險隱患不斷增加。要增強安全意識,強化底線思維,不斷健全防範化解重大風險的體製機製,深化完善首都公共衛生、極端天氣等突發事件監測預警、應急處置保障等機製,加快補齊水、電、氣、熱、垃圾等設施短板,強化應急管理和社會動員演練,大幅增強城市運行韌性,使城市運行安全保障更加有力。
綠色低碳循環發展對城市管理提出更高要求。北京已進入以減量發展、綠色發展、創新發展為特征的高質量發展階段,落實首都城市戰略定位、推進大國首都建設,對城市管理提出了新的更高要求。同時,北京人口資源環境矛盾依然突出,城鄉之間、區域之間發展不平衡不充分問題依然存在。疏解非首都功能,治理“大城市病”,率先實現“雙碳”目標任重道遠。要充分考慮“雙控四降”等因素變化,以資源環境承載力為硬約束,主動適應人口、功能和空間布局調整新變化,進一步增能力、補短板、促均衡、提品質。
人民對美好生活的向往對城市管理提出更高期待。隨著城市發展和人民生活水平的提高,市民群眾更加關注城市品質提升,城市管理服務亟需實現“從無到有”向“從有到好”轉變。同時,社會結構變化,老齡化問題愈發突出,區域差異較大,對城市管理服務提出了多樣化、精細化的需求。要牢固樹立以人民為中心的發展思想,圍繞“七有”要求和“五性”需求,在完善基本保障的基礎上,提供更加動態精細、智能適應的城市管理服務,切實提高人民群眾的獲得感、幸福感、安全感。
科技創新發展帶來城市管理模式、方法和手段深刻變革。大數據、人工智能等技術應用使城市管理的精細度、維度發生深刻變化,改變了原有管理的理念、模式和方法。要準確把握數字化、智能化、綠色化、融合化的發展趨勢,依托北京科技創新資源優勢,持續拓展前沿科技在城市管理領域應用場景,不斷優化城市管理服務供給,切實提升治理效能。
二、指導思想和目標
(一)指導思想
以習近平新時代中國特色社會主義思想為指導,全麵貫徹黨的十九大和十九屆曆次全會精神,深入貫徹習近平總書記對北京一係列重要講話精神,牢固樹立以人民為中心的發展思想,完整、準確、全麵貫徹新發展理念,立足首都城市戰略定位,把握城市治理階段性特征,以《北京市國民經濟和社會發展第十四個五年規劃和二〇三五年遠景目標綱要》為依據,以推動首都高質量發展為統領,落實精治共治法治要求,推進城市管理法治化、標準化、智能化、專業化、社會化,努力構建現代化的城市治理體係,讓環境更有品位、供給更有保障、服務更有溫度、運行更加有序、城市更有韌性,為大力加強“四個中心”功能建設、提高“四個服務”水平,加快建設國際一流的和諧宜居之都提供堅強保障。
(二)基本原則
堅持服務為先。落實“人民城市人民建、人民城市為人民”的理念,把做好“四個服務”作為衡量城市管理水平的重要標尺,當好城市管家,以首善標準服務保障首都發展,切實增強人民群眾獲得感、幸福感、安全感。
堅持係統觀念。落實好北京城市總體規劃、首都功能核心區控製性詳細規劃和北京城市副中心控製性詳細規劃,尊重順應首都超大城市運行規律和特點,加強對城市管理工作的全局性、係統性謀劃。構建“橫向到邊、縱向到底”的城市綜合管理服務體係,強化部門聯動及央地、軍地協同,形成“大城管”格局。堅持全周期管理,推動城市規劃、建設、管理一體化,形成閉環管理。
堅持安全發展。統籌發展和安全,增強憂患意識,強化底線思維,把安全發展貫穿於城市管理各領域和全過程,補短板、提能力、增韌性,係統提升防範化解風險的能力。
堅持精細治理。嚴格按照市委市政府《關於加強城市精細化管理工作的意見》要求,像繡花一樣精細管理城市,加快形成覆蓋城市管理領域的法規標準體係,充分發揮科技支撐作用,建立“用數據說話、用數據決策、用數據管理、用數據創新”的管理機製,讓城市管理更精細、更智慧,推動形成共建共治共享的城市治理新格局。
堅持綠色低碳。統籌“雙碳”目標和能源運行安全,有序推進碳中和,大力推進能源革命,推廣綠色生產生活方式,推動城市運行保障綠色低碳轉型,實現城市可持續發展。
(三)主要目標
到2025年,城市管理領域各項事業取得長足發展,適應首都城市戰略定位和國際大都市特點的城市治理體係初步形成。
首都風範、古都風韻、時代風貌的城市特色更加彰顯,城鄉環境品質顯著提升。以天安門地區為核心,以長安街、中軸線為統領的首都環境景觀體係基本形成,重點區域環境特色更加突出。城市公共空間治理取得明顯成效,城市環境美觀大方、整潔有序。群眾身邊環境品質持續改善,市民總體滿意度不斷提升。
市政公用服務更加優質、便捷、高效、精細,民生保障水平顯著提升。全市公廁等級達標率達到99%,城市道路機械化(組合)作業率達到97%。平原地區電動汽車公共充電設施平均服務半徑小於3公裏,核心區小於0.9公裏。城市道路照明裝燈率達到100%,“有路無燈、有燈不亮”問題動態清零,實現“應建盡建,應亮盡亮”。完成1.2億平方米以上既有建築智能化供熱改造。生活垃圾分類知曉率達到98%以上、參與率達到95%以上、自主投放準確率達到並穩定在90%以上。完成生活垃圾設施異味治理。
城市運行保障體係更加安全、高效、清潔、低碳,服務保障能力顯著提升。補齊市政基礎設施能力短板,並形成一定裕度。外受電通道輸電能力達到4300萬千瓦,本地發電裝機容量達到1533萬千瓦(含應急備用電源),城鎮地區供熱麵積達到10.5億平方米,生活垃圾焚燒和生化處理能力達到3.1萬噸/日以上(焚燒處理能力達到2.2萬噸/日以上、生化處理能力達到0.9萬噸/日以上),全市電動汽車充電樁累計建成量達到70萬個。生產生活方式綠色低碳轉型全麵推進,電能消費占終端能源消費比重力爭達到29%,外調綠色電量力爭達到300億千瓦時,天然氣消費量控製在200億立方米/年左右,生活垃圾回收利用率達到37.5%以上,實現原生生活垃圾“零填埋”。
反應快速、處置高效、恢複及時的城市管理應急響應體係基本建成,城市安全韌性顯著增強。首都城市生命線安全運行和應急保障能力顯著提升,全市供電可靠率達到99.996%,核心區重點區域供電可靠率達到99.9999%,天然氣應急儲備能力達到14億立方米左右。地下綜合管廊裏程達到220公裏,“馬路拉鏈”和道路塌陷問題得到有效治理。年均地下管線百公裏事故數控製在0.7起以內。
智慧城市建設管理取得新突破,城市管理智能化水平顯著提升。城市網格化管理平台全麵升級,基本形成線上線下協同、科學調度、精細管控、高效處置的城市運行“一網統管”新格局。實現運行態勢全麵動態感知、城市體征指標全麵監測、城市事件智能化調度和聯動處置,城市管理相關數據向社會開放共享程度進一步提高。
城市管理體製機製改革取得新進展,精治共治法治水平顯著提升。城市管理領域基礎性製度體係基本建立,法規、標準、政策體係基本健全,以精細化管理為導向的綜合統籌協調機製基本形成,社會力量在城市治理中的參與度顯著增強,“大城管”體係建設取得明顯成效。
到2035年,首都城市治理體係和治理能力率先基本實現現代化,初步建成國際一流的和諧宜居之都。城市宜居性、吸引力和影響力顯著提升,市民群眾生活更方便、更舒心、更美好。建成權責明晰、服務為先、管理優化、執法規範、安全有序的城市管理體製及完善的法規製度標準體係,形成社會力量廣泛參與的城市治理格局。城鄉環境優美宜人,充滿文化魅力和活力。建成國際一流的市政基礎設施服務保障體係,實現城市運行管理現代化。

三、塑造大國首都城市環境新形象
落實城市總體規劃要求,圍繞大國首都功能內涵和北京文化特色,統籌規劃布局全市環境景觀要素,突顯核心區國家形象地位,打造與功能定位相匹配的區域特色環境,塑造高品質的公共空間和居住環境,彰顯首都風範、古都風韻、時代風貌的城市特色,全麵提升首都形象和城市魅力。
(一)突顯核心區國家形象地位
1.強化“兩軸、一環”景觀統領作用
塑造長安街國家禮儀形象。整體優化長安街沿線建築形態輪廓、建築風格、色彩材質、天際線、第五立麵和景觀照明,開展長安街沿線平房區及重要公共空間環境品質提升,推動長安街沿線單位改造建築前區空間,提升長安街兩側綠地開放率,逐步形成連續開放的長安綠帶。
推進中軸線申遺環境綜合整治。重點落實鍾鼓樓、萬寧橋、正陽門節點環境綜合整治提升及永定門節點文化展示,深化研究地安門、北上門曆史景觀展示方案。結合街區保護更新,實施遺產區緊鄰地區的建築風貌及公共空間綜合整治。加強中軸線沿線區域第五立麵管控,清理規整屋頂設施和彩鋼板,對嚴重影響眺望景觀的平屋頂建築進行平改坡改造。
啟動沿二環路文化景觀環線建設。完善公共空間體係,加強空間秩序管控,提升城市界麵形象,形成景色優美、舒適宜人、底蘊深厚的文化景觀環線。大力提升二環路內側綠化空間品質,逐步形成連續的綠化帶,合理增加親水空間與觀景平台。優化道路交通組織,打通步行斷點、堵點,打造連續的林蔭漫步道。
2.整體提升核心區老城魅力
提升中央政務活動保障環境。推動朝阜路、前三門大街、西單北大街、兩廣路等幹道林蔭化改造。與老舊管線改造相結合,基本完成架空線入地。圍繞中南海、故宮周邊和長安街、中軸線沿線重點道路,開展城市道路公共服務設施規範、減量、提質行動,實施電力箱體“三化”治理。推進平安大街、崇雍大街等“多杆合一”治理。
強化風貌整體塑造。保護老城肌理和格局,以街區更新模式推動北大紅樓、平安大街、鼓樓大街、天橋、觀音寺等重點片區環境整治,加快形成整體連片規模效應,促進重要片區城市風貌定型,煥發老城活力。
優化景觀照明品質。以天安門廣場為核心,強化“兩軸、一環”地位,補充完善景觀照明,形成有序的夜間觀景界麵。優化什刹海—南鑼鼓巷、雍和宮—國子監、琉璃廠—大柵欄—前門東等文化精華區夜景,展示曆史文化與傳承。
(二)打造區域特色環境風貌
1.建設國際一流的城市副中心環境風貌
以建設國際一流的和諧宜居之都示範區為目標,圍繞生態城市、森林城市、人文城市建設,統籌推進環境綜合整治和景觀提升,多維度展現“京華風範、運河風韻、人文風采、時代風尚”形象。
持續推動“老城雙修”。推進長安街東延長線景觀大道建設,完成廣渠路東延、環球主題公園及度假區等周邊環境整治提升。加強城市副中心老城架空線治理,主次幹路完成電力、通信架空線入地,背街小巷完成通信架空線入地及規範梳理。配合城市綠心、城市副中心綜合交通樞紐、通州堰、六環路入地改造、路縣故城考古遺址公園等重大項目建設,穩步推進相關環境整治與景觀提升。
提升藍綠空間品質。優化提升城市綠心品質,推動建設環城綠色休閑遊憩環及東、西部生態綠帶,完善城市副中心“兩帶、一環、一心”綠色空間格局。加快通惠河整體規劃,打造連接中心城區和城市副中心的魅力走廊。依托北運河、潮白河、溫榆河等重點水係,打造親水休閑景觀帶。
強化夜景環境營造。將城市副中心與通州區其他區域的夜間環境整體規劃,加快運河商務區、行政辦公區、城市綠心、環球主題公園周邊等重點區域景觀照明建設,推進大運河景觀照明工程。
2.塑造特色鮮明的重點功能區環境
保護“三山五園”地區山水格局與傳統風貌,持續推進非首都功能疏解,加大環境綜合整治力度,實現環境景觀和城市功能全麵提升,打造傳統與現代交相輝映、生態環境與國家形象相得益彰的國際交往新載體。
加強“三城一區”、新首鋼園區等創新引領示範區及周邊環境建設,突出“生態宜居、科技創新”環境特色。實施CBD區域景觀整體優化,推動第四使館區、大望京區域以及王府井、西單、前門、三裏屯等重點商圈環境高標準規劃建設,集中展現多樣化、現代化、國際化的環境特色。
推動國際空港與新城融合發展,優化提升北京首都國際機場、大興國際機場臨空經濟區環境建設水平,塑造首都國門新形象。推進雁棲湖國際會都、中國(懷柔)影視基地、平穀世界休閑大會主會場等重點功能區環境綜合整治提升,打造展示首都形象新窗口。
(三)提升城市公共空間品質
1.加強規劃實施一體化管控
加強公共空間從規劃設計、建設施工到管理維護的全過程管控,營造以人為本、整潔優美、安全有序的公共空間。
強化環境一體化打造。分區分類編製街道城市設計導則,充分發揮城市設計對街道環境塑造的精細化管控和引導作用。建立公共空間一體化實施機製,實現河湖水係與濱水空間一體化管控、路緣石線到建築退線的街道一體化管控。加強各類城市空間控製線的充分銜接,促進公共空間與功能、景觀的融合。
加強公共空間統籌治理。創新城市開發建設模式,研究建立公共空間規劃設計、建設施工和管理維護的長效機製。開展街道市容環境體檢,將體檢結果反饋規劃和建設管理部門,推動街道空間規劃、建設、管理閉環運行。
2.優化道路公共服務設施
推進城市部件減量化、集約化設置,高效利用道路空間資源。規範、改移、拆除各類不符合要求的設施,開展設施人性化、適老化改造,逐步將設施有序布置在設施帶中。持續推進“多杆合一”,借鑒國際先進經驗,進一步推進電力箱體“三化”治理,強化設施功能整合,集約設置各類杆體、箱體。完善過街和無障礙設施,提升市民出行環境。加強管線規劃設計統籌,優化檢查井設計標準,規範井蓋位置設置,采用表麵與路麵保持一致的下沉式井蓋,提升路麵平整度和美觀度。
3.實施道路架空線入地及規範梳理
分區域深入推進架空線入地及規範梳理,實施嚴格的成本管控。結合重大活動保障、街區更新、道路改擴建與大修等工程,同步實施架空線入地及規範梳理,亮出美麗天際線,讓人們更好地看城市、看山水、看曆史、看風景。落實長效管理機製,加大違法設置架空線行為的處罰力度,嚴控新增、複掛問題發生,確保架空線入地實施一片、幹淨一片、群眾滿意一片。
4.提升戶外廣告牌匾品質
編製街區戶外廣告設施設置規劃,三年內實現建成區全覆蓋。加強規範治理,促進戶外廣告設施規範減量提質。鼓勵在戶外廣告牌匾標識設施設計中融入區域文化元素,加強設計的個性、原創性及藝術性,營造設置規範、風貌統一與各具特色、多樣化相協調的戶外廣告牌匾標識設施體係。
5.推動公共環境改造提升
提高道路綠化率,對有條件的區域實施林蔭化改造。提升街頭綠化的連續性、開放性和藝術性,打造一批樣板工程,實現“三季有花、四季常綠”。挖潛街巷胡同小微空間,結合區域風貌特色和周邊居民生活需求進行精細化設計,增加口袋公園、小微綠地,補充便民惠民設施,提升街道空間活力。激活高架橋下消極空間,強化橋下空間複合利用。統籌河湖濱水空間慢行係統環境建設,圍繞重點河流打造水清岸綠、清新明亮的高品質濱水空間,滿足市民休閑、娛樂、觀賞、體驗等多樣化需求。
6.健全環境管控長效機製
完善各類設施維護作業標準,研究建立廢舊城市家具等城市部件更新退出機製。充分利用設施“二維碼”等信息化管理手段,對城市部件實施動態精細化管理,實現城市部件功能性、安全性、景觀性和諧統一。
對環境管理薄弱地區和人員密集區域開展常態化、精細化專項執法,加大處罰力度,集中查處占道經營、非法小廣告、私裝地鎖、施工圍擋破損、衛生髒亂差等問題。加強沿街違法建設拆除力度,確保新生違法建設動態清零。加強路側亂停車治理,優化共享單車停放,規範快遞車秩序。
(四)持續更新改善城鄉麵貌
1.推進街區更新
以街區為單元開展城市更新,落實城市精細化理念,通過組織區域評估,圍繞城市功能再造、空間重塑、公共產品提供、人居環境改善、城市文化複興、商業業態提升、生態環境修複等開展更新區域問題診斷,科學編製更新實施規劃和項目庫,創新城市發展建設模式,搭建多元協商平台,推動街區係統更新。
2.開展老舊小區綜合整治
從基礎類、完善類、提升類三方麵開展老舊小區綜合整治。充分利用小區內低效空間及拆除違法建設等騰空土地,開展小微空間改造,擴大公共空間,補齊水、電、氣、熱、環衛等居住配套市政公用設施。研究出台老舊小區管線改造資金、手續辦理、產權移交、後期運維管理等政策,降低老樓加裝電梯涉及管線拆改移成本;建立高效統籌工作機製,推進1億平方米市屬老舊小區水電氣熱管線改造,協助推進0.6億平方米央屬老舊小區水電氣熱管線改造;實現專業化管理入樓入戶,打通管理服務“最後一公裏”。
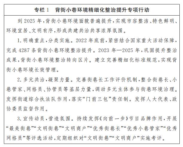
3.實施背街小巷環境整治提升
注重成本管控和實施效果評估,按照“十無五好”標準開展背街小巷環境精細化整治提升,與街區更新相融合,推動環境整治從背街小巷走向片區。發揮責任規劃師作用,統籌城市空間設計和風貌管控,實施綜合整治、品質提升和功能優化。大力發揚工匠精神,加強施工質量管控,著力打造精品宜居街巷,讓背街小巷成為可休憩、可交往、有文化內涵的公共空間。
4.開展城鄉結合部和城中村整治
持續開展“疏解整治促提升”專項行動,推進城中村、“邊角地”、薄弱地區治理,全麵加快“一綠”地區村莊城市化改造,改變髒亂無序狀態。加強綠隔地區違法建設治理,做好騰退空間“留白增綠”“騰退還綠”、公共空間改造提升等。大力推進兩道公園環及綠道係統建設,加快十八裏店、南苑等區域城市公園群建設,實現綠帶互通、綠道貫通、生境相連的係統性城市公園環。重點推進沙河、溫榆河、東郊、台湖四個大尺度公園建設,完善郊野公園體係。
5.建設美麗鄉村
按照“清髒、治亂、增綠、控汙”要求,推進村莊人居環境整治和美麗鄉村建設,打造集中連片、點線麵結合的美麗鄉村風景線。重點抓好通往雁棲湖國際會議中心、大興國際機場、城市副中心等區域主要道路沿線周邊村莊的美麗鄉村建設。
完善農村生活垃圾分類投放、收集、運輸和處置體係,促進廚餘垃圾和農林廢棄物協同資源化處理。及時查處曝光生活垃圾和建築垃圾違法堆放行為,實現動態清零。因地製宜、多措並舉,加大農村公廁升級改造力度,加快推進農村生活汙水治理和戶廁建設改造,逐步消除不達標公廁。有序推進農村地區剩餘村莊煤改清潔能源。建立健全農村人居環境運營管護長效機製。

四、優化市政公用服務新供給
緊緊圍繞“七有”要求和“五性”需求,持續優化和擴大高品質、多樣化的市政公用服務供給,不斷提高民生保障和公共服務供給水平,著力解決涉及群眾切身利益的熱點難點問題,讓城市更加便利、宜居、安全,不斷滿足市民群眾對美好生活的新期盼。
(一)聚焦急難愁盼,提供生活便利
1.推進廁所革命持續深化
圍繞人流、使用情況、社會反映等,優化重點區域公廁布局,推進交通站場、重點商圈、旅遊景區等人員聚集場所公廁建設,鼓勵引導沿街商鋪、賓館、飯店和社會單位等內設廁所對外開放。落實有製度、有標準、有隊伍、有經費、有督查“五有”管護機製,改造提升公廁品質,提升如廁體驗,全市公共廁所等級達標率達到99%以上。完善公廁無障礙設施和標誌標識,推動公廁智慧管理,實現定點上圖、快捷查詢。
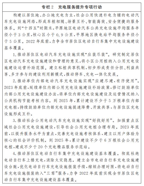
2.提升居家出行用戶體驗
緩解電動汽車充電焦慮。推動電動汽車充電設施網絡和服務體係建設,在居民意願基礎上支持鼓勵將停車位及充電設施電氣化改造納入老舊小區改造工程。鼓勵單位內部和居民區充電設施對外開放,力爭固定車位充電設施“應裝盡裝”,具備社區公共充電條件。優化本市公用充電設施智能服務平台,完善充電導航、狀態查詢、充電預約、費用結算等便捷服務。

提高供熱服務品質。對投訴集中的小區開展專項治理,提高辦理效率和質量,解決“供暖不熱”問題。逐步推廣智能化供熱,實現居民用戶室溫自主掌控。研究建立更科學、更人性化的彈性供暖機製,滿足市民對居住舒適度的需求。

3.優化市政設施接入服務
優化審批方式,持續擴大市政設施接入“三零”服務,推廣接入工程告知承諾製。實行市政設施接入和主體工程同步審批、同步施工、同步投用。推行“一站式”全程便捷服務和市政公用企業代辦幫辦服務模式。清理規範水、電、氣、熱行業收費。
(二)堅持首善標準,創建宜居環境
1.提升清掃保潔水平
製修訂城市道路、公路、農村街坊路等清掃保潔質量與作業標準。堅持“以克論淨”,建立完善市區兩級城市道路路麵塵土殘存量監測機製,逐步擴大路麵塵土殘存量檢測範圍,完善以道路清掃保潔效果為導向的考核體係。
強化道路機械化作業能力建設,推進機械化清掃保潔向背街小巷延伸,城市道路機械化(組合)作業率達到97%。加強環衛作業新技術應用,加快淘汰老舊高排放車輛,到2025年基本實現環衛、建築垃圾運輸車輛純電動或氫燃料電池汽車替代。
加大作業頻次,環衛保潔實現無死角、全覆蓋。打造一批可“席地而坐”的公共空間,滿足市民群眾休閑娛樂等需求。規範建築垃圾“產、運、消、利”等環節處置行為,各執法力量相互配合、形成合力,依法嚴厲打擊建築垃圾偷運、遺撒、亂倒和運輸車輛涉牌等違法違規行為。
2.改善生活垃圾分類條件
加強生活垃圾分類設施建設。因地製宜設置居住小區生活垃圾分類投放點,加強生活垃圾分類驛站建設。新建居住小區配套建設生活垃圾分類投放收集站點,做到同步設計、同步建設、同步驗收、同步交付使用。合理設置大件垃圾、裝修垃圾暫存點和可回收物中轉站。
強化生活垃圾分類設施管理。升級改造分類投放設施,完善開蓋、照明等便民功能,加強日常維護保潔。規範治理全市2.9萬輛環衛低速電動三四輪車,完成11800輛環衛車輛規範化塗裝。實施密閉式清潔站升級改造。持續開展生活垃圾清運不及時專項治理,暢通全品類全流程生活垃圾收集運輸體係,解決垃圾桶站滿冒、不幹淨問題。

(三)防控風險隱患,守護市民安全
1.防範城市道路“陷阱”
預防道路塌陷。聚焦城市道路空洞、地下管線隱患、強降雨、地質災害、違規施工、車輛超載碾壓等因素,加強製度防範和技術預測,實現道路塌陷事故大幅下降。
確保井蓋安全。開展井蓋病害防治,持續推進“五防”井蓋換裝。研究製定井蓋普查和“無主”井蓋管理移交工作方案,細化規範井蓋管理責任判定標準,建立井蓋管理責任追究機製,推動實現井蓋管理全覆蓋、無死角。
減少“馬路拉鏈”。完善市政管線隨道路同步實施機製,統籌架空線入地、地下管線、地下綜合管廊建設改造的時序和空間安排,有條件地區優先建設地下綜合管廊。
2.消除能源使用安全隱患
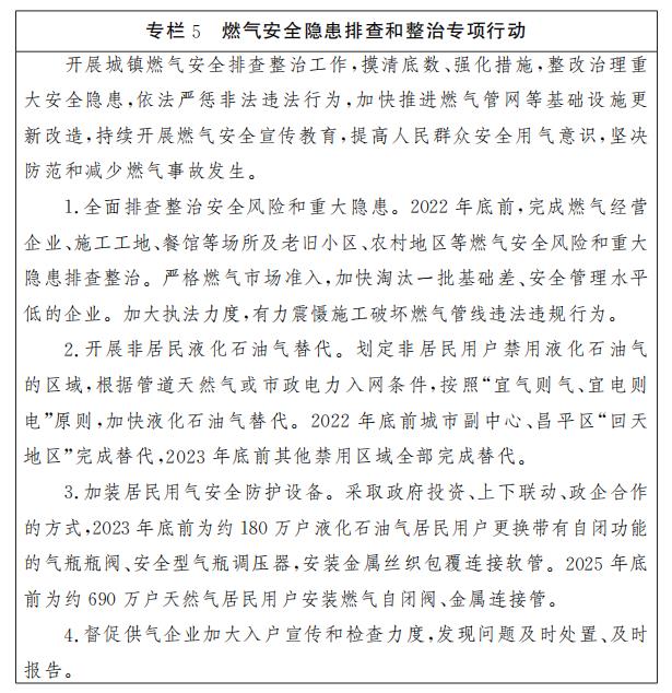
提升燃氣用氣安全水平。提高管道天然氣普及率,2025年底前,對具備接入管道天然氣條件的老舊居民樓房(含央產、軍產房屋)完成天然氣接通。加快推進非居民液化石油氣替代,推廣普及戶用安全防護裝置,加強燃氣安全知識宣傳和入戶安全巡檢。開展執法檢查,堅決打擊非法經營、存儲液化石油氣的黑氣販、黑窩點,徹底切斷非法氣源利益鏈。
提高用電安全可靠性。加強輸配電係統智能化改造提升,持續推進2000年以前老舊小區配電網更新改造,加快新一輪農村電網改造。依托互聯網、大數據等信息技術,探索在用戶配電室打造無人值守、遠程集控、智慧巡檢、智能診斷等智能運維新模式,實時掌握異常情況,實現全自動故障處理。推動全市居住區電動自行車集中充電設施建設基本覆蓋,杜絕電動自行車“進樓入戶”“飛線充電”等問題發生,全麵消除火災隱患。

3.開展路燈問題專項治理
完成全市316條無燈道路路燈補建工作,加強對新增無燈道路排查,明確城市建成區內公路增設路燈標準,簡化優化增設路燈的審批流程,建立健全路燈建設長效機製。將“有燈不亮”問題納入接訴即辦流程立即解決,強化巡視檢修,完善問題快速發現和應急處置機製。建立全市路燈統籌監管體係,全麵覆蓋市政路燈、小區路燈、園林綠地路燈、河湖路燈等領域。推進城市照明管理智能化升級,建立長效管護機製。

五、樹立城市運行綠色低碳新典範
以保障城市運行安全為前提,著力增能力、補短板,不斷提升城市運行的安全可靠性、優質均衡性、精準適應性和智能引領性。係統推進能源轉型,創新能源綜合利用模式,完善多源多向、多能互補、城鄉協調的首都能源安全保障體係。全麵提升垃圾資源化處置和循環利用水平,建設結構合理、能力充足的生活垃圾處理體係,打造超大城市垃圾分類治理標杆。努力構建綠色低碳、安全高效的現代化城市運行保障體係。
(一)打造世界領先綠色智能電網
1.提升電網供電能力
強化“環網支撐、多點注入、就地平衡”網架結構,結合全市重點區域和各區分區規劃,布局一批電力工程,進一步優化全市網架結構,實施配電網提升改造工程,提高電網互倒互帶能力和供電可靠性。
加快外部送電通道建設。重點推動北京西至新航城、北京東至通北、廊坊北至亦莊、西合營開關站至房山、天津北至亦莊等500千伏線路工程建設。到2025年,北京電網500千伏外受電通道增加到18條37回路,輸電能力增至4300萬千瓦。
完善500千伏主網結構。重點推動通州北、朝陽CBD、豐台麗澤、亦莊、懷柔科學城5座500千伏輸變電工程建設,到2025年,北京500千伏變電站總數達到17座,新增500千伏變電容量1290萬千伏安。
優化220千伏電網結構。加快推動220千伏輸變電工程建設,到2025年,220千伏變電站達到129座,變電容量6466萬千伏安,形成“分區運行、區內成環、區間聯絡”的九大供電分區。
2.加快綠色電能開發利用
提高本地開發利用水平。推進青灰嶺等集中式風電項目擴建擴容,在產業園區、農村地區試點建設分散式風電項目。實施“六大陽光”工程,有序建設一批分布式光伏項目。研究將安裝光伏設施作為城市副中心等區域新建大型公共建築強製性要求。
積極引進外埠綠色電能。深化與津冀等周邊地區的能源合作,在北京周邊有序布局可再生能源基地,積極推進環首都風電基地建設,適當支持晉蒙等區域可再生能源基地建設。探索建立“域外資源開發、綠電定向輸送”的綠電進京新模式,開展綠電市場化交易。到2025年,力爭外調綠色電量達到300億千瓦時。
3.推進智能電網建設
釋放電力技術創新引領效能,驅動電力行業發展進一步向智能化、智慧化邁進。鼓勵新能源並網發電與智能調度等技術應用,整合儲能、微電網、電動汽車、分布式電源等資源,構建3%—5%可調資源儲備庫,探索智能統一調度模式,增強削峰填穀能力,緩解電網運行壓力。
(二)建設國際一流燃氣供應係統
1.完善城鎮燃氣輸配係統
加強上遊氣源組織,完善陝京輸氣係統,建成天津南港LNG應急儲備項目的進京管線,形成“三種氣源、一個大環、八大通道”氣源供應體係,輸氣能力達到3億立方米/日。完善“一個平台+三個環路+多條聯絡線”城鎮輸配係統,建成密雲、城南、平穀3座門站和西六環中段天然氣工程,門站總數達到13座,接收能力達到2.5億立方米/日,實現六環路高壓A管線成環,天然氣接收和輸配能力顯著增強。
2.優化液化氣配送服務體係
推進充裝能力資源整合,完成市級液化氣供應基地建設和南郊灌瓶廠搬遷,建成平穀、密雲、延慶3座充裝站,全市液化氣充裝站達到8座。優化站點布局,供應站達到200座,設置村級移動儲瓶設施。統一氣源采購,改進配送方式,提高服務效率。
3.推進智慧燃氣係統建設
打造天然氣“SCADA、物聯網雙網疊加,監控係統、業務係統聯動運轉”的預測預警體係,實現供應居民用戶2000戶以上的調壓站(箱)和重點地區、重要管線約5000座閘井全覆蓋。構建風險分析模型,智能評估、調節、管控風險。建立本市天然氣北鬥應用生態圈,推動燃氣管網安全、精準、高效運營。
(三)重構綠色低碳供熱保障體係
1.增強城市供熱保障能力
優化熱電聯產源網結構。加快推進配套調峰熱源建設,完成左家莊二期和魯穀北重等調峰熱源工程。推進魯穀北重、北小營、首鋼等熱源配套管網建設,建設東壩金盞地區餘熱管網,推動南中軸地區供熱資源整合。打通斷頭斷點,優化水力工況,提升供熱管網安全運行水平。
充分利用餘熱資源。推進東北、東南熱電中心餘熱利用改造試點。逐步降低城市熱網回水溫度,提高電廠餘熱利用效率。推進燃氣鍋爐房煙氣、數據中心等餘熱回收利用,有條件的地區采用汙水源熱泵供熱替代。深化跨區域清潔供熱合作,研究津冀電廠餘熱為本市供熱的可行性。全市新增餘熱供熱麵積800萬平方米。
2.推進可再生能源供熱發展
優先采用可再生能源供熱,新建建築不再新建獨立燃氣供熱係統,鼓勵可再生能源係統與傳統供熱方式多能耦合。推動城市副中心、懷柔科學城等重點地區可再生能源供熱係統建設。建設張家口—北京綠電蓄熱試點工程。配合農村建築節能改造,在具備條件的設施農業、養殖基地、特色村鎮、旅遊風景區和民宅(宿)創新技術應用形式,打造一批多能互補、綠色供熱的示範項目。可再生能源供熱麵積占比達到10%以上。
3.推動供熱節能增效
推進建築節能升級,降低供熱係統能耗。新建建築全麵落實節能設計標準,增加智能供熱強製性條款。大力發展綠色建築,推廣應用綠色建材,推進老舊小區改造和公共建築節能綠色化改造項目實施。推進超低能耗建築示範,開展零能耗建築研究。推進供熱計量改造,加快實施供熱係統熱源及管網改造。完善熱計量收費製度,集中供熱的公共建築實行熱計量收費,探索更利於建築節能的供熱收費模式。到2025年,單位建築麵積供熱能耗比2020年下降10%左右。
4.提升智能化供熱水平
利用雲計算、大數據、仿真係統、物聯網、GIS定位等技術進行供熱係統智能化改造,搭建企業級智能化供熱管理平台,推進全市供熱行業“一張網”係統建設。
(四)創新能源綜合利用模式
1.擴大多能協同綜合智慧能源示範
在前期試點基礎上,進一步推動能源企業建設數字能源雲中心,擴大在城市副中心、新建功能區、新建小區和新建公共建築等的示範應用範圍。創新綜合能源與節能服務模式,為產業園區、商業綜合體、高端商務樓宇等重點用戶提供能源托管、節能改造、智能運維等服務。打造一批數字能源轉型、技術創新示範、新能源應用專業化運營的綜合智慧能源示範區。開展首都能源綠色低碳轉型與運行安全保障協同支撐方案研究。
推動“多表合一”。對居民終端用戶水、電、氣、熱計量儀表進行智能化升級改造,研究製訂標準規範,推廣智能計費繳費模式,有效監測、分析和整合各項能源消費數據,支撐智慧城市整體運行,指導用戶和企業節約能源資源。
2.推進區域能源互聯網規模化應用
以區域綜合能源規劃為引領,在綜合智慧能源示範應用的基礎上,積極推進延慶區、“三城一區”、大興國際機場臨空經濟區、城市副中心等重點區域能源互聯網規模化示範應用,打造低碳節能示範區,形成城市能源綜合運行管理可複製可推廣的新模式。
3.搭建多領域氫能示範應用場景
支持氫源保障技術創新和應用試點。合理布局電解水製氫規模,提高綠色氫能比例,構建低碳、經濟的綠色氫能供應體係。探索利用垃圾沼氣、汙水汙泥等生物質製氫,研究在阿蘇衛循環經濟園區等開展垃圾製氫的可行性,促進本市可再生能源高效循環利用。
大力推動加氫站建設。圍繞氫燃料電池汽車用氫需求,按照“示範引領、區域輻射”的思路,2025年前建成投運74座加氫站,形成布局合理、適度超前、供需匹配、安全有序的加氫站供給保障體係。
深入研究氫能應用布局。在城市副中心及昌平能源穀、中石油沙河科技園和大興、房山、延慶氫能示範區等產業園區,探索開展氫能在建築分布式供能、民用熱電聯供、儲能調峰等領域應用。
(五)構建垃圾資源化處理體係
1.加強可回收物體係建設
完善可回收物體係布局,健全源頭交投網絡,合理設立中轉站,加快推進分揀中心建設,構建相對充裕的本地可回收物收集、運輸和分揀能力。完善市場化機製,支持規模化企業全鏈條運營,鼓勵物業管理、環衛作業等單位發揮各自優勢,分工協作,引導居民家庭開展可回收物分類,做到應分盡分、應收盡收。完善用地保障、車輛通行、低值可回收物補貼等支持政策,製定可回收物交投點、中轉站和分揀中心建設管理標準,提升可回收物體係管理水平。
2.加快資源化處理能力建設
按照“市級統籌、分區平衡、適度協同、骨幹支撐、留有冗餘”的原則,注重當前與長遠、應急與常態的有效銜接,加快補齊垃圾處理設施短板。
加快建設生活垃圾焚燒設施。2023年底前,完成大興區安定循環經濟園生活垃圾焚燒廠、順義區生活垃圾處理中心焚燒三期建設。2025年底前,完成豐台區生物質能源中心、平穀區生活垃圾綜合處理廠技改升級工程(二期)建設。加快推動通州區再生能源發電廠二期、朝陽區垃圾焚燒廠三期和延慶區生活垃圾焚燒發電項目建設。
有序推進廚餘垃圾處理設施建設。2025年底前,建成順義區、平穀區、密雲區等廚餘技改、應急、新(擴)建項目,力爭全市廚餘垃圾處理能力達到0.9萬噸/日以上,補齊廚餘垃圾處理能力短板。
推進建築垃圾資源化利用。暢通土方砂石循環利用渠道,形成以固定設施為基礎、臨時設施為補充的建築垃圾資源化處理結構,提升與建築垃圾產生量規模動態適應的處理能力。增加裝修垃圾處置設施,除首都功能核心區外,其他各區至少設置1處裝修垃圾處置設施。到“十四五”時期末,裝修垃圾資源化處置能力滿足處置需求。
3.推動設施綠色高效運行
推進垃圾綜合高效處理。樹立全固廢處理理念,推動垃圾處理設施園區化集聚,實現設施間廢棄物循環利用、協同處置。推進垃圾焚燒、汙水處理、能源供應等多種市政設施功能整合和綜合設置,建立資源循環利用體係。大力推進糞便、餐廚垃圾與生活汙水協同處理,積極推進廚餘垃圾處理設施沼氣資源化利用,探索飛灰和焚燒爐渣綜合利用途徑。
打造環境友好型、社區友好型垃圾處置體係。加強汙染物排放控製,提高智能化管理水平。開展已封場垃圾填埋場生態修複。實施垃圾處理設施清潔化、密閉化升級改造,提高設施汙染物控製水平,2025年底前完成全市垃圾處理設施異味治理。
六、築牢安全韌性城市新基石
統籌發展和安全,堅決守住首都城市運行安全底線。堅持係統治理,通過基礎提升、源頭預防、精細監管和應急處置能力建設,防範城市管理領域係統性風險,不斷提高城市韌性水平,為首都可持續發展提供堅強保障。
(一)提高基礎設施工程韌性
1.建設適度超前的市政基礎設施
提高規劃實施彈性。建設水、電、氣、熱、環衛等基礎設施,保持適度冗餘,提升市政基礎設施韌性。加強項目儲備,推進項目前期工作,預留場地和配套條件,擇機實施,逐步從保障能力“緊平衡”轉向“正常合理平衡”。
增強城市生命線韌性。在新建區域推行分布式、模塊化、小型化、並聯式城市生命線係統新模式,增強幹線係統供應安全,強化係統連通性、網絡化和區域自循環,實現互為備份、互為冗餘。提高城市生命線工程高度集中且相互關聯的關鍵節點和區域的恢複能力和速度。
推動地下綜合管廊建設。優化管廊設計,集約高效利用管廊空間。分區分類有序推進地下綜合管廊重點工程建設,建成城市副中心、大興國際機場臨空經濟區、懷柔科學城等幹線項目。建設數字綜合管廊,應用感知和通信技術,形成自我感知生成數據、自動聯網匯聚數據、數據賦能安全運行的數字化城市生命線。以完善資金政策為重點,優化完善地下綜合管廊建設運營管理體製機製,控製建設運營管理成本,推動地下綜合管廊持續健康發展。
2.推動應急設施在京津冀布局
構建京津冀電力一張網,研究推動涿州電廠二期200萬千瓦、三河電廠三期70萬千瓦等環京(直供北京)電源點建設,加快布局推動大型儲能等設施建設,提升應急保供和調節能力。建成投運天津南港LNG應急儲備項目,實現12億立方米的儲氣能力,滿足城鎮燃氣企業年用氣量5%的應急儲備要求。
(二)增強城市運行管理韌性
1.提升源頭治理能力
加強安全生產體係建設。建立健全企業全員安全生產責任製、安全生產規章製度。提升安全生產標準化、信息化建設水平。完善安全風險防控體係,構建安全風險分級管控和隱患排查治理雙重預防機製,健全風險防範化解機製。
強化運行安全監管。突出城市運行安全監管關口前移,健全安全監管責任體係,加大監管力度。加強城市運行安全風險管理,推動實施隱患排查治理“清單化”管理。聚焦市政設施運行管理中事故易發環節和部位,強化安全監管措施,保障市政設施安全運行。
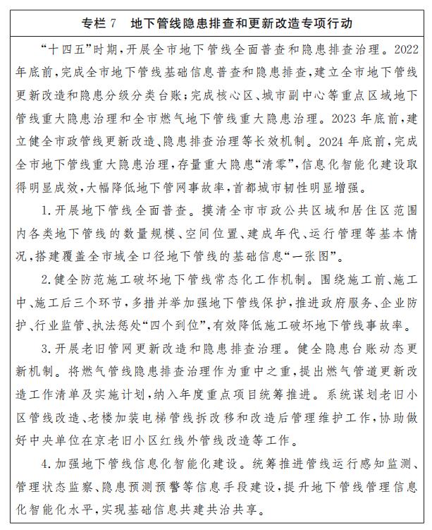
2.加強地下管線運行安全管理
加強管線安全保護。加強防範施工破壞地下管線的統籌協調,製定施工作業保護地下管線管理製度文件,健全信息共享、協同監管、執法聯動、聯合懲戒等工作機製。搭建地下管線運行綜合管理信息平台,升級地下管線安全防護信息係統功能。到“十四五”時期末,年均地下管線百公裏事故數下降至0.7起以內。
加強隱患排查治理。強化管線權屬單位主體責任,健全地下管線日常維修養護、巡查和隱患排查機製。全麵開展管線普查和隱患治理,建立全市地下管線消隱項目庫,製定消隱計劃,持續推進分級分類治理,及時消除重點隱患。全麵排查整治燃氣安全風險和重大隱患,重點治理管道占壓、自身結構性隱患等安全風險,“十四五”期間完成燃氣管線消隱220公裏,指導企業建立安全、服務、高質量發展製度體係,落實企業主體責任。借鑒優化營商環境改革成果,將消隱審批由“串聯”改為“並聯”,進一步優化消隱工程項目審批程序。
健全市、區兩級地下綜合管廊運營監督管理體係,加強屬地管理。持續開展石油天然氣管道占壓隱患監測,確保新增隱患動態清零。

3.健全熱電氣常態化聯調聯供體係
建立權威、科學、高效的熱電氣聯合調度指揮體係,打造具備監測預警、分析決策、調度指揮等多功能一體的全天候、全時段能源安全穩定運行信息化平台,提升城市能源協同保障能力。
(三)提升應急處置能力
1.加強應急指揮體係建設
完善市城市公共設施事故應急指揮部與市電力事故應急指揮部的應急處置聯動機製,強化應對極端天氣和突發災害的綜合指揮能力。完善行業主管部門、屬地政府、生產運營企業等多級應急預案管理體係,及時修訂完善電力、燃氣、供熱、生活垃圾處理設施等安全運行應急預案,優化應急隊伍空間布局,推動應急隊伍、裝備、車輛資源整合與協同共享,增強應急處置能力。
2.提升應急保障能力
完善華能燃煤機組應急備用運行方案,提升應急供熱供電備用保障能力。完善電力調峰輔助服務市場機製,進一步提升電網安全裕度。構建首都電網“黑啟動”恢複供電網絡,強化多源點、多方向應急保障能力。推動全市重要電力用戶按標準實施外電源改造、加裝應急保安電源,提升用戶自保自救能力。布局建設屬地電力應急駐點,構建1小時應急駐點網絡,提升應急響應處置水平。完善唐山LNG應急儲備設施運行管理機製,保障全市年用量日均3天的應急儲備能力。推動在城市西部地區規劃建設首都供熱戰略儲備基地,協同建設新能源利用和儲能設施,進一步增強城市供電供熱韌性。
(四)積極培育城市社會韌性
1.提高社會動員和秩序保障能力
堅持“黨委領導、政府主導,部門聯動、條塊結合,專業處置、社會參與”,織密基層應急動員、響應和服務網絡。堅持“人民至上、生命至上”,賦予基層一線相應處置權限,遇有突發情況,及時采取處置措施。完善突發事件信息發布機製,及時回應社會關切。強化突發事件期間秩序管控,依法從嚴查處破壞應急處置工作、傳播虛假信息等違法行為。加強排查調解處理,及時化解突發事件引發的矛盾糾紛。
2.加強宣傳教育培訓
做好群眾避險自救宣傳,強化應急演練和公眾災害情景體驗,提升社會公眾應急素養。
七、提升智慧城市管理新能級
堅持問題導向、服務導向、應用導向,以網格化城市管理平台為基礎,聚焦城市運行管理難點、痛點,建立全域覆蓋、全時監測、動態預警的城市運行感知體係,推動城市管理、綜合執法、應急管理等城市運行領域“一網統管”,構建“一網統攬全局、一網統領行業、一網統管全城”的管理新模式,不斷提升城市管理科學化、精細化、智能化水平。
(一)完善網格化城市運行管理新體係
1.實施網格化管理平台升級改造
按照管理單元統一規劃城市運行管理網格,普查完善城市部件基礎信息,融合城市管理、社會治理、接訴即辦、吹哨報到等內容,形成城市運行管理“一張網”,實現城市運行“一網統管”的全域覆蓋。匯聚資源共享、發現問題、指揮協調、監督評價和應急聯動的五位一體功能,完成管理流程再造,實現管理扁平化、流程標準化、信息公開化、監管規範化,構建網格化管理和協同治理新平台。
2.健全網格化管理工作體係
建立橫向聯結城市管理相關領域和行業,縱向貫穿市、區、街道(鄉鎮)三級的常態化監督、指揮和協調管理體係。建立健全以主動治理和協調聯動為核心的基層綜合網格工作模式,將市、區、街道(鄉鎮)三級工作體係向社區、公眾拓展延伸和下沉,服務基層和市民群眾。
3.推進“熱線+網格”協同聯動
加快推進12345市民服務熱線與網格融合發展,打造“熱線+網格”大循環。針對市民訴求集中高發問題,強化網格巡查責任落實,提升主動發現和解決問題能力,實現“主動治理、未訴先辦”。構建“黨委統籌、專班推動、行業指導、分級落實”工作體係,開展定期綜合點評,強化專題調度,將接訴即辦涉及城市管理領域訴求辦理情況納入首都城市環境建設管理考評,不斷提高響應率、解決率和滿意率,推動城市管理領域重點任務、難點訴求有效解決。
(二)建設全覆蓋的城市運行感知體係
1.加快城市感知前端建設
加強城市管理領域各類感知前端整體規劃和統籌管理,建立統一標準、統一台賬、統籌實施的“一盤棋”推進機製。完善感知前端建設標準,補充部署相應感知、網絡傳輸設備。完善城市運行感知數據采集與匯聚機製,開展各類感知前端普查、梳理、編碼、上鏈工作,建立感知前端台賬。在水電氣熱等城市運行領域優先安排感知前端建設補短板項目,實現感知前端監測數據與城市管理泛在感知接入平台聯網及數據共享,為城市運行“一網統管”提供數據賦能支撐。
2.建立城市感知監測指標體係
圍繞城市管理、交通、生態環境、水務、規劃自然資源、應急管理和氣象等多個維度,構建城市運行感知監測指標體係,作為城市運行感知體係建設和日常運行監測管理基礎。
3.推進感知數據共享應用
統籌規劃和完善城市運行感知前端、感知網絡建設,建立城市運行狀況感知數據采集、匯聚、融合、管理、共享和共用管理機製。全麵梳理全市城市運行感知體係現狀,摸清家底,建立基礎台賬。整合感知資源,將神經元和傳感器上圖,分門別類製作GIS圖層,形成“時空一張圖”。製定管理標準和編碼規則,共享感知數據,形成“感知一張網”。
(三)構建城市運行“一網統管”模式
以網格化城市管理平台為基礎,以科技賦能城市運行管理為突破口,按照“市級大統籌、區級中樞紐、街鎮小循環”總體思路,通過城市感知全域覆蓋、體征脈搏實時監測、治理單元融合重塑、場景應用多跨開放等措施,實現地圖、編碼、網格、標準、流程、感知體係、接入門戶、大數據平台、駕駛艙平台等基礎底座“九統一”,構建“一網統攬全局、一網統領行業、一網統管全城”的城市運行“一網統管”新模式。
1.建成“一基一艙多平台”城市管理大數據應用體係
依托市大數據平台,開展數據匯聚和業務整合,構建大數據應用場景,建設城市管理大數據平台,提供城市和社會綜合數據與信息服務。整合、升級原有城市管理信息化係統,搭建城市運行、環境衛生、市政市容、網格管理、城管執法綜合業務應用平台,逐步拓展與水務、園林綠化、交通、生態環境、應急管理等業務的銜接,在此基礎上構建城市管理駕駛艙。
2.推進平台場景係統建設,建立“一網統管”體係架構
“一網統攬全局”。以敏捷響應、高效指揮、科學調度為目標,整合、提煉城市管理和行業運行數據,形成城市運行態勢相關指標,在領導駕駛艙實時、動態、完整地以可視化方式呈現全市運行狀況、體征脈搏,做到運行態勢全麵感知、發展趨勢智能預判、指揮調度統籌協調。實現各類感知數據、業務指標等直達領導駕駛艙,領導指令直達應急處置現場,遇突發事件,可一鍵轉換為應急指揮模式。
“一網統領行業”。以行業運行安全、平穩、有序為目標,梳理業務流程,明確相關部門、單位和企業的職責邊界和協同內容,采用區塊鏈等技術重構跨部門的管理流程,建立協同管理和監督考核機製,打通行業全鏈條數據通道,實施穿透式精準管理。提高智能化技術應用比例,以感知能力建設替代人工投入,提升行業管理的智能化水平。
“一網統管全城”。以線上線下協同、高效處置問題為目標,在城市管理大數據平台基礎上,建設市、區、街道(鄉鎮)三級貫通穿透、共享共用、無縫鏈接、集約高效的網格化城市管理平台。整合感知體係、12345市民服務熱線、網格巡查、社會輿論等信息來源,對城市運行中發生的事件、出現的問題以及其他管理事項,在平台集中進行立案、研判和分派,實現“自動感知、快速反應、智能派遣”目標。建立“熱線+網格”模式,構建問題發現、受理、立案、派遣、處置、核查、結案、考核於一體的閉環管理模式,精準調度力量、就近配置資源,做到大事不出街鎮、小事不出社區,高效解決城市管理各類問題。
八、努力開創城市治理新局麵
以城市精細化管理服務為導向,持續推進體製機製改革創新,構建符合首都新發展要求的城市綜合管理服務體係,大幅提升精治共治法治水平,實現城市綜合管理服務動態精細、效能提升、市民群眾滿意。
(一)推進體製機製改革創新
1.加強首都環境建設和城市管理統籌協調
充分發揮首都城市環境建設管理委員會高位統籌作用,加強央地、軍地協同,推動多元主體共同參與首都城市環境建設管理,形成共建共治共享的良好格局。研究建立首都城市能源運行保障、市政設施建設等統籌協調機製。在重大活動環境建設和城市運行保障、長安街及其延長線市容環境景觀管理、生活垃圾分類推進等指揮協調機製的基礎上,形成以“重大活動拉動、專項行動推動、廣大群眾行動”為特點的常態化統籌協調機製。
研究製定城市管理責任清單,解決部門職責交叉、邊界模糊等問題。進一步科學合理劃分市、區城市管理相關部門和街道(鄉鎮)在城市管理領域的權責分工,明晰“條”“塊”事權、財權。強化街道(鄉鎮)在城市管理中的作用,發揮基層黨組織的引領作用和社區的基礎性作用,廣泛調動社會力量參與城市管理。
創新城市運行“一網統管”體製機製,打造市、區、街道(鄉鎮)三級城市運行調度指揮體係,建設完善“一網統管”工作組織機製。

2.推動城市規劃、建設、管理一體化
落實全周期管理要求,試點開展城市管理領域體檢,將管理環節發現的問題及時反饋到規劃和建設前端環節,形成閉環管理。加強規劃、建設、管理環節信息互通共享。深化“多規合一”,研究將城市管理要求納入詳細規劃、特定地區規劃、村莊規劃等相關規劃,提高城鄉規劃編製科學性和可行性。
3.深化綜合執法體製改革
適應基層城市治理和綜合執法體製改革形勢,研究完善改革配套政策,健全新體製下城市管理綜合執法工作運行機製。理順市、區、街道(鄉鎮)三級關係,強化市、區兩級城管執法部門“統籌指導、綜合協調”基層綜合執法工作職責,加強基層綜合執法業務指導、指揮調度、監督考核等工作。落實街道(鄉鎮)執法主體責任,健全指揮調度、案件審核、行政訴訟、行政複議、隊伍管理等工作機製,確保依法履職。
4.推進城市管理和綜合執法融合發展
充分發揮街道(鄉鎮)綜合執法主體作用,完善行政管理部門、作業運行單位和執法機構聯動協調機製,采取柔性管理和剛性執法相結合方式,突出城市管理效能。落實分級分類執法工作指導意見,加強對基層綜合執法的業務指導、信息共享和技術支持,提升執法效能。
(二)建立健全法規標準體係
1.完善城市管理法規規章體係
全麵梳理現行法規規章,做好“立、改、廢、釋”工作,加強城市管理重點領域立法,力爭實現法規規章全覆蓋,營造良好法治環境。抓好《北京市戶外廣告設施、牌匾標識和標語宣傳品設置管理條例》實施。加強立法前評估工作,製修訂城市照明、地下管線、供熱、架空線等方麵法規規章。
2.建立精細化管理標準規範體係
按照城鄉一體化思路,明確管理標準,推動建立城市管理分級分類標準體係。製定背街小巷分類整治提升、街巷分級清掃保潔等城市維護管理標準。製修訂地下綜合管廊、景觀照明、加氫站、燃氣、環衛等管理規範和技術標準,編製城市維護作業和管理定額,逐步實現城市管理領域標準規範全覆蓋,使精細化管理有章可循。建立標準規範優化更新機製,注重行業間有機銜接。
(三)提升城市管理專業化水平
1.加強專業化隊伍建設
加強在崗人員教育,積極開展全員培訓、領導幹部任職培訓和專業技能培訓,打造一支政治過硬、本領高強、精益求精的城市管理幹部隊伍。加大人才引進力度,充實一批具有國際視野的城市管理專業人才。健全人才培養機製,鼓勵市屬高等院校設置城市管理專業或開設城市管理課程,培養懂城市、會管理的專業人才。
研究製定基層綜合執法隊伍建設長期發展規劃和隊伍管理辦法,優化基層綜合執法隊伍結構。完善城管綜合執法人員立功受獎、職業保障、容錯糾錯等機製,提升執法隊員的職業榮譽感和歸屬感。
持續深化城市協管員隊伍管理體製改革,健全完善市級統籌、區級管理、街鄉使用、部門指導的城市協管員管理體製機製,完善政策製度和管理措施,推動形成規模適度、配置合理、管理規範的新型協管員隊伍。
提高一線人員綜合素質,加強基層職工權益保障,改善職工作業、生活條件,完善激勵機製。加強職業教育培訓,提高運維作業人員的技能水平。
2.提升專業化服務水平
堅持以專業化為基礎,廣泛采用新技術、新裝備、新方法,全麵提升專業化服務管理水平。引入市場化專業化力量,推動水、電、氣、熱、環衛等專業服務單位服務水平提升。總結推廣海澱區綜合市政服務模式,整合環衛、市政、園林綠化等專業力量,推動公共空間運維作業一體化,按照時間、工藝、標準等要求,優化作業順序和流程,實現降本提質增效。
3.強化專業化指導
發揮首都高等院校、科研院所人才優勢,優化調整首都城市環境建設管理專家隊伍,建設城市管理專家智庫。建立完善責任規劃師、責任建築師製度,為基層規劃建設、環境提升等項目提供技術谘詢服務。注重提高施工質量,培養一批街區治理的能工巧匠。發揮新技術領域專家和團隊作用,積極推動創新手段應用。
(四)構建社會多元共治格局
1.夯實社區治理基礎
加強黨建引領,完善以社區黨組織為核心、社區居委會為主體、社區服務站為依托、社區社會組織為支撐,小區業委會(物管會)、物業服務企業、駐區單位、居民群眾共同參與的社區治理體係。完善黨建引領“街鄉吹哨、部門報到”改革向社區治理深化的製度機製,將治理單元從社區向小區、院落、樓門、胡同等延伸,推動人財物等資源向社區匯集。創新社區治理方式,推進社區議事協商,完善社區議事廳協商指引,推廣“五民協商”“拉家常”“老街坊”等議事方式,共同做好社區環境建設、生活垃圾分類等工作。
2.發揮社會共治作用
堅持人民城市人民管,暢通公眾參與城市治理的渠道,形成多元共治、良性互動的治理格局。圍繞城市管理領域重大項目、重大改革舉措和群眾關心的熱點難點問題,主動釋疑解惑,做好正麵宣傳。積極總結推廣城市管理好的經驗、做法和模式,充分發揮先進典型的示範帶頭作用。加強人大代表、政協委員等對城市管理的監督。落實街巷長巡查、發現、報告職責,發揮小巷管家作用,健全長效管理機製。完善鐵路沿線“雙段長”製度。做實“門前三包”責任製,強化“環境衛生幹淨、地麵平整完好、外立麵整潔、城市部件規範、綠地環境美觀、秩序環境良好”六方麵責任。加強“管城理市”誌願者隊伍建設。持續開展“周末大掃除”“最美街巷”評選等活動,激發市民群眾參與首都城市管理的熱情。
3.完善綜合監督考評體係
堅持目標導向、問題導向、效果導向,統籌整合接訴即辦、網格平台、智慧係統、小衛星監測、專業檢查、媒體曝光等數據,建立城市管理日常監督、定期考核評價、年度運行管理評估和市民滿意度評價相結合的首都城市環境建設管理綜合監督考核評價體係。
加強城市管理工作日常監督。推進“熱線+網格”深度融合,借助“一網統管”運行管理機製,引入“接訴即辦”和網格化城市管理中的問題數據,豐富問題發現手段,整合問題發現渠道,強化問題發現處置機製,推動城市治理向主動治理、深度治理轉變。
完善定期考核評價。動態優化考核評價指標和權重,細化評分標準。完善環境建設管理“月檢查、月曝光、月排名”工作機製,注重分區分類,推進市、區、街道(鄉鎮)三級考核製度化、規範化和差異化。定期對城市管理相關部門、企業和各區政府履行環境建設管理職責情況進行評價。建立市級重大城市管理問題督辦機製,搭建高位協調、高效權威的城市管理問題監督、指揮、協調相統一的決策機製。
研究建立城市運行管理年度評估製度。依托城市智慧係統,對城市運行管理態勢進行全要素、多維度分析評價,豐富城市總規體檢內容,推動“城市病”等突出問題解決。
完善社會評價體係。以提升市民滿意度為出發點和落腳點,建立健全市民訪談、網上調查、輿情監測等滿意度評價機製,提升共建共治共享水平。
九、保障措施
實現首都城市管理“十四五”時期發展目標,必須進一步健全規劃實施機製,提高政府統籌能力,落實保障措施,合理引導和配置各方資源,促進多元主體形成合力,確保各項任務如期圓滿完成。
(一)加強組織領導
將本規劃實施情況納入首都城市環境建設管理委員會重要議事日程,定期召開首都城市環境建設管理委員會專題會議,研究解決規劃實施過程中的重大問題。首都城市環境建設管理委員會辦公室要做好規劃實施的綜合統籌、業務指導和監測評估,將規劃主要目標和重點任務分解落實到各區、各有關部門,協調推動重點任務和重大專項行動實施,組織第三方開展規劃實施年度體檢,做好規劃中期評估和總結評估等。
(二)完善配套政策
進一步開放市政公用領域市場準入,推行政府購買服務,鼓勵政府和社會資本合作。改革創新投融資機製,提高市政基礎設施、市政公用事業等建設資金籌措能力。研究完善支持城市管理行業領域發展的財政政策。加強財政預算城市管理運維資金統籌管理。適應城市發展需要,研究編製加氫站、儲能設施等布局專項規劃。研究將市政基礎設施建設要求落實到街區控規等規劃,並在綜合實施層麵逐一落實用地安排。研究製定支持加氫站、再生資源分揀中心等建設的相關政策,編製土地利用年度計劃時,優先保障能源、環衛等市政設施用地需求。
(三)加強服務監管
大力優化營商環境,推動政府職能轉變,進一步精簡行政審批事項,完善審批政策,實施涉企經營許可事項清單管理。全麵推行證明事項和涉企經營事項告知承諾製改革,提高審批效率。加強事中事後監管,研究建立以信用為基礎的分級分類監管機製。
(四)強化科技支撐
充分發揮首都高新技術、高端人才高地優勢,應用5G、大數據、雲計算、區塊鏈、人工智能等前沿技術,加強感知、數據、算力等新基建,強化科技成果在城市管理領域應用。推進城市管理智能化,不斷擴展應用場景,釋放高新技術產業需求,為推動北京國際科技創新中心建設提供有力支撐。
(五)強化法治保障
不斷推進科學立法,強化法治意識,培養法治精神。落實政府、社會和個人在城市管理中的各自責任,並強化監督。加大執法力度,強化城市管理與城管綜合執法的緊密銜接,健全完善工作協同、信息共享等融合機製,構建“管理統籌執法、執法保障管理”工作格局。加強執法監督檢查,提高城市治理法治化水平。健全“誰執法誰普法”責任製,開展普法宣傳進機關、進社區、進學校、進商務樓宇等活動。落實“以案釋法”製度,總結宣傳典型案例。
十、環境影響說明
(一)規劃協調性分析
規劃立足首都城市戰略定位,以建設國際一流的和諧宜居之都為目標,以加強城市精細化管理為主線,合理設置城市管理各項目標指標。規劃實施可有效推進現代化城市治理體係建設、提升城市運行保障能力。規劃重點項目未占用生態保護紅線,嚴格項目準入,與北京市生態環境分區管控(“三線一單”)、北京市生態環境準入清單有較好的符合性。
(二)環境影響預測與評價
規劃實施項目采用清潔能源和先進汙染物排放控製措施,清潔能源使用比例的提高、集中供熱麵積的增加、電廠餘熱的回收利用、垃圾焚燒餘熱的發電等均可減少大氣汙染物和碳排放量。規劃實施項目對廢水、汙水、雨水采取分類收集處理,處理達標後回收利用或排入市政汙水管網;對項目運營過程中可能造成地下水、土壤環境影響的環節采取防滲措施,嚴格落實源頭控製、分區防滲、自行監測、應急管理等相關製度。規劃實施項目產生的生活垃圾、一般固體廢物和危險廢物均分類收集處理,處理處置率均可達到100%。綜上,規劃項目實施對生態環境質量影響較小,環境影響可接受。
(三)規劃方案綜合論證
規劃依托京津冀協同發展,建設多源多向天然氣供應體係,重構綠色低碳供熱保障體係,完善生活垃圾全流程管理體係,從供氣、供熱、環衛事業等多方麵滿足城市管理發展需求。同時,規劃重點活動注意避讓禁止建設區和生態保護紅線,不斷優化能源利用結構、供熱結構以及生活垃圾處理結構。規劃實施後將形成安全、高效、清潔、低碳的市政保障體係,在規模、布局、結構等方麵具有較好的環境合理性。規劃方案有利於提高資源利用效率、削減汙染物排放、降低區域碳排放水平,有利於改善區域生態環境質量,有較好的環境效益。
(四)環境影響減緩措施及管控要求
1.環境影響減緩措施
規劃實施應體現“生態優先、綠色低碳”的原則,全麵落實“三線一單”管控要求,嚴格執行優先、重點、一般三類管控單元環境準入要求,強化生態環境源頭防控;嚴格執行區域汙染物總量控製要求,全麵控製大氣、水環境汙染物排放量;加強企業環境監管,排放廢氣企業應采用先進工藝和生產設備、密閉性好的物料貯存容器和輸送管線,最大限度減少無組織廢氣排放;做好雨汙分流和配套管網建設,廢水、汙水經處理後回收利用或排入市政汙水管網;強化源頭控製、分區防滲和管理,降低對地下水、土壤環境的影響;做好各類固體廢物分類收集、轉運、綜合利用和無害化處理,減少固體廢物產生量,提升固體廢物資源化綜合利用率。
2.環境管控及準入要求
(1)空間布局約束:嚴格執行產業、工藝準入和禁限要求以及相關法律法規,嚴禁占用生態保護紅線等禁止開發建設區。
(2)汙染物排放管控:嚴格執行各項法律法規,以及國家、地方環境質量標準和汙染物排放標準,加強區域汙染排放控製,重點從汙染物種類、排放量、排放濃度上管控開發建設活動。
(3)環境風險防控:嚴格執行法律法規文件要求,完善環境風險防控體係,提高區域環境風險防範能力。園區、企業及設施管理單位應采取風險防範措施,製定風險預案,合理規劃各風險源布局以減小環境安全隱患。
(4)資源利用效率要求:落實《北京城市總體規劃(2016年—2035年)》要求,實行最嚴格的水資源管理製度;堅守建設用地規模底線,提高土地利用效率。執行北京市單位產品能源消耗限額係列行業標準。
(5)準入要求:落實北京市生態環境準入清單(2021年版)要求,規劃項目實施應符合準入清單的各項管控要求。

