國辦函〔2016〕108號
各省、自治區、直轄市人民政府,國務院各部委、各直屬機構:
《“互聯網+政務服務”技術體係建設指南》(以下簡稱《建設指南》)已經國務院同意,現印發給你們,請結合實際統籌推動本地區本部門“互聯網+政務服務”技術體係建設。
推進“互聯網+政務服務”工作是黨中央、國務院作出的重大決策部署。當前各地區各部門積極推進網上政務服務平台建設,開展網上辦事,有效優化了政府服務、方便了企業和群眾,為大眾創業、萬眾創新營造了良好環境。但同時也存在網上政務服務內容不規範、服務不便捷,網上政務服務平台不互通、數據不共享,線上線下聯通不暢,政務服務的標準化規範化程度不夠高等問題。為此,需要進一步加強全國一體化的“互聯網+政務服務”技術和服務體係整體設計,不斷提升各地區各部門網上政務服務水平。
《建設指南》按照“堅持問題導向、加強頂層設計、推動資源整合、注重開放協同”的原則,以服務驅動和技術支撐為主線,圍繞“互聯網+政務服務”業務支撐體係、基礎平台體係、關鍵保障技術、評價考核體係等方麵,提出了優化政務服務供給的信息化解決路徑和操作方法,為構建統一、規範、多級聯動的“互聯網+政務服務”技術和服務體係提供保障。
各地區各部門要按照《建設指南》要求,結合實際統籌推動本地區本部門網上政務服務平台建設,積極開展政務服務相關體製機製和應用服務創新,實施中遇到的新情況新問題要及時報告國務院辦公廳。國務院辦公廳負責《建設指南》落實工作的統籌協調、督促檢查和評估評價,並圍繞《建設指南》實施的主要內容和關鍵環節,組織有關地區和部門開展培訓交流和試點示範。
國務院辦公廳
2016年12月20日
“互聯網+政務服務”技術體係建設指南
目 錄
引 言
一、總則
(一)指導思想
(二)總體目標
(三)重點任務
1.業務支撐體係建設
2.基礎平台體係建設
3.關鍵保障技術體係建設
4.評價考核體係建設
二、“互聯網+政務服務”的主要內容
(一)按事項性質分類
(二)按服務對象分類
(三)按實施主體分類
(四)按服務主題分類
(五)按服務層級分類
(六)按服務形式分類
(七)按行政管轄分類
三、“互聯網+政務服務”平台總體架構
(一)總體構架
1.總體層級體係
2.平台係統組成
3.建設方式
(二)業務流程
(三)平台技術架構
1.基礎設施層
2.數據資源層
3.應用支撐層
4.業務應用層
5.用戶及服務層
(四)用戶注冊和認證體係
1.分建方式
2.統分方式
3.統建方式
四、政務服務信息的匯聚、發布與展示
(一)需求側(麵向社會)
1.用戶訪問——“我”
2.信息資訊——“我要看”
3.信息檢索——“我要查”
4.服務引導——“我要辦”
5.谘詢問答——“我要問”
6.監督評價——“我要評”
7.個性化推送——“我的”
(二)供給側(麵向政府內部)
1.事項清單標準化
2.辦事指南規範化
3.審查工作細則化
4.業務辦理協同化
5.事項管理動態化
五、政務服務事項的一體化辦理
(一)互聯網政務服務門戶(外部服務)
1.建設管理要點
2.主要功能
3.用戶(自然人和法人)信息管理
(二)政務服務管理和業務辦理(內部辦理)
1.基礎業務功能
(1)政務服務事項管理
(2)政務服務運行管理
(3)電子監察管理
(4)電子證照管理
(5)網上支付管理
(6)物流配套管理
2.功能拓展與流程優化
(1)並聯審批
(2)加強事中事後監管
(3)打通基層政務服務“最後一公裏”
(4)政務服務熱線
(5)公共資源交易
六、互聯互通與信息共享
(一)統一數據交換
1.目錄與交換體係
2.平台架構及功能
3.備份機製及運行保障
(二)各地區現有政務服務相關業務辦理係統對接
1.分類、分層級對接
2.部門業務辦理係統對接
3.數據交換內容
(三)省級平台與國務院部門相關係統數據對接
1.對接要求
2.對接方式
(四)基礎資源庫共享共用
1.共享共用模式
2.訪問方式和訪問流程
3.基礎資源目錄管理
(五)建立數據共享利用長效機製
七、關鍵保障技術
(一)平台支撐技術
1.統一用戶與認證
2.電子證照
3.電子文書
4.電子印章
(二)平台保障技術
1.安全保障
2.運行管理
(三)深化新技術應用
1.運用大數據,實現政務信息資源有效利用
2.充分利用政務雲,實現集約建設、共享利用
八、網上政務服務的監督考核
(一)監督考核原則
1.客觀公正原則
2.用戶導向原則
3.分類考核原則
4.內外結合原則
(二)內部監督
(三)第三方評估
1.評估方法
2.指標體係
3.評價方式
(四)評估實施
1.實施主體和考核範圍
2.結果反饋與運用
附錄一:政務服務事項實施清單要素
附錄二:政務服務公共信息資源目錄信息規範
附錄三:數據交換內容與標準
附錄四:自然人和法人實名注冊協議
附錄五:省級政府網上政務服務評估參考指標體係
附 圖:“互聯網+政務服務”平台總體層級架構和信息流架構示意圖
引 言
本指南在梳理總結各地區各部門政務服務現狀和共性問題基礎上,吸收了北京、上海、关键词1、浙江、福建、廣東、海南、貴州、甘肅、寧夏及深圳、青島、南京等地區深化行政審批製度改革、推動政務服務大廳和網上政務服務平台建設等方麵探索實踐的成果經驗,著眼可推廣、可複製、可持續,力求突出操作性、迭代性、前瞻性,堅持供給側創新和需求側牽引兩端發力、群眾“點餐”和政府“端菜”有機結合、線上服務和線下辦事緊密融合,推動構建全國統一規範的“互聯網+政務服務”技術體係,不斷提升政務服務供給能力和水平。
本指南圍繞促進簡政放權、放管結合、優化服務改革措施落地,針對企業和群眾反映的辦事難、審批難、跑腿多、證明多等突出問題,從充分發揮信息化作用的角度提出規範行政權力運行、優化政務服務供給的解決路徑和操作方法。全文分為8個章節,第1章到第3章從總體原則、業務範疇和技術架構的角度對“互聯網+政務服務”技術體係進行總體介紹,第4章到第8章分別從業務支撐、一體化平台、信息共享、關鍵技術、監督考核等角度提出具體技術方案和保障措施。其中,總則是本指南的總綱,明確了“互聯網+政務服務”平台體係建設的總體目標和原則;“互聯網+政務服務”的主要內容是業務基礎,明確了政務服務的分類;平台總體架構是頂層設計,描述了平台總體架構模式、業務流程、技術平台、用戶注冊認證體係;政務服務信息的匯聚發布與展示、政務服務事項的一體化辦理是“互聯網+政務服務”的業務核心,分別規範了政務服務靜態信息發布和動態業務辦理的數據流轉及功能需求;互聯互通與信息共享、關鍵保障技術是支撐,提出了推動信息共享、證照互認等關鍵技術實現和應用方法;網上政務服務的監督考核是推動“互聯網+政務服務”工作的重要抓手,提出了政務服務評估評價的參考指標體係和實施方法。此外,本指南以附錄形式列出了技術體係建設涉及的5個主要標準規範要點,分別對政務服務事項實施清單要素、公共信息資源目錄信息、數據交換、實名注冊協議、評估參考指標體係等進行規範。
本指南適用於各級政府及其具備相應主體資格且行使相應政務服務事項的工作部門、部門管理機構、依法承擔行政管理職能的單位和組織、列入黨群工作機構序列但依法承擔行政職能的部門、具有公共服務職能的企業(本指南中統稱政務服務實施機構),組織開展“互聯網+政務服務”技術體係建設。各省(區、市)要按照本指南要求,結合實際統籌推動本地區“互聯網+政務服務”平台建設,充分發揮地區特色,開展政務服務相關體製機製和應用服務創新。國務院有關部門要依照本指南相關要求,做好本部門政務服務資源匯聚和審批服務係統整合,推動部門縱向業務辦理係統與地方政務服務平台安全對接。
國務院辦公廳將根據法律法規、管理製度、技術發展等條件的變化以及各地區各部門的實踐,適時組織對本指南進行修訂。
一、總則
(一)指導思想
按照黨中央、國務院決策部署,牢固樹立和貫徹落實創新、協調、綠色、開放、共享的發展理念,以促進簡政放權、放管結合、優化服務改革措施落地為目標,進一步規範行政權力運行、優化政務服務供給,降低製度性交易成本,解決影響企業和群眾辦事創業的難點堵點,進一步激發社會和市場活力;以運用現代信息技術創新行政審批和公共服務方式為手段,堅持問題導向,強化頂層設計,注重資源整合,優化各地區各部門網上政務服務平台建設,不斷簡化優化企業和群眾辦事流程,促進網上政務服務運行規範、程序嚴密、過程透明、結果公開、監督有力,切實增強政務服務的主動性、精準性和便捷性,為推進政府治理創新提供有力支撐和保障。
(二)總體目標
2017年底前,各省(區、市)人民政府、國務院有關部門普遍建成網上政務服務平台。2020年底前,建成覆蓋全國的整體聯動、部門協同、省級統籌、一網辦理的“互聯網+政務服務”技術和服務體係,實現政務服務的標準化、精準化、便捷化、平台化、協同化,政務服務流程顯著優化,服務形式更加多元,服務渠道更為暢通,群眾辦事滿意度顯著提升。
——政務服務標準化。實現政務服務事項清單標準化、辦事指南標準化、審查工作細則標準化、考核評估指標標準化、實名用戶標準化、線上線下支付標準化等,讓企業和群眾享受規範、透明、高效的政務服務。
——政務服務精準化。按照公眾和企業辦事需求,群眾“點餐”與政府“端菜”相結合,將政務服務事項辦事指南要素和審查工作細則流程相融合,刪繁化簡,去重除冗,減條件、減材料、減環節,實現政務服務精準供給,讓數據“多跑路”,讓群眾“少跑腿”。
——政務服務便捷化。以用戶為中心,整合政務服務資源和流程,提供個性化政務服務,實現一站式辦理。創新應用雲計算、大數據、移動互聯網等新技術,分級分類推進新型智慧城市建設。對政務服務辦理過程和結果進行大數據分析,創新辦事質量控製和服務效果評估,大幅提高政務服務的在線化、個性化、智能化水平。
——政務服務平台化。打造線上線下融合、多級聯動的政務服務平台體係。著力破解“信息孤島”,建成網上統一身份認證體係、統一支付體係、統一電子證照庫,推動跨部門、跨地區數據共享和業務協同;推動政務服務平台向基層延伸,促進實體辦事大廳規範化建設,公眾和企業辦事網上直辦、就近能辦、同城通辦、異地可辦。
——政務服務協同化。運用互聯網思維,調動各地區各部門積極性和主動性,在政務服務標準化、精準化、便捷化、平台化過程中,推動政務服務跨地區、跨部門、跨層級業務協作。開展眾創、眾包、眾扶、眾籌,借助社會資源和智力,加快政務服務方式、方法、手段迭代創新,為企業和群眾提供用得上、用得好的“互聯網+政務服務”。
(三)重點任務
根據總體目標,圍繞構建統一、規範、多級聯動的“互聯網+政務服務”技術體係,以服務驅動和技術支撐為主線,重點建設“互聯網+政務服務”業務支撐體係、基礎平台體係、關鍵保障技術體係、評價考核體係四個方麵內容。以服務事項標準化提升規範化發展能力,以互聯互通和信息共享提升協同化治理能力,以一體化政務服務平台建設提升整體化服務支撐能力,以強化權力運行監督提升流程化約束能力,以政務數據開放和應用提升智慧化服務能力。
1.業務支撐體係建設
針對辦事事項不全麵、不規範、不統一等問題,加強業務支撐體係建設。圍繞服務事項發布與受理、服務事項辦理、行政職權運行、服務產品交付、服務評價等關鍵環節,製定相關標準規範、管理辦法和製度措施。各地區各部門組織梳理政務服務資源,建設形成統一的政務服務事項庫,實現事項名稱、事項類型、法律依據、基本編碼統一,建立事項信息庫動態更新機製和業務協作工作機製。優化政務服務辦理流程,深化並聯審批,加強事中事後監管,促進政務服務向街道、鄉鎮和城鄉社區延伸。與推進新型智慧城市建設、信息惠民建設等工作形成合力,不斷創新政務服務方式,提升政務服務供給水平。
2.基礎平台體係建設
針對網上政務服務平台不互通、數據不共享等問題,加強“互聯網+政務服務”基礎平台體係建設。圍繞平台架構、數據交換和信息共享等方麵,開展各地區各部門一體化政務服務平台建設,實現政務服務事項統一申請、統一受理、集中辦理、統一反饋和全流程監督,避免線上線下政務服務平台“兩張皮”、不同地區和部門現有平台無法交互等突出問題。開展各地區現有各類業務辦理係統整合,推進國務院部門統建係統數據對接,建設各級政務服務數據共享平台,推進跨地區、跨部門、跨層級數據共享、身份互信、證照互用、業務協同,實現就近辦理、同城通辦、異地可辦。
3.關鍵保障技術體係建設
針對開展網上政務服務的普遍技術障礙,加強“互聯網+政務服務”關鍵保障技術建設。針對網上政務服務平台建設運行、安全保障等關鍵技術環節,製定相關標準規範、管理辦法和製度措施,完善“互聯網+政務服務”配套支撐體係。建成網上統一身份認證體係、統一支付體係、統一電子證照庫,促進雲計算、大數據、物聯網、移動互聯網等在政務服務中的應用,不斷提升政務服務便捷化、個性化、智慧化、安全化水平。
4.評價考核體係建設
針對政務服務用戶體驗不足、評價手段欠缺等問題,加強“互聯網+政務服務”評價考核體係建設。從社會和公眾體驗角度製定評價指標、方法,利用電子監察平台加強政府內部監督督查,積極運用第三方評估等方式組織開展政務服務評估評價,注重評價考核結果運用,以評價考核為手段促進各地區各部門不斷提升網上政務服務水平。
二、“互聯網+政務服務”的主要內容
本指南中“互聯網+政務服務”的主要內容是根據目前各地區各部門工作實踐所作的總結概括,指各級政務服務實施機構運用互聯網、大數據、雲計算等技術手段,構建“互聯網+政務服務”平台,整合各類政務服務事項和業務辦理等信息,通過網上大廳、辦事窗口、移動客戶端、自助終端等多種形式,結合第三方平台,為自然人和法人(含其他組織,下同)提供一站式辦理的政務服務。
“互聯網+政務服務”平台主要實現政務服務統一申請、統一受理、集中辦理、統一反饋和全流程監督等功能,邏輯上主要由互聯網政務服務門戶、政務服務管理平台、業務辦理係統和政務服務數據共享平台四部分構成。
——互聯網政務服務門戶:是政務服務實施機構為自然人、法人提供互聯網政務服務的入口。
——政務服務管理平台:是承擔政務服務管理職能的機構(以下簡稱政務服務管理機構)進行政務服務事項管理、運行管理、監督考核等工作的平台,是政務服務門戶信息的來源,是業務辦理係統接入的通道。
——業務辦理係統:是政務服務實施機構進行內部審批的專業係統,分為國務院部門業務辦理係統、省級政府統建業務辦理係統及其部門業務辦理係統、地市級統建業務辦理係統及其部門業務辦理係統。可根據實際情況,與政務服務管理平台合並。
——政務服務數據共享平台:是支撐互聯網政務服務門戶、政務服務管理平台、業務辦理係統運行的基礎數據平台,包括集中匯聚的政務服務事項庫、辦件信息庫、社會信用等業務信息庫和共享利用的人口、法人、地理空間信息、電子證照等基礎信息庫,以及政務服務數據共享交換的支撐係統。
政務服務可按其事項性質、服務對象、實施主體、服務主題、服務層級、服務形式、行政管轄等進行分類。
(一)按事項性質分類
可分為行政權力事項和公共服務事項。
(二)按服務對象分類
可分為麵向自然人和法人的政務服務事項。
(三)按實施主體分類
按照事項的管理歸屬部門進行分類。
(四)按服務主題分類
可按麵向自然人和法人的不同主題進行分類。
1.麵向自然人的主要有:生育收養、戶籍辦理、民族宗教、教育科研、入伍服役、就業創業、設立變更、準營準辦、抵押質押、職業資格、行政繳費、婚姻登記、優待撫恤、規劃建設、住房保障、社會保障(社會保險、社會救助)、證件辦理、交通出行、旅遊觀光、出境入境、消費維權、公共安全、司法公證、知識產權、環保綠化、文化體育、公用事業、醫療衛生、離職退休、死亡殯葬、其他(含個體工商戶,按照人類生命周期排序)等。
2.麵向法人的主要有:設立變更、準營準辦、資質認證、年檢年審、稅收財務、人力資源、社會保障、投資審批、融資信貸、抵押質押、商務貿易、招標拍賣、海關口岸、涉外服務、農林牧漁、國土和規劃建設、交通運輸、環保綠化、應對氣候變化、水務氣象、醫療衛生、科技創新、文體教育、知識產權、民族宗教、質量技術、檢驗檢疫、安全生產、公安消防、司法公證、公用事業、法人注銷、檔案文物、其他(按照法人生命周期排序)等。
(五)按服務層級分類
可分為國家級、省級、市級、縣級、鄉級、村級(代辦)政務服務事項。
(六)按服務形式分類
可分為線上辦理、線下辦理、線上線下一體化辦理的政務服務事項。
(七)按行政管轄分類
可分為定點辦理、跨地區通辦的政務服務事項。
三、“互聯網+政務服務”平台總體架構
(一)總體構架
1.總體層級體係
“互聯網+政務服務”平台體係由國家級平台、省級平台、地市級平台三個層級組成,各層級之間通過政務服務數據共享平台進行資源目錄注冊、信息共享、業務協同、監督考核、統計分析等,實現政務服務事項就近能辦、同城通辦、異地可辦。具體層級關係如圖3—1所示:

圖3-1 “互聯網+政務服務”總體層級體係圖
(1)國家級平台
國家級平台包括國家政務服務平台和國務院部門政務服務平台。國家政務服務平台依托國家電子政務外網建設,主要實現各地區各部門政務服務匯聚、跨地區跨部門數據交換、跨地區統一認證、共性基礎服務支撐。匯集各地區、各部門政務服務資源,形成統一事項目錄庫、證照目錄庫,實現人口、法人、地理空間信息、社會信用等基礎信息資源庫和業務信息庫共享利用,發揮政務服務訪問的“公共入口”,地方部門數據交換的“公共通道”,身份認證、證照互認、安全保障等“公用支撐”作用。充分利用國家數據共享交換平台,做好與國家投資項目在線審批監管平台、國家公共資源交易平台、全國信用信息共享平台、國家企業信用信息公示係統等平台的銜接與整合。
國務院部門政務服務平台(業務辦理係統),實現部門相關政務服務的辦理,並與國家政務服務平台實現對接和辦理結果匯聚。
(2)省級平台
省級平台充分利用現有電子政務網絡資源建設(原則上依托國家電子政務外網),提供省級部門政務服務事項受理、辦理和反饋。建立省(區、市)政務服務數據共享平台,依托統一信息資源目錄,通過與國家級平台和地市級平台的數據交換,實現自然人、法人基礎信息共享、用戶認證信息交互、證照信息共享、辦件信息交換、統計分析和監督考核。
(3)地市級平台
地市級平台充分利用各地區統一電子政務網絡建設(原則上依托國家電子政務外網),提供地市級、縣級、鄉級政務服務事項受理、辦理和反饋,有條件的地區可將代辦點延伸至村級。依托地市(州)政務服務數據共享平台,實現與國家級平台、省級平台的數據交換,提供地市級範圍內基礎數據共享共用,實現地市級平台與本級部門縱向係統的銜接與整合。
國家政務服務平台與中央政府門戶網站(及其微博微信、客戶端)實現數據對接和前端整合;各省(區、市)、國務院部門政務服務平台做好與本地區本部門政府門戶網站及客戶端的政務服務資源和數據對接;同時,各地區各部門政務服務平台與國家政務服務平台和中央政府門戶網站(及其微博微信、客戶端)實現數據對接和前端整合,形成全國一體化網上政務服務體係;適應移動互聯網趨勢,做好網上政務服務平台在手機端的效果展示優化及手機適配,提高百姓用手機登錄政務服務平台及政府門戶網站的使用舒適度。
2.平台係統組成
“互聯網+政務服務”平台主要由互聯網政務服務門戶、政務服務管理平台、業務辦理係統和政務服務數據共享平台四部分構成。平台各組成部分之間需實現數據互聯互通,各組成部分之間的業務流、信息流如圖3—2所示:

圖3-2 “互聯網+政務服務”平台係統組成圖
互聯網政務服務門戶統一展示、發布政務服務信息,接受自然人、法人的政務服務申請信息,經與政務服務數據共享平台進行數據驗證、比對和完善後,發送至政務服務管理平台進行處理,將相關受理、辦理和結果信息反饋申請人。
政務服務管理平台把來自互聯網政務服務門戶的申請信息推送至政務服務數據共享平台,同步告知業務辦理係統;政務服務管理平台從政務服務數據共享平台獲取並向互聯網政務服務門戶推送過程和結果信息,考核部門辦理情況。
業務辦理係統在政務服務數據共享平台取得申請信息和相關信息後進行業務辦理,將辦理過程和結果信息推送至政務服務數據共享平台,同步告知政務服務管理平台。
政務服務數據共享平台匯聚政務服務事項、電子證照等數據,以及來自互聯網政務服務門戶的信息、政務服務管理平台受理信息、業務辦理係統辦理過程和結果,實現與人口、法人等基礎信息資源庫的共享利用。
3.建設方式
各省(區、市)、地市(州)建設“互聯網+政務服務”平台,應遵循平台總體架構,平台各組成部分可結合本地情況組合建設。主要建設方式分為以下幾種:
(1)分建方式
省級平台、地市級平台各組成部分分級獨立建設,通過省、市兩級政務服務數據共享平台,實現省、市兩級平台數據交換、基礎數據共享。如圖3—3所示:

圖3-3 “互聯網+政務服務”平台分建方式示意圖
(2)統分方式
省級平台、地市級平台中互聯網政務服務門戶統建,基礎性及對外核心業務統建,政務服務管理平台(可依托實體大廳或網上大廳)、業務辦理係統分建,通過省、市兩級政務服務數據共享平台,實現省、市兩級平台數據交換。如圖3—4所示:

圖3-4 “互聯網+政務服務”平台統分方式示意圖
(3)統建方式
省級平台、地市級平台中各組成部分由省級整體統一建設,即全省(區、市)一個平台,地市及區縣級不再建設。政務服務數據省級大集中,在平台內部共享。如圖3—5所示:

圖3-5 “互聯網+政務服務”平台統建方式示意圖
(二)業務流程
政務服務業務辦理全過程依托政務服務數據共享平台支撐,業務數據在互聯網政務服務門戶、政務服務管理平台、業務辦理係統之間流轉,具體全過程業務流程示意圖如圖3—6所示。
用戶注冊登錄、用戶空間信息維護、政務服務事項定位和查詢,以及政務服務的網上預約、申請、過程管理、辦理反饋和互動谘詢功能在互聯網政務服務門戶實現;服務引導、政務服務事項受理、協同審批、事項辦結和互動反饋功能在政務服務管理平台實現。業務辦理係統對申請表、附件材料、受理信息的抓取,對過程信息、審批結果和電子證照的發送通過政務服務數據共享平台完成。

圖3-6 “互聯網+政務服務”平台業務流程圖
(三)平台技術架構
“互聯網+政務服務”平台技術架構由基礎設施層、數據資源層、應用支撐層、業務應用層、用戶及服務層五個層次組成,如圖3—7所示:

圖3-7 “互聯網+政務服務”平台技術架構圖
1.基礎設施層
基礎設施包括網絡、服務器、安全等硬件基礎設施,優先依托政務雲平台進行集約化部署建設。網絡方麵,政務服務的預審、受理、審批、決定等原則上依托統一電子政務網絡,政務服務的谘詢、預約、申報、反饋等依托互聯網。政務服務數據共享平台依托電子政務網絡建設。
2.數據資源層
數據資源層基於政務服務資源目錄和數據交換,匯聚政務服務事項庫、辦件信息庫、監管信息共享庫、信用信息庫等政務服務業務信息庫,共享利用人口、法人、地理空間信息、電子證照等基礎信息資源庫,實現數據資源共建共享,共同構成政務服務數據共享平台,為政務服務提供統一的數據支撐。
3.應用支撐層
應用支撐包括CA和電子印章、工作流引擎、電子表單、消息服務等各種通用組件服務,也包括用戶管理及認證、支付平台和物流平台等中間支撐係統。
4.業務應用層
業務應用包括政務服務管理平台和各級部門審批業務辦理係統,實現政務服務事項管理、運行管理、電子監察、電子證照管理等功能。
5.用戶及服務層
互聯網政務服務門戶包括用戶注冊、事項發布、事項申請、辦理互動、辦件查詢、服務評價等,自然人和法人可通過PC電腦、移動終端、實體大廳、自助服務終端、呼叫熱線等多種渠道訪問。
(四)用戶注冊和認證體係
為保證網上政務服務用戶信息的真實、合法和有效,自然人和法人用戶注冊、認證應采用實名製。統一用戶注冊和認證體係是開展“互聯網+政務服務”、建立政務服務實施機構和行政相對人線上服務法律關係的前提,是全國政務服務網上“一地注冊,各地互認”的基礎。
針對平台建設的不同特點,注冊和認證可采用三種方式。
1.分建方式
用戶可通過國家、省、地市級互聯網政務服務門戶注冊和驗證,注冊用戶賬號信息存儲在各級政務服務數據共享平台,通過交叉驗證實現共享互認。用戶跨省、跨市登錄驗證時,通過國家、省級用戶互認服務,調用獲取外省(區、市)、地市(州)用戶信息。詳細用戶注冊和驗證流程如圖3—8所示:

圖3-8 分建方式用戶注冊和認證示意圖
2.統分方式
用戶可通過國家、省、市級互聯網政務服務門戶注冊和驗證,市級互聯網政務服務門戶注冊和驗證頁麵直接嵌入省級互聯網政務服務門戶用戶注冊和驗證頁麵,用戶賬號信息集中存儲在省級政務服務數據共享平台,省(區、市)內用戶信息互認,用戶跨省(區、市)登錄驗證時,通過國家用戶互認服務,調用獲取外省(區、市)用戶信息。詳細用戶注冊和驗證流程如圖3—9所示:

圖3-9 統分方式用戶注冊和認證示意圖
3.統建方式
用戶可通過國家、省級互聯網政務服務門戶注冊和驗證,用戶賬號信息集中存儲在省級政務服務數據共享平台,省(區、市)內用戶信息互認,用戶跨省(區、市)登錄驗證時,通過國家平台用戶互認服務,調用獲取外省(區、市)用戶信息。詳細用戶注冊和驗證流程如圖3—10所示:

圖3-10 統建方式用戶注冊和認證示意圖
四、政務服務信息的匯聚、發布與展示
(一)需求側(麵向社會)
1.用戶訪問——“我”
“我”是登錄政務服務平台的訪問者,可以是自然人或法人,分為注冊用戶和普通用戶。注冊用戶是指通過網絡采集自然人身份或法人登記信息,經審核驗證確立政務服務主客體法律關係的訪問者。普通用戶是指未通過上述實名注冊的訪問者。
注冊用戶能夠訪問互聯網政務服務門戶,檢索靜態信息,進行在線谘詢,並在專屬用戶空間查詢申辦事項的過程信息和曆史信息,維護用戶空間信息。普通用戶隻能訪問政務服務門戶網站,檢索靜態信息。
2.信息資訊——“我要看”
信息資訊是“我”所能查閱或獲得的政務服務信息,應包括靜態信息和過程信息,通過各級互聯網政務服務門戶展現,政務服務信息應由政務服務管理平台推送產生。
靜態信息是按照政務公開要求,依法公布的政務服務辦理的相關資訊。
過程信息主要是由部門通過政務服務管理平台,以一定的形式,及時向“我”提供事項的受理、審查、結果等重要環節的資訊。
3.信息檢索——“我要查”
信息檢索是互聯網政務服務門戶網站向“我”提供的查閱、搜索靜態信息和過程信息的服務,應具備模糊檢索、目錄檢索、全文檢索等功能。可按照關鍵詞搜索服務事項和辦事指南,按照辦件編號查詢辦事進度、信件回複情況等,能讓“我”查得方便、看得明白。
4.服務引導——“我要辦”
服務引導是政務服務管理平台依據“我”的需求目標和篩選條件,對“我”所需申辦的事項進行初步定位,通過目標的進一步細化和篩選條件的增加,為“我”提供事項辦理的部門、地點、主題等快捷的瀏覽入口和分類導航。
5.谘詢問答——“我要問”
谘詢問答是互聯網政務服務門戶網站依據“我”的困惑和問題,為“我”提供人工客服與智能客服相結合的谘詢服務,保證“我”在事前、事中、事後均可“有疑就問”,相關政務服務實施機構“有問必答”、“答必釋惑”。
6.監督評價——“我要評”
監督評價是互聯網政務服務門戶網站依據“我”的服務體驗,為“我”提供幫助服務和評價渠道,保證“我”及時對政務服務過程進行投訴或評價,幫助政務服務實施機構糾錯和優化服務。“我”的投訴或差評由政務服務實施機構通過政務服務管理平台及時辦理,並通過政務服務門戶網站向“我”反饋結果。
7.個性化推送——“我的”
個性化推送實現以“我”為中心的服務資源聚合和個性化服務定製,通過大數據挖掘分析用戶行為習慣,智能推送用戶關注度高、與用戶相關的信息,提供主動服務。
個性化推送包括一次性推送和長期推送。一次性推送是根據“我”的辦事需求,推送相似案例辦理經驗、可比選的路徑或其他眾籌攻略等供其參考。長期推送是結合“我”的基本信息和辦件足跡,推送相關業務資訊,與自然人相關的社會公共服務信息(水、電、氣、公積金、交通違章等信息),與法人經營範圍相匹配的經營許可和行業準入許可信息、相關扶持優惠政策等內容。
(二)供給側(麵向政府內部)
1.事項清單標準化
政務服務事項清單包括目錄清單和實施清單。
目錄清單是編製、法製等有關職能部門牽頭編製的政務服務事項基本清單,清單要素包含事項名稱、基本編碼、設定依據、事項類型等要素。目錄清單劃分為國家級、省級、市級等層次。國家級目錄清單全國範圍通用,省級目錄清單全省(區、市)範圍通用,市級目錄清單全市範圍通用。
實施清單是政務服務實施機構依據“三定”規定確定的職責分工,對目錄清單中本機構的政務服務事項進行細化完善形成的清單,清單要素包含事項名稱、基本編碼、設定依據、事項類型、實施編碼、行使內容等36項全要素(見附錄一)。實施清單是編製政務服務指南,進行政務服務事項管理和運行管理的基礎。實施清單分為國家、省、地市、區縣、鄉鎮等不同層級。
各地區在建立政府部門行政權力清單製度的基礎上,進一步編製政務服務事項清單,依托本級政府門戶網站發布,並納入政務服務管理平台進行管理。國務院各部門參照本指南,推動本部門本係統政務服務事項清單編製,並依托中央政府門戶網站發布。
(1)梳理原則
統一規範:政務服務事項清單應統一製定發布。對列入清單的政務服務事項,按照統一標準自上而下予以規範。同一政務服務事項應當在縱向不同層級、橫向不同區域間,保持政務服務事項名稱、類型、依據、編碼等要素相對統一。
全麵準確:涵蓋實施的所有政務服務事項。確保縱橫間權界清晰、分工合理、權責一致。
合法有效:清單發布前須經編製、法製等部門進行有效性、合法性審查。嚴格按照法律、法規、規章要求,不得擅自增加、減少、轉移行政權力。
動態管理:法律、法規、規章等製定、修改、廢止時,應及時更新事項清單及相關要素。
便於應用:政務服務事項設定可分為主項、子項,政務服務實施機構可以根據實際辦理中申請材料的不同情形,對事項編製部門發布的主項和子項進一步拆分為辦理項。
(2)統一政務服務事項
對列入目錄清單的政務服務事項按照統一標準,實現不同層級相同的政務服務事項,其事項名稱、事項類型、法律依據、基本編碼等要素完全統一,逐步形成由國家級、省級、市級等層級目錄清單以及各實施機構實施清單等組成的政務服務事項清單體係。
各級政務服務實施機構按照自身承擔的職責範圍,在目錄清單基礎上,細化完善實施編碼、行使內容、申請材料等事項全要素,形成具體的實施清單。實施清單作為編製政務服務指南,進行政務服務事項管理和運行管理的基礎。
(3)組織推進
省級編製、法製等部門組織開展本地區政務服務事項清單標準化工作。在梳理清單的基礎上,由省級、市級編製、法製等部門牽頭,政務服務管理機構、政務服務實施機構共同參與建立統一的事項管理數據庫,相關部門按照各自職能和權限對具體事項的要素內容進行動態維護,加強對政務服務事項的共同管理和運用,實現政務服務事項數據統一、同步更新、同源公開、多方使用。
國家級政務服務事項清單標準化工作另行安排。
2.辦事指南規範化
辦事指南是為方便用戶辦事,在實施清單標準化基礎上對政務服務事項的辦理主體、依據、流程、材料、注意事項等內容所作的指導性說明,並規定辦理政務服務事項的各方應共同遵守的規則。
(1)辦事指南要素
辦事指南包括以下要素:事項名稱、事項類型、設定依據、實施機構、法定辦結時限、承諾辦結時限、結果名稱、結果樣本、收費標準、收費依據、申請材料、辦理流程、辦理形式、審查標準、通辦範圍、預約辦理、網上支付、物流快遞、辦理地點、辦理時間、谘詢電話、監督電話等。
①申請材料
申請材料應當有材料名稱、材料類型、材料樣本、電子表單、來源渠道、紙質材料份數和規格、填報須知、受理標準、是否需電子材料等信息。
要求提供申請材料,須有相應的法律法規、規章及規範性文件作為依據,原則上不能有兜底性條款,並應體現合理性、必要性、適時性、完整性。
申請材料需提供樣本。明確告知申請人要件材料的來源渠道(如需提供其他部門審批證件的,注明該證件的核發部門),對於中介機構或法定機構產生的要件材料,提供該類機構業務查詢及聯係方式。
②辦理流程
政務服務事項辦理流程是指在政務服務辦理過程中直接麵向用戶的外部流程,包括申請、材料補正、原件預審、繳費、物流、受理、辦結、簽收等環節。每個環節包含開始時間、結束時間、辦理時長、申請人員、辦事窗口等要素信息,作為辦事過程信息在互聯網政務服務門戶向用戶主動推送或接受查詢。
明確清晰地繪製出政務服務事項所涉及的法定程序和環節以及時限要求,並附以相應的文字說明,要按照簡化和縮短後的時限編製。提供圖像型或表格型格式文件。
③結果樣本
提供政務服務事項申請同意後形成的批文或證照等結果文書樣本。樣本采用安全通用的文件格式,如涉及企業或個人不宜公開的信息須作隱藏處理。
(2)辦事指南組織和展示發布
辦事指南由政務服務實施機構依據政務服務事項清單標準化要求填寫各項要素內容,政務服務管理平台按照既定的辦事指南要素逐項生成,並通過互聯網政務服務門戶、移動終端、自助服務機、宣傳手冊等途徑展示發布。政務服務實施機構應對同一政務服務事項編製統一的辦事指南,鼓勵同一層級和同一內容的辦事指南標準化編製。
3.審查工作細則化
為規範對外服務的實施,麵向政務服務實施機構製定工作細則和流程規範等要求,包括審查工作細則要素、編製要求等內容。
(1)審查工作細則要素
審查工作細則要素包括:基本信息、政務服務人員、業務流程、申請、受理、審查、決定、證件製作與送達、決定公開、收費、谘詢等。
(2)審查工作細則編製要求
●基本信息
基本信息應當有10項要素:事項(子項)名稱、實施編碼、實施機構、聯辦機構、服務對象、法定辦結時限、承諾辦結時限、谘詢電話、監督電話、辦理形式。
●政務服務人員
列出對從事本項政務服務的工作人員的資格要求,內容包括但不限於:法律上、業務上等方麵的條件及資格限製;應具備相應的法律知識和專業技能,並接受過法律和相應的業務培訓及考核;其他應具備的特殊要求。明確收件人、受理人、審查人、決定人、送件人等角色和人員,一個人可以多角色。
●業務流程
按照本項政務服務辦事指南中的辦理流程確定的程序和時限要求,將辦理流程中規定的步驟和環節,細化到實施機構內部辦理的崗位,明確每一個崗位的崗位名稱、工作職責、時限等。
●申請
列出申請編號、申請材料、申請接收、收件憑證送達等相關要求。
●受理
列出受理審核、補正材料、受理決定、審查方式確定和收件轉辦等相關要求。
●審查
列出所需采用的審查方式和要求。所列的審查方式,應按簡化流程、提高效率的原則,根據政務服務事項的具體情況選擇若幹種方式。審查方式主要包括:書麵審查;實地核查;招標與拍賣;檢驗、檢測、檢疫、鑒定、考試、考核;專家評審;技術審查;聽證;聽取利害關係人意見;集體審查;法律、法規或規章規定的其他審查方式。
●決定
根據審查人提出的審查意見,由決定人決定是否批準申請人的申請。能夠由受理人當場進行審查和作出決定的事項,受理人應當當場作出決定。審查人在完成書麵審查後能夠當場作出決定的事項,審查人應當當場作出決定。經書麵審查並依據檢驗、檢測、檢疫、鑒定結果即可認定設備、設施、產品、物品是否符合技術標準、技術規範的事項,審查人應當當場作出決定。經書麵審查並完成實地核查、招標、拍賣、考試、考核、專家評審、技術審查、聽證、聽取利害關係人意見中的任一種方式審查的事項,由審查人簽署意見,由決定人作出決定。完成集體審查的事項,由決定人作出決定。
●證件製作與送達
列出證件的類型、名稱和內容、崗位職責和權限、製作、送達方式和時限、無法送達的處理、文書、材料歸檔的內容、要求和時限等。屬於並聯審批的,證件可以由並聯審批各實施機構分別送達申請人,或者統一由綜合窗口或牽頭實施機構送達申請人。
●決定公開
列出決定公開的方式、崗位職責和權限、公開內容、時限、文書等內容。
●收費
屬於收費的事項,應列出收費環節、收費項目、收費依據、收費標準、減免收費的情形,以及繳費的時間、地點。屬於不收費的事項,應列明“本事項不收費”等內容。
●谘詢
政務服務人員有義務準確、可靠地答複申請人的疑問。列出崗位職責和權限、途徑、工作程序和回複時限。可提供窗口谘詢、電話谘詢、網上谘詢、信函谘詢等方式。應列出谘詢時間和回複時間。
4.業務辦理協同化
業務辦理協同化是指以申請人的目標需求為導向,兩個或兩個以上部門或地區通過係統、數據、人員相互協同的方式,實現政務服務業務跨部門、跨區域、跨層級辦理。重點關注以下幾種業務:自然人與法人證照異地辦理、社會保險關係轉移接續,投資項目多評合一、多圖聯審、商事登記證照聯合辦理等跨部門協同辦理,以及按照自然人和法人的需求程度,能並行辦理的盡量並行辦理。
跨部門業務辦理協同化的要求:一個收發窗口、一張告知清單、一個流轉平台。明確牽頭部門與協辦部門,牽頭部門負責建立協同流程,製定申請材料清單,控製辦理時限;協辦部門相應調整工作流程配合業務協同辦理。
跨區域業務辦理協同化的要求:一套共享數據、一個受理標準。跨區域業務協同由共同的上級政務服務管理機構牽頭協調,相關區域政務服務管理機構和涉及的政務服務實施機構共同配合,統一數據接口、受理標準和服務規範。
著眼信息惠民和信息惠企,圍繞身份證異地辦理、醫保異地接續、跨區域市場準入協同、跨區域公平交易執法協同、跨區域消費維權合作等方麵,健全完善相關技術標準和跨地區互認共享標準,推動跨地區業務協同。
5.事項管理動態化
各地區各部門要建立權責清晰的分級負責機製和動態管理機製。主要包括:
(1)清單動態管理
根據法律法規、機構和職能調整變動情況等,及時調整目錄清單和實施清單。目錄清單由編製、法製等部門負責調整,實施清單由各實施機構根據目錄清單變動作相應調整。
建立全省(區、市)統一事項管理數據庫的地區,其事項清單按照“誰編製、誰維護”的原則進行動態調整。事項調整的申請審核流程與清單編製的申請審核流程相同,仍由相關部門按照各自職責權限在同一平台上操作維護,形成實時更新的基礎數據。
(2)辦理流程動態管理
政務服務事項辦理流程動態管理是指對辦理流程各環節和各環節要素信息進行調整的過程。各級政務服務實施機構對事項辦理環節及其要素信息有調整需求的,應向同級政務服務管理機構提出申請,經審核同意後調整。
(3)辦事指南動態管理(對外)
根據目錄清單和實施清單的調整,及時對相關事項的辦事指南要素進行調整,對於新增事項須及時編製辦事指南。依據簡政放權、放管結合、優化服務改革的新要求、新舉措,同步對相關事項的辦事指南要素進行調整。通過建立事項數據庫進行管理的,辦事指南的相關要素來源於政務服務事項清單要素,隨事項清單要素的調整同步調整,無需重新編製。
(4)審查工作細則動態管理(對內)
根據清單的動態調整、辦事指南的動態調整,及時對所涉及事項的審查工作細則進行動態調整。定期不定期地對已辦結件進行分析研究,不斷完善審查工作細則,改進服務方式和手段,簡化流程,縮短時限,提升用戶體驗。
(5)協同業務動態管理
當協同辦理業務的實施機構及相關事項發生變動時,政務服務管理機構會同相關政務服務實施機構及時進行相應調整的過程,分為主動動態管理和被動動態管理兩種情形。
主動動態管理是指根據自然人、法人的需求變化而對已有的業務協同方式進行優化改進的過程。被動動態管理是指協同辦理的政務服務事項相關要素,如事項設定依據、實施機構、行使層級、申請材料等發生改變,協同業務必須作出相應改變的過程。
協同業務動態管理由政務服務事項發生變動的實施機構向業務協同牽頭方提交業務調整要求,牽頭方征求其他協辦方意見,確定業務調整方案,報政務服務管理機構審定後實施調整。
五、政務服務事項的一體化辦理
政務服務事項辦理是指申請人通過線上或者線下的方式向政務服務實施機構提出政務服務事項辦理申請,政務服務實施機構依法通過實地核查、檢驗、檢測、評審、鑒定等審查方式,對遞交的申請作出決定並告知申請人的過程。
政務服務實施機構通過在互聯網政務服務門戶公開政務服務事項辦事指南,為申請人提供一站式辦事服務。申請人通過互聯網政務服務門戶或實體大廳遞交事項申請,政務服務實施機構通過政務服務管理平台統一受理,經由業務辦理係統對申請事項進行審查並依法作出決定,最後將決定匯總至政務服務管理平台統一告知申請人。
(一)互聯網政務服務門戶(外部服務)
互聯網政務服務門戶公開發布政務服務事項辦事指南,為公眾提供場景式在線辦事導航,為注冊用戶提供專屬的辦事數據存儲和應用空間,提供網上預約、網上申請、網上查詢、谘詢投訴等相關服務。互聯網政務服務門戶與實體政務大廳應在服務引導、同源數據發布的層次上進行充分的互聯、集成。
1.建設管理要點
(1)集約建設
按照標準化、集約化原則,采用省級統一門戶或省、市兩級統一門戶建設模式,建設互聯網政務服務門戶,集中發布和展示政府部門政務服務信息。
(2)同源管理
各級各部門的政務服務信息,應統一匯聚到本級政務服務數據共享平台,各項業務辦理中的受理、過程和結果信息,應統一發布到互聯網政務服務門戶,並實現同源發布。各部門也可反向鏈接相關信息,擴大信息的公開渠道。
(3)多渠道服務
充分利用互聯網技術,實現多渠道服務,包括移動APP、自助服務一體機、熱線電話等,由互聯網政務服務門戶統一提供服務接口,供各種渠道調用,實現數據同源。
①移動APP
具備辦件查詢、表單預填、辦事預約、谘詢投訴、網上支付等功能,支持手機等移動終端,支持主流操作係統。
②自助服務終端
具備辦事指南、辦事預約、辦件查詢等功能,支持身份證識別、二維碼掃描、表格樣本打印、申請材料上傳等功能,實現自助申請服務,一般放置於實體大廳和便民服務點。
③第三方公共服務平台
借助成熟的第三方公共服務平台,為自然人和法人提供便捷服務。
2.主要功能
主要包括用戶注冊、用戶管理、事項信息的發布、事項辦理的觸發、用戶互動、辦理過程和結果的查詢、服務評價等功能。
(1)用戶注冊
①用戶分類
注冊用戶分為自然人用戶和法人用戶,須采用實名製。法人用戶可用法定代表人實名注冊,激活注冊企業賬號;或使用統一社會信用代碼直接注冊企業賬號;或與已使用企業CA認證的用戶進行關聯注冊後創建企業賬號;或與已使用電子營業執照的用戶進行關聯注冊後創建企業賬號。
②用戶注冊方式
自然人用戶注冊流程如圖5—1所示,主要包括線上門戶注冊、線下窗口注冊和關聯注冊等形式。

圖5-1 自然人用戶注冊
【線上自行注冊】申請人注冊時,根據注冊向導功能,填寫用戶姓名、身份證號碼等基本信息。為保證實時性、安全性、準確性,注冊時須不少於三種認證內容,其中身份證信息為必選項,手機號碼、社會保障卡信息、銀行卡賬號、公積金賬號、駕駛證檔案編號等信息任選兩項進行實名驗證,驗證完成後應簽訂網上服務協議,完成實名注冊。
【線下窗口注冊】在實體政務大廳專設窗口,申請人刷卡進行身份信息驗證,並輸入手機短信驗證碼進行確認,驗證完成後書麵簽訂服務協議,窗口人員激活用戶賬號,及時告知申請人的賬號和密碼,賬號默認為身份證號碼(登錄後賬號實際顯示內容及運用中,可根據實際需求隱去年月日相關信息,以保護個人隱私),密碼應自動隨機生成,用戶登錄後可自行更改。
【關聯注冊】可通過與本地已經建立官方實名認證的平台,綁定認證,獲取實名信息,並補充簽訂服務協議,完成快速注冊。
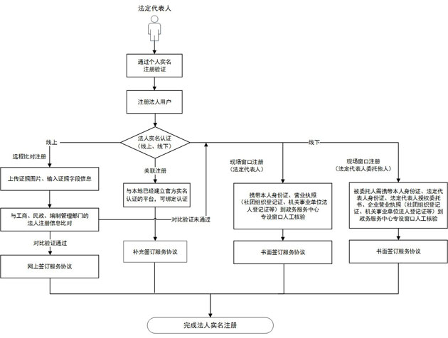
法人用戶注冊過程如圖5—2所示,主要包括線上遠程比對注冊、線下法人窗口注冊和關聯注冊等方式。

圖5-2 法人用戶注冊
【法人遠程比對注冊】用戶上傳證照圖片,輸入證照信息,與工商、民政、編製管理部門的法人注冊信息進行信息比對驗證,或用戶上傳電子營業執照,驗證通過後,網上簽訂服務協議,開通法人賬號,並與法定代表人個人實名賬號綁定,完成法人實名注冊。法人用戶變更流程與上述流程相同。
【法人窗口注冊】法定代表人攜帶本人身份證、營業執照(社團組織登記證、機關事業單位法人登記證等)到實體政務大廳專設窗口人工核驗,核驗通過後,書麵簽訂服務協議,完成法人用戶實名注冊。法定代表人委托他人現場辦理的,被委托人需攜帶被委托人身份證、法定代表人身份證、法定代表人授權委托書、企業營業執照(社團組織登記證、機關事業單位法人登記證等)到實體政務大廳專設窗口人工核驗,核驗通過後,書麵簽訂服務協議,完成法人用戶實名注冊。法人用戶變更流程與上述流程相同。
【關聯注冊】已使用企業CA認證或電子營業執照的用戶,進行綁定認證,獲取實名信息,並補充簽訂服務協議,完成快速注冊。
③用戶登錄
用戶PC端登錄:默認采用身份證號碼登錄,或已綁定手機號碼登錄、手機APP掃描二維碼登錄,登錄過程中應采用短信驗證、密碼等方式提高安全性。
用戶移動APP端登錄:默認采用身份證號碼登錄,或已綁定手機號碼登錄。登錄過程中應采用短信驗證、密碼等方式提高安全性。
(2)用戶管理
①自我管理:應具備用戶信息的維護管理功能,具體應包括以下功能。
【找回密碼】用戶遺忘登錄密碼時,可通過注冊手機號碼,發送、確認短信驗證碼,重置密碼。也可憑身份證到實體政務大廳,經實體政務大廳專設窗口人員審核確認後,將自動生成的新密碼告知用戶。
【更換綁定手機號碼】用戶更換綁定手機號碼,須通過原綁定手機號碼短信驗證確認解除綁定,並通過新手機號碼短信驗證綁定。
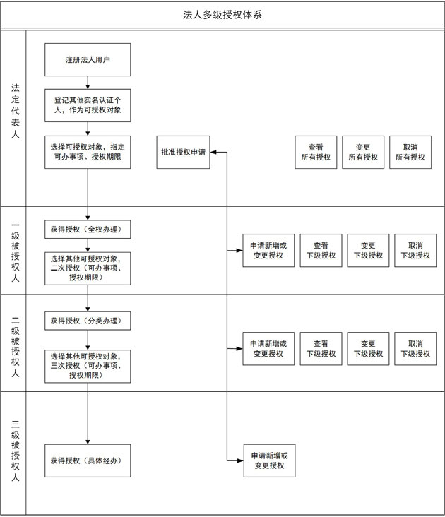
【法人用戶授權】法人用戶應具有多級授權,可設定被授權人、授權有效期、服務事項範圍,被授權人可進行再次授權,授權層級最多三層,具備授權、申請授權、變更授權、取消授權、授權查看等功能。具體授權過程如圖5—3所示:

圖5-3 法人用戶授權
②後台管理:應具有注冊用戶的管理功能,提供帳號的開通、禁用和解禁、操作審計功能。
【賬號開通】具有賬號信息的錄入、驗證、開通等功能,可打印書麵服務協議書。
【賬號禁用】用戶有違反法律法規行為的,管理人員可進行賬號禁用操作,禁用賬號應短信通知用戶。
【賬號解禁】具備已禁用賬號的解禁功能,賬號解禁需經過管理部門負責人審核,並通過短信告知用戶。
【操作審計】具備用戶管理過程的操作日誌審計功能,實現可追溯。
當統一用戶體係實現法人多賬號授權管理模式後,在多業務模式下的應用須考慮實現不同賬號可訪問不同的應用功能,實現應用精細化授權管理。應用訪問控製模式要保證應用訪問的安全性,滿足應用的實名要求。支持靈活主動的管理應用訪問,當應用訪問控製策略調整時,能夠對某個應用或某類用戶進行策略調整,避免對接入應用的擾動,使得係統更加靈活、安全。
(3)事項信息的發布
各級政務服務實施機構在省級統一政務服務事項庫中動態維護本級服務事項實施清單,政務服務事項庫中的在用、最新版本數據單向且實時同步到本級互聯網政務服務門戶。
①事項信息的檢索
用戶可通過多種方式查找到所需要的政務服務事項信息。
【模糊檢索】應具備通過關鍵詞、詞組、篩選條件進行政務服務事項的模糊檢索,具備關鍵字飄紅、搜索排名、熱點排名等功能。
【目錄檢索方式】應具備根據部門事項目錄、事項類別目錄檢索功能,查找到所需的服務事項信息。
【場景導航】應具備通過服務對象(自然人、法人)、實施主體、服務性質、申請類型、服務主題等引導功能,查找到所需的服務事項信息。
【智能推薦】根據自然人和法人的信息屬性(如法人主體性質)、辦理事項的前後關係、事項訂閱的要求進行自動篩選,推送到用戶空間,實現注冊用戶的個性化智能推薦。
【熱點服務】應具備熱點服務自動排名功能,推送到熱點服務頻道版塊,用戶可通過熱點服務事項快速鏈接通道,查找到所需服務事項信息。
②事項信息的展示
應提供辦事指南、辦事引導、信息分享、多渠道展示等功能。
【辦事指南】應以靜態頁麵形式展示各類辦事指南要素,具備一鍵下載包括材料下載功能。
【辦事引導】應提供網上辦事引導服務功能,包括辦理形式(線上、線下)、是否支持網上預約、通辦範圍、是否支持網上支付、是否支持物流快遞等。
【信息分享】應具備一鍵發布到微信、微博功能,提供事項二維碼掃描,快速收藏到手機功能,具備辦事經驗分享功能。
【多渠道展現】應提供事項信息同源發布、多渠道展現,支持PC、手機、智能化終端設備的事項信息展示。
(4)事項辦理的觸發
注冊用戶登錄後,申請人具備事項網上辦理功能,包括申請、預約功能。
①網上申請
申請人查看辦事指南事項信息,點擊“網上申請”,進入網上申請頁麵,自動引用申請人的用戶空間信息、電子證照信息,完善填寫其他信息,上傳其他申請材料,提交申請。申請完成後,應給予是否提交成功提示,告知申請編號,並提供短信、移動終端等方式的提醒。充分利用各部門已有電子證照,最大程度精簡紙質申請材料。
網上申請應支持三種形式:原件預審、原件核驗、全程網辦。
【原件預審】申請人網上提交申請後,政務服務實施機構窗口人員通過政務服務管理平台網上預審功能查看申請人提交的相關信息和材料,如果材料符合辦理條件,以短信、移動終端等通知申請人攜帶原件材料到現場辦理,如材料不符合條件,以短信、移動終端等通知申請人網上補正材料。預審通過後,申請人攜帶原件到現場,窗口工作人員審核通過後,正式受理,並按照事項的辦理流程進行內部審查、作出審批決定,並將結果反饋給政務服務管理平台,通過短信、移動終端等方式通知申請人來大廳領取結果,也可選擇物流遞送形式遞送證書結果,整個辦理過程應到大廳現場不超過2次。具體流程如圖5—4所示:

圖5-4 預審流程
【原件核驗】申請人網上提交申請後,默認申請人提交的所有信息材料真實有效,如材料符合辦理條件,窗口人員通過政務服務管理平台受理,如材料不符合條件,以短信、移動終端等通知申請人網上補正材料,受理通過後由政務服務實施機構工作人員通過業務辦理係統進行審批辦理,並將審批過程、結果反饋給政務服務管理平台,窗口人員統一辦結,到發證環節時通知申請人攜帶原件材料到窗口核驗,核驗通過後領取結果,整個辦事過程應到大廳現場不超過1次。具體流程如圖5—5所示:

圖5-5 核驗辦理流程
【全程網辦】網上申請,申請信息均為用戶驗證過的信息,申請人提交網上申請後,通過政務服務管理平台受理,受理通過後由政務服務實施機構工作人員通過業務辦理係統進行審批辦理,並將審批過程、結果反饋給政務服務管理平台,窗口人員統一辦結,審批結果通過物流遞送,整個辦事過程無需到大廳。具體流程如圖5—6所示:

圖5-6 全程網辦流程
用戶輔助數據:包括申請人自己維護的個人信息和申請人的證照信息。申請人自己維護的個人信息主要指手機號碼、地址等,信息維護變更需短信驗證。申請人的證照信息包括自己上傳、後台推送兩種性質,自己上傳的材料可自行修改,後台推送的證照信息不得自行修改。個人信息和證照信息應用於網上申請的三種形式,輔助填寫申請表格,上傳申請材料,避免申請人申請時重複填報。
辦事過程指引:提交申請後,申請有多種狀態,不同狀態需指引申請人配合,並在受理通過、不予受理、補正、辦結環節,通過短信、移動終端等渠道提醒申請人。材料需要補正的,應具備網上補正功能,原件預審或核驗時,應告知兩種途徑(大廳提交,物流提交);領取審批結果時,應告知兩種途徑(大廳自領,物流遞送),物流遞送需支持網上支付功能。
②網上預約
網上預約需用戶登錄,可在互聯網政務服務門戶、APP等渠道預約,選擇預約窗口和事項、日期和時間段,預約申請提交後應給予明確提示是否成功。
【預約控製】應提供預約控製功能,預約時間一般為從第二天開始的一周內的工作時間,可根據每個事項的辦理時間與預期人數,設置最大預約數,預約人數超過後該時段停止預約。同一政務服務事項一個身份證隻能預約一次,必須辦理完成或者取消預約後才能再進行預約。
【大廳聯動】大廳取號機上開設預約取號功能,並與政務服務管理平台對接,通過刷身份證調出未過期的有效預約並打印排隊號單。預約號應按預約時段優先叫號。有條件的地方,可以探索移動端預約。
【預約提醒】在預約到期前的合適時間通過短信、移動終端等提醒申請人及時去大廳辦理,因故無法辦理的,需取消預約操作。
【取消預約】在預約時間段內,可以取消預約。可在網上、移動終端、大廳自助設備上進行操作。
【信用管理】在一定時間段內超過一定次數的預約不取號或取號不辦理(比如1個月內超過3次),暫停該用戶網上預約功能。
(5)用戶互動
互聯網政務服務門戶提供多種用戶互動方式,包括但不限於谘詢、建議和投訴。
①谘詢
用戶可通過互聯網政務服務門戶進行網上谘詢,提供網上留言和在線谘詢等方式。網上留言由用戶填寫谘詢問題提交到政務服務管理平台,由工作人員在合理時限內答複並反饋到互聯網政務服務門戶,答複的時間納入績效考核的指標項;在線谘詢指用戶和部門工作人員點對點的實時交互。互聯網政務服務門戶的每個頁麵上,都可打開谘詢鏈接,方便用戶隨時谘詢。需提供精確谘詢功能,能夠根據用戶當前瀏覽頁麵,定位谘詢對象,如當用戶停留在某一政務服務事項的辦事指南時,自動將谘詢對象定位到該事項所屬政務服務主體。
②建議
用戶訪問互聯網政務服務門戶發現係統故障、內容錯誤、操作體驗、改進建議、工作評議等方麵的問題,可提交建議,由政務服務人員通過政務服務管理平台反饋答複。對於合理的建議,答複時應隱去建議人的隱私信息後對外公開。互聯網政務服務門戶的每個操作頁麵上,都應具有打開建議窗口的鏈接,方便用戶隨時給出建議。
③投訴
用戶投訴需用戶實名登錄,選擇部門、事項類別、是否願意公開,填寫投訴內容並提交,由政務服務管理機構通過政務服務管理平台接收投訴並作出處理,也可派發至被投訴的部門和人員由其作出解釋,反饋給用戶。如選擇公開,可公示在互聯網政務服務門戶,為保護投訴人隱私,公開公示時實名投訴用戶的個人信息應被隱藏。投訴需在合理時限內予以答複,答複的時間納入電子監察並作為績效考核的指標項。
(6)辦理過程和結果的查詢
用戶在完成政務服務事項的申請後,可通過以下渠道查詢事項的辦理過程和辦理結果:
【互聯網政務服務門戶】可通過互聯網政務服務門戶登錄用戶空間,在已辦件列表中查看申請人的辦件進度,包括辦件的辦理信息、過程信息和結果信息。用戶也可直接在互聯網政務服務門戶辦件查詢中輸入統一辦件編號查詢。
【移動終端】用戶登錄互聯網政務服務門戶APP,在辦件相關欄目的列表中查詢辦件信息,也可直接在APP辦件查詢中輸入統一辦件編號查詢。
【智能觸摸終端】用戶可在智能觸摸終端的辦件查詢模塊通過刷身份證查詢辦件信息,也可在辦件查詢中輸入統一辦件編號查詢。
【熱線電話】用戶可撥打辦件查詢熱線電話並提供統一辦件編號,由熱線人員代為查詢,並反饋辦件信息。
【二維碼】用戶可通過手機掃描受理通知書二維碼,根據二維碼中所附帶的統一審核編碼信息檢索辦件庫,獲取辦件信息。
政務服務事項的辦件信息展示頁麵應包含但不限於以下關鍵要素:
【事項申請信息】包括統一審核編碼、申請材料、申請時間、收件憑證、受理通知書等。
【辦理過程信息】包括辦理各環節的名稱、起止時間、政務服務人員姓名、政務服務人員工號、各環節審查意見等,並附帶辦理流程圖直觀展示辦理進程。
【辦理結果信息】包括審查決定及證照批文等。
(7)服務評價
服務評價需用戶登錄,便於核實與回訪,應具備限製重複評價,一個IP、一個賬號隻能評價一次。
評價指標可分為五級,包括:非常滿意、滿意、基本滿意、不滿意和非常不滿意,分別對應5分、4分、3分、2分、1分的分值。當用戶選擇的是不滿意和非常不滿意兩項時,應填寫不滿意的具體內容,以便於監察人員分類交辦處理和反饋結果。
3.用戶(自然人和法人)信息管理
用戶信息的管理包括用戶基本信息、證照信息、第三方報告及用戶自製信息的管理,應引入分級管理模式。
(1)用戶基本信息
①自然人
包括用戶姓名、用戶名、密碼、手機號碼、證件類型、證件號碼、郵箱、地址等。
②法人
包括統一社會信用代碼、法人名稱、注冊地址、經營範圍、法定代表人姓名、身份證號碼及聯係電話等。
【信息來源】用戶的姓名、身份證號碼、手機號碼等信息均來自於用戶注冊時填寫。
【信息驗證】身份證號碼需通過號碼規則驗證,手機號碼需通過短信驗證。實名製用戶身份證號碼和姓名信息應通過人口信息庫比對驗證。
(2)證照信息
證照信息是指政務服務實施機構根據申請人提交的申請頒發的證件、執照、批文。
【信息內容】應按證照頒發單位、證照類型、頒發時間、持證照者(自然人和法人)進行分類,信息內容應包括證照元數據、照麵信息和證照圖像。
【信息來源】證照錄入申請材料電子化、審批結果電子化和各部門電子證照庫。
【信息分級】證照信息的可信等級主要分為A、B、C、D四級。A級是政務服務實施機構產生的證照批文,可在申請政務服務事項時直接使用。B級是已經被政務服務窗口人員核驗通過的證照信息,可在申請政務服務事項時重複使用。C級是用戶自行上傳的證照批文,在申請政務服務事項時需要由政務服務窗口人員核驗原件後使用。D級為用戶自製材料,由用戶承諾對其真實性負責,可在申請政務服務事項時直接使用。
【信息加注】A級證照批文上傳時需加蓋發證機構的電子印章,並附“水印注明”(載明:此件由××機構提供,僅供辦理政務服務事項時使用,有效期至×年×月×日);B級證照信息在政務服務窗口人員核驗通過上傳時,需“水印注明”(載明:此件經與原件核對無誤,僅供辦理政務服務事項時使用,有效期至×年×月×日);C級證照批文由用戶提交政務服務窗口人員核驗時,需“水印注明”(載明:此件由本用戶按原件上傳,請政務服務窗口人員受理時與原件核對);D級自製材料由用戶上傳時,需“水印注明”(載明:本用戶對此材料的真實性負責)。若證照信息來自於獨立的電子證照庫,通過電子證照庫進行驗證。
(3)第三方報告
第三方報告主要為中介機構等第三方機構出具的評估、檢驗、檢測等報告。
【數據內容】第三方報告的數據內容主要由第三方報告名稱和電子文書組成。
【數據來源】第三方報告主要由中介機構用戶維護上傳,並轉換成電子文件格式,有條件的地區可以對接中介機構管理係統,通過數據交換的方式同步中介服務成果。
【信息驗證】用戶自行上傳的第三方報告可信度登記默認為D級(參照電子證照的信息分級),在申請環節作為申請材料使用時需要核驗原件,政務服務窗口人員核驗後可信度等級調整為B級(參照電子證照的信息分級)。
(4)用戶自製信息
【數據內容】用戶自製信息的數據內容主要由名稱和電子文書組成。
【數據來源】主要來源用戶上傳的各類電子文書,但需限製EXE等可執行程序的上傳。用戶上傳自製信息需進行限製,超過固定容量的,用戶需清理後才能上傳。
(二)政務服務管理和業務辦理(內部辦理)
政務服務管理和業務辦理包括事項管理、運行管理、電子監察、電子證照管理、網上支付、物流配套等基礎功能和並聯審批、事中事後監管等拓展功能,具體由政務服務管理平台和業務辦理係統組成。
政務服務管理平台應與同層級互聯網政務服務門戶對接,互聯網政務服務門戶事項信息等靜態信息,通過數據接口實現由政務服務管理平台向互聯網政務服務門戶單向推送;互聯網政務服務門戶動態信息如申請信息、預約信息、谘詢信息等,通過數據接口實現與政務服務管理平台的雙向交互。政務服務管理平台通過數據接口實現與本級業務辦理係統的雙向交互。
1.基礎業務功能
(1)政務服務事項管理
政務服務事項管理是政務服務運行管理、電子監察管理的基礎,應具備政務服務事項清單管理和事項動態更新管理功能,記錄政務服務事項的應用情況,提供政務服務事項變化追蹤、自動檢查校驗、匯總統計、比對分析等功能。政務服務事項庫管理主要包括目錄清單管理、實施清單管理、清單發布管理、統計分析等功能。
①目錄清單管理
具備對全省(區、市)統一動態維護管理功能,覆蓋省、市、縣三級政務服務事項的主項、子項事項,目錄清單管理功能應至少包括以下功能:
【清單要素管理】包括事項類型、基本編碼、事項名稱、設定依據等基本要素信息,支持基本要素的新增、修改、刪除等操作。
【統一清單庫初始化】將統一清單數據初始入庫,提供批量導入功能,並根據要素規則自動檢查並提醒錯誤信息。
【動態維護管理】具備新增、變更、拆分、合並、暫停、取消、統計分析等功能。
——新增:清單新增由編製、法製等有關職能部門審核通過後,生成清單新版本及事項編碼,統一更新。
——清單變更、暫停、取消、拆分、合並可參照新增流程實施。
——查詢統計:提供查詢統計、報表和電子表格文件導出等功能。
②實施清單管理
實施清單管理應具備編製、變更、查詢統計等功能。
【編製】各級政務服務實施機構可從目錄清單中選擇本級範圍內的政務服務事項,同步基本要素信息,完善填寫實施清單中其他要素信息,填寫完成後報編製、法製等部門審核。審核通過後,納入本部門的實施清單。業務辦理係統依托實施清單運行。
提供辦理項設置功能,靈活設置辦理項多情形條件,根據不同條件關聯不同材料,具備辦理流程自定義配置,自動生成外部流程圖。
【變更】實施清單變更可參照編製流程實施。
【查詢統計】提供查詢統計、報表和電子表格文件導出等功能。
③清單發布管理
提供清單發布的通用接口,供各級政府門戶網站,省、市兩級互聯網政務服務門戶調用,實現清單同源發布。
④統計分析
具備事項檢索功能,可按區域、部門、類型、狀態檢索,應具備清單統計報表功能,支持電子表格文件導出功能,提供事項橫向部門比對分析,提供同一事項實施清單在不同地區、不同層級的比對分析。
(2)政務服務運行管理
政務服務運行管理包括網上預約、受理、審核、審批、收費、送達、評價等環節的管理。集成大廳各類智能化設備,實現線上線下融合的一體化辦理。辦理流程如圖5—7所示:

圖5-7 一體化辦理流程
①網上預審
網上預審是對注冊用戶通過互聯網政務服務門戶、移動APP等提交的申請進行初步審核,基本滿足申請條件及材料的,即可進行預受理,預受理後,可讓申請者進一步提供相關材料或者信息。
②預約管理
預約管理是對注冊用戶通過互聯網政務服務門戶、移動APP等提交的預約辦理信息的管理功能,應具備預約事項屬性配置、預約時間段設置等。
③窗口受理
窗口受理是實體政務大廳窗口人員受理本人權限範圍內的服務事項,涵蓋谘詢、接件、受理、查詢等業務環節,主要包括預審、叫號、接件、受理、補齊補正等功能。
【預審】預審是對注冊用戶網上提交辦件申請信息進行審核確認、反饋的管理功能。若辦件中缺少必要材料,應提醒用戶補充材料;若材料齊全通過預審,可通過在線消息、手機短信、移動終端等方式通知用戶到現場辦理。
【叫號】申請人根據取號票到窗口排隊辦理,通過與大廳窗口顯示屏對接,動態顯示窗口排隊情況,窗口人員在業務辦理時,進行叫號操作,按照辦件編號進行申辦人業務受理。叫號需要與大廳排隊取號機、窗口顯示屏進行關聯。
【接件】申請人辦理時,刷卡進行身份確認,窗口人員快速獲取申請人基本信息並完善填寫其他信息,證照材料自動關聯電子證照庫證照信息,其他材料通過高拍儀快速上傳到係統,完成接件操作。
【受理】接件完成後,進入受理操作,窗口人員受理通過,打印帶二維碼的受理通知書,受理通知書應提供辦件編號、受理時間、受理部門、窗口人員、承諾時限、受理材料以及送達方式等信息,告知申請人。受理不通過,打印不予受理通知書,不予受理通知書應提供辦件編號、受理時間、受理部門、窗口人員、不予受理原因等信息,告知申請人。
係統應支持一窗受理模式,列出所有受理材料的審查要點並醒目提示,降低綜合窗口人員的受理難度。
【補齊補正】對於需要材料補齊補正的情況,應打印補齊補正通知書,補齊補正通知書應提供辦件編號、受理時間、受理部門、窗口人員、承諾時限、需補齊補正材料等信息。申請人補齊補正材料後再來辦理時,可直接調出補齊補正辦件繼續辦理。
④內部審批
對於有獨立業務辦理係統的政務服務實施機構,通過數據交換,向業務辦理係統推送申請表、附件材料、受理信息,並從業務辦理係統獲取過程信息、審批結果、電子證照。對於沒有獨立業務辦理係統的實施機構,可直接在政務服務運行管理係統中完成事項內部審批環節,內部審批包括業務審批、特別處置、內部監察等功能。
【業務審批】實現部門內部辦理,包括審查、決定、送達等通用審批環節,應支持部門自定義審批流程。
【特別處置】特別處置主要包括事項掛起、異常中止、申請延時等。在聽證、實地核查等特殊情況時作暫停處理,並告知申請人,事項掛起後,事項辦理時效將停止計時。由於事項特殊原因需要延時的辦件,應申請延時,延時申請審核通過後,該事項監察點時限也將自動延時。對於辦件過程中中止的,需要發起中止程序,提交中止原因。
【內部監察】對部門內部事項審批辦理進行跟蹤、監控。具有監察權限的政務服務實施機構人員可以對審批的過程進行監控,應能提供預警提醒功能。
⑤收費製證
係統根據事項收費依據和標準自動計算出收費金額,窗口人員進行核價,打印繳費通知單,申請人持繳費通知單到指定銀行窗口繳費,銀行工作人員進行收訖確認,打印發票,繳費完成後,申請人返回實體政務大廳,由窗口人員確認收費。有條件的地區可以實現統一在線繳費。需要打印的事項,具備在線套打功能。申請者在互聯網政務服務門戶上可以自行打印相關通知單。
⑥送達
通過手機短信、移動終端等將辦理結果告知申請人、請其到大廳取件,窗口人員登記送達信息,也可以通過物流的方式將辦理結果送至申請人。
⑦查詢與評價
事項辦理過程中,可在互聯網政務服務門戶上隨時查看辦件進度,讓申請者能隨時查看到整個過程。
事項辦理結束後,申請人可通過手機短信、移動終端、互聯網政務服務門戶、政務服務大廳評價器(或窗口交互平台)等渠道進行辦件評價,評價信息應關聯到窗口,作為績效評估的依據。
⑧歸檔管理
審批事項辦結後,將審批形成的電子證照、決定及回執,申請人上傳的各類電子文書及提報的審批項目基本信息,實施行政審批受理(或者不予受理)、審查、辦理等過程形成的電子表單,行政審批關鍵業務行為的受理人、受理時間、辦理情況等過程描述元數據,按照檔案管理有關要求在線或離線進行電子歸檔。
⑨智能化集成
高拍儀/掃描儀:可將掃描材料壓縮轉換並自動上傳到政務服務運行管理係統中,實現辦件材料的電子化。應支持A3/A4大小材料上傳,具備圖片矯正、編輯等電子材料優化功能。
身份證讀卡器:可實現刷卡辦件申請、獲取辦件數據、刷卡辦件取證等功能,需支持讀取二代身份證照片信息功能。
排隊叫號係統:可支持刷卡快速打印號票,顯示辦理事項、排隊人數等信息,支持窗口軟件叫號集成功能,具備取號機缺紙自動預警功能。
智能觸摸終端:可提供大廳簡介、組織架構、服務指南、辦理流程、法律法規、公示公告等相關信息查詢功能,可提供刷卡辦件查詢、辦事評價功能。
窗口顯示屏:注明窗口的編號、實施機構名稱、政務服務事項的名稱、當前登錄係統窗口人員姓名和工號、動態顯示窗口排隊信息、自動標識紅旗窗口、先進個人等狀態信息。
自助服務終端:可提供辦事指南、辦事預約、辦件查詢等服務,支持身份證識別、二維碼掃描、樣本打印、申請材料掃描等功能。
在實現線上線下集成化辦理的同時,支持對部分政務服務事項的全流程網上辦理,實現申請、受理、審查、決定、送達等全流程網上運行,主要流程見下圖。

圖5-8 服務事項全流程網上辦理
(3)電子監察管理
電子監察管理是指對政務服務事項運行全過程進行網上監察,涵蓋事前、事中、事後過程,是支撐政務服務事項公開透明運行的保障。電子監察運行流程如圖5—9所示:

圖5-9 電子監察運行流程
電子監察管理功能包括監察規則設置、運行監察、投訴處理、效能管理、統計分析和監察日誌。
①監察規則設置
監察規則設置支持監察條件、監察類型、監察狀態、掃描時間的自定義配置,提供監察條件運算配置,運算關係包括和、或,大於、小於、等於,加、減、乘、除等。
提供監察數據自動運算功能,通過監察條件配置對相關數據進行邏輯計算,生成監察信息數據。提供監察指標配置管理功能,監察指標由監察規則組合而成,通過監察指標將辦件信息庫中的異常數據自動抓取到異常信息庫中。
監察指標分為五類:時效異常指標、流程異常指標、內容異常指標、裁量(收費)異常指標、廉政風險點指標。
【時效異常指標】設置臨近時限監察,計算當日日期減去辦件受理日期得到的時限,掃描比對事項法定期限和承諾期限,自動識別是否臨近時限、是否超期異常。設置環節時限監察,計算當日日期減去流程上一環節通過日期得到的時限,掃描比對環節處理承諾時限,自動識別辦理環節是否超期。
【流程異常指標】設置狀態異常監察,掃描辦件信息庫中狀態信息,自動識別是否暫停。設置結果異常監察,掃描辦件信息庫中狀態信息,自動識別是否中止、是否不予受理、是否審批不通過。
【內容異常指標】設置完整性異常監察,掃描辦件信息庫中申請表格、申請材料、辦理附件信息,識別申請表格字段內容、申請材料、辦理附件是否為空。設置一致性異常監察,掃描辦件信息庫中辦件過程信息,識別前後辦理環節申請表格字段內容、申請材料、辦理附件是否一致。
【裁量(收費)異常指標】設置裁量異常監察,掃描政務服務事項庫中收費依據信息,比對相關部門收入征管係統的收費依據,識別收費裁量是否異常。設置收費異常監察,掃描辦件信息庫中收費信息,比對政務服務事項庫收費依據信息,識別收費是否異常。
【廉政風險點指標】設置廉政風險點監察,對設有廉政風險點的環節、人員,掃描投訴信息庫、辦件異常信息庫信息,識別風險情況。
②運行監察
運行監察包括實時監控、預警糾錯、督查督辦、大數據監察。
【實時監控】通過自動采集辦件信息庫數據,還原辦件的辦理過程。具備政務服務管理機構人員授權查閱功能,可查閱政務服務事項受理、承辦、審核、批準、辦結等過程信息,包括辦件基本信息、辦件過程信息、辦件結果信息、申請表格、辦理附件、結果附件、廉政風險防控信息等內容,政務服務管理機構人員可對發現的異常情況直接發起督查督辦處理。
【預警糾錯】應根據時效、內容、流程、收費、廉政五類監察指標自動判斷,對異常情況發出預警信號,並通過“黃牌”和“紅牌”方式進行提醒。
【督查督辦】可根據預警信號,對發現的異常情況發出督辦單,被督辦人員需給出答複。督查督辦的結果可納入部門及個人績效考評。政務服務管理機構人員對部門、個人行使權力過程中出現的疑似異常或異常的自查自糾情況進行調查處理;調查結果納入部門、個人績效考評。
【大數據監察】運用大數據技術,比較分析地區、部門、事項間數據,對各地各部門政務服務工作的整體運行情況進行監察。
③投訴處理
投訴來源於互聯網政務服務門戶網上投訴、來電、來訪等渠道,應提供登記、調查、審核、批示、結果認定流程管理功能。其中網上投訴處理結果需通過數據接口推送到互聯網政務服務門戶反饋,係統應具備全程留痕功能,投訴結果認定結論與被投訴部門、被投訴人關聯,並納入部門、個人績效考核。
④效能管理
效能管理可根據各地績效考核管理辦法進行設置,量化考核標準,自動對各部門、各崗位的辦事效能進行打分、考核和分析,考核結果應通過數據接口定期推送到本級互聯網政務服務門戶進行公示。績效考核包括考核規則設置、效能評估、申訴管理、數據上報等。
【考核規則設置】應具備考核規則自定義設置,分為部門、窗口、個人三種考核主體類型,手動和自動兩種考核方式,考核指標包括考核方式、分值、內容、指標項、權重係數等具體指標。
【效能評估】效能評估由考核人員發起操作,可選擇考核主體類型,挑選對應的具體部門、窗口或人員,挑選考核規則中的考核指標,填寫考核時間範圍,發起考核流程。自動考核部分抽取考核主體對應辦件信息庫的辦件數據進行計算,形成辦件量、提速率等指標項,自動評估打分;手動考核部分,通過巡邏抽查發現問題,考核人員登記扣分並關聯考核指標,受到群眾表揚的,考核人員登記加分並關聯考核指標。支持部門、窗口、個人考評情況的查詢,支持部門、窗口、個人季度考核、年度考核報表匯總。
【申訴管理】個人考核扣分,在規定的時限內可進行在線申訴,陳述申訴理由,申訴申請提交後由政務服務管理機構人員進行查證,非因部門、窗口工作人員的過失而造成扣分的,將相應扣分加回。
【數據上報】本級效能數據需定期上報到上級政務服務管理平台,實現數據效能匯總。
⑤統計分析
應支持靈活的查詢統計設置,可按地區、時間段、部門、事項類型等進行設置,自動生成辦件統計、滿意度統計、部門辦件匯總、辦理事項匯總統計、辦理時效統計、部門時效統計、異常數據統計、谘詢問題匯總統計等數據統計報表,支持在線打印、電子表格導出功能。應支持用圖表的方式直觀展現整體情況,包括各部門辦件量、平均用時、辦件滿意度、異常辦件等。
⑥監察日誌
可對辦件情況、辦結情況及督辦情況等方麵的網上運行數據自動采集,定量分析形成日誌記錄;對所有政務服務管理機構人員進行係統操作和使用等方麵的工作情況進行監控、記錄和分析統計。
(4)電子證照管理
電子證照是以數字方式存儲、傳輸的證件、執照、批文等審批結果信息,是支撐政務服務運行的重要基礎數據。
電子證照庫是基礎資源庫的組成部分。電子證照庫設計應包含證照編號、證照內容信息、證照信息文件、證照樣式,並預留電子證照文件的索引。電子證照和證照信息文件數據都應歸集到電子證照庫中統一管理和使用。證照信息標準應實現省級統一,推動全國互認。
①證照目錄管理
電子證照應該具有統一的目錄管理,明確各類證照的類別。電子證照目錄可按證照頒證單位、證照類型、持證者類型(自然人和法人)進行分類。
②證照庫接口管理
電子證照庫提供的請求訪問接口應與具體的證照和證照內容無關。通過製定電子證照庫接口服務標準,對新增的證照信息,發布其證照編號和證照內容數據庫字段標準,即可通過原設計的接口提供服務。部分存儲在其他信息係統中的證照信息,以接口方式提供服務,由電子證照庫封裝後統一對外提供服務。
③證照維護管理
證照維護主要包括證照變更、證照年檢、證照掛失和有效期管理、版本管理。
【證照變更】如因采集數據錯漏需要變更證照數據,為新數據產生一個新版本,原數據標記為曆史版本。
【證照年檢】對於需要定期年檢的證照,年檢信息作為證照附屬信息,可以逐年附加。
【證照掛失】已掛失的電子證照標記為掛失,不可再被引用,但保留數據備查。
【有效期管理】對於注明有效期限的證照,采集時必須采集有效期數據。證照超過有效期後係統自動將其標記為曆史版本,不可再被引用。在證照有效期到期前,政務服務平台可以自動通知證照持有人。
【版本管理】任何證照信息變動都不會修改數據記錄,而是將原數據標記為曆史版本,並產生一條新數據。曆史數據僅用作備查,不再提供給外部引用。
④證照安全管理
電子證照安全的核心是電子證照文件的安全,需要有效的機製來保障電子證照文件的完整性(防篡改)、不可否認性(確認電子證照的簽發單位)和可驗證(確認電子證照是否已被注銷)。為保證電子證照在其生成、入庫、應用全過程的信息安全,建議在全過程使用電子簽名。具體包括:相關係統在調用電子證照庫接口服務和封裝證照信息文件用於引用時,應使用服務器CA驗證或相關主管部門審查批準的電子證照係統驗證。
⑤證照訪問管理
注冊用戶可通過登錄互聯網政務服務門戶獲取用戶相關的電子證照數據,並在事項申請時直接調用。政務服務實施機構在受理、審批時,可以調用電子證照數據輔助辦理。
(5)網上支付管理
用戶在互聯網政務服務門戶辦理各種事項涉及繳費時,由政務服務門戶生成繳款單,向統一公共支付平台發起繳款請求,由公共支付平台與代收機構平台實施電子支付,並按業務歸屬地區實時將業務數據歸集至相關征收部門收入征管係統。按照約定時間(如每日24點前),代收機構將資金清分至相關征收部門指定資金結算賬戶,公共支付平台與代收機構平台、收款銀行係統、相關征收部門收入征管係統進行多方對賬,並完成資金結報、清算等業務。用戶在互聯網政務服務門戶辦理繳費時涉及的“第三方支付平台”須為依法取得《支付業務許可證》的非銀行支付機構。網上支付流程如圖5—10所示:

圖5-10 網上支付流程
統一公共支付平台建設主要包括信息係統開發、標準規範製定和係統接入實施三部分。一是信息係統開發,主要包括政府收入征管信息係統升級改造、統一公共支付平台建設。二是標準規範製定,主要包括相關征收部門接入標準規範、執收單位接入標準規範、代收機構接入標準規範、收款銀行接入標準規範的製定。同時在機製配套上,建立以相關征收部門為主導的工作體製機製,出台有利於推動網上繳納稅費的配套政策。三是係統接入實施,主要包括相關征收部門接入實施、執收單位接入實施、代收機構接入實施、收款銀行接入實施。
(6)物流配套管理
充分利用現有成熟第三方物流服務,實現申請材料和辦理結果的傳遞交接,提供便捷化服務。依托第三方建立統一的物流服務係統,並與網上支付對接,實現網上支付與物流對賬,物流傳遞包括申請材料遞送、審批結果遞送。
①申請材料遞送
用戶登錄互聯網政務服務門戶,選擇辦件材料遞送,自動獲取用戶基本信息、辦件編號信息,推送到物流服務係統,係統自動分配快遞員,並通知取件,在遞送過程中應記錄遞送物流狀態信息,用戶可跟蹤物流信息。
②審批結果遞送
窗口人員登錄平台勾選遞送材料清單,係統根據辦件編號、遞送地址等生成遞送單,係統自動分配快遞員,並通知取件,在遞送過程中應記錄遞送物流狀態信息,窗口人員和申請人可跟蹤物流信息。
2.功能拓展與流程優化
(1)並聯審批
並聯審批是對涉及兩個以上部門共同審批辦理的事項,實行由一個中心(部門或窗口)協調、組織各責任部門同步審批辦理的行政審批模式。結合行政審批製度改革,充分利用政務服務平台,支撐企業設立登記多證合一、投資項目並聯審批、投資項目多評合一、投資項目多圖聯審等拓展應用。
①企業經營許可聯合審批
各地結合實際,根據國務院相關文件要求,逐步推動企業設立登記多證合一,並同步調整網上政務服務平台相關功能和流程。針對與企業經營相關聯的許可事項,按行業類別實行聯審聯辦。需現場勘察的,探索“聯合踏勘”,降低企業製度性交易成本。
②投資項目並聯審批
投資項目並聯審批將項目審批分為用地和規劃階段、立項(審批核準備案)階段、報建階段、開工後竣工前階段、竣工後階段等,實現“事項及材料一單告知,批量申請多個事項,申請材料一窗受理,審批過程並行協同,審批結果關聯共享”等服務功能和“項目審批流程圖監控、督查督辦、匯總分析”等監管功能。有條件的地區可以實行“容缺受理”製度,進一步加快項目審批效率。項目審批應依托投資項目在線監管平台,統一項目代碼,上報項目的審批過程和結果信息。
③投資項目多評合一
投資項目多評合一是由政務服務管理機構牽頭會同相關部門,對項目基本信息進行聯合評審,明確所需中介評估內容,申請人按需提交所有的評估材料,各部門聯合評審,統一給出整改意見。投資項目多評合一把對相關中介評估的審查工作由串聯改為並聯,實現企業投資項目立項評估的統一受理、統一評估、統一評審、統一審批、統一監管。
④投資項目多圖聯審
投資項目多圖聯審,實行一窗受理、一次收費、聯合審查,重點解決各部門電子圖的格式統一問題,開展基於統一GIS地圖的電子圖審,利用大附件存儲技術,實現“一張圖”在部門之間的流轉、審批,實現全過程自動存檔,形成圖審電子檔案。
(2)加強事中事後監管
圍繞“先照後證”改革後聯動監管、“雙隨機一公開”、信用監管等方麵,以信息化平台為支撐,實現行政監管、信用管理、行業自律、社會監督、公眾參與等“五位一體”。充分利用社會信用體係建設成果,加強信用信息在事中事後監管中的應用,推進綜合執法和協同監管。
開展企業信用信息交換共享。按照政務服務管理平台統一製訂的信息交換共享目錄,實現工商部門、審批部門、行業主管部門之間的登記注冊、審批信息及監管信息雙向實時交換。各政府部門在履行職責過程中產生的行政許可、行政處罰以及其他依法應當公示的企業信用信息,通過企業信用信息公示係統向社會公示。構建同級部門之間行政許可、行政處罰以及其他依法應當公示信息的雙向告知、數據比對機製,實現證照銜接、聯動監管、執法協作,提高監管效率和監管水平。
開展市場主體監管風險監測大數據分析。依托政務服務平台和企業信用信息公示係統等相關平台資源,在歸集各類企業信用信息的基礎上,工商部門、審批部門和行業主管部門要按照法定職責建立監測係統分工協作框架,逐步建設監測數據信息化係統,加強監測數據開發與應用,開展大數據智能關聯分析。逐步建立市場主體監管風險動態評估機製,通過整合日常監管、抽查抽檢、網絡定向監測、違法失信、投訴舉報等相關信息,主動發現違法違規線索,分析掌握重點、熱點、難點領域違法活動特征,及時根據市場主體監管動態信用風險等級實施有針對性的監管。
開展企業信用監管警示工作。將企業信用信息公示與企業信用監管結合起來,依據信用分類、風險等級、監管職能,對企業實施信用分類監管。對信用良好的企業,實施以隨機抽查為重點的監管措施;對有輕微違法失信的企業,通過公開失信記錄、督促整改等措施加強監管;對有違法違規等典型失信行為的企業,采用公開違法記錄、重點抽查、列入經營異常名錄、市場限製等措施加強監管;對有嚴重違法失信行為的企業,適用重點檢查、列入嚴重違法失信企業名單、市場禁入等監管措施。
(3)打通基層政務服務“最後一公裏”
加強基層服務中心建設。按照“五個統一”(統一功能定位、統一機構設置、統一名稱標識、統一基礎設施、統一運行模式)和“三個標準化”(事項名稱、流程、材料標準化,事項辦理、服務過程標準化,服務管理機製建設標準化)要求,推進鄉鎮(街道)、村居(社區)便民服務中心規範化建設,推動戶籍辦理、個體工商登記、社保、農技推廣、宅基地申請、計劃生育管理、流動人員管理、社會救助、法律調解、社會綜治等與基層群眾聯係密切的事項在基層便民服務中心直接辦理。
推廣網上聯動辦理。整合各級部門延伸到基層的信息係統,建設覆蓋所有鄉鎮(街道)、村居(社區)便民服務中心的統一政務服務平台。依托統一政務服務平台,推動縣級行政審批事項受理窗口下移,建立“基層窗口受理、材料網上流轉、主管部門審批、基層窗口反饋”的辦事模式,讓群眾在基層便民服務中心就近辦事。
推行網上代辦。推進實體政務大廳向網上辦事大廳延伸,打造政務服務“一張網”,簡化服務流程,創新服務方式,對群眾辦事實行“一口受理”、“一站辦結”。探索發揮農村電商服務站點的作用,以政府適當補貼方式,鼓勵農村電商服務點為基層群眾提供網上代辦行政審批以及社保、繳費、醫院預約掛號等服務。
(4)政務服務熱線
通過“12345”等政務服務熱線集中接受社會公眾的谘詢、求助、意見、建議和投訴,通過信息化手段逐步整合各部門現有的政民互動渠道。及時解決群眾反映的熱點和難點問題,提供政策法規、辦事程序、生活指南及查詢有關部門職能範圍等谘詢服務。推動政務服務熱線與互聯網政務服務門戶和政務服務管理平台集成,實現“一號對外、訴求匯總、分類處置、統一協調、各方聯動、限時辦理”,服務範圍覆蓋政府政務服務和公共服務領域。
(5)公共資源交易
推動公共資源交易平台建設,實現工程建設、政府采購、土地使用權交易、國有產權出讓交易、藥品及醫療器械采購等活動的全過程網上電子交易。政務服務中心、公共資源交易中心一體化建設的地區,積極探索實現政務服務平台與公共資源交易平台的融合,支持數據共享、業務協同。
六、互聯互通與信息共享
(一)統一數據交換
充分利用國家數據共享交換平台和各地方已有的數據共享交換平台等信息基礎設施資源,構建全國政務服務數據共享平台體係。
1.目錄與交換體係
(1)目錄體係
政務信息資源目錄體係是為整合利用各類政務信息資源而建設的信息服務體係。根據業務需求,按照統一的信息資源目錄體係標準,對相關政務服務信息資源進行編目,生成政務服務公共信息資源目錄,記錄政務服務信息資源結構和政務服務信息資源屬性。政務服務信息資源結構通過樹狀的目錄結構,展示政務服務信息資源之間的相互關係,政務服務信息資源屬性則描述信息資源的管理屬性。
政務服務公共信息資源目錄信息包含6類信息:自然人基本信息、法人信息、證照信息、投資項目信息、政務服務事項信息、辦件信息。
具體信息規範見附錄二。
(2)交換體係
交換體係是為消除部門間、地域間、層級間政務服務信息共享困難、信息不一致、信息實時性不強而建設的信息服務體係。按照政務服務信息資源交換標準,根據各地區各部門應用係統的需求,科學規劃共享信息,為部門內的業務應用係統和跨部門的綜合應用係統提供信息定向交換服務和信息授權共享服務。
(3)相互關係
目錄體係和交換體係既相對獨立,可獨立建設,又相互依賴,可互相提供服務。一方麵,通過目錄體係建立起的政務信息資源目錄及接口,可對政務信息資源進行查詢和檢索,從而為政務信息交換奠定基礎;另一方麵,通過交換體係,可對政務信息資源編目進行傳送和對信息資源進行訪問、獲取。應用係統根據需要可以選擇目錄體係提供的目錄服務,或交換體係提供的交換和共享服務,也可選擇兩個體係提供的所有服務。
(4)層次結構
可采用集中與分布相結合的方式進行信息資源目錄服務和數據交換服務,其體係主要分為國家、省、地市三級節點,實現國家、省、市、縣級數據交換。在國家級節點存儲和提供政務信息資源總目錄和國家級政務數據交換服務;在省級節點存儲和提供相關省級政務信息資源分目錄和省級交換服務;在地市級節點存儲和提供地市級及以下政務信息資源分目錄和地市級及以下交換服務。下級節點應當利用上級節點進行本級政務信息資源的注冊和跨區域的數據交換。如圖6—1所示。

圖6-1 數據交換體係層級結構圖
采用統建模式、分建模式的地區可根據實際情況組織各層級數據交換平台建設。
(5)交換方式
國家級、省級、地市級節點內部采用集中交換和分布交換相組合的形式。
集中交換模式將信息資源集中存儲於共享信息庫中,信息資源提供者或使用者通過訪問共享信息庫實現信息資源交換。對於信息共享程度較高的信息資源,可采用集中交換模式。在集中交換的基礎上進行數據清洗、加工、整合,並為其他部門提供服務,便於各類主題信息的統計分析和提高信息查詢效率。分布交換模式將信息資源分別存儲於各業務信息庫中,以目錄的方式進行數據共享,信息資源提供者和使用者通過交換節點提供的交換服務實現信息資源的跨部門共享,實現一數一源、一源多用、跨部門共享。集中與分布相結合,從而支持多種服務模式。國家級、省級、地市級節點之間通過國家級政務服務平台和省級政務服務平台實現數據跨域交換。
統一數據交換平台均可根據不同的場景提供數據庫表、Web Service、文件等數據交換方式。
●數據庫表方式
在統一數據交換平台能直接訪問前置機數據庫的情況下,數據交換雙方均將數據推送至前置機數據庫表中,並從前置機數據庫表讀取交換給本方的數據。
●Web Service方式
數據交換雙方通過Web Service發布數據讀寫接口,並通過調用該接口完成數據的雙向交換。
●文件方式
對於非結構化的信息資源,統一數據交換平台可以讀取非結構化信息資源,通過消息中間件實現非結構信息資源的數據交換。
2.平台架構及功能
統一數據交換平台是交換體係建設的基礎,通過統一數據交換平台建設能夠為政府各部門提供跨層級、跨部門的數據共享交換支撐。
(1)平台架構
統一數據交換平台由平台前置層、共享交換層、平台支撐層、基礎資源層組成,如圖6—2所示。

圖6-2 統一數據交換平台架構圖
①基礎資源層
匯聚政務服務事項庫、辦件信息庫,共享利用人口、法人、電子證照、信用信息等基礎資源庫。
②平台支撐層
主要提供消息中間件、ESB、ETL、調換調度等工具,實現接口封裝、數據抽取、數據清洗、數據轉換、數據關聯、數據比對等功能。
③共享交換層
由資源目錄平台和交換平台構成。目錄管理平台提供元數據管理、目錄編目、目錄注冊、目錄發布、目錄維護、目錄訂閱等功能;交換平台提供交換橋接、前置交換、交換傳輸、交換管理等功能,為信息定向交換傳輸和形成基礎信息資源庫提供支撐。
④平台前置層
平台前置層是指跨地區、跨部門、跨層級交換共享的政務信息數據前置區域,承擔著整個平台對外服務,包括數據庫、文件、消息隊列、在線填報、離線填報、Web Service、Web瀏覽等交換方式。
(2)主要功能
①目錄管理平台功能
目錄管理平台包括元數據管理、目錄編目、目錄發布、目錄維護、目錄查詢、目錄訂閱等功能。
【元數據管理】對政務信息資源的標識、內容、分發、數據質量、數據表現、數據模式、圖示表達、限製和維護等信息進行統一管理,提供元數據的定義、存儲、查詢及維護等功能,以利於發現與定位信息資源、管理與整合信息資源,改進係統有效存儲、檢索和移動數據的能力。
【目錄編目】對目錄數據進行管理,提供目錄的生成、注冊、查詢及維護等功能,以利於跨部門、跨層級以及部門內部進行信息共享的索引。
【目錄發布】對已生成目錄信息進行審核發布,包括對目錄類別、目錄項、目錄文字等審核發布,形成可查詢顯示的目錄內容和訪問地址。
【目錄維護】對已發布的目錄信息進行維護管理,包括對目錄刪除、停用、更新、重組、備份、恢複等功能。
【目錄查詢】對已發布的目錄提供多維度的目錄查詢、列表查詢等功能。
【目錄訂閱】分權限對已發布的目錄信息進行訂閱查詢。
②交換平台功能
交換平台包括交換適配、前置交換、交換傳輸、交換管理等功能。
【交換適配】主要完成部門業務辦理係統與數據交換係統之間的信息橋接,與部門業務辦理係統為鬆耦合結構,可以在保證部門審批業務信息係統可靠、安全的前提下,實現部門業務辦理信息數據庫與前置交換信息庫之間在線實時交換。
【前置交換】為確保各部門現有係統的運行不被資源整合所影響,保障現有係統的數據安全,以前置交換作為各部門與數據交換平台進行數據交換的窗口,一方麵從各業務係統提取數據,向數據中心提交;另一方麵從數據中心接收數據,並向業務係統傳遞數據。
【交換傳輸】在前置交換之間構成信息交換通道,根據部署的交換流程,實現交換信息的打包、轉換、傳遞、路由、解包等功能。通過消息總線模式,實現部門前置交換信息庫之間的信息處理和穩定可靠、不間斷的信息傳遞。
【交換管理】作為交換平台的中心管理模塊,應提供圖形化的配置工具,實現對整個信息交換過程的流程配置、部署、執行和整個交換平台運行進行監控、管理。具體包括數據交換適配管理、交換節點管理、交換流程管理等。
3.備份機製及運行保障
(1)備份機製
對統一數據交換平台中重要的交換數據、日誌進行備份,備�統選配相應的數據備份與恢複軟件以及數據備份服務器、磁帶庫等設備,通過定義備份策略,如全備份、增量備份、差異備份等,定時將平台中的數據備份到備份介質,以防止係統出現故障(如數據誤刪除、病毒感染、自然災害等)後能夠及時恢複數據,保證係統運行。
(2)運行保障
製定平台管理辦法,明確數據服務提供方和使用方的權利和責任,確保為各部門提供滿足需求、響應及時、安全可靠的運行保障服務。
(二)各地區現有政務服務相關業務辦理係統對接
1.分類、分層級對接
推動政務服務管理平台同各地區現有的政務服務相關業務辦理係統對接。
各部門已經自建的政務服務相關業務辦理係統,按照數據對接標準升級改造;新開發業務辦理係統的,在設計開發時要遵循數據對接標準,在本級實現數據對接。推動上級部門集中部署的業務辦理係統對接統一數據交換平台,本級政務服務管理平台通過垂直數據交換通道實現與本級相關部門業務數據的對接。
2.部門業務辦理係統對接
按照政務服務的業務流程,政務服務管理平台負責受理和結果發放,部門業務辦理係統負責內部業務審批。政務服務管理平台和部門業務辦理係統之間的對接流程示意如圖6—3所示:

圖6-3 業務辦理係統對接流程圖
政務服務管理平台受理申請後,按照對接數據標準,將辦件申請及受理信息送至部門業務辦理係統,部門業務辦理係統把審批過程信息和審批結果信息返回給統一平台。同時,如果窗口人員在受理時需要部門業務辦理係統輔助的,部門業務辦理係統提供實時查詢驗證接口,由政務服務管理平台整合到統一受理功能中。
3.數據交換內容
政務服務數據交換的內容包括事項信息、受理信息、申請材料信息、辦理環節信息、特別程序信息、辦結信息。
具體的數據交換信息標準見附錄三。
(三)省級平台與國務院部門相關係統數據對接
推動省級政務服務管理平台與國務院部門相關信息係統(政務服務業務辦理係統、基礎信息資源庫等)的數據對接和共享共用。
1.對接要求
各地區、各部門根據各自政務服務需求,梳理省級平台與國務院部門相關統建係統相互之間需要對接的事項,細化明確需交換信息的內容、標準、格式等。省級政務服務平台和國務院部門相關信息係統之間的數據交換通過國家政務服務平台實現。
2.對接方式
國務院相關部門應根據政務服務需要,推動縱向業務辦理係統和政務服務數據資源與地方政務服務平台按需對接。根據國務院部門統建係統和網絡實際,可提供係統數據實時交換、批量導入導出、人工錄入等不同方式。
(1)係統數據實時交換
接口實時交換:通過Web Service接口等方式實現國務院部門統建係統和省級平台對接,實現數據自動實時交換,優點是實時性強、交換效率高、數據質量有保障,適用於對實時性要求高的交換。
前置庫實時交換:通過前置機數據庫的方式實現國務院部門統建係統和省級平台對接,優點是係統改造成本小、交換效率高、數據質量有保障,適用於大批量、實時性要求較高的交換。
(2)批量導入導出
通過人工方式批量導入導出或大批量數據的異步傳輸,實現國務院部門係統與省級平台對接,優點是能夠保證數據的準確性和完整性,但效率低、實時性差,適用於係統數據實時交換實現難度大、網絡不暢、大批量、對於實時性要求低的交換。
此外,可采取人工二次錄入的方式,將要交換的數據在國務院部門係統和省級平台中分別錄入,優點是無需進行係統對接及升級改造,缺點是數據的實時性、準確性、完整性都難以保障,重複性工作,適用於國務院部門和省級平台無法實現數據實時交換及批量導入導出的交換。
(四)基礎資源庫共享共用
積極利用人口、法人、地理空間信息、信用信息、電子證照等基礎信息資源庫和業務信息庫,依托統一數據交換平台實現基礎資源庫的共享共用。
1.共享共用模式
基礎資源庫由數據源、信息資源目錄、數據服務接口三部分組成。
數據源可以是集中的數據庫,也可以是獨立的數據庫。由政務服務管理平台生成的數據應集中存儲,如政務服務事項庫、投資項目庫、電子證照庫等;由其他業務係統管理的數據可以獨立存儲,如人口、法人、信用信息庫等。在市級平台生成的項目信息、電子證照信息應匯聚到省級平台。
信息資源目錄記錄了所有信息的元數據和訪問地址,所有基礎數據都應該注冊到信息資源目錄中。
數據服務接口是外界訪問基礎信息資源的通道,所有信息資源數據通過數據服務接口統一對外提供訪問服務。數據服務接口的形式有多種,可以是Web Service接口、前置機或人工操作的查詢界麵。
國家政務服務平台承擔基礎資源訪問引導功能,實現跨省(區、市)訪問基礎政務服務數據資源。具體的數據訪問流程如圖6—4所示:

圖6-4 跨省訪問基礎數據資源流程圖
2.訪問方式和訪問流程
(1)數據訪問方式
數據訪問的方式有應用係統調用和人工查詢兩種。如圖6—5所示:

圖6-5 數據訪問方式示意圖
數據服務接口提供多種數據訪問模式。
【精確匹配返回單條信息】如根據身份證號碼獲取自然人基本信息。
【根據篩選條件獲取批量數據】如獲取政務服務事項庫中某部門某時間段後新增或變更的事項。
【驗證信息真偽】如提交企業統一社會信用代碼和注冊金額,驗證是否真實。
(2)數據訪問流程
數據訪問由信息請求方發起,通過調用注冊到信息資源目錄中的數據服務接口,進行信息流轉,確認信息源後反饋請求信息,並將經過封裝好的信息傳輸給請求方。
具體流程如圖6—6所示:

圖6-6 數據訪問流程圖
3.基礎資源目錄管理
基礎資源目錄管理主要包括信息資源的元數據管理、編目、訂閱、發布、管理、查詢、服務調用等功能,可實現對政務服務基礎數據資源的管理和共享。
(1)元數據管理
對政務信息資源的標識、內容、分發、數據質量、數據表現、數據模式、圖示表達、限製和維護等信息進行統一管理,以利於發現與定位信息資源、管理與整合信息資源,改進係統有效存儲、檢索和移動數據的能力。
元數據管理包括以下功能:
【元數據定義】包括基礎分類信息製定、元模型製定、數據分層定義、數據主題管理、模型規範製定。
【元數據存儲】元數據存儲的信息管理範圍:數據源接口、ETL和前端展現等全部數據處理環節,並提供對技術元數據及業務元數據存儲。
【元數據查詢】元數據查詢須支持對元數據庫中的元數據基本信息進行查詢與檢索的功能,可查詢數據庫表、指標、過程及參與的輸入輸出對象信息,以及其他納入管理的對象基本信息,並將所查的元數據及其所屬的相關信息按處理的層次及業務主題進行組織。
【元數據維護】平台的元數據是動態更新的,因此元數據的維護需提供對元數據的增加、刪除和修改等基本操作。
(2)目錄管理
目錄管理係統主要實現了包括目錄分類、編目、審核發布、查詢、權限及維護等功能。
【目錄分類】將一級政務服務信息資源目錄分為自然人信息、法人信息、證照信息、投資項目信息、政務服務事項信息、辦件信息六大類。也可根據實際的應用需要進行分類。
【編目功能】一級政府資源目錄由管理部門維護,用於跨部門、跨層級部門信息共享的索引,二級部門內部目錄由部門自己設定,用於部門內部信息共享的索引。編製完成之後提交審核。
【審核發布】包括對目錄類別的審核、對目錄項審核、對目錄文字審核、對目錄流程圖審核、資源目錄項中標識符編碼的查詢顯示、數據資源目錄項中標識符編碼的人工修改。
【目錄查詢】包括多維度目錄查詢、列表查詢、信息資源訪問功能。
【目錄權限】目錄權限管理是為不同用戶級別進行授權,滿足不同用戶對目錄瀏覽、檢索的權限要求。
【目錄維護】對已發布的目錄進行維護,包括刪除、停用、更新、重組目錄等操作。
(3)資源管理
資源管理是對抽取的各個業務部門的信息資源進行統一管理,主要功能包含:
【資源編碼管理】根據設定的規則,自動生成信息資源編碼。
【資源版本管理】對於資源的任何變更,進行版本管理,所有曆史版本都保留備查。
【部門資源管理】包括新增資源、未發布資源、已發布資源、曆史資源、應用程序管理、資源數據展示。
【資源服務】所有人工或者自動初始化的資源,自動會生成一個標準服務,供共享調用。
【資源調用】對於完全共享的信息資源以及審核備案通過的信息資源,可以查看、調用該資源的服務,實現資源共享使用。
【資源申請審核】對於非完全共享的信息資源,如需要使用其信息資源,需要進行申請,管理人員進行審核備案。
【資源與目錄關聯】維護資源分類,實現資源與目錄自動關聯,將資源顯示到目錄。
【資源訂閱管理】主要是對資源的訂閱、收到的資源需求和提出的資源需求進行管理。
(五)建立數據共享利用長效機製
做好《國務院關於印發政務信息資源共享管理暫行辦法的通知》(國發〔2016〕51號)的貫徹落實。以統一網上政務服務平台建設為抓手,建立相應管理製度,規範信息資源共享管理過程,促進政府部門間信息交換和共享服務製度化、規範化。
●明確政務信息資源的共享原則
規定政務信息資源的範圍,明確需求導向、統籌管理、無償共享、保障安全等共享原則;明確主管部門及其他機構的共享職責。
●確定政務信息資源的共享內容
確定編製政務信息資源目錄的程序,列入目錄的內容,除依法需要保密的外,須通過共享平台向有共享需求的機構無償提供。政務部門有權從其他政務部門獲取其履行職責所需的信息,也有責任向其他政務部門提供履行職責所需的信息。
●規定政務信息資源的共享程序
規定有共享需求的機構應當向提供單位提出共享要求,並商定共享內容,不能達成一致的,由信息共享主管部門會同機構編製、保密等有關部門,直接協商確定有關共享事項。
●建立信息共享監督檢查和考核通報機製
建立相應的監督考核機製,對網上政務服務信息共享工作的實施過程和效果加強監督檢查,各部門應主動接受監督。
七、關鍵保障技術
(一)平台支撐技術
1.統一用戶與認證
包括麵向互聯網用戶(自然人和法人)的用戶體係和認證體係、麵向政府工作人員的用戶體係和認證體係。
(1)用戶注冊
●麵向互聯網用戶的用戶注冊
依托互聯網政務服務門戶建立統一的互聯網用戶體係,提供自然人和法人的網上注冊功能。同時提供頁麵和接口兩種對外的用戶注冊服務,實現互聯網用戶的統一注冊。
【頁麵方式】互聯網政務服務用戶體係提供統一注冊頁麵,第三方係統通過修改注冊地址鏈接到該頁麵。該方式適用於用戶注冊認證統分方式。
【接口方式】互聯網政務服務用戶體係提供統一用戶注冊接口,第三方係統發起用戶注冊時,調用互聯網政務服務門戶用戶注冊接口增加用戶。該方式適用於用戶注冊認證分建方式。
●麵向政府工作人員的用戶注冊
依托政務服務管理平台建立統一的政府工作人員用戶管理體係。使用統一係統的政府用戶由同級政務服務管理平台統一提供用戶的新增、維護、刪除等管理。使用自建係統的政府用戶,可自行建立用戶管理體係。需要接入的可使用以下方式:
【統一登錄名和密碼】對於接入統一政務服務管理平台的各級政府部門業務辦理係統,如果所有政府工作人員用戶在省級政務服務管理平台統一管理、統一認證,需采用統一登錄名和密碼方式接入,並實現單點登錄。由省級政務服務管理平台提供統一用戶管理頁麵,自建係統通過修改用戶管理地址鏈接到該頁麵。
【映射方式接入】如果隻是實現從省級政務服務管理平台單點登錄自建係統,可采用映射方式接入省級政務服務管理平台。映射方式下的部門業務辦理係統,自己管理係統內的用戶。
(2)身份認證
根據認證程度不同,實名認證用戶可分為不同等級,不同等級的用戶賦予不同的網上辦事權限。
①麵向互聯網用戶的身份認證
身份認證服務提供用戶名密碼、手機號碼密碼、身份證號碼密碼和數字證書等登錄方式。具體的認證方式由用戶或者所使用的應用係統決定。
申請人在以個人身份進行網上辦事前,需先行注冊成為互聯網政務服務門戶的個人用戶。注冊時,應填寫申請人的真實姓名、身份證號碼、郵箱地址、手機號碼等主要信息,並通過身份證信息認證、社會保障卡實名認證、銀聯卡實名認證、電信運營商實名認證、公積金賬號認證、實體大廳現場審核驗證等方式完成申請人的實名認證,通過實名認證後開通申請人的個人賬號。對同一個用戶而言,可以根據所使用的應用係統的要求采用相應的認證方式,如果用戶已經通過了高安全級別的身份認證,對隻要求低安全級別的係統服務則無需進行再次認證。如果用戶已經通過了低安全級別的身份認證,需要高安全級別的認證時則需要再次進行相應的高安全級別認證。
②麵向政府工作人員的身份認證
依托省級政務服務管理平台建立統一的政府工作人員認證體係。提供用戶名/密碼認證和數字證書認證等方式。
自然人和法人實名注冊協議參見附錄四。
2.電子證照
(1)證照庫部署方式
作為匯聚各類證照信息並提供服務的電子證照庫應采用統一平台,可省、市兩級建庫,以省級集中匯集的方式部署,以便其提供統一標準接口供省、市、縣三級相關應用係統調用。
(2)電子證照文件格式和內容
電子證照文件格式采用版式文件格式,文件內容包含與紙質證照相同比例的證照底圖、電子證照的照麵信息、電子證照元數據信息、簽發單位的電子印章與對電子證照文件內容進行的數字簽名。個人電子證照應關聯身份證號碼信息,企業電子證照應關聯企業統一社會信用代碼信息。
(3)證照采集、存儲
通過證照信息多元采集和沉澱,實現證照產品化,實現“一次提交、多方利用”,解決基礎數據的實時性、準確性問題。主要技術實現方式如下:
①證照采集
證照采集主要包括證照信息采集和證照樣式采集。一般可通過數據交換或者數據庫複製等方式,將省、市級各部門原有業務係統中的電子證照信息以統一標準保存到電子證照庫中,形成電子證照庫的基礎數據。在省、市、縣三級相關部門某個辦件業務辦理完成時,將產生的電子證照信息通過數據交換平台交換到電子證照庫保存,實現證照信息的更新。證照樣式包括證照底圖和證照排版信息,應與紙質證照一致,並全省(區、市)統一標準、統一采集。證照樣式保存於電子證照庫,並與其證照編號關聯。
證照采集可包括以下方式:證照錄入、申請材料電子化、審批結果電子化、證照自動合成、整合其他電子證照庫。
【證照錄入】通過掃描證照原件采集證照圖像,並手工錄入證照照麵信息項,可以通過圖文識別技術輔助識別證照照麵文字信息,提高采集效率。這種方式主要應用在存量證照的集中電子化。由發證單位對存檔紙質證照進行集中電子化,或在實體政務大廳設立專門窗口,提供證照錄入服務。
【申請材料電子化】窗口工作人員在受理申請後,將事項申請材料中核驗通過的證照類材料,通過拍照、掃描方式采集證照圖像,並手工錄入照麵信息項。
【審批結果電子化】窗口工作人員在發證環節,通過拍照、掃描方式采集證照圖像,並手工錄入照麵信息項。
【證照自動合成】審批結果信息通過數據接口交換至電子證照庫,根據預設的證照底圖,自動合成證照圖像。
【整合其他電子證照庫】對於已建成的部門電子證照庫,通過數據交換的方式將部門電子證照庫中的證照信息交換到政務服務數據共享平台電子證照庫中,並建立實時或定期數據交換機製。
②數據清洗
采集後的電子證照數據,要經過比對清洗,識別並去除虛假的、過期的、失效的、重複的證照數據,保留下來的有效數據,要加蓋電子印章和水印。針對源數據庫中出現二義性、重複、不完整、違反業務或邏輯規則等問題的數據進行統一處理。
③證照轉化、處理
對各類證照數據進行采集、清洗後,將電子證照統一轉化成電子格式文件。係統應具備對證照采集和填報的數據進一步處理的功能,主要包括證照版式處理、式樣圖疊加、擴展數據、文件編號等功能。
④數據封裝
將證照數據電文元數據與證照照麵進行封裝處理,形成符合標準的證照數據電文文件,封裝後係統可讀取被封裝的元數據和證照照麵信息。
⑤證照文件生成與存儲
電子證照信息進入數據庫後,立即將其全部信息和樣式封裝並形成縮略圖,保存時應包括信息來源和電子證照庫名稱,並以電子簽名封裝,以保證其不可修改。電子證照信息更新後,新數據重新生成證照信息文件,舊數據作為曆史數據另行保存,不再進入檢索,但可以備查。
⑥證照發放
電子證照的發證功能一般應在政務服務管理平台或相關業務係統擴展開發和補充功能實現。在一定範圍內,可建設電子證照發證平台,為相關係統統一提供電子證照的生成功能。在生成電子證照後,將證照內容信息和電子證照文件通過數據交換平台交換到電子證照庫保存。
⑦數據校驗與證照驗證
對已生成的證照數據電文可進行數據校驗修改,提供自動校驗(數據比對)和人工校驗兩種方式。
證照安全性驗證包括防篡改、防抵賴驗證,驗證證照數據電文的電子印章及其來源的有效性。證照數據信息驗證,分機讀驗證和目視驗證兩種。機讀驗證是政務服務管理平台獲取到證照數據電文封裝包後,讀取封裝包內的照麵信息文件,對照麵信息中登記事項進行自動匹配、查驗;目視驗證是指用目視的方式查驗證照。
(4)電子證照的應用
電子證照作為實現全流程網上審批應用的最後一環,依托“一窗式受理、一站式服務”的政務服務模式,在流程上實現對電子材料、電子證照的生成、應用和共享。自然人和法人在辦理過程中可以直接查詢所需的電子證照和相關信息,以電子證照作為辦事的材料依據,避免材料重複提交。同時實現紙質證照與電子證照同步簽發,形成電子證照的全程閉環應用。
部分政務服務中需提供的電子證明材料可通過相關部門電子證照庫信息共享接口實現。業務部門提供一個信息查詢服務接口,並由電子證照庫統一管理這些接口服務。由電子證照庫調用部門信息共享接口,獲取符合條件的證明材料信息,生成電子證明材料文件予以保存,並將電子證明文件返回給用戶用於保存或提交電子證明材料。
(5)電子證照的共享互認
電子證照的共享基於電子證照目錄,按部門、行政區劃、證照類別、持證者等信息分類;建立電子證照共享平台,實現跨部門、跨地區、跨層級共享和校驗,按授權查詢、下載、比對和複用,防篡改、防偽造、可驗證。
平台提供本區域證照共享管理、證照目錄及元數據的查閱功能,提供證照服務注冊和證照服務發布功能;同時預留並支持跨省電子證照查詢、比對功能以及跨省電子證照的驗證功能。通過區域內外的分級處理,解決應用過程中電子證照的互認互信問題。通過國家政務服務平台的建設實現跨地區證照共享和互認。
從製度層麵,依托國家相關法律法規,探索電子證照在各地區的共享與使用,逐步推動全國範圍內的互認。如關於電子營業執照的使用,《中華人民共和國公司登記管理條例》明確規定“電子營業執照與紙質營業執照具有同等法律效力”。
3.電子文書
電子文書主要是政務服務流轉過程中形成的各類電子文件,如申請材料、電子證照等。
(1)形成方式
電子文書根據形成方式及信任級別,分為兩種類型:
一是由政務服務管理平台產生或有其他可信平台共享形成,該類電子文書可直接應用於係統、無需核對信息,電子證照屬於該類型電子文書。
二是由用戶上傳或窗口工作人員通過高拍儀上傳,申請人提交的各類電子材料屬於該類型電子文書。
(2)文件格式
電子文書采用安全通用的文件格式,並對文件類型、大小、圖片拍攝、分辨率等有嚴格的限製。係統具備上傳電子文書自動檢查功能,如掃描件的分辨率、文書版麵大小、文檔格式等。若上傳文件不符合材料格式上傳要求,則係統自動提示申請人重新上傳。
(3)數據保存與歸檔
數據保存與歸檔應具備防篡改、曆史數據備查備用、電子文書歸檔等功能,促進網上辦事、審批辦理和檔案管理的無縫銜接。
(4)應用規則
對電子文書在政務服務中的應用,需建立規範的製度和工作程序並采取相應的技術措施。電子文書應用於政務服務的網上申請、受理、審批、辦結等環節,應具備權限控製、痕跡保留功能,保證電子文書的產生、處理等過程符合規範。
4.電子印章
政務服務申請人在線提交各類電子表單和電子文檔材料時,根據所申請服務事項的要求,在電子表單和電子文檔材料上加蓋申請人的電子印章。
政務服務實施機構在事項辦結時,應在辦件結果電子證照及文書上加蓋簽發機構的電子印章。
經加蓋電子印章的表單、文檔材料、電子證照、文書,均可進行簽章信息查看(包括簽章者姓名、印章名稱、簽章時間、簽章保護內容等)、印章證書查看(包括印章關聯證書的基本信息、有效期限、頒發機構和頒發目的等)、文檔完整性檢查(被篡改的文檔顯示無效印章的樣式)。
電子印章係統須具備以下功能:
①電子印章管理
包括電子印章的申請、審批、製作、發放、掛失和銷毀等管理功能。
②電子簽章認證
包括電子簽章認證、身份認證、數字簽名認證和信息加解密。
【數字證書合法性驗證】驗證數字證書是否由指定的合法頒發機構頒發。
【數字證書是否過期】驗證數字證書是否在有效期內。
【數字證書是否被廢止】從數字證書中心獲取廢止的證書列表,確保被廢止的數字證書對應的電子印章不可以簽章。
【數字簽名驗證】對提交的數字簽名數據包進行解析和驗證,防止在傳輸過程中數據被非法篡改。
③客戶端電子簽章
在客戶端電腦、移動終端等設備上實現對具體的文檔或信息內容進行電子簽章和驗證,一般包括文檔電子簽章、網頁簽章、表單簽章、移動端簽章等功能。
(二)平台保障技術
1.安全保障
(1)遵循國家信息安全等級保護相關規範以及國家保密管理和密碼管理的有關要求,建立健全“互聯網+政務服務”安全保障體係
整體考慮、頂層規劃“互聯網+政務服務”安全保障體係的建設,按照信息係統安全等級保護要求構建數據存儲環境、應用係統環境、運行管理機製,確保政務數據安全和公民個人數據合法應用。安全保障體係要與“互聯網+政務服務”應用係統同步建設,對所建安全保障體係要進行重點保護、實施動態調整。
安全保障體係的組成:
①物理安全。一是機房安全。采用門禁控製係統、攝像頭在線監控。二是應急災難備份恢複。對機房的電源、重要主機、存儲、重要線路等重要設備的冗餘設計,要進行係統級的整體數據備份設計。
②網絡安全。在不同的安全域邊界部署防火牆係統,在上下級網絡邊界部署VPN虛擬專用網關設備,可在核心交換區部署IPS入侵防禦係統,在相應的設備上根據自身網絡結構配置相應的安全策略,保障必要的數據和服務交換安全。
③數據安全。一是在必要的網絡邊界部署加密設備,保障數據網絡傳輸安全。二是各級政務服務係統的數據庫管理係統要做好數據庫自身的安全配置,登錄賬戶要專人專管,密碼要實現數字和字母符號混合設置並定期更換,防止外網和內網用戶直接訪問和惡意攻擊。三是數據存儲備份恢複係統。要做好定期的本地多種方式的重要數據備份和異地的遠程數據備份。備份恢複工作要專人負責,責任到人。四是用戶名、口令等關鍵信息應當加強安全保護。
④係統安全。一是部署網絡層的病毒防範體係,由病毒監測中心和各個主機上的病毒防治終端構成,實時監測係統中的各類病毒,防止基於郵件的各類攻擊。二是對主機中的操作係統進行相應的口令設置、權限配置,對係統操作日誌進行周期性轉儲審計工作。三是漏洞掃描和補丁分發。通過漏洞掃描係統和補丁分發係統可以主動發現係統、數據庫、應用服務係統存在的安全漏洞,並修複安全漏洞。
⑤應用安全。一是網頁防篡改。對標準應用的HTTP服務部署網頁防篡改係統,防止黑客對網頁文件的攻擊。二是對用戶身份進行統一管理,對應用服務資源進行訪問控製,對用戶行為進行追溯審計。三是加強對網頁掛馬、SQL注入、漏洞利用等攻擊的防護。四是加強應用代碼的安全管理。
(2)對電子證照、網上支付等重要係統和關鍵環節進行全流程安全監控
電子證照、網上身份認證、網上支付等重要係統和關鍵環節是“互聯網+政務服務”技術體係建設和運行的關鍵,對這些係統和重要環節的安全性應給予端到端的全過程監控,及時發現和解決問題隱患,以確保關鍵業務正常運行。
(3)重視數據交換和信息共享存在的安全風險,完善開放接口的安全防護能力
數據交換和信息共享是“互聯網+政務服務”技術體係得以發揮作用乃至正常運轉的核心能力。任何數據交換和信息共享過程都會對係統的安全性帶來影響。應采取有針對性的安全措施,完善開放接口的安全防護能力,對數據交換和信息共享環節給予端到端的全過程監控,及時發現和解決問題隱患,以確保關鍵業務正常運行。
(4)加大對平台中各類公共信息、個人隱私等重要數據的保障力度
加強平台中各類公共信息、個人隱私等重要數據的安全防護,建立數據安全規範。在係統後台對每類數據的安全屬性進行必要的定義和設置,詳細規定數據的開放範圍和開放力度,並嚴格執行相應的權限管理。
2.運行管理
“互聯網+政務服務”技術體係要遵循國家信息安全等級保護指南的要求,進行自身的資產界定歸類、安全防範技術應用、安全檢測及風險評估;製定機房出入管理製度、機房監控日誌保存製度,數據庫管理、備份、恢複管理製度,網絡設備配置管理製度、係統管理製度、突發應急事件處理流程、機房資產管理規範等。
(三)深化新技術應用
1.運用大數據,實現政務信息資源有效利用
運用大數據技術,對政務服務基礎數據、政務服務過程數據、用戶行為數據等進行融合分析,揭示政務服務過程的內在圖景,發現和洞察服務流程中的紕漏、冗餘和用戶體驗提升需求,以有效利用政務信息數據資源,提升服務質量、降低服務成本、提高用戶參與度、增強決策科學性,為簡化審批流程、提高審批和服務效能創造條件。
(1)精細化管理與清洗比對
對各部門現存的政務服務信息資源進行統一采集交換,並對采集的數據進行處理和保存。按照統一標準及口徑,對整合的政務服務信息資源進行比對清洗,構建統一的基礎數據庫。對整合的政務服務信息資源進行動態目錄管理,對各類信息資源涉及的元數據進行係統分析、影響分析,逐步實現元數據的標準化。對政務服務信息資源的質量進行管理,包括質量規則的製定、執行、統計等,促進數據質量不斷提升。對各類數據的開發提供安全可靠的調用手段,實現數據加密、脫敏、分級授權,向用戶提供數據、接口、應用等不同層次的開放方式。通過運營監控手段實現數據接口調用的綜合監控。
(2)智能化分析與深度挖掘
對政務服務過程沉澱的大數據建立數據模型,允許授權用戶進行多角度、多層次的關聯分析,支持向下或向上鑽取數據,進行切片、切塊分析等操作,完成深度挖掘與多維剖析,並借助圖表對數據進行形象的展示。
利用大數據實現智慧治理,如利用政務服務大數據,通過比對分布於不同業務部門的用戶基礎數據,核對低保人群身份的有效性,發現和查處逃稅等稅收違法行為等。推進事前預警、事中監管、事後追責的大數據支撐服務體係。形成基於大數據分析的政務服務知識庫,提高決策支持能力和個性化服務能力。
(3)推動數據引進和數據開放
借助和共享第三方數據,形成政務服務大數據的超集,豐富和擴大政務服務大數據的內涵和外延,不斷提升其有效性。積極推動政務數據開放,采用眾籌、眾包等方式,充分依托社會力量創新開發多級、多層、跨領域的公共服務。應依據有關信息安全規範,開放適宜公開的政務服務數據調用接口,鼓勵社會參與政務服務大數據應用開發,由用戶開發並上載其應用到政務服務平台,經審核後發布,供其他用戶下載使用。
2.充分利用政務雲,實現集約建設、共享利用
利用政務雲平台資源,推動政務服務平台集約化建設。
(1)政務雲建設
政務雲平台應相對集中建設,可考慮省、市兩級架構,打造省級層麵統一規範、安全可靠的政務雲平台。可充分依托符合安全要求的第三方雲平台開展政務雲建設,避免重複建設。
(2)政務雲使用
應根據建設方提交的政務雲資源申請,進行政務雲資源的網上受理、審批、評估和交付,完成對政務雲資源的分配、發布和收回。
(3)政務雲管理及災備
應考慮結合防火牆、防毒牆、身份認證係統、堡壘機、流量控製等安全技術手段,做到防患於未然;結合入侵檢測、數據庫審計,做到嚴密地防禦和快速地響應報警;結合日誌審計係統,通過日誌記錄對事故進行追根溯源。為政務雲平台設計備份冗餘線路和災難備份手段,對主線路做備份鏈接和異地災難備份。保證政務雲平台服務的高可用性。
八、網上政務服務的監督考核
監督考核是推進“互聯網+政務服務”工作的重要抓手。網上政務服務評估評價要按照“以用戶為中心”的原則,從公眾體驗和信息化支撐的角度,結合對網上政務服務的內容、管理和運維等多方麵的考察,建立科學有效的評估指標體係,促進各級政府部門不斷提升政務服務供給質量。
(一)監督考核原則
1.客觀公正原則
按照統一設定的指標體係,全麵綜合反映政務服務工作實際成效,確保整體評估的客觀性與準確性。定量與定性分析相結合,涉及到公眾體驗的指標數據,可采用獨立的第三方機構采集,避免傳統“內評估”的不足。涉及到政府職能部門政務服務過程中內部運轉的數據,運用技術手段對平台係統運行中的相關數據進行實時信息監測。
2.用戶導向原則
注重對“互聯網+政務服務”實際應用成效進行評估,以辦事對象“獲得感”為第一標準,強化辦事對象在獲取政務服務過程中的便捷度和滿意度。
3.分類考核原則
綜合研判各地區差異,實際考核中采用區域分組、事項分類等方式,實事求是組織分類考核。
4.內外結合原則
“互聯網+政務服務”監督考核是一個閉環過程,除借鑒政府績效考核的常規程序和方法外,應根據自身的發展現狀和階段目標進行程序設計和方法選擇,采取“內外結合”的方法,將政府內部監督與第三方評估有機結合,推動監督考核工作的實施。
(二)內部監督
政務服務管理機構應結合本地實際情況,針對政務服務運行的事前、事中、事後各個環節,從事項公開信息的完整性、事項辦理的時效性、流程合法性和內容規範性等方麵梳理本單位相應的內部監察規則,確定監察規則的類型、描述等內容,編製監察規則目錄,積極利用電子監察手段進行內部監督檢查。
根據政務服務事項的分類和業務辦理特點,電子監察規則分為以下五類:
——時效異常。對具有法定期限或承諾期限的政務服務事項的辦理時間,進行辦理時效性方麵的監察,包括臨近時限預警、辦理環節超期和辦理超期異常三個方麵。
——流程異常。對政務服務事項辦理過程中出現的暫停、中止、退回等過程和辦理結果,進行辦理流程規範性方麵的監察,包括過程異常、結果異常和決定異常三個方麵。
——內容異常。對政務服務事項辦理過程中所涉及的申請表格、申請材料、辦理附件等內容,進行辦理內容規範性方麵的監察,包括完整性異常和一致性異常兩個方麵。
——裁量(收費)異常。對涉及自由裁量或涉及收費的政務服務事項,進行裁量(收費)合規性等方麵的監察,包括裁量異常和收費金額異常兩個方麵。
——廉政風險點異常。對設有廉政風險點的政務服務事項,進行風險防範措施落實情況的監察。
(三)第三方評估
第三方評估是指獨立於政策運行過程之外的非盈利性第三方機構實施的評估,是一種客觀的社會監督。第三方評估應通過選擇科學的評估標準和評估方法,對網上政務服務的過程進行綜合的、全方位的考察、分析並給予評價、判斷和總結,其目的是為優化政策措施、提高服務質量、判斷未來走勢等提供決策參考和依據。
1.評估方法
從政務服務的供給方和需求方兩個維度,針對政務服務發布數據、內部填報數據和係統實時數據,在充分考慮實際政務服務推進情況的基礎上,形成一套科學合理、具有高度導向性與前瞻性的綜合指標評價體係與綜合模塊計算方法。
供給側評估考核指標體係主要考核政府、部門提供網上政務服務事項的覆蓋度、發布事項信息的準確度和一體化平台的應用水平等指標。評價考核數據的獲取,主要依據實時的數據監測、部門填報、後台係統檢驗和抓取等手段。
需求側評估考核指標體係主要考核自然人、法人對各級政府部門提供網上政務服務的滿意度、政府部門提供政務服務的便捷度等指標。注重的是公眾對網上政務服務的滿意度的測評,該指標要充分吸納公共服務的接受者,即自然人、法人對網上政務服務的服務質量、友好程度、服務水平和服務能力的認知與評議,考核數據主要通過數據采集、問卷調查、網上服務評價、電話(短信)回訪等途徑獲取。
2.指標體係
應按照“以用戶為中心”的原則,從“公眾體驗”的角度,基於網上政務服務平台(網站、網上審批大廳、網上辦事大廳)的數據,結合對網上政務服務的內容、管理和運維等多方考察,圍繞服務方式完備度、服務事項覆蓋度、辦事指南準確度、在線服務深度、在線服務成效度等方麵,建立網上政務服務評估指標體係,評價網上政務服務的供給能力和服務質量。
服務方式完備度:重點評估網上政務服務提供的“可達性”,衡量公眾和企業是否可以通過服務的導航,方便、快捷和準確地找到所需服務。側重評估網上政務服務的提供方式、導引和渠道等內容,考核是否圍繞服務對象“生命周期”概念,通過多渠道、多模式的手段,強化政府服務職能,為社會公眾提供更具完備性、個性化和標準化的政務服務。
服務事項覆蓋度:重點評估網上政務服務提供的“可見性”,衡量事項清單和辦事指南的發布和標準化情況。
辦事指南準確度:重點評估網上政務服務提供的“可用性”,通過逐條逐項梳理檢查辦事指南的基本信息、申請材料、辦理流程、表格及樣表下載、收費信息等內容,衡量辦事指南公布的相關要素信息的準確性、完整性、詳實性和實用性。
在線服務深度:重點評估網上政務服務提供的“可辦性”,通過製定網上政務服務辦理深度標準,衡量各事項的在線辦理實現程度。圍繞網上統一身份認證體係、證照互認、網上支付等方麵內容,衡量政務服務在線一體化辦理程度。
在線服務成效度:從在線注冊量、網上辦件數量、服務時效、公眾滿意度、服務普及度等方麵,評估網上政務服務的實施效果。
指南附錄五中的指標體係僅作評估參考,不作為第三方評估的約束性指標。
3.評價方式
“互聯網+政務服務”評估是一個多維度、多指標的複雜過程,受機構職能、業務定位、管理能力、發展情況等條件影響較大。在具體實施過程中,可參照指標體係進行指標組合和權重調整,總分100分,根據得分,60分以上的可分為四個星級進行評定。
★★級:政務服務事項清單化管理,統一規範省市縣三級政務服務事項;政務服務平台基本功能齊全,支持多渠道服務方式;實體政務大廳通過政務服務平台集中辦理所有受理政務服務事項,反饋辦理結果。評估計分達到60分以上(根據工作重點該分值可動態調整)。
★★★級:政務服務事項清單實現動態管理;政務服務平台功能齊全,與業務審批係統進行對接,部分政務服務事項實現網上預受理;各級實體政務大廳之間平台互聯互通,信息共享,基本做到同城通辦。評估計分達到70分以上(根據工作重點該分值可動態調整)。
★★★★級:政務服務事項清單實現智能化管理;政務服務線上線下平台功能完備,與業務審批係統有機融合,所有政務服務事項網上預受理;各級政務服務平台上下左右互聯互通,信息充分共享,實現同城通辦、跨區域通辦。政務服務事項清單實現智能化管理。評估計分達到80分以上(根據工作重點該分值可動態調整)。
★★★★★級:政務服務線上線下平台高度融合,信息惠民智能化,滿足用戶個性化需求;實現跨層級跨領域一網辦理、一站式服務,申請人辦事就近能辦、同城通辦、異地可辦;所有政務服務事項支持全流程網上辦理,對各流程環節實行動態管理和監督評價;實現政務服務數據充分共享和有效開放利用。評估計分達到90分以上(根據工作重點該分值可動態調整)。
(四)評估實施
1.實施主體和考核範圍
國務院辦公廳定期組織對各地區、各部門“互聯網+政務服務”技術和服務體係建設推進情況進行評估考核,依據當前“互聯網+政務服務”工作推動重點,適時開展針對省級政府網上政務服務的評估,相關指標體係參考附錄五。各省(區、市)人民政府由辦公廳牽頭,組織本地區政務服務管理、審批改革、電子政務等有關部門,可參照附錄五指標體係,根據自身實際另行製定具體評估方法,構建本地區指標體係,對本級政府部門和所轄地市“互聯網+政務服務”推進情況進行評估。各級評估實施主體可委托權威的非盈利性機構在統一的評估指標體係下開展第三方評估。
2.結果反饋與運用
加大考核結果應用力度,促進各級政務部門不斷提升政務服務供給質量。
(1)政府內部通報。考核評估應納入年度作風建設和績效考核,通報考核結果。
(2)社會公開。各地應定期將“互聯網+政務服務”的工作推進情況,按照政府信息公開的要求向社會公開。
- 附錄一:政務服務事項實施清單要素
- 附錄二:政務服務公共信息資源目錄信息規範
- 附錄三:數據交換內容與標準
- 附錄四:自然人和法人實名注冊協議
- 附錄五:省級政府網上政務服務評估參考指標體係
- 附圖:“互聯網+政務服務”平台總體層級架構和信息流架構示意圖

