京政發〔2020〕22號
各區人民政府,市政府各委、辦、局,各市屬機構:
為深入落實《北京大興國際機場臨空經濟區總體規劃(2019-2035年)》,高水平推進北京大興國際機場臨空經濟區規劃建設,市政府決定,由北京大興國際機場臨空經濟區(大興)管理委員會(以下簡稱大興片區管委會)和大興區政府有關部門行使部分行政權力、辦理部分公共服務事項,具體內容如下:
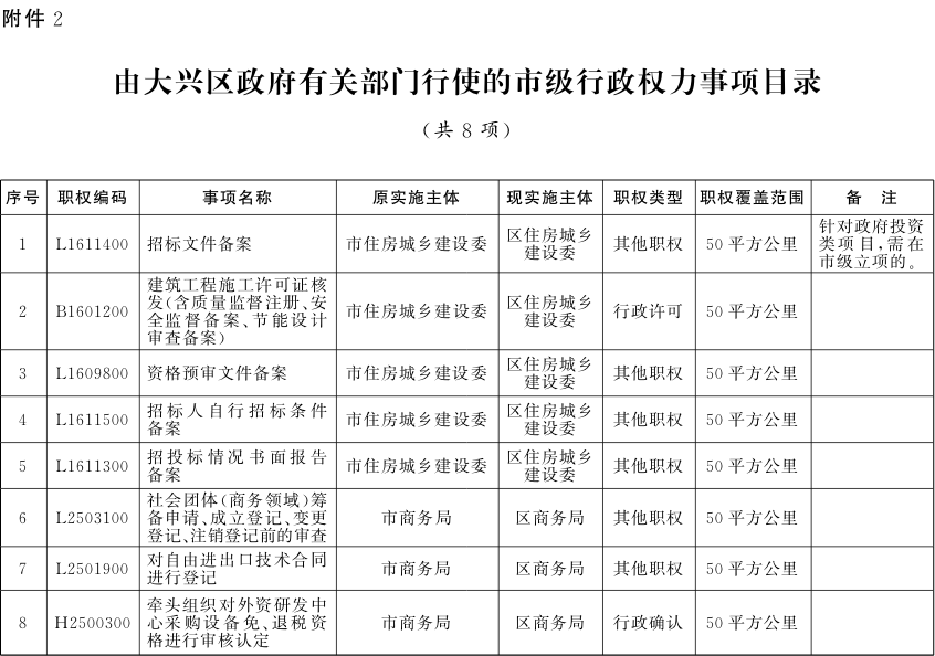
一、在北京大興國際機場臨空經濟區北京部分規劃麵積約50平方公裏區域內,由大興片區管委會行使80項行政權力(其中市級31項、區級49項),辦理2項公共服務事項(其中市級1項、區級1項);由大興區政府有關部門行使8項市級行政權力(見附件)。
二、大興片區管委會、大興區政府要將承接的行政權力納入清單,向社會公開並加強宣傳解讀。要按照深化“放管服”改革的要求,對審批事項進一步減環節、減材料、減時限,優化審批流程和服務方式,提高審批效率;符合相關條件和要求的,可以按照有關規定采取告知承諾的方式辦理,確保承接的行政權力和公共服務事項接得住、管得好。
三、對於由市級賦予大興區政府有關部門的行政權力事項,按照“誰審批、誰監管”的原則,監管責任同步下移。對於由市級、區級賦予大興片區管委會的行政權力事項,與之相關的行政處罰、行政檢查等權力仍由原有關部門承擔。
四、市政府有關部門、大興區政府要積極支持大興片區管委會深化改革、優化服務,製定相關事項的審查標準和規範,加強業務培訓,保障相關行政權力調整到位;要做好相關行政權力和公共服務事項調整以及事中事後監管的對接工作,防止出現審批監管脫節、缺位。大興片區管委會要將審批結果及時抄送市政府有關部門、大興區政府,加強對審批落實情況的監督,發現問題及時通報有關部門。
五、市政府有關部門、大興區政府和大興片區管委會要在本決定印發之日起20個工作日內,完成相關行政權力和公共服務事項的調整工作。
附件:1.由北京大興國際機場臨空經濟區(大興)管理委員會行使的行政權力和辦理的公共服務事項目錄(共82項)
2.由大興區政府有關部門行使的市級行政權力事項目錄(共8項)
北京市人民政府
2020年11月17日



