京政發〔2021〕1號
各區人民政府,市政府各委、辦、局,各市屬機構:
現將《關於“十四五”時期深化推進“疏解整治促提升”專項行動的實施意見》印發給你們,請認真貫徹落實。
北京市人民政府
2021年1月20日
關於“十四五”時期深化推進“疏解整治促提升”專項行動的實施意見
為全麵貫徹黨的十九大和十九屆二中、三中、四中、五中全會精神,學習貫徹習近平總書記對北京重要講話精神,落實市委十二屆十六次全會部署,堅持穩中求進工作總基調,立足首都城市戰略定位,以首都發展為統領,深入實施京津冀協同發展戰略,堅持新發展理念,構建新發展格局,堅定不移疏解非首都功能,有效治理“大城市病”,大力改善人居環境,全麵提升城市品質,不斷增強發展活力,促進人口均衡發展,加快建設國際一流的和諧宜居之都,現就“十四五”期間在全市範圍內深化推進“疏解整治促提升”專項行動提出如下實施意見。
一、基本原則
深化推進“疏解整治促提升”專項行動是落實京津冀協同發展規劃綱要和北京城市總體規劃的重要支撐,是優化首都功能、做好人口調控工作的重要舉措,是提高城市治理能力和治理水平、推動首都減量發展和高質量發展的重要抓手,是持續改善人居環境、帶領人民創造美好生活的生動實踐。深化推進“疏解整治促提升”專項行動要堅持以下原則:
(一)突出提升導向。堅持以人民為中心,適應人民對美好生活的向往,主動治理與接訴即辦相結合,精準補短板、強弱項,解決百姓身邊問題,提升“七有”“五性”保障水平,促進產業提質增效,大力改善人居環境,不斷增強人民群眾的獲得感、幸福感、安全感。
(二)突出係統觀念。堅持疏解整治提升一體化謀劃與實施,注重以提促疏、以提促治,發揮任務集成、集束發力效應,內部功能重組與向外疏解相促進,調控人口總量規模,優化人口區域分布,帶動城市功能全麵提升。
(三)突出難題解決。聚焦城市治理重點難點、高頻易發問題,堅持源頭治理,創新體製機製,強化政策集成,加大資金統籌,著力破解城市發展和治理難題,有效治理城市亂象,不斷完善防反彈控新生機製,促進城市運行更加安全有序。
(四)突出分區施策。落實城市總體規劃和分區規劃,以中心城區為重點、核心區為重中之重,分區施策,著力降低核心區“四個密度”,強化中心城區和城市副中心品質提升,增強平原新城綜合承載能力,改善生態涵養區人居環境水平。
(五)突出共建共享。堅持政府引導,充分運用市場化、法治化手段,多方聯動,廣泛動員,拓寬渠道,激發社會各界參與城市治理的積極性、主動性、創造性,努力開創共建共治共享新局麵。
二、重點任務
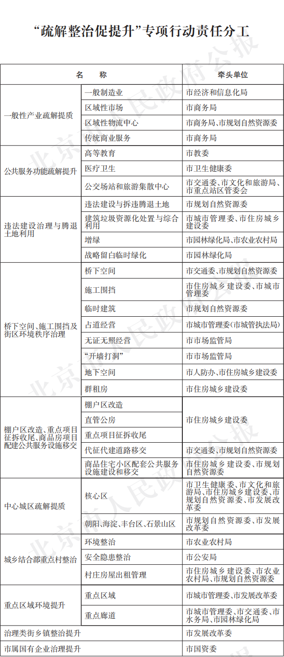
(一)一般性產業疏解提質
堅持疏存量、優增量,推動一般性產業從整區域、大範圍集中疏解向精準疏解、高效升級轉變,加快“騰籠換鳥”,適應社會需求升級,提升產業競爭力,促進產業更高質量發展。
1.一般製造業。依據區域功能定位,有序疏解一般製造業企業,保留一定的重要應急物資和城市生活必需品生產能力,推進不符合首都功能定位的一般製造業企業動態調整退出。調整優化保障城市運行的危險化學品企業布局,加強安全生產、運行管理。提升製造業發展質量,高效利用一般製造業騰退空間和土地發展高精尖產業項目,嚴控規劃工業用地改變用途。完善關鍵產業鏈條,推進製造業企業智能化、綠色化、數字化改造。
2.區域性批發市場。繼續深化區域性專業市場疏解,鞏固疏解成效,實現區域性專業市場動態清零。大力推動大紅門地區、永定門外地區、雅寶路、新發地等區域轉型發展,逐步推進市場向專業化、品牌化、規範化、數字化等方向發展,滿足市民高品質基礎性消費需求。結合區域功能定位,加快騰退空間和低效空間的再利用。
3.區域性物流中心。鞏固區域性物流中心疏解成效,加強對現狀合規存量物流倉儲用地的有效利用,緊緊圍繞超大型城市運行保障和居民生活需要,加快構建現代物流體係。加快落實物流專項規劃,優化物流設施布局,建設昌平南口、房山竇店等城市物流基地,加快現有順義空港物流基地及天竺綜合保稅區、平穀馬坊物流基地、通州馬駒橋物流基地、大興京南物流基地的轉型升級,在對外交通便利的物流節點建設物流中心,規範城市末端配送組織,加強冷鏈倉儲設施建設,基本形成安全穩定、便捷高效、綠色低碳的城市物流、倉儲、配送體係。
4.傳統商業服務。加強線上線下相結合的便民服務網點建設,精準補建便民商業服務網點,實現基本便民商業服務功能在城市社區的全覆蓋。鼓勵、引導餐飲企業拓展養老助餐配餐服務功能,采用多種形式發展老年餐桌。推進傳統商圈轉型升級,提升環境品質和服務功能。推動傳統商場改造,鼓勵增加社區便民服務功能。發展便民服務綜合體,提升一站式便民綜合服務水平。促進便利店、資源回收、家政維修等生活性服務業轉型提質,支持連鎖化、品牌化、標準化發展。
(二)公共服務功能疏解提升
適應城市功能調整優化需要,加快推進教育、醫療等公共服務設施向中心城區以外布局發展,全麵提升城市副中心和平原新城公共服務能力和水平。
5.高等教育。有序疏解中心城區部分普通高等學校,壓縮高等院校中心城區在校學生規模,北京電影學院、北京信息科技大學等高校新校區建成投用,首都醫科大學、首都體育學院等高校新校區加快建設,實現中心城區校址整體騰退。統籌新老校區資源,結合區域規劃和功能,有序推動已疏解高校老校區騰退空間的合理利用。
6.醫療衛生。製定市屬醫療衛生機構功能疏解優化布局計劃,安貞醫院、積水潭醫院等新院區建成投用,佑安醫院、安定醫院等新院區加快建設,推動優質醫療資源在市域內均衡布局。調整中心城區老院區功能、提升服務功能,發揮醫聯體作用,探索向疾病預防、診斷、治療、康複係統性衛生健康服務轉變;優化服務流程,改善就醫環境,為核心區提供良好醫療衛生服務保障。加強大型醫院周邊出租房屋、地下空間、交通秩序等綜合治理。鼓勵通過集團化辦醫、托管等方式提升薄弱地區醫療服務水平。推進分級診療,全麵推廣非急診就診預約製,探索發展互聯網醫院。壓縮中心城區床位規模,力爭實現核心區床位規模、門急診量明顯降低。
7.公交場站和旅遊集散中心。推進動物園、前門、永定門、廣安門等交通場站功能效率升級,開展北京站、北京北站等站區環境治理。疏解核心區公交車輛保養功能和旅遊集散中心,外遷曆史文化街區內公交場站,抓緊利用場站騰退空間補齊公共服務短板。
(三)違法建設治理與騰退土地利用
堅持規劃引領,堅定不移治理違法建設,強化拆違、騰地、利用一體化推進。
8.違法建設。分類處置存量違法建設,創建基本無違法建設區,建立閉環監督責任體係。加強源頭管控,保持新增違法建設零增長。加強拆違建築垃圾全鏈條管理、資源化處置與綜合利用。
9.拆違騰退土地。建立拆違騰退土地利用台賬。對規劃為綠化用地的地塊及時複綠、複墾,因地製宜推進大尺度綠化、建設口袋公園和小微綠地,實現應綠盡綠,並適量配建體育健身設施,滿足群眾健身需求。對規劃為公共服務、基礎設施等其他建設用地的地塊盡快實現規劃用途。對短期內無明確利用計劃的地塊實施臨時綠化。
(四)橋下空間、施工圍擋及街區環境秩序治理
深化街麵秩序治理,完善長效治理機製,堅持防反彈控新生,保持違法違規行為動態清零,持續改善街麵環境秩序,不斷完善街區功能。
10.橋下空間。梳理明確橋下空間管理責任主體,全麵開展市政道路、公路、軌道交通橋下空間違規侵占、無序使用行為的治理,保持安全、整潔、有序。推動橋下空間安全合法利用,提升品質和功能。
11.施工圍擋和臨時建築。加強施工工地管理,規範圍擋設置和臨時建築的審批建設,強化日常監管和執法檢查,確保竣工驗收時及時拆除圍擋和臨時建築。全麵清理無審批手續、超審批期限的圍擋和臨時建築。
12.街區環境秩序。結合背街小巷環境精細化整治提升,綜合提升街區功能,改善人居環境。持續加強占道經營、無證無照經營、“開牆打洞”、地下空間違規住人、群租房等違法違規行為的綜合整治,嚴格防反彈、控新增,保持動態清零。對市民熱線反映的街麵秩序治理任務實行掛銷賬管理,保持良好城市環境。
(五)棚戶區改造、重點項目征拆收尾、商品房項目配建公共服務設施移交
加強棚戶區改造、重大項目開發建設全過程管理,攻堅克難、創新政策,解決征拆收尾、配建設施移交等重點難點問題,保障重大項目順利實施,改善居住環境。
13.棚戶區改造。加強棚戶區改造征收拆遷、安置房建設、資金平衡地塊整理的全過程管理,加大在途項目征拆收尾和安置工作力度,縮短安置周期,加快居民回遷入住。圍繞居住條件差、安全隱患多的城市“邊角地”、簡易樓、城鄉結合部重點村,進一步完善棚戶區改造政策,具備條件的納入項目範圍有序推進實施,切實改善居住條件。加強市級直管公房轉租轉借管理,協調相關單位加強對央屬產權直管公房管理。
14.重點項目征拆收尾。按照整體推進、重點突破的原則,建立問題清單,加快城市開發建設涉及民生的曆史遺留問題解決。有序推動道路、學校、醫院、保障房等市級重點工程征拆項目遺留戶的騰退拆遷,加快工程實施。
15.代征代建道路移交。積極推進代征代建道路移交,分區製定工作方案,分類處理已建設道路未移交、已騰退道路未建設未移交、未騰退未移交問題,強化用地權屬管理,研究製定相關規定細則,細化完善移交流程,建管結合推進代征道路建設,加快完成移交,實現已建成道路及附屬設施的有效利用和長效管護。
16.商品住宅小區配套公共服務設施建設和移交。開展商品住宅小區的社區綜合管理服務、市政公用、教育、醫療衛生等配建公共服務設施建設和移交問題的專項整治,對應建未建、應交未交、建而未用、移交後閑置或改變用途的現象加大治理力度,確保依規依標配建、移交和投運。
(六)中心城區疏解提質
持續疏解中心城區非首都功能,推進城市功能織補和生態修複,顯著提升中心城區功能品質,提升“四個中心”功能集中承載水平。
17.核心區。圍繞降低核心區“四個密度”,細化製定核心區疏解清單。全麵實施重點景區門票預約製,推進景區限量預約、分時遊覽,優化遊客流向,減少旅客在時間及空間上的過度聚集,調控重點景區遊客接待規模。加強住宿業治理,壓縮住宿業床位規模,強化對“日租房”“網約房”管理。加強建築規模管控,降低建築密度,製定地上建築規模減量年度實施計劃,控製地上建築規模。持續推進核心區平房院落申請式騰退、共生院改造。穩步降低核心區人口規模。
18.朝陽、海澱、豐台、石景山區。製定各區疏解治理任務清單,有序退出不符合城市戰略定位的功能和產業,嚴控建設規模和人口總量,實現城鄉建設用地規模減量。有序推動以麵向全國招生為主的一般性培訓機構疏解。實施工業用地提質增效,嚴格產業準入。騰退低效集體產業用地,推動集體建設用地集約集中利用。大力推進城中村、“邊角地”、薄弱地區治理,全麵加快“一綠”地區村莊城市化改造,清除髒亂無序狀態。圍繞重點產業功能區,加強城市修補,補齊基礎設施和公共服務短板,優化功能布局,加快高質量生活服務供給保障區、大尺度生態環境示範區建設,提升服務保障首都功能水平。
(七)城鄉結合部重點村整治
加強城鄉結合部地區規劃管控,以環境和安全整治、集體建設用地和宅基地出租房屋管理為重點,係統開展城鄉結合部重點村綜合治理,大力改善環境麵貌和社會秩序。
19.重點村環境整治。加強村莊環境治理,全麵完成汙水、垃圾、廁所等環境綜合整治,提高農村地區汙水處理設施覆蓋率,加強農村生活垃圾治理,實現汙水有效處理、垃圾日產日清、公共廁所基本達到三類標準;整治公共空間和庭院環境,著力解決私搭亂建、亂堆亂放等突出問題,提升村容村貌,改善居民生產生活條件。
20.重點村安全隱患整治。以城鄉結合部地區人口倒掛村為重點,全麵排查村民宅基地出租房屋、各類生產經營場所等存在的安全隱患,持續開展社會治安、消防安全、生產經營等安全綜合整治,推動各類隱患整改消除;加強日常規範化管理,健全管控機製,防止問題反彈。加強村莊秩序管控,規範宅基地使用管理,嚴控宅基地違法建設。加大對無證無照經營、占道經營等違法違規行為執法整治力度;加強周邊村莊的協同治理,著力降低重點村人口倒掛比,恢複村莊秩序。
21.重點村集體建設用地和宅基地房屋出租管理。完善村莊規劃建設管理機製,有序推進城鎮集建型、整體遷建型村莊的騰退;加快整治完善型、特色保留型村莊的宅基地及出租房屋管理,堅持“以房管人”,推廣房屋組織化經營模式,加強農村集體土地出租房屋管理,依法治理違規、無序出租房屋行為。
(八)重點區域環境提升
圍繞“兩軸”、中央政務和重大活動保障、重點廊道開展綜合治理,係統增強服務保障能力,提升區域功能品質。
22.重點區域。圍繞中央政務服務,持續開展環境秩序治理。加強中南海—天安門廣場、長安街沿線、“三山五園”、雁棲湖及周邊空間管控和綜合整治,嚴控建築高度,持續優化政務服務功能。圍繞中國共產黨成立100周年、冬奧會等重大活動,提升北大紅樓等周邊環境秩序,開展奧林匹克核心區、延慶賽區、首鋼園區以及首都體育館、五棵鬆體育中心等冬奧會重點區域競賽場館、非競賽場館、訓練場館周邊,以及京張鐵路、機場高速等沿線治理、提升環境麵貌。圍繞核心區、城市副中心、冬奧場館周邊等重點區域實施電力、路燈、通信等架空線入地和規範梳理,嚴控新增、複掛,治理城市“蜘蛛網”,淨化街巷城市天際線視野。
23.重點廊道。加強鐵路沿線、城市主幹路、重點廊道環境綜合治理提升。開展蓮花河、涼水河等沿河路綜合治理,打通巡河路斷點,開放濱水空間,完善市政設施;充分利用巡(沿)河路建設慢行係統,加強與周邊市政道路慢行係統互聯互通,打造方便市民出行、遊憩的美麗水岸。推進林蔭街巷建設,優化城市街道景觀,進一步提高林蔭街巷推廣率。區區聯動加強跨區交界地區道路交通管理提升和違法違規行為治理,打造美麗邊界。
(九)治理類街鄉鎮整治提升
圍繞人口多、市民訴求集中的街鄉鎮,用好民生大數據,聚焦市民反映集中的問題,加強政策創新,促進區域發展水平提升,打造城市治理樣板。
24.聚焦長陽、沙河、北七家、新村等重點治理類街鎮,圍繞反映突出的物業管理、老舊小區改造、環境治理、公共服務設施等方麵問題,一街鎮一方案,明確治理任務,立足長效治理,完善功能、補齊短板,集中精力、集中資源,破解基層治理難題。各區按照“未進先治”“未訴先辦”的原則,推進本區投訴量大、職住功能偏差較大的街鎮治理,加強評估分析,采取有效措施,精準治理提升。
(十)市屬國有企業治理提升
持續發揮市屬國有企業帶頭作用,強化房屋、土地管理,依托市屬國有企業與屬地政府“雙牽頭”工作機製,推動解決曆史遺留問題,提高資源利用效率,增強服務功能,提升發展質量。
25.製定市屬國有企業支持“疏解整治促提升”專項行動開展的任務清單,並組織實施。基本完成市屬國有企業違法建設治理。建立市屬國有企業與屬地政府自有房屋土地台賬信息共享機製,有序推動閑置房產、低效用地等資源盤活利用,更好提升民生服務保障水平。加強市屬國有企業產權房屋規範管理,有序開展農租房、樓間插建平房改造工作,改善職工居住條件。
三、政策機製
(一)強化市場化法治化保障。強化疏解非首都功能、減量發展、高質量發展政策引導,加強信息公開,穩定市場主體預期和信心。加快形成推動騰退空間利用、地下空間使用、村莊治理等重點難點問題解決的政策法規體係,配合做好住房租賃管理條例等立法工作;動態完善新增產業禁止限製目錄,修訂北京市居住公共服務設施配置指標、城市公有房屋管理規定;製定“雙控四降”配套政策,完善出租房屋登記備案、城市道路公共設施管理等政策;研究將涉及疏解整治的嚴重違法失信企業、個人列入失信黑名單,依法依規采取聯合懲戒措施。
(二)強化協同推進。發揮首都規劃建設委員會、國家京津冀協同發展工作機製、市委軍民融合發展委員會等平台作用,完善央地聯動疏解機製。積極爭取中央單位、駐京部隊對專項行動工作的支持,加大對重點難點事項的推動解決力度。強化市屬行政事業單位疏解整治責任落實。加強與城市有機更新等專項任務的協調聯動。
(三)強化資金保障。完善全市“疏解整治促提升”引導資金使用管理辦法,統籌政策資金,按照現行財政體製分級分類保障。各區安排資金支持專項行動開展,充分發揮市級財政資金引導作用,堅持“資金與目標任務相匹配、精準安排、集中攻堅”的原則,提高市級資金對重點任務、難點問題、重點區域和關鍵領域支持的針對性。積極吸引社會資本參與。加強資金使用監管,提高使用效益。
四、組織實施
(一)嚴格落實責任。各專項任務由分管副市長牽頭,堅持市級統籌、縱向領導、橫向協調,屬地主責,上下銜接;按照“量化、細化、具體化、項目化”的要求,做好階段性目標與分年度安排的銜接,細化任務實施路線圖,動態優化調整專項任務安排。市“疏解整治促提升”專項行動辦公室要發揮好統籌協調作用,各牽頭部門發揮牽頭抓總作用,加大組織協調、建章立製、政策創新力度,積極研究解決重點難點問題。各區政府要壓實主體責任,落實人口總量調控和分布優化要求,製定區級細化工作方案,全力抓好實施工作。
(二)深化社會參與。堅持黨建引領,深化“接訴即辦”改革,拓展參與渠道、創新參與形式,完善“民意立項”等機製,鼓勵動員社會各界廣泛參與到政策研究、製定、實施全過程。創新社會治理,放大“回天有我”“向前一步”等社會治理品牌效應,形成治理合力。深化政策解讀,堅持典型引路,回應社會關切,凝聚社會共識。充分發揮市民熱線、媒體監督作用,推動工作整改落實。
(三)突出科技支撐。全麵提升“疏解整治促提升”綜合調度信息平台功能,完善專項行動上賬銷賬、進展跟蹤、督查核驗、落點落圖全過程管理體係,全方位實現“掛圖作戰”、精準調度。加強人口大數據監測分析,強化數據資源對接與共享,建立人口精細化監測、統計、分析機製,充分發揮好對專項行動和人口調控的科技支撐作用。
(四)加強督查考評。堅持各專項任務入賬管理、銷賬推進。突出問題導向,將群眾滿意度作為工作標尺,健全察訪核驗、第三方評估、督查考核機製,對問題加強督促整改。創新督查考核方式,充分運用信息化手段,實現信息資源共享,提高工作質量和效率。將專項行動落實情況作為市政府績效考評重要內容,科學合理設置指標,強化考核結果的分析運用,營造“比、學、趕、幫、超”的良好氛圍。
附件:“疏解整治促提升”專項行動責任分工


