政務公開 > 政策公開 > 政策文件
  1. [主題分類] 勞動、人事、監察/勞動就業
  2. [發文機構] 北京市人力資源和社會保障局
  3. [聯合發文單位] 北京市財政局;北京市人民政府國有資產監督管理委員會;北京市總工會;北京市工商業聯合會
  4. [實施日期] 2022-06-09
  5. [成文日期] 2022-05-27
  6. [發文字號] 京人社能發〔2022〕11號
  7. [廢止日期]
  8. [發布日期] 2022-06-15
  9. [有效性]
  10. [文件來源] 政府公報 2022年 第30期(總第762期)

北京市人力資源和社會保障局 北京市財政局等部門關於印發《北京市全麵推行中國特色企業新型學徒製加強技能人才培養實施方案》的通知

打印
字號:        

京人社能發〔2022〕11號

各區人力資源和社會保障局、財政局、國資委、總工會、工商聯,經濟技術開發區社會事業局、財政審計局,各有關單位:

  中國特色企業新型學徒製是當前我國推行終身職業技能培訓製度、加強技能人才隊伍建設的重要內容,對提高就業質量、促進和穩定就業,弘揚工匠精神、提升技術工人待遇和地位具有重要意義。為貫徹落實人力資源社會保障部、財政部、國務院國資委、中華全國總工會、全國工商聯共同印發的《關於全麵推行中國特色企業新型學徒製加強技能人才培養的指導意見》(人社部發﹝2021﹞39號),关键词2研究製定了《北京市全麵推行中國特色企業新型學徒製加強技能人才培養實施方案》,現印發各單位,請認真執行。

  請各區人力資源社會保障部門會同財政、國資監管部門、總工會及工商聯,加強組織協調,統籌各方資源,強化指導監督,鞏固首都特色培養模式,進一步提高技能人才培養質量,全麵推進中國特色企業新型學徒製工作。

  本通知自發布之日起執行,《關於印發〈北京市全麵推行企業新型學徒製實施方案〉的通知》(京人社能發〔2019〕128號)同時廢止。

  附件:北京市全麵推行中國特色企業新型學徒製加強技能人才培養實施方案

北京市人力資源和社會保障局    

北京市財政局    

北京市人民政府國有資產監督管理委員會    

北京市總工會    

北京市工商業聯合會    

2022年5月27日  


附件

北京市全麵推行中國特色企業新型學徒製

加強技能人才培養實施方案

  為全麵推進中國特色企業新型學徒製工作,根據人力資源社會保障部 財政部 國務院國資委 中華全國總工會 全國工商聯《關於印發<關於全麵推行中國特色企業新型學徒製加強技能人才培養的指導意見>的通知》(人社部發﹝2021﹞39號)文件精神,結合我市實際情況,製定本方案。

  一、總體要求

  以習近平新時代中國特色社會主義思想為指導,全麵貫徹落實黨中央、國務院決策部署,按照市委市政府關於加強技能人才培養的要求,堅持以北京城市總體規劃對技能人才的需求為導向,圍繞首都城市功能定位、產業轉型升級和高質量發展主線,深化產教融合、加強校企合作,深入落實終身職業技能培訓製度,全麵實施企業新型學徒製,為本市產業升級和高質量發展提供技能人才支持。

  (一)工作目標

  健全政府引導、企業主體、校企合作的運行模式,完善本市中國特色企業新型學徒製培訓(以下簡稱“新學徒培訓”)體係,全麵推行以“招工即招生、入企即入校、企校雙師聯合培養”為主要內容的新學徒培訓模式,“十四五”期間培養學徒3萬人次,中長期形成體係完備、成效顯著的首都特色新學徒培訓良好局麵,暢通技能人才職業發展通道,提高本市技能人才總量中高技能人才占比,提升企業技術創新能力和企業競爭力。

  (二)工作原則

  ----部門聯動、合力推進。市人力資源社會保障部門、財政部門、國資監管部門、總工會及工商聯成立聯合工作組,共同完善實施方案,形成工作合力。建立工作會商製度,定期匯總通報工作情況,研究解決問題,共同推進新學徒培訓創新發展。

  ----統一平台、屬地管理。依托市級企業新型學徒製信息管理平台,實施全過程閉環管理,開展市級急需緊缺職業(工種)目錄和培訓機構目錄動態管理;按照屬地管理原則,新學徒培訓由各區人力資源社會保障部門會同財政部門、國資監管部門、總工會及工商聯共同組織實施。

  ----高端引領、提質培優。充分發揮技能大師、勞動模範、技術能手等師資優勢,弘揚勞動精神、勞模精神、工匠精神,通過大師帶徒、名師帶徒,提高學徒培養質量,提升技術技能等級。

  二、參與主體

  (一)培養對象。學徒應為簽訂1年及以上勞動合同,並在本市繳納社會保險的企業技能崗位新招用和轉崗人員,或企業結合生產實際自主確定的人員(含在企業技能崗位工作的勞務派遣人員)。

  (二)培訓主體。本市各類企業為培訓主體,承擔新學徒培訓主要職責。企業應重視技能人才隊伍建設,培訓製度和技能人才激勵機製健全。優先支持符合首都“四個中心”建設產業發展方向的企業開展培訓,企業培訓職業(工種)應不在北京市新增產業禁止和限製目錄範圍內。

  (三)培訓機構。企業在新學徒培訓中應根據自身情況,選擇與職業院校、民辦培訓機構或企業培訓中心等培訓機構合作。承擔培訓任務的機構,應具有獨立法人資格,取得開展相應職業(工種)技能培訓的辦學許可或培訓資質,各項管理製度健全;具備培訓相應職業(工種)所必需的培訓場所、教學設施設備和師資力量;具有開發培訓方案、培訓課程等教學資源的能力。企業培訓中心培訓條件,參照民辦培訓機構辦學標準進行審核。

  三、培訓內容與方式

  (一)培訓內容。企業和培訓機構應依據國家職業技能標準和行業、企業培訓評價規範開展相應職業(工種)培訓。積極應用“互聯網+”、職業培訓包等培訓手段,結合生產實際創新培訓方法,采用集中麵授、網絡教育、崗位指導等多種形式,開展通用素質、專業理論、技能實訓課程培訓,原則上可參照1:3:6的比例設置學時比例。加大企業生產崗位技能、數字技能、綠色技能、安全生產技能和職業道德、職業素養、工匠精神、質量意識、法律常識、創業創新、健康衛生等內容的培訓力度。

  通過企校雙製、工學交替、雙導師帶徒等方式,培養中級(含)以上技術技能人才。培養期限原則上中級工為1年,高級工及以上為2年,特殊情況可延長至3年。

  (二)培訓方式

  1.企校雙製、工學交替,實施“雙基地”培訓。企業和培訓機構應共同承擔培訓任務,工學交替聯合培養學徒:在企業通過導師帶徒、跟班見習、崗位實訓等方式,提升學徒的崗位工作能力;在培訓機構通過一體化教學等方式,係統、有針對性的開展專業知識學習、技能訓練,進一步夯實理論知識、專業基礎。中小微企業、子公司等培訓人數較少的,可由相關部門或所屬集團(總公司)等協調組織,協議委托一家優質企業承擔培訓任務。

  企業應與學徒簽訂《企業新型學徒培訓協議》,明確培訓目標、培訓內容與期限、培訓考核標準、培訓期待遇和學員義務等內容,同一批次同類職業(工種)可簽訂集體培養協議。企業應與培訓機構簽訂《企業新型學徒培訓合作協議》,委托培訓機構承擔相應培訓任務,明確培訓的方式、內容、期限、費用、雙方責任等具體內容,保證學徒在企業工作的同時,能夠在培訓機構參加係統、有針對性的專業知識學習和相關技能訓練。

  2.加強師資培養,實施“雙導師”帶徒。企業和培訓機構應建立滿足學徒培養需求的企校“雙導師”隊伍,選擇企業優秀技能人才和培訓機構的優秀專兼職教師承擔培訓任務。發揮國家級和市級技能大賽獲獎者、技術能手、勞動模範、技能大師工作室等作用,通過開發培訓方案、技能比武、專題培訓等方式,提升導師培訓能力。

  企業導師應具備實踐操作指導能力,並滿足下列條件之一:具有1年以上與指導崗位相關的實踐經驗;具備相關職業(工種)高級工及以上職業資格(職業技能等級)或中級及以上專業技術職務;本企業認定的技術骨幹。

  培訓機構教師應具有課程開發和教學經驗,具備相應的專業理論基礎和操作技能,並滿足下列條件之一:專業教師為“一體化”或“雙師型”教師;從事教學工作不少於2年;具有相關職業(工種)高級工及以上職業資格(職業技能等級)或中級及以上專業技術職務。

  導師應身心健康,具有良好的職業道德、較強的工作責任心和溝通表達能力。

  3.開展考核評價。學徒培訓期滿,企校應聯合對學徒進行考核評價,培訓考核合格的,核發技工院校畢業證書(與技工院校聯合培養的)或企業新學徒培訓合格證書。參加技能等級認定(鑒定)考核評價合格的,核發職業技能等級證書(或職業資格證書,專項職業能力證書,安全生產、特種作業操作證書等)(以下簡稱“職業證書”)。

  (三)過程管理

  1.實施實名製學籍管理和學分製管理。企業應製定新學徒培訓期限、請銷假、成績考核、學籍異動等規定,對學徒實行實名製動態管理,為學徒建立學籍和培訓檔案,及時記錄學徒各階段學習情況,與培訓機構共同對培訓過程進行管理。鼓勵企業、培訓機構利用信息化手段記錄新學徒培訓過程,按規定做好培訓現場照片、視頻的拍攝、錄製。

  培訓采取學分製和彈性學製。總學分由集中培訓學分與崗位訓練學分兩部分構成,中級工不少於40學分,高級工及以上不少於80學分,每學分對應10課時,學徒修滿規定學分完成培訓。企校可共同建立與學分製配套的選課製度,合理確定比例,建立學分互認、學分獎勵機製,健全教學質量評價與考核製度。

  2.規範教材管理使用。培訓教材的選用和編寫應參照人力資源社會保障部《技工院校教材管理工作實施細則》,執行《關於加強我市企業新型學徒製教材建設工作的通知》等有關管理規定。企校應健全教材管理製度,規範教材使用管理,選好用好教材。教材選定後,由企業報屬地人力資源社會保障部門存檔。

  3.動態調整培訓目錄。參照《國家服務業擴大開放綜合示範區和中國(北京)自由貿易試驗區建設人力資源開發目錄》,結合企業行業、重點產業領域發展情況,對符合首都高精尖產業、生產生活服務業等急需緊缺人才需求的職業(工種),定期進行評估,形成急需緊缺職業(工種)目錄。定期更新培訓機構和急需緊缺職業(工種)目錄,實行目錄動態管理。

  4.加強資金管理,開展績效評價。對開展新學徒培訓的企業按規定給予相應職業培訓補貼,撥付給企業的補貼資金應納入企業職工教育經費管理。市人力資源社會保障部門根據新學徒培訓情況,聘請第三方審計機構,對企業的新學徒培訓進行專項審計。按照《企業新型學徒製績效目標評價指標體係》,市、區兩級適時組織開展績效評價,評價結論實行審計結果一票否決。

  四、補貼資金保障

  (一)列支渠道。所需補貼資金,從職業技能提升行動專賬結餘資金和就業補助資金中列支,優先使用職業技能提升行動專賬結餘資金。

  (二)補貼標準。按普通、急需緊缺職業(工種)兩種類別,分別建立中級、高級、技師、高級技師4個等級的培訓補貼標準。具體補貼標準如下:

培訓補貼標準

  (三)補貼方式。開展急需緊缺職業(工種)目錄內職業(工種)培訓的,已納入本市職業技能等級或職業資格考核評價範圍的職業(工種),培訓合格並取得相應職業證書的按標準全額補貼,培訓合格未取得相應職業證書的按標準的85%補貼;對尚未納入本市職業技能等級或職業資格考核評價範圍的職業(工種),培訓合格的按標準全額補貼;培訓不合格者,不予補貼,並追回已預撥資金。開展普通類職業(工種)培訓的,培訓合格並取得相應職業證書的,按標準全額補貼;培訓合格未取得相應職業證書的,按照補貼標準的85%補貼;培訓不合格者,不予補貼,並追回已預撥資金。

  (四)補貼資金撥付與使用。企業為學徒建立學籍後,按相應補貼標準預先向企業撥付50%補貼資金;培訓工作完成後,按照實際參加培訓人數及培訓效果,撥付剩餘資金。企業、培訓機構要健全補貼資金管理製度,嚴格執行補貼資金管理有關規定和要求,提高資金使用效益;建立資金申請、使用專賬和申領補貼人員相關信息台賬,做好補貼資金材料存檔工作,確保資金使用安全。

  五、工作程序

  企業、培訓機構經上級主管單位同意後,按照“企業、培訓機構申請→區人力資源社會保障部門審核→市人力資源社會保障部門複核匯總→企業學徒報名→區人力資源社會保障部門審核→建立學籍、開班培訓→首次補貼申請撥付→考核評價→剩餘補貼申請撥付”的程序組織培訓,詳細流程按照《北京市企業新型學徒製工作指導手冊》相關要求進行。實施勞務派遣員工培訓的企業,以實際用人企業為申報、培訓主體,組織開展新學徒培訓。

  六、保障措施

  (一)加強組織,積極引導。市、區兩級人力資源社會保障部門、財政部門、國資監管部門、總工會及工商聯要進一步提高思想認識,把全麵推行中國特色企業新型學徒製作為實施職業技能提升行動、加強技能人才培養的重要內容,做好組織動員,細化操作流程,完善工作機製。建立工作組會商製度,加強組織協調,及時溝通情況,堅持問題導向,共同解決培訓過程中出現的問題。充分發揮各單位資源優勢,認真總結典型工作經驗,鞏固首都特色培養模式,加大宣傳引導,不斷擴大影響力和覆蓋麵。

  (二)以評促訓,提升質量。加快推進職業技能等級自主評價和社會化評價工作,鼓勵企業建立健全技能人才評價和任用機製,明確評價標準,加大高級工以上高技能人才培養和評價工作,不斷提升培訓質量和等級。已實施技能人才自主評價的企業,可按規定自主開展技能等級認定。

  (三)完善措施,強化激勵。企業應為學徒提供必要的學習條件,保障學徒能夠全程係統參加學習,確保出勤率,控製流失率;按照勞動合同法的規定支付工資,保障學徒在參加培訓期間工資不得低於本市最低工資標準;製定職工提升職業技術技能水平的激勵機製,鼓勵企業建立學徒製獎學金、師帶徒津貼(授課費、課時費),建立企業導師聘任製度,調動導師、學徒和管理人員的積極性。培訓機構應履行合作協議相關內容,建立新學徒培訓體係,開發課程資源,建設完善信息化學習管理平台,嚴密組織培訓,與企業共同做好培訓管理和考核評價。

  (四)加強監管,及時糾錯。各區人力資源社會保障部門會同企業的上級主管單位,負責對轄區內新學徒培訓總體情況進行督導,通過視頻檢查、實地抽查等方式,加強過程管理,結合學徒製第三方審計和績效評估,及時向企業和培訓機構通報情況。出現未按計劃開展培訓、管理不規範、學員流失率高等情況的,區人力資源社會保障部門應會同相關企業主管部門及時約談企業負責人;拒不改正的報市人力資源社會保障部門,進行停訓、整改。出現騙取、套取補貼資金等情況的,由區人力資源社會保障部門按資金申請渠道追回違規所得資金,按原渠道退回;對發現的違規違紀問題線索,移交紀檢監察等機構按職責查處,涉嫌犯罪的依法移送司法機關。


附件

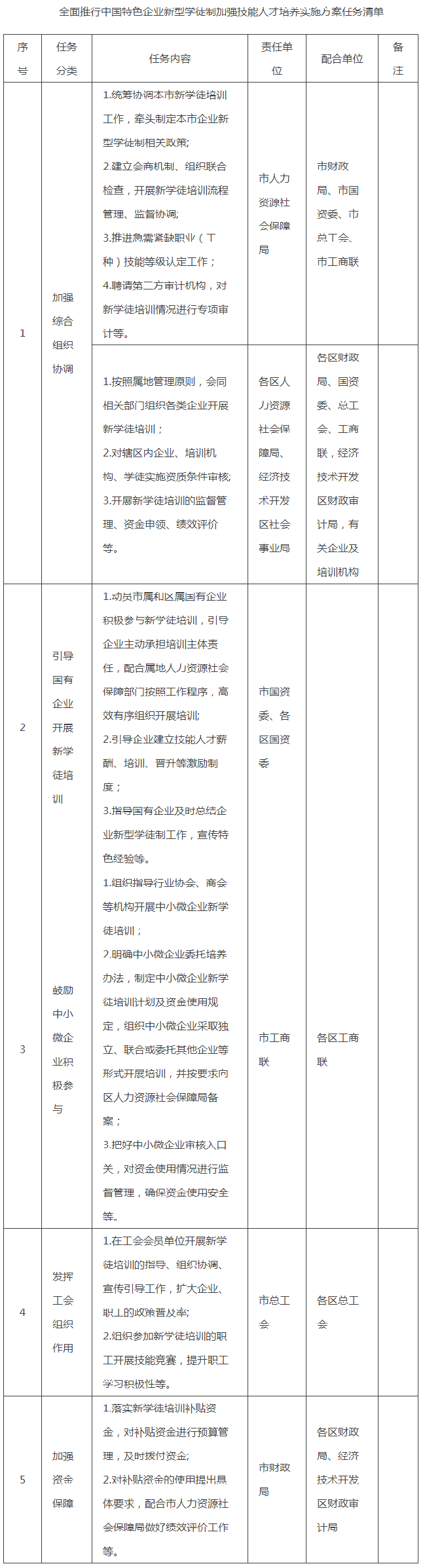
全麵推行中國特色企業新型學徒製加強技能人才培養實施方案任務清單

分享:

您訪問的鏈接即將離開“首都之窗”門戶網站 是否繼續?