根據《中華人民共和國義務教育法》《北京市實施〈中華人民共和國義務教育法〉辦法》等法律法規,依據《北京市教育委員會關於2023年義務教育階段入學工作的意見》(京教基二〔2023〕4號)文件精神,為依法保障符合海澱區入學條件的適齡兒童少年接受義務教育權利,經區教委研究,並報區政府批準,特製定本意見。
一、指導思想
以習近平新時代中國特色社會主義思想為指導,深入學習貫徹黨的二十大精神,堅持和捍衛“兩個確立”,切實增強“四個意識”、堅定“四個自信”、做到“兩個維護”。全麵貫徹黨的教育方針,堅持以人民為中心發展教育,積極落實全國教育大會精神和教育部有關工作要求,堅持穩中求進工作總基調,立足新發展階段,貫徹新發展理念,構建新發展格局,提高“四個服務”水平,大力促進教育公平,持續完善區域義務教育入學機製,嚴格規範入學秩序,加強入學工作管理,確保本區義務教育階段入學工作平穩有序推進。
二、工作原則
(一)堅持政府統籌,強化保障,認真組織實施海澱區義務教育階段入學工作。
(二)堅持免試就近入學和教育公益性原則,鞏固已有成果,合理引導預期,確保每一名適齡兒童少年平等接受義務教育。
(三)堅持依法依規操作,把義務教育階段入學作為規範辦學的重要環節,嚴格規範程序,嚴肅執紀問責,確保平穩有序。
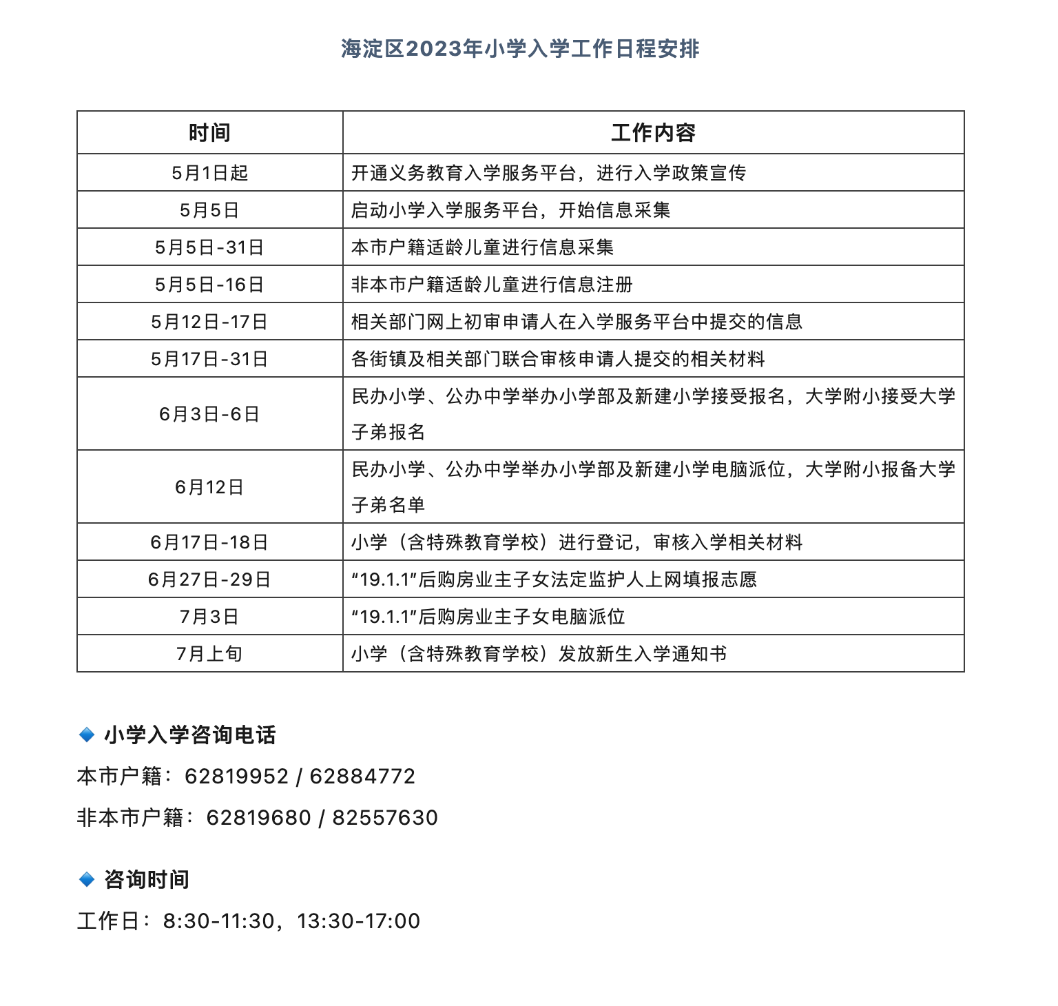
三、小學入學條件及方式
小學入學條件
按照免試就近原則,凡年滿6周歲(2017年8月31日以前出生)的適齡兒童,在海澱區申請入學,需滿足下列條件之一:
1.具有海澱區戶籍的適齡兒童,在海澱區實際居住;
2.具有本市其他區戶籍的適齡兒童,法定監護人在海澱區具有本人的合法住宅類房產,且實際居住在海澱區;
3.具有本市其他區戶籍的無房家庭的適齡兒童,法定監護人長期在海澱區工作、居住,符合在海澱區連續單獨承租住房並實際居住3年以上,在北京市住房租賃服務平台登記備案,法定監護人一方在海澱區合法穩定就業3年以上等條件;
4.經審核通過的按本市戶籍對待的適齡兒童,包括區台辦認定的台胞子女、區僑務部門認定的華僑子女、國家或北京市博士後管理部門認定的在京在站博士後研究人員子女、符合隨軍進京落戶條件正在辦理隨軍手續的現役軍人子女,父母一方為本市戶籍或持有《北京市工作居住證》的適齡兒童;
5.非本市戶籍的適齡兒童,法定監護人需提供本人在京務工就業材料、在京實際住所居住材料、北京市居住證及全家戶口簿等相關材料,並通過居住地所在街道辦事處或鎮人民政府會同相關部門的聯合審核。
小學入學方式
凡申請入學的適齡兒童,均須按期登錄北京市義務教育入學服務平台,參加海澱區學齡人口信息采集。法定監護人須如實填報適齡兒童入學相關信息,確保信息真實準確、完整有效,以免影響兒童正常入學。我區積極穩妥推進以多校劃片為主的入學方式,形成更加公開、公平、公正的就近入學機製。
符合小學入學條件第1條或第2條的適齡兒童,法定監護人須在規定時間內,持全家戶口簿、房產證明、《學齡人口信息采集表》等資料,到相應學校審核入學相關材料。
符合小學入學條件第3條或第4條的適齡兒童,法定監護人須在規定時間內,持相關材料經所在學區和相關部門聯合審核通過後,按要求取得《學齡人口信息采集表》,到相應學校登記,在區內協調解決。
符合小學入學條件第5條的適齡兒童,法定監護人須在規定時間內,持相關材料經居住地所在街道辦事處或鎮人民政府和相關部門聯合審核通過後,按要求取得《學齡人口信息采集表》,到相應學校登記,在區內協調解決。
符合海澱區入學條件的適齡兒童,可以申請就讀經區教委批準的具備當年招生資質的民辦學校,按照自願原則填報誌願。對報名人數超過民辦學校麵向社會招生人數的,實行派位錄取。
四、初中入學條件及方式
初中入學條件
完成小學教育的適齡少年,申請在海澱區升入初中的,需滿足下列條件之一:
1.具有海澱區學籍的,本市戶籍小學畢業生和經審核通過的非本市戶籍小學畢業生;
2.學籍不在海澱區,但全家戶籍在海澱區或法定監護人在海澱區具有本人的合法住宅類房產並實際居住的本市戶籍小學畢業生;
3.經審核通過的按本市戶籍對待的適齡少年,包括區台辦認定的台胞子女、區僑務部門認定的華僑子女、國家或北京市博士後管理部門認定的在京在站博士後研究人員子女、符合隨軍進京落戶條件正在辦理隨軍手續的現役軍人子女,父母一方為本市戶籍或持有《北京市工作居住證》的適齡少年;
4.非本市戶籍和學籍的適齡少年,因法定監護人在海澱區工作或居住,需要在海澱區接受初中教育的,其法定監護人需提供本人在京務工就業材料、在京實際住所居住材料、北京市居住證及全家戶口簿等相關材料,並通過居住地所在街道辦事處或鎮人民政府會同相關部門的聯合審核。
初中入學方式
1.九年一貫製直升入學。九年一貫製學校小學畢業生直升本校初中。
2.按比例對口直升入學。符合按比例對口直升入學條件的小學畢業生,按照自願原則填報誌願。對報名人數超過招生人數的,實行派位錄取。
3.公辦初中登記入學。符合海澱區初中入學條件的小學畢業生,依據區教委劃定的登記入學區域,按照自願原則填報誌願。對報名人數超過招生人數的,實行派位錄取。
4.公辦寄宿學校(班)入學。符合海澱區初中入學條件的小學畢業生,可以申請就讀經區教委批準的具備當年招收寄宿生資質的公辦學校(班),按照自願原則填報誌願。對報名人數超過招生人數的,實行派位錄取。
5.民辦學校入學。符合海澱區初中入學條件的小學畢業生,可以申請就讀經區教委批準的具備當年招生資質的民辦學校,按照自願原則填報誌願。對報名人數超過民辦學校麵向社會招生人數的,實行派位錄取。
6.派位入學。符合海澱區初中入學條件的小學畢業生,原則上以就讀小學所在招生區域為界進行派位錄取。
五、落實資格審核,完善入學方式
落實入學資格審核
1.區教委將聯合街道辦事處或鎮人民政府與公安海澱分局、區房管局、住建委、市規劃自然資源委海澱分局、區人力社保局、區市場監管局、區稅務局等相關部門,共同審核入學資格,並由相關單位開展入戶核查工作,防止出現弄虛作假行為,做好對合法穩定工作、實際居住條件的審核,完善對空掛戶及辦公用房、地下室、過道房、車庫房等非住宅類不動產的審核。
2.各學校要積極引導家長嚴格遵守相關法律法規,選擇正確的入學途徑,如實申報入學材料。
持續完善入學方式
1.僅具有海澱區戶籍的適齡兒童,實際居住地址與其法定監護人在京合法住宅類房產地址不一致的,在區內協調解決。
繼續執行“2022年1月1日後,戶籍從外省市或本市其他區遷入海澱區的適齡兒童申請入小學時,不再對應登記入學劃片學校,在區內協調解決”“2022年1月1日後,海澱區戶籍但學籍不在海澱區的本市就讀小學畢業生,其戶口所在地址與法定監護人在京合法房產地址不一致,申請在海澱區升入初中的,在區內協調解決”等政策。
2.繼續執行“六年一學位”政策:將適齡兒童入學登記地址、就讀學校信息與2018年以來該登記地址入學信息進行比對,自該登記地址對應住房用於登記入學之年起,原則上六年內隻提供一個入學學位。(符合國家生育政策的適齡兒童除外。)
繼續執行“九年一貫製學校九年一學位”政策:2022年起,所有用於九年一貫製學校登記入學的住房,自該套住房地址用於登記入學之年起,九年內隻提供一個入學學位。(符合國家生育政策的適齡兒童除外。)
繼續執行“2019年1月1日後在海澱區新登記並取得房屋不動產權證書的住房用於申請入學的,將繼續通過電腦派位的方式多校劃片入學”政策。
3.2020年後新建的中小學(含增設的初中部、小學部),將繼續實施多校劃片,通過電腦派位的方式招收新生。新設立的公辦學校參照新建校執行。經區教委批準與中學建立對口直升機製的小學,其新招收的小學生,六年後畢業升學按照區教委批準的中學對口直升計劃登記入學。
六、工作要求
依法保障其他適齡兒童少年接受義務教育
同等條件優先保障符合條件的殘疾兒童少年就近就便入學,實現“優先保障零拒絕”。特殊教育學校要按時做好新生入學工作。烈士子女、台籍學生、華僑子女、現役軍人子女、全國勞動模範子女按有關規定在同等條件下給予照顧。凡屬海澱區區級及以上人民政府引進人才子女入學,按有關規定辦理。駐區高校、科研機構等單位舉辦的學校,按照區教委批準的方式開展義務教育入學工作。
加強招生計劃管理
區教委根據全區生源預測情況,加強入學工作的計劃管理,製定小學和初中招生計劃,並報市教委備案。各學校未經批準不得擅自調整招生計劃。
嚴格執行招生政策
各學校應加強招生工作的規範管理,加強入學資格審核,嚴格執行區教委確定的義務教育登記入學範圍和計劃。各民辦學校要嚴格執行市區教委統一規定的時間和程序,與公辦學校同步報名、同步開展錄取、同步注冊學籍,嚴格執行招生簡章、廣告備案製度,公開公示收費標準,以招收海澱區學生為主,確保入學工作平穩有序。
加強學籍管理
海澱區統一使用北京市義務教育入學服務平台,對每一名適齡兒童少年的入學途徑和方式進行全程記錄。北京市中小學信息管理係統將依據北京市義務教育入學服務平台建立新生學籍。各類學校要為學生建立正常學籍,不得招收不符合條件的學生在校就讀,區教委將加大學籍監管力度。
嚴肅入學紀律
各類學校要嚴格遵守教育部和市區教委的招生工作紀律要求。嚴禁以考試成績和各類競賽證書、培訓競賽成績、考級證明等作為招生依據。嚴禁以麵試、評測、接收簡曆等各種形式選拔學生。嚴禁學校和校外培訓機構以培訓班、校園開放日、夏令營等形式提前招生、選拔學生。嚴禁初中校違規在小學非畢業年級提前招生。嚴禁任何學校以實驗班、特色班、國際部、國際課程班等名義招生。
加大宣傳力度
按照北京市的統一要求,區教委將及時向社會公布義務教育階段入學政策和相關信息,並加大對政策的解讀和宣傳力度。



