政務公開 > 政策公開 > 政策文件
  1. [主題分類] 國土資源、能源/土地
  2. [發文機構] 北京市規劃和自然資源委員會
  3. [聯合發文單位] 北京市發展和改革委員會;北京市農業農村局;北京市園林綠化局
  4. [實施日期]
  5. [成文日期] 2023-06-10
  6. [發文字號] 京規自發〔2023〕168號
  7. [廢止日期]
  8. [發布日期] 2023-06-10
  9. [有效性]
  10. [文件來源] 政府公報 2023年 第43期(總第823期)

北京市規劃和自然資源委員會等部門關於印發《關於加強點狀配套設施用地管理促進鄉村振興的指導意見(試行)》的通知

打印
字號:        

京規自發〔2023〕168號

各相關區人民政府:

  為貫徹落實北京城市總體規劃,促進首都鄉村振興,推進城鄉融合發展,保障首都生態安全,市規劃自然資源委、市發展改革委、市農業農村局、市園林綠化局聯合製定《關於加強點狀配套設施用地管理促進鄉村振興的指導意見(試行)》,並經市委全麵深化改革委員會第五次會議審議通過,現予印發施行。

北京市規劃和自然資源委員會    

北京市發展和改革委員會    

北京市農業農村局    

北京市園林綠化局    

2023年6月10日  


關於加強點狀配套設施用地管理促進鄉村振興的指導意見(試行)

  為貫徹落實北京城市總體規劃,促進首都鄉村振興,推進城鄉融合發展,保障首都生態安全,根據《國務院關於促進鄉村產業振興的指導意見》《自然資源部 國家發展改革委 農業農村部關於保障和規範農村一二三產業融合發展用地的通知》《北京市生態涵養區生態保護和綠色發展條例》《北京市“十四五”時期鄉村振興戰略實施規劃》等有關要求,現就加強點狀配套設施用地管理提出如下意見:

  一、總體要求

  (一)指導思想。以習近平新時代中國特色社會主義思想為指導,全麵貫徹落實黨的二十大精神和習近平總書記對北京一係列重要講話精神,全麵推進鄉村振興的決策部署,堅持以新時代首都發展為統領,堅持以北京城市總體規劃和分區規劃為引領,堅持大城市帶動大京郊、大京郊服務大城市,切實加強點狀配套設施用地管理,落實最嚴格的耕地保護製度、生態環境保護製度和節約集約用地製度,為促進首都鄉村振興、推進城鄉融合發展和保障首都生態安全奠定堅實基礎。

  (二)基本原則。

  規劃引領,嚴守底線。深入實施北京城市總體規劃和分區規劃,落實北京市生態安全格局專項規劃和國土空間生態修複規劃,切實加強規劃引領和剛性管控作用,統籌兼顧生態安全與綠色發展,確保不得占用耕地保護空間和生態保護紅線,不得突破城鄉建設用地和建築規模管控要求,不得破壞生態環境和鄉村風貌。

  生態優先,點麵結合。以山水林田湖草沙係統治理為統領,以提升非建設空間的生態複合功能和生態係統服務價值為目標,以促進耕地集中連片保護和適度規模化經營為導向,確保點狀配套設施用地依托本地農業生態資源,為首都鄉村振興和綠色發展提供必要的配套支撐。

  村地區管,鄉鎮統籌。各區應當在嚴格正負麵清單、明確規劃用途、嚴控用地規模、管控建築風貌、限定用地條件的基礎上,切實加強方案審查和監督監管,及時製止和嚴肅查處各類違法違規行為。堅持在區級層麵結合鄉鎮農業生態資源要素特點,以鄉鎮為單元統籌布局,切實避免過度分散、遍地開花。

  盤活存量,分批實施。各區應當依據國土空間規劃,結合全域土地綜合整治、土地資源整理和拆違騰地等工作,加強農村存量建設用地盤活騰挪空間和閑置空間資源的統籌利用,在優先保障農民居住和公共服務、基礎設施建設的前提下,為點狀配套設施提供必要、合理的空間保障。鼓勵各區結合本區農村綠色生態產業發展需求分批開展試點,及時總結經驗,形成典型案例。

  二、明確內涵範圍

  (一)概念內涵。本指導意見所稱的點狀配套設施用地,是指經嚴格論證必須在產業園區外、城鎮開發邊界外和村莊建設邊界外安排的,依托本地農業資源,直接服務於農業生產、農業高科技、種業高科技、農村一二三產業融合發展,根據規劃用地性質和土地用途靈活點狀布局的建設用地。

  (二)適用範圍。本指導意見主要適用於北京城市總體規劃確定的多點地區和生態涵養區,通州區的農村地區可參照執行。

  中心城區應當執行綠隔地區相關政策;產業園區外、城鎮開發邊界外和村莊建設邊界外的單獨選址項目以及設施農用地,應當按照有關規定執行,以上情況不適用本指導意見。

  三、統籌布局要求

  各區應當嚴格落實北京城市總體規劃和分區規劃的剛性管控要求,充分發揮責任規劃師的作用,切實加強對不同類型農村產業融合發展用地規劃引導,因地製宜合理安排用地規模、結構布局及配套公共服務設施、基礎設施,做好與鄉鎮國土空間規劃和村莊規劃等的有序銜接,有效保障農村產業融合發展用地需求。

  (一)規模較大、工業化程度高、分散布局配套設施成本高的產業項目要進產業園區;具有一定規模的農產品加工要向新城或有條件的鄉鎮城鎮開發邊界內集聚;直接服務種植養殖業的農產品加工、電子商務、倉儲保鮮冷鏈、產地低溫直銷配送等產業,原則上應集中在行政村村莊建設邊界內;直接服務都市型現代農業、林下經濟的配套設施,原則上應集中在行政村村莊建設邊界內,經論證確需在邊界外布局的,應利用農村存量集體建設用地統籌安排。

  (二)點狀配套設施用地應當充分利用農村閑置空間資源和盤活騰挪空間等存量農村集體建設用地,並確保優先在鄉鎮國土空間規劃劃定的有條件建設區,以及在市政和交通設施條件相對完善或具備設施銜接條件的地區統籌布局,實行嚴格的用地比例、用地麵積、建築高度和建築風貌管控,提高土地利用效率,節約集約用地。

  四、強化規劃管控

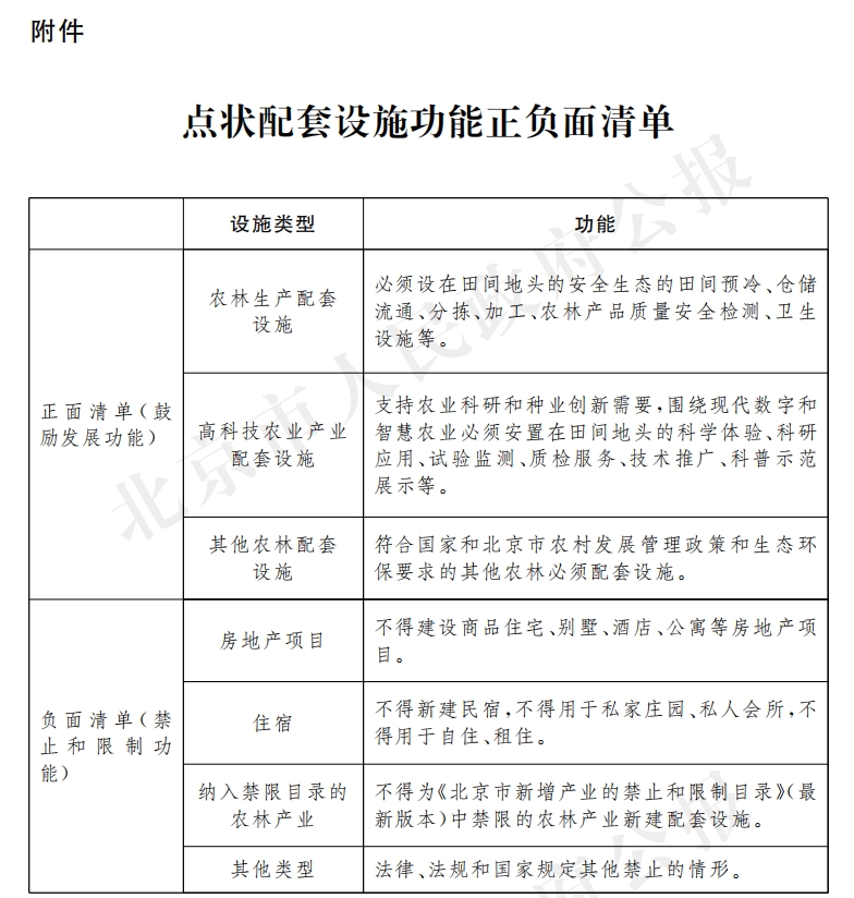
  (一)正負麵清單。點狀配套設施用地必須依托本地農業資源,符合正負麵清單中鼓勵發展和禁止限製功能(附件),原則上僅允許建設必需的農業生產配套設施、高科技農業配套設施。各區應當結合本區實際情況,進一步細化正負麵清單。

  (二)規劃用途。點狀配套設施用地為集體建設用地,土地用途應當依據鄉鎮國土空間規劃和村莊規劃,結合農業生產和高科技農業發展需要,在年度實施計劃或近期擬建設項目規劃綜合實施方案時予以明確。為促進點狀配套設施用地集約高效配置,鼓勵多種規劃用途複合利用,並按建設用地功能複合利用相關規定執行。

  (三)指標來源。在不突破鄉鎮國土空間規劃城鄉建設用地、建築規模等約束性指標的前提下,可統籌使用鄉鎮國土空間規劃預留指標或區級預留指標。指標應優先保障流轉後進行規模化經營管理的耕地、園地、林地等生態空間,特別是實施耕地集中連片保護和適度規模化經營必要的點狀配套設施建設的合理需求。

  (四)用地規模。點狀配套設施用地服務的非建設空間麵積原則上不得小於200畝,配套設施建設用地不得超過直接服務的農林生態資源空間麵積的0.5%,總用地麵積上限不超過10畝,單體建築麵積原則上不超過500平方米。

  (五)用地條件。點狀配套設施用地原則上避讓飲用水源保護區等水域保護範圍,自然保護地核心保護區、一級保護林地、國家級一級公益林、地質災害、洪澇災害危險區,並符合各類自然保護地管控要求,不得造成環境汙染。點狀配套設施應當充分考慮運營所需基礎設施的建設和使用成本,加強點狀配套設施涉及基礎設施建設條件論證,探索采用可再生能源及資源再生利用等新型能源供應方式,加強與周邊地區基礎設施的統籌銜接,確保設施與配套的市政交通同步實施。

  (六)建築風貌。單體建築原則上應當控製在1層,房屋高度原則上不得超過6米,根據實際功能需要,局部高度不得超過9米,並落實特定地區的管控要求。針對生產型配套設施高度確需超過9米的特殊情形,在保障需求合理性和村莊風貌整體協調性的基礎上進行建設。建築體量、材質、色彩等應符合生態環保和鄉村風貌要求,體現京郊農村自然和文化特色,並與周邊環境相協調。

  (七)建築品質。鼓勵點狀配套設施建築在改造建設中采用低能耗建築設計,並結合屋頂和院落可利用空間,因地製宜應用太陽能光伏、光熱等清潔能源,建設經濟實用、節能減排、綠色零碳的點狀配套設施,彰顯小而精、小而美的建築品質。

  五、嚴格審查審批

  (一)各區應當按照“村地區管、鄉鎮統籌”的原則先行開展試點工作,結合農業生產、農業高科技、種業高科技、農村一二三產業融合發展需要,研究確定需優先開展試點工作的鄉鎮1個-2個,每個鄉鎮確定3個-5個具有示範帶動作用且能夠有效帶動農民就業增收的試點項目。

  各區依據項目類型明確點狀配套設施的立項部門。農村集體經濟組織興辦企業或者與其他單位、個人以土地使用權入股、聯營等形式共同舉辦企業的,可以依據《土地管理法》第六十條規定使用規劃確定的建設用地。單位或者個人也可以按照國家和本市統一部署,通過集體經營性建設用地入市的渠道,以出租、出讓等方式使用集體建設用地。

  (二)各區應當以鄉鎮為單元,明確試點鄉鎮年度項目實施計劃(含用地布局論證方案)。實施計劃應當明確項目功能定位、服務範圍(應附相應土地流轉合同)及設施需求,明確產業類型、用地規模布局、建築規模、配套市政交通條件等,明確保障當地農民就業、農民增收、集體經濟發展的相關措施。

  (三)年度實施計劃和近期擬建設項目的規劃綜合實施方案(應附相關矢量數據)經有關程序批準後,由區政府報送市級相關部門,並同步更新維護村莊規劃。

  (四)點狀配套設施需以占地方式申報審批手續,申報主體為村集體經濟組織或者鎮(鄉)聯營公司,原則上按照現行建設用地項目審批程序辦理,與其配套的市政交通設施可參照同步審批辦理。嚴格建設工程設計方案的審查,禁止采用類住宅套型設計。為深化“放管服”改革和優化營商環境,提升點狀配套設施項目審批效率,符合低風險類工程的項目應當依法依規按照低風險類工程建設項目審批流程辦理。

  六、加強實施監管

  (一)加強市級指導監督。市規劃自然資源、農業農村、發展改革、園林綠化等相關部門應當將點狀配套設施用地項目作為促進鄉村振興、保障農村一二三產業發展的重要抓手,並加強政策統籌、技術指導和實施評估,加大對試點實施的監督檢查力度,並在不斷總結試點經驗的基礎上,建立健全點狀配套設施用地政策體係。

  (二)強化市區協同聯動。市區兩級部門在項目準入要求、產業清單管理、規劃用地立項許可、工程建設施工驗收、評估監管項目退出等方麵上下協同聯動,形成快速反饋機製。將點狀配套設施建設項目統籌納入國土空間規劃“一張圖”實施監督信息係統進行動態監管,做好產業準入退出、年度評估和行業監管,保障各區試點項目有序建設。

  (三)壓實區級主體責任。各區應加強黨建引領,嚴格落實“村地區管”要求,結合本區資源稟賦和發展需求出台本區實施細則。實施細則應包含區級論證審查報批程序、準入退出條件、動態監管和定期評估措施、違法違規處置機製等,實行全生命周期管理。實施細則需報送市規劃自然資源、農業農村、發展改革、園林綠化等相關部門。

  (四)強化從嚴從緊管理。落實區級監管責任,加大監督檢查力度。堅決製止耕地“非農化”行為,防止耕地“非糧化”。嚴禁以點狀配套設施用地為名開發建設商品住宅、別墅、酒店、公寓等房地產項目,不得用於民宿、自住、租住。堅決遏製打擊違法建設“大棚房”行為,不得擅自改變用途或分割轉讓轉租。嚴格按照規劃建設使用,充分保障農民權益,防止以“新產業、新業態”為名擅自擴大建設用地規模。對於違法違規占用、轉讓土地及改變土地用途等行為,依據相關法律法規嚴肅查處。如執行過程中遇到問題應及時報告。

  本指導意見自印發之日起實施,有效期5年。

分享:

您訪問的鏈接即將離開“首都之窗”門戶網站 是否繼續?