東教發〔2024〕13號
各中小學:
現將《東城區2024年義務教育階段入學工作實施細則》印發給你們,請認真遵照執行。
北京市東城區教育委員會
2024年4月29日
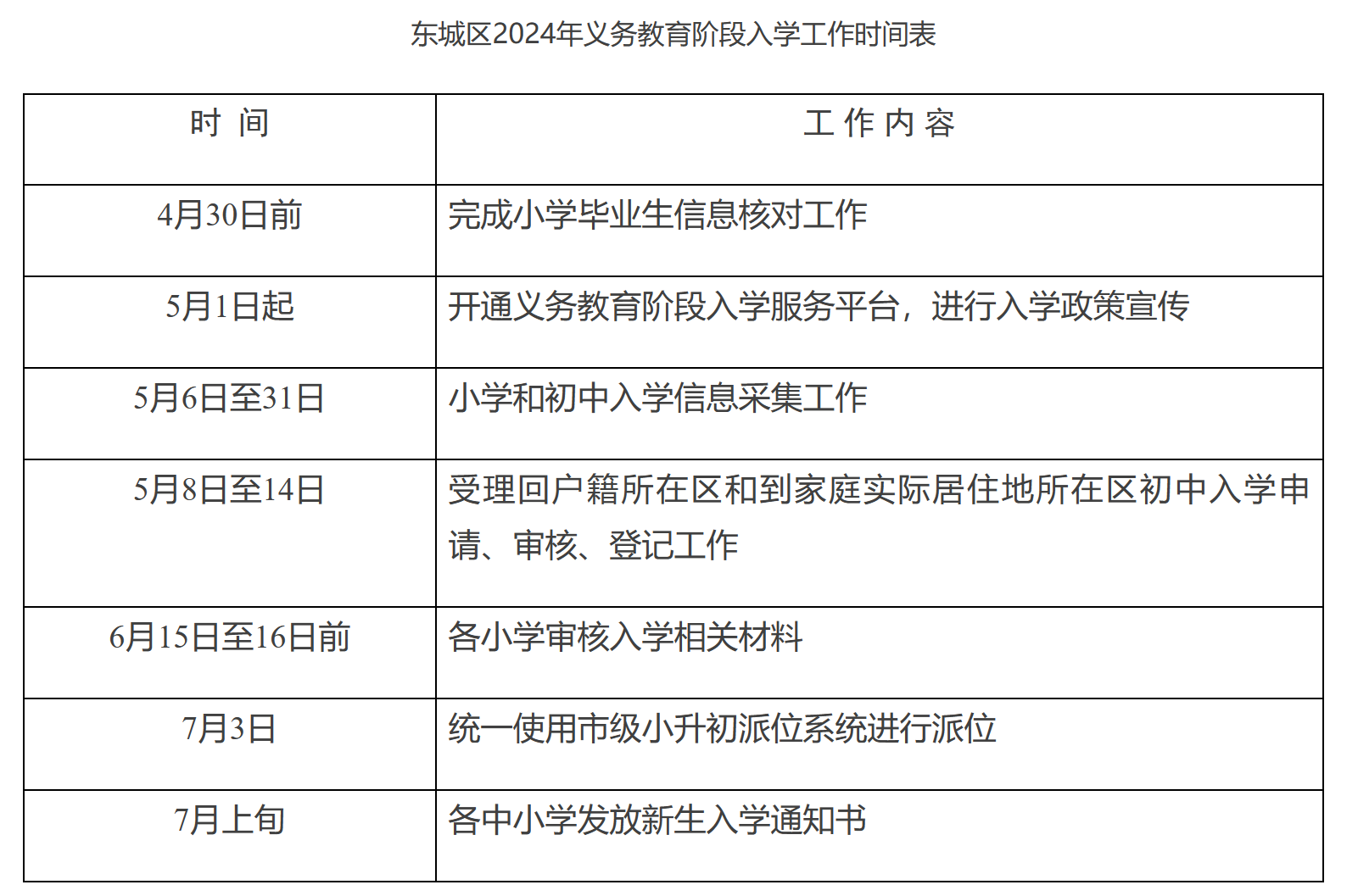
東城區2024年義務教育階段入學工作實施細則
根據教育部、北京市教委關於義務教育免試就近入學工作的總體部署,依據《北京市教育委員會關於2024年義務教育階段入學工作的意見》(京教基二〔2024〕4號)文件精神,為依法保障適齡兒童少年接受義務教育的權利,結合東城區教育實際,經區政府批準,特製定本細則。
一、指導思想
堅持以習近平新時代中國特色社會主義思想為指導,深入學習貫徹黨的二十大和二十屆二中全會精神,堅持和捍衛“兩個確立”,切實增強“四個意識”、堅定“四個自信”、做到“兩個維護”。全麵貫徹黨的教育方針,積極落實全國教育工作會精神,錨定教育強國建設目標任務,嚴格執行教育部陽光招生要求和市級決策部署,堅持以人民為中心發展教育,堅持穩中求進工作總基調,立足新發展階段,貫徹新發展理念,構建新發展格局,提高“四個服務”水平,大力促進教育公平,依據相關法律法規,進一步完善義務教育入學機製,嚴格規範入學秩序,加強入學工作管理。紮實推進義務教育全麵優質品牌化建設,繼續增加優質學位供給量,引導預期,促進義務教育優質均衡發展。堅持政府統籌,堅持免試就近入學和公平、公正、公開的原則,著力完善義務教育階段入學規則,完善本市戶籍無房家庭承租人適齡子女入學、非本市戶籍適齡兒童少年入學聯審製度,保持區域政策的連續性和可操作性,保障全區適齡兒童和小學畢業生接受義務教育的權益,維護社會穩定,努力讓每個孩子都享有公平而有質量的教育。
二、入學條件及方式
(一)本市戶籍適齡兒童入學
凡年滿6周歲(2018年8月31日以前出生)的具有東城區戶籍、東城區房屋產權證(法定監護人持有)的適齡兒童均須參加學齡人口信息采集,免試就近入學。本市非東城區戶籍無房家庭適齡子女在東城區入學按有關規定辦理,依據市住房城鄉建設委等八部門《關於加快發展和規範管理本市住房租賃市場的通知》(京建法〔2017〕21號)執行,無房家庭認定標準參照本市申請保障性住房的標準進行確認。經北京市住房管理等相關部門審核,通過後,東城區教委將通過電腦派位的方式在東城區內多校劃片安排入學。根據學位供給情況和戶籍、房產、居住年限等因素,積極穩妥推進以登記入學為主,單校劃片和多校劃片相結合的入學方式,繼續推行學區製和九年一貫製對口入學,形成更加公平完善的就近入學規則。
進一步強化部門聯動審核,東城區教委聯合相關部門完善義務教育入學聯審機製,共同審核入學資格。特別是嚴格對過道房、地下室、車庫房、空掛戶等情況進行核查。
東城區教委自2019年起,對適齡兒童入學登記的實際居住地址及適齡兒童就讀學校實施記錄,自該地址用於登記入學之年起,原則上六年內隻提供一個單校劃片入學學位(符合國家生育政策的除外)。入學登記的實際居住房屋不動產權證書為2018年12月31日後取得的家庭,通過電腦派位的方式在東城區內多校劃片安排入學。
(二)本市戶籍小學畢業生入學
通過一般初中(優先發展初中)登記入學、全區派位和學區服務片派位安排入學。學生通過北京市初中入學服務係統統一網上填報誌願。報名人數少於招生人數的初中,直接入學;報名人數超過招生人數的初中,隨機派位入學,保證每位小學畢業生免試就近升入初中。繼續做好九年一貫製直升工作,鞏固改革成果,落實定向名額派位入學工作。
學籍與戶籍、家庭實際居住地不在同一區的小學畢業生,申請回戶籍、家庭實際居住地升初中,需在規定時間內到戶籍、家庭實際居住地所屬區辦理初中入學審核、登記。回東城區升初中的小學畢業生須具有東城區戶籍及東城區房屋產權證(法定監護人持有)。
(三)按本市戶籍對待的適齡兒童少年入學
包括區台辦認定的台胞子女、區僑務部門認定的華僑子女、國家或北京市博士後管理部門認定的在京在站博士後研究人員子女、符合隨軍進京落戶條件正在辦理隨軍手續的現役軍人子女、父母一方有本市戶籍或持有《北京市工作居住證》的適齡兒童少年,入學方式與本市戶籍相同。
(四)非本市戶籍適齡兒童少年入學
按照北京市非本市戶籍適齡兒童少年接受義務教育材料審核指導要求,製定《東城區2024年非本市戶籍適齡兒童少年入學審核實施細則》,建立日常聯合審核機製並積極穩妥做好義務教育全學段材料審核。非本市戶籍適齡兒童少年,因父母在東城區工作並居住且需要在東城區接受義務教育的,須按照《東城區2024年非本市戶籍適齡兒童少年入學審核實施細則》進行入學資格審核,通過後,東城區教委將通過電腦派位的方式在東城區內多校劃片安排入學。
(五)殘疾兒童少年同等條件下在服務範圍內就近就便優先入學。
(六)區級以上引進人才的子女入學按有關規定辦理。烈士子女、台籍學生、華僑子女、現役軍人子女、全國勞動模範子女按有關規定在同等條件下給予照顧。
三、工作要求
(一)義務教育階段入學工作涉及千家萬戶,政策性強,是基礎教育規範辦學的重要環節。各校要高度重視,顧全大局,精心組織,規範操作,杜絕違規現象。
(二)2024年義務教育階段入學繼續實行計劃管理,各學校要加強入學需求前瞻預測,結合學齡人口數量、小學畢業生數量和辦學規模,保障學位供給,按照東城區教委下達的招生計劃進行招生,學校未經批準不得擅自調整招生計劃。
(三)義務教育階段入學使用全市統一的小學和初中入學服務係統,對每一個學生入學途徑和方式全程記錄,教育行政部門依據權限可進行查詢和監控。
(四)各校要嚴格執行北京市教委、東城區教委統一規定的時間和入學工作程序;嚴禁以考試成績和各類競賽證書、培訓競賽成績、考級證明等作為招生依據,嚴禁以麵試、評測、接收簡曆等各種形式選拔學生,嚴禁學校和校外培訓機構以培訓班、校園開放日、夏令營等形式提前招生、選拔學生,嚴禁任何學校以實驗班、特色班、國際部、國際課程班等名義招生,對存在違規行為的依據有關規定嚴肅處理。
區教委將會同街道辦事處組織和督促適齡兒童少年在新學年開學時入校就讀,防止義務教育階段學生輟學。
區教委將繼續對義務教育階段入學工作開展重點督導檢查。
(五)各校要成立招生工作領導小組,加強義務教育階段入學工作管理。要及時公布學校性質、辦學規模、經費來源、服務範圍、招生計劃及接收學生的結果等信息。做好入學政策的宣傳,積極引導家長嚴格遵守相關法律法規,杜絕弄虛作假行為,如有發生,一經查實依法追究相關單位或個人責任。義務教育階段入學工作期間,各校要建立特殊情況會商機製和突發事件報告製度,平穩推進東城區義務教育階段入學工作順利實施。
附件


