各區人民政府,市政府相關委、辦、局,相關市屬機構:
為貫徹落實《中華人民共和國噪聲汙染防治法》,加強噪聲汙染防治監督管理,明確執法職權,經市政府同意,現將《〈中華人民共和國噪聲汙染防治法〉相關條款政府指定部門》印發給你們,請認真遵照執行。
北京市人民政府辦公廳
2024年6月15日
(此件公開發布)
附件:






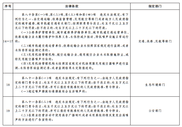
注:鐵路、民航部門按照《中華人民共和國噪聲汙染防治法》及國家有關規定執行。
北京市人民政府辦公廳關於印發 《〈中華人民共和國噪聲汙染防治法〉相關條款政府指定部門》的通知
各區人民政府,市政府相關委、辦、局,相關市屬機構:
為貫徹落實《中華人民共和國噪聲汙染防治法》,加強噪聲汙染防治監督管理,明確執法職權,經市政府同意,現將《〈中華人民共和國噪聲汙染防治法〉相關條款政府指定部門》印發給你們,請認真遵照執行。
北京市人民政府辦公廳
2024年6月15日
(此件公開發布)
附件:






注:鐵路、民航部門按照《中華人民共和國噪聲汙染防治法》及國家有關規定執行。
您訪問的鏈接即將離開“首都之窗”門戶網站 是否繼續?