京國動辦發〔2024〕52號
各區國動辦、北京經濟技術開發區綜合執法局,市國動辦相關處和事業單位:
現將《北京市國防動員係統行政裁量權基準》印發給你們,請認真貫徹執行。
北京市國防動員辦公室
2024年7月15日
(此件主動公開)
北京市國防動員係統行政裁量權基準
為貫徹落實《關於進一步規範行政裁量權基準製定和管理工作的意見》(國辦發〔2022〕27號)、《關於進一步規範行政裁量權基準製定和管理工作的實施意見》(京依法行政辦發〔2023〕4號)等文件精神和本市相關工作要求,規範行政裁量權行使,市國動辦結合工作實際,根據相關法律法規和文件規定,進一步明確了人民防空領域行政許可、行政檢查和國防動員領域行政獎勵的裁量基準,製定了《北京市國防動員係統行政裁量權基準》(以下簡稱《基準》)。
一、行政許可裁量基準
行政許可裁量基準表(見附件1)。明確了行政許可事項的名稱、設定依據、實施機關、許可條件、申請材料、審批程序、審批時限、中介服務、收費情況等內容。
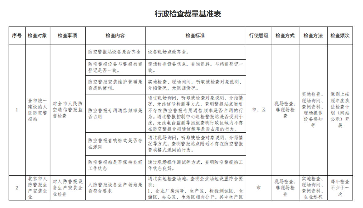
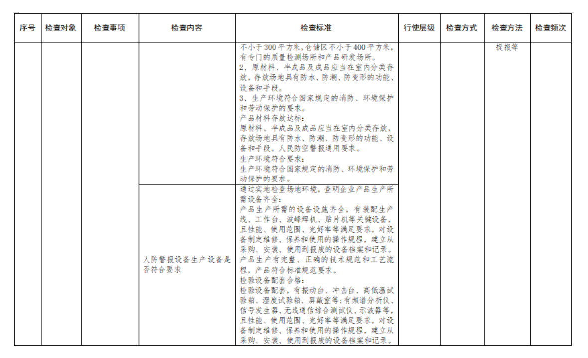
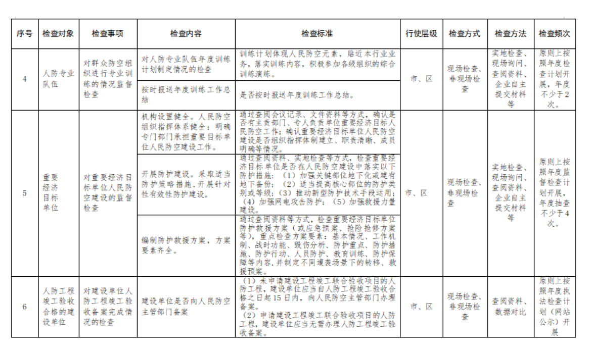
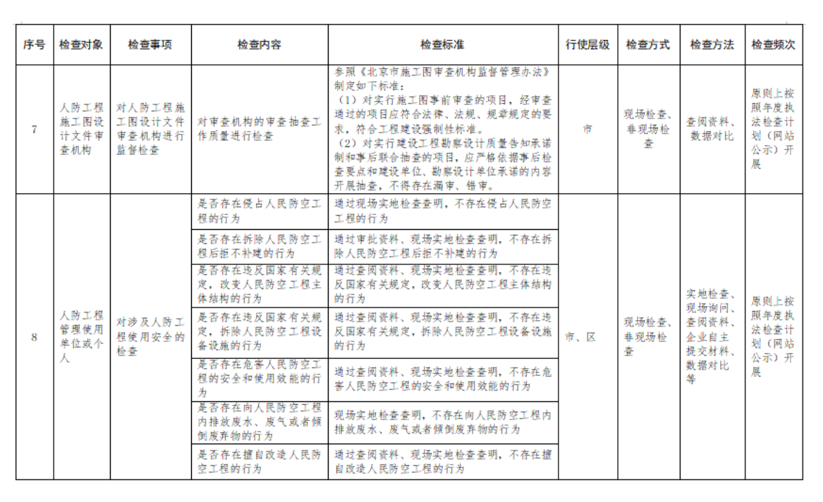
二、行政檢查裁量基準
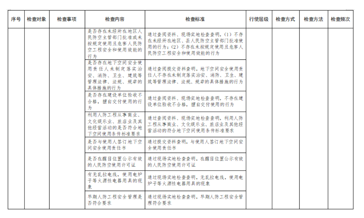
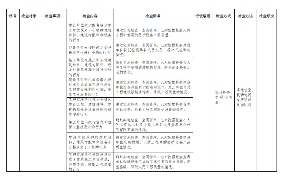
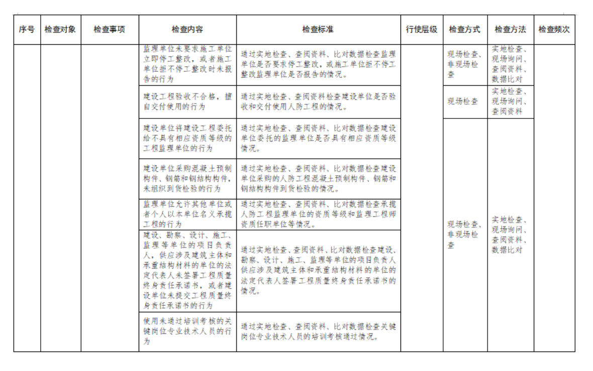
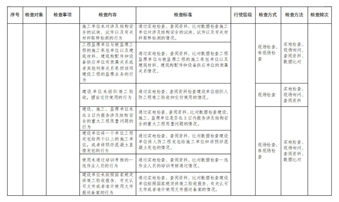
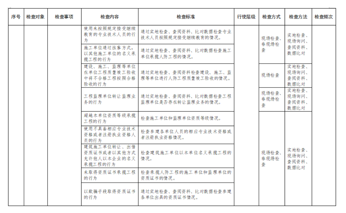
行政檢查裁量基準表(見附件2)。根據行政執法“三項製度”和“雙隨機”檢查工作要求,結合北京市國防動員係統“雙隨機”抽查事項清單和各領域執法檢查單等,進一步明確了檢查對象、檢查項名稱、檢查內容、檢查標準、行使層級、檢查方式、檢查方法、檢查頻次等內容。
三、行政獎勵裁量基準
行政獎勵裁量基準表(見附件3)。明確了北京市國防動員係統先進集體和先進個人的獎勵事項的名稱、設定依據、實施機關、辦理條件、申請材料、審批程序、評選周期、中介服務、收費情況等內容。
此外,行政處罰裁量基準按照《北京市人民防空係統行政處罰裁量基準(2023版)》(京國動辦發〔2023〕116號)執行。
本《基準》自印發之日起施行,由北京市國防動員辦公室解釋。
附件1





附件2















附件3


