一、2024年國民經濟和社會發展計劃執行情況
2024年,在以習近平同誌為核心的黨中央堅強領導下,在中共北京市委直接領導下,在市人大及其常委會監督支持下,全市上下堅持以習近平新時代中國特色社會主義思想為指導,深入貫徹黨的二十大和二十屆二中、三中全會精神,深入貫徹習近平總書記對北京重要講話精神,全麵落實市委工作要求,認真執行市十六屆人大二次會議審查批準的2024年國民經濟和社會發展計劃,落實市人大財政經濟委員會審查意見,堅持穩中求進、以進促穩、先立後破,加強經濟運行監測分析,著力深化改革、擴大開放,著力提振有效需求、提升產業能級,著力優化營商環境、提振發展信心,著力保障改善民生、防範化解風險,主要發展目標任務圓滿完成,高質量發展紮實推進。突出表現為:
——重大國家戰略縱深推進、成效顯著,首都功能持續提升。認真貫徹落實習近平總書記在深入推進京津冀協同發展座談會上的重要講話精神,疏解北京非首都功能取得新成效、北京中軸線曆時12年申遺成功,北京“新兩翼”建設取得更大突破、第二批市級機關完成搬遷,三地聯合編製現代化首都都市圈空間協同規劃,科技創新和產業融合發展水平提升,京津冀集成電路、智能網聯新能源汽車等5個先進製造業集群晉級“國家隊”,北京流向津冀技術合同成交額843.7億元、同比增長12.7%。
——重要活動保障圓滿成功、亮點紛呈,城市魅力持續彰顯。高標準完成新中國成立75周年慶祝活動、中非合作論壇峰會等服務保障工作。“四平台”國際影響力不斷提高,接訴即辦改革論壇、中國發展高層論壇2024年年會“北京之夜”、環球銀行金融電信協會國際銀行業運營大會(Sibos)2024年會、第十六屆北京市市長國際企業家顧問會議等成功舉辦,北京國際汽車展覽會、中國網球公開賽、WTT(世界乒乓球職業大聯盟)中國大滿貫、“京彩燈會”等大型活動精彩紛呈,全年舉辦大型活動1931場次、同比增長20.9%。“北京‘雙奧’與中華文化”“你好!中國·魅力北京”等文化交流活動向世界展示曆史與現代交融的魅力北京。
——重磅改革舉措係統布局、全麵發力,發展動力持續釋放。《中共北京市委貫徹〈中共中央關於進一步全麵深化改革、推進中國式現代化的決定〉的實施意見》出台實施。市級政府機構改革任務完成。促進民營經濟發展壯大聯席會議製度和民營企業常態化溝通交流機製切實為企業解難題。公平競爭審查製度全麵落實,招商引資行為有序規範,融入和服務全國統一大市場建設步伐加快。創新鏈產業鏈資金鏈人才鏈深度融合實施方案出台,12家試點單位完成64項科技成果賦權,文化文物單位績效激勵改革試點啟動。“兩區”建設高標準推進,製度型開放穩步擴大。北京市優化營商環境條例完成修訂,年度413項優化營商環境改革任務全麵完成,“北京服務”品牌持續擦亮。
——首都經濟運行總體平穩、穩中有進,向好態勢持續增強。統籌發揮經濟工作各機製作用,精準有力實施逆周期調節,在攻堅克難中穩步發展,經濟運行主要指標符合預期,預計全市地區生產總值同比增長5.2%左右,一般公共預算收入同比增長3.1%,城鎮調查失業率4.1%左右,居民人均可支配收入增長4.5%左右,居民消費價格漲幅0.1%。科技創新投入力度加大,未來產業前瞻性布局,戰略性新興產業發展壯大,傳統產業迭代升級,新質生產力穩步發展,高精尖產業支撐穩定、向新向優,1—11月規模以上工業增加值同比增長7%,信息服務業收入同比增長11.1%,人均地區生產總值和萬元地區生產總值能耗、水耗、碳排放等指標保持全國省級地區最優水平。
一年來,重點圍繞6個方麵開展工作,取得了積極成效。
(一)聚焦鞏固增強經濟回升向好態勢,著力推動一攬子存量和增量政策落地見效,首都經濟發展質效不斷提升
政策“組合拳”發力顯效。全力爭取超長期特別國債資金301.6億元,86個“兩重”領域重大項目全部開工,加力實施設備更新和消費品以舊換新,1—11月設備購置投資同比增長37.7%。因時因勢優化房地產調控政策,市場交易有所回暖,12月份二手房成交量創21個月以來新高。發行地方政府專項債券1048億元;新設政府投資基金擴展至8個投資領域、帶動社會投資286億元;市政府固定資產投資安排123億元培育發展新動能和70億元促投資真抓實幹獎勵,提前下達2025年市政府固定資產投資100億元,有力支撐經濟回升向好。集中發布金融“五篇大文章”政策舉措;深入實施“暢融工程”,重點項目融資對接工作會推介項目197個、總投資超3500億元;建立支持小微企業融資協調工作機製,11月末全市普惠小微、民營經濟、創業擔保貸款餘額分別同比增長14.5%、7.3%、76.8%。上線發布首份中英文版北京產業地圖,做好經濟形勢和重大政策解讀、重點領域工作成效宣傳,組織實施第五次全國經濟普查;高質量推進“十五五”規劃前期重大問題研究。
消費新場景持續培育。改造升級15個重點商圈,投入運營17家商業綜合體;出台商業消費空間公共區域品質提升實施方案,開工建設西單連廊係統空間改造提升項目。新落地首店960家,舉辦百餘場新品首發首秀首展活動;新認定北京老字號28家,“龍墩墩”“蛇墩墩”等“北京禮物”廣受歡迎;出台美食之都行動方案和促進直播電商高質量發展措施。製定推動旅遊業高質量發展實施意見,“漫步北京”品牌發布120條精品旅遊路線,古北水鎮成為本市首個國家級旅遊度假區,20個博物館試點延時開放,全市接待旅遊人數同比增長12.5%;以“京彩四季”為主題開展“京城十二令”月度精品活動,建立大型商業類活動綜合服務保障協調機製,出台促進多元消費業態融合高質量發展行動方案,國家會議中心二期會展中心亮相,9家萬平方米以上專業展覽場館舉辦各類活動數量同比增長36%。“雙樞紐”國際消費橋頭堡建設加快推進,獲批全方位門戶複合型國際航空樞紐,國際及地區航班量恢複至2019年的83.6%;率先打造境外來賓支付服務示範區和支付服務中心,藍色港灣成為全國首個入境消費友好型商圈,全市接待入境遊客同比增長186.8%。出台有效降低全社會物流成本實施方案,製定五環路內新能源貨車優先通行政策。
投資新動能不斷提升。災後恢複重建取得階段性成果,“一年基本恢複”目標完成,“三年全麵提升”項目應開盡開;640項市區重大項目全部開工、總投資近6000億元;“3個100”市重點工程對全市投資支撐作用穩定在三成以上,1—11月全市固定資產投資同比增長5.6%。積極引導社會資本投向乘數效應高的產業領域,1—11月高技術產業投資同比增長40.5%;推進重要民生領域補短板強弱項,基礎設施投資、公共服務投資分別同比增長21.4%和37.2%。累計出台46個城市更新條例配套政策,完成核心區平房申請式退租2008戶,試點開展整院申請式退租、形成161個整院;完成548個老舊小區改造攻堅,啟動危舊樓房改建和簡易樓騰退20.6萬平方米;更新改造71處老舊廠房、超450萬平方米老舊低效樓宇;編製完成城中村改造五年規劃,有序實施20個城中村改造項目。印發投資項目審批改革方案和規範推進特許經營項目實施方案,麵向民間資本推介重大項目239個、總投資超2700億元,國內首單消費基礎設施REIT、首單民營產業園REIT成功發行。精準高效安排720億元市政府固定資產投資;實現建設用地供應約3437公頃。
(二)聚焦培育發展新質生產力,著力推動科技創新和產業創新深度融合,高精尖產業發展厚積成勢
原始創新策源能力顯著增強。全力服務保障國家實驗室建設,支持承擔國家科技重大專項;在京全國重點實驗室累計達77家、約占全國總數的28%;懷柔綜合性國家科學中心29個科技設施平台進入科研狀態,12個科技設施平台麵向全球開放共享;中關村人工智能研究院成立,新型研發機構累計達10家。領軍企業牽頭組建27個創新聯合體,116家企業入圍全國科創企業500強;累計設立自然科學聯合基金10支、總規模6.25億元。實施基礎研究領先行動和關鍵核心技術攻堅行動,率先支持非共識項目,湧現大規模量子雲算力集群、全球首款類腦互補視覺感知芯片等世界級創新成果,北京地區牽頭完成的58項成果獲國家科學技術獎、占全國28.7%。
專欄1:懷柔綜合性國家科學中心科技設施平台建設進展情況

科技創新主平台主陣地作用凸顯。部市聯合印發中關村世界領先科技園區建設方案,中關村規模以上重點企業技術收入同比增長超10%;一園一方案推動分園改革提升,探索建立新型“政府+市場”運營管理模式。“三城一區”統籌聯動與融合發展,中關村科學城投用通用人工智能創新園,懷柔科學城生命科學產業創新研究院揭牌,未來科學城國際生物工程中心一期主體工程完工,創新型產業集群示範區承接三大科學城成果超280項。
開放創新生態更具活力。北京國際科技創新中心建設條例正式實施,中關村先行先試24項改革措施全麵落地,累計19家高校院所500餘項專利向中小微企業許可使用。10家央屬單位和11家市屬單位開展職務科技成果管理試點,累計布局支持25家標杆孵化器、26家概念驗證平台。啟動國際人才服務保障綜合配套改革先行區建設,成立北京火炬科創融合孵化中心,優化國內外優秀高校畢業生引進政策,高被引科學家達431人次、居全球城市首位;設立本科生“啟研”計劃,北京集成電路產教融合基地啟動實體化運行。獲批金融資產投資公司股權投資試點,私募基金設立服務實現線上辦理;本市首個國家知識產權保護示範區獲批,新建11家知識產權公共服務工作站。出台科技創新國際化提升行動計劃,成功舉辦2024國際基礎科學大會、HICOOL2024全球創業者峰會、2024中歐人才論壇。
數字經濟蓬勃發展。形成“1+4+N+1”數據基礎製度框架體係,發布“數據要素×”實施方案,數據基礎製度先行區範圍拓展。編製數據要素綜合試驗區(北京)建設方案,市公共數據開放平台向社會開放1.8萬個高質量公共數據集,北京國際大數據交易所個人信息授權運營平台新增數據交易超10萬筆,企業數據資產入表金額超2億元。數字基礎設施超前布局,每萬人擁有5G基站61個、居全國首位,啟動F5G-A(增強型全光網絡)、5G-A(增強版5G)“雙萬兆”行動計劃,搭建國際首個通信與智能融合的6G外場試驗網,建設北京市數據流通利用增值協作網絡,國內首家數字人產業基地啟用。加快構建“一廊四極”算力基礎設施,新增智算供給8620P、累計超2.2萬P,上線算力互聯互通和運行服務平台;啟動公共數據訓練基地試點,上線北京市人工智能數據運營平台,推出全國首個國產算力場景驗證平台,落地全國首個實體化算法登記服務中心;出台“人工智能+”行動計劃,備案上線大模型105款、穩居全國首位,湧現全球首個通用人工智能體“通通”、全球首個原生多模態視覺模型“Emu3”等重大成果。成功舉辦2024世界智能網聯汽車大會,高級別自動駕駛示範區完成600平方公裏設施智能化部署,發布首批車路雲一體化4項地方標準。支持69家專精特新企業數字化轉型升級,新增9家國家級智能製造示範工廠,通用醫療北京基地獲評中國醫療設備首座“燈塔工廠”。城市碼服務平台2.0版上線,“京通”累計接入1264項市級服務,“京辦”注冊用戶超50萬人,“京智”接入56個決策專題。
專欄2:北京市人工智能應用場景聯合研發平台

三次產業競相發力。小米、理想、享界汽車陸續投產,北京時代電池基地開工;加快推進集成電路裝備及零部件基地建設,集成電路設計園二期揭牌,1—11月集成電路產量234億塊、同比增長10.7%;醫藥健康協同創新行動加快實施,國家藥品監督管理局“六大中心”全部落地,醫藥健康產業規模首次突破萬億元;出台促進低空技術和低空產業發展支持政策,首個產業園區落地。市場主體持續壯大,小巨人企業突破1千家,專精特新企業突破1萬家、總營收實現1萬億元。發布首批10家未來產業育新基地;成功舉辦2024世界機器人大會,國家地方共建具身智能機器人創新中心,全球首個純電驅全尺寸人形機器人“天工”亮相北京亦莊半馬賽事;全國首家量子科技孵化器及全市首家量子科技未來產業園揭牌;腦科學所研發的北腦二號智能腦機接口係統綜合指標達到世界領先水平;合成生物製造技術創新中心建成;全國首個商業航天共性科研生產基地北京火箭大街開工,衛星互聯網產業園開園。強化國家金融管理中心功能,北京證券交易所上市公司達到262家,北京市區域性股權市場獲批開展製度和業務創新試點;出台培育新型文化業態大力發展文化新質生產力若幹措施,實施超高清視聽先鋒行動計劃,1—11月規模以上文化企業營業收入同比增長7.5%;製定支持科技服務業高質量發展若幹措施,穩步推進科技服務業“雙百”工程;3家數字廣告產業園區揭牌。推出兩業融合評價標準體係,加快建設空天公共試驗研究及服務平台等重大項目,香港應用科技研究院—北京成果轉化中心、港京科技研究院正式揭牌。農業中關村建設加快,國家農業科技創新港等項目開工,蔬菜生物育種全國重點實驗室投入運營,在京種業企業銷售額達127億元,成功舉辦2024世界農業科技創新大會。
專欄3:北京市首批10家未來產業育新基地

(三)聚焦縱深推進京津冀協同發展,著力推動協同創新和產業協作,區域發展協調性平衡性明顯增強
非首都功能疏解堅定有序。嚴格落實首都功能核心區控規,“北京中軸線——中國理想都城秩序的傑作”列入《世界遺產名錄》,其中天安門廣場及建築群作為重要組成部分成為全世界最年輕的遺產點;皇城景山三期項目啟動片區保護更新。疏解提質一般製造業企業104家,治理違法建設超2000萬平方米、騰退土地超1500公頃,實施留白增綠221.7公頃,北京站拆“牆”透景亮出曆史風貌,撤除和規範提升城市家具約8.4萬處,整治提升背街小巷2100多條,新增電動自行車充電口38.9萬個;實施橋下空間整治提升三年行動,中心城區挖潛新增停車位2.81萬個、錯時共享停車位1.06萬個;建設80個“一刻鍾便民生活圈”。北京工商大學良鄉校區二期投用,口腔醫院新院區、友誼醫院順義院區、安貞醫院通州院區開診。
專欄4:北京中軸線遺產點

京津冀協同發展邁上新台階。京津冀黨政主要領導座談會、三地人大工作協同聯席會、政協主席聯席會議召開,專題工作組增至18個。貫徹落實國家支持高標準高質量建設雄安新區若幹政策措施,中國星網總部正式入駐雄安新區,京津冀國家技術創新中心雄安中心、北京海外學人中心雄安中心啟動運行,北京四中雄安校區教育集團揭牌成立,雄安新區中關村科技園累計入駐企業130家。東六環入地改造工程建成,中國人民大學通州校區先期運行;國家綠色發展示範區實施方案獲國務院批複;北京(通州)大運河文化旅遊景區獲評國家5A級旅遊景區,城市圖書館獲世界公共圖書館界最高榮譽“2024年度公共圖書館獎”,北京交響樂團入駐台湖演藝小鎮,北京服裝學院新校區選址張家灣設計小鎮;京津冀信創小鎮暨智能製造基地啟動建設。通州區與北三縣一體化高質量發展提速,廠通路建成通車,潮白河國家森林公園先行啟動區建設工程(森林課堂片區)有序推進,2024年項目推介會簽約80個項目、投資額331億元。
京津冀國家技術創新中心與津冀共建創新平台14個,完成7個“卡點”攻關項目;成功舉辦2024年京津冀產業鏈供應鏈大會、京津產業握手鏈接洽談會、基金與企業融資對接會等活動,合計簽約投資額超730億元,京津冀智能網聯新能源汽車科技生態港啟動建設,京津塘高速自動駕駛場景全線貫通。城際鐵路聯絡線一期正式通車,京津城際亦莊火車站開通運營,京蔚高速建成通車;建成張北—勝利特高壓通道,京津冀特高壓環網成環;加強秋冬季大氣汙染聯防聯治,實施潮白河等河道生態補水和跨界河道治理,密雲水庫蓄水突破35.88億立方米,官廳水庫啟動建庫以來最大規模清淤試點工程;京津冀職業教育改革示範區成立,協同製定推進京津冀社會保障卡一卡通規定、發布30個應用場景,京津冀政務服務一網通辦專區累計上線209項互信互認資質資格;簽署深化京津冀自貿試驗區協同發展行動方案。
區域協調發展取得新進展。南中軸地區博物館群一期加快推進,國家自然博物館新館開工,南苑森林濕地公園萬畝綠地初現“南囿秋風”曆史風貌;麗澤金融商務區國家金融信息大廈落成,入駐倫交所路孚特等近450家新興金融企業;京西中關村工業互聯網產業園一期投入使用,服貿會永久會址落地首鋼園;一區一策製定平原新城高質量發展實施方案。激勵引導生態涵養區落實生態保護責任,完成封山育林、退化林生態修複55萬畝,出台推進生態係統調節服務價值和地區生產總值交換補償工作方案。實施北京市鄉村振興促進條例,完成新一輪百千工程第一批示範創建任務。農村居民人均可支配收入同比增長6.7%左右、高於城鎮居民2.4個百分點。製定進一步做好新時代支援合作工作方案;擦亮“京彩拉薩”“京和絲路情”“首望三江源”等文化援建品牌,舉辦北京援藏30周年主題成就展;以保水質為核心完善南水北調對口協作資金激勵機製,鏈接京沈兩地科技服務機構60餘家,京長對口合作被國家評估為優秀。
(四)聚焦以改革促開放,著力推動體製機製創新,對外開放邁向更高水平
重點領域改革加快推進。國有企業改革深化提升行動任務完成超七成,在全國率先開展國有企業研發準備金製度試點;發布2024年北京民營企業百強榜單;政府采購合作創新采購方式實現首單落地,中小企業政府采購合同占全市政府采購合同總額約80%,累計為中小企業清欠12.9億元。強化競爭政策基礎地位,出台規範招商引資行為促進招商引資高質量發展工作方案,對全市886份政策和招投標文件進行公平競爭審查抽查;推進產業用地市場化配置改革。
專欄5:中共北京市委貫徹《中共中央關於進一步全麵深化改革、推進中國式現代化的決定》的實施意見

“兩區”“四平台”能級提升。獲批率先試點開展增值電信、醫療等領域擴大開放,落地全國首家外商投資人體基因診斷與治療技術企業;製定全國首個場景化、字段級自貿試驗區數據出境負麵清單,搭建外資企業數據出境安全評估申報“綠色通道”;發布149項國際職業資格認可目錄;成立北京國際爭議解決發展中心;北京商務中心區當選全球商務區創新聯合會主席機構。天竺綜合保稅區初步建成罕見病藥品保障先行區;大興國際機場綜合保稅區二期通過驗收、南洋跨境電商運營中心投用;中關村綜合保稅區成為全國首個取消物理圍網的綜合保稅區;全國首個以新質生產力培育發展為核心的亦莊綜合保稅區獲批設立。“四平台”影響力增強,2024服貿會線下參展企業國際化率超20%,中關村論壇發布29項重大科技成果、促成300餘個項目簽約,北京文化論壇首設文化產業投資人大會,金融街論壇中國金融改革發展風向標效應不斷彰顯。
穩外資穩外貿舉措加力。落實北京市外商投資條例,首次在京舉辦德中經濟大會、中德(歐)隱形冠軍論壇,拜耳中國等13家外資企業成為本市“全球服務夥伴”,首家新設外商獨資證券公司渣打證券、第二家合資銀行卡清算機構萬事網聯正式展業,世界知名技術轉移機構史太白中國總部揭牌運行,賽諾菲簽約新建胰島素生產基地,8家知名外資醫藥企業在京新設研發和創新項目,1—11月全市新設外商投資企業同比增長14%。北京“雙樞紐”空港綜合服務平台投運,中國(北京)國際貿易“單一窗口”上線AEO(經認證的經營者)企業專區、服務貿易專區,北京地區進出口總額超3.6萬億元,手機、集成電路、汽車等產品出口快速增長。“一帶一路”邁向高質量發展,第三屆峰會重大成果取得階段性成效,中非民間國際商事調解中心在塞內加爾、摩洛哥兩國建立線下調解室。北京“雙樞紐”累計通達共建“一帶一路”國家38個、國際航點68個,1—11月北京對共建“一帶一路”國家進出口1.77萬億元;“絲路學堂”“藤蔓計劃”和“一帶一路”青年使者北京綠色行等係列活動成功舉辦。
“北京服務”品牌進一步擦亮。累計推出112個“高效辦成一件事”場景,企業專用信用報告替代無違法違規證明範圍拓展至42個領域,建立審批服務協調“專事專議”製度。非現場檢查項增至4833項、占比達77.6%;市區街鄉三級執法主體掃碼檢查啟動率達100%,執法人員不掃碼,企業有權拒絕檢查。實現市區政務服務24小時“自助辦”全覆蓋,12345企業服務熱線受理企業訴求25.5萬件,解決率97.48%,“京策”平台上線773個兌現類惠企政策事項;“服務包”製度累計解決企業訴求5.7萬餘項;率先實現破產重整企業部分領域信用修複“一口申報”、結果共享;全國首檔營商環境政策對話節目《局處長講政策》上線。
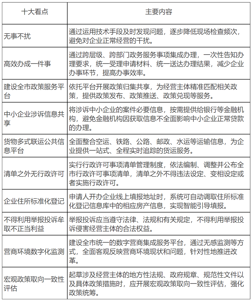
專欄6:修訂版《北京市優化營商環境條例》十大看點

(五)聚焦建設美麗北京,著力推動綠色低碳轉型發展,生態環境品質持續提升
綠色低碳增添發展動能。出台全麵建設美麗北京加快推進人與自然和諧共生的現代化實施意見,印發加快建設國際綠色經濟標杆城市實施意見,累計發布超140項綠色低碳先進技術推薦目錄,全球首個氫內燃機批量發電示範項目在京點火啟動,成功舉辦中國ESG(環境社會治理)大會,在京A股和H股上市公司ESG專項報告披露率65.35%、提高9.1個百分點。碳達峰碳中和積極穩妥推進,預計全年碳排放強度下降2%左右、持續保持省級最優;首次與甘肅等地開展綠電交易,綠電占全社會用電比重達到26%;北京市建築綠色發展條例正式施行,新創建市級綠色工廠80家。出台碳排放權交易管理辦法,北京碳市場各類碳排放權產品累計成交額34.89億元。發布實施適應氣候變化行動方案,門頭溝區、通州區、延慶區入選國家深化氣候適應型城市建設試點名單。
汙染防治工作積極推進。“0.1微克”精抓細摳,開展春季揚塵治理、夏季揮發性有機物治理、秋冬季汙染應對三個攻堅行動;新能源汽車保有量超100萬輛,建成充電樁40.37萬個、超級充電站420座;細顆粒物年均濃度30.5微克/立方米、下降6.2%。汛前完成“清管行動”,新建改建汙水收集管線300公裏、再生水管線68公裏,城鄉汙水處理率達到97.5%,黑臭水體、劣五類水體動態清除;生態補水有序開展,地下水位連續九年回升,五大河流全部再現“流動的河”並連續4年貫通入海。加強建設用地、農用地、未利用地“三地共管”,削減受汙染建設用地麵積10萬平方米。大興安定醫療廢物處置項目投用,開展“無廢城市”建設試點。
綠水青山展現多彩畫卷。印發全國首個花園城市專項規劃,建成花園式示範街區20處、打造城市畫廊100條,新建休閑公園及城市森林15處、口袋公園小微綠地50處,全市公園總數達到1100個,北京奧林匹克森林公園等26家公園拆減圍欄1.14萬延米,全市三分之二公園實現無界融通;新增綠道500公裏,環二環80公裏綠道實現全線貫通。密雲水禽棲息地修複項目、北京野鴨湖國際重要濕地保護修複工程完工,百花山加快創建世界生物圈保護區,北京獲評全球生物多樣性魅力城市。
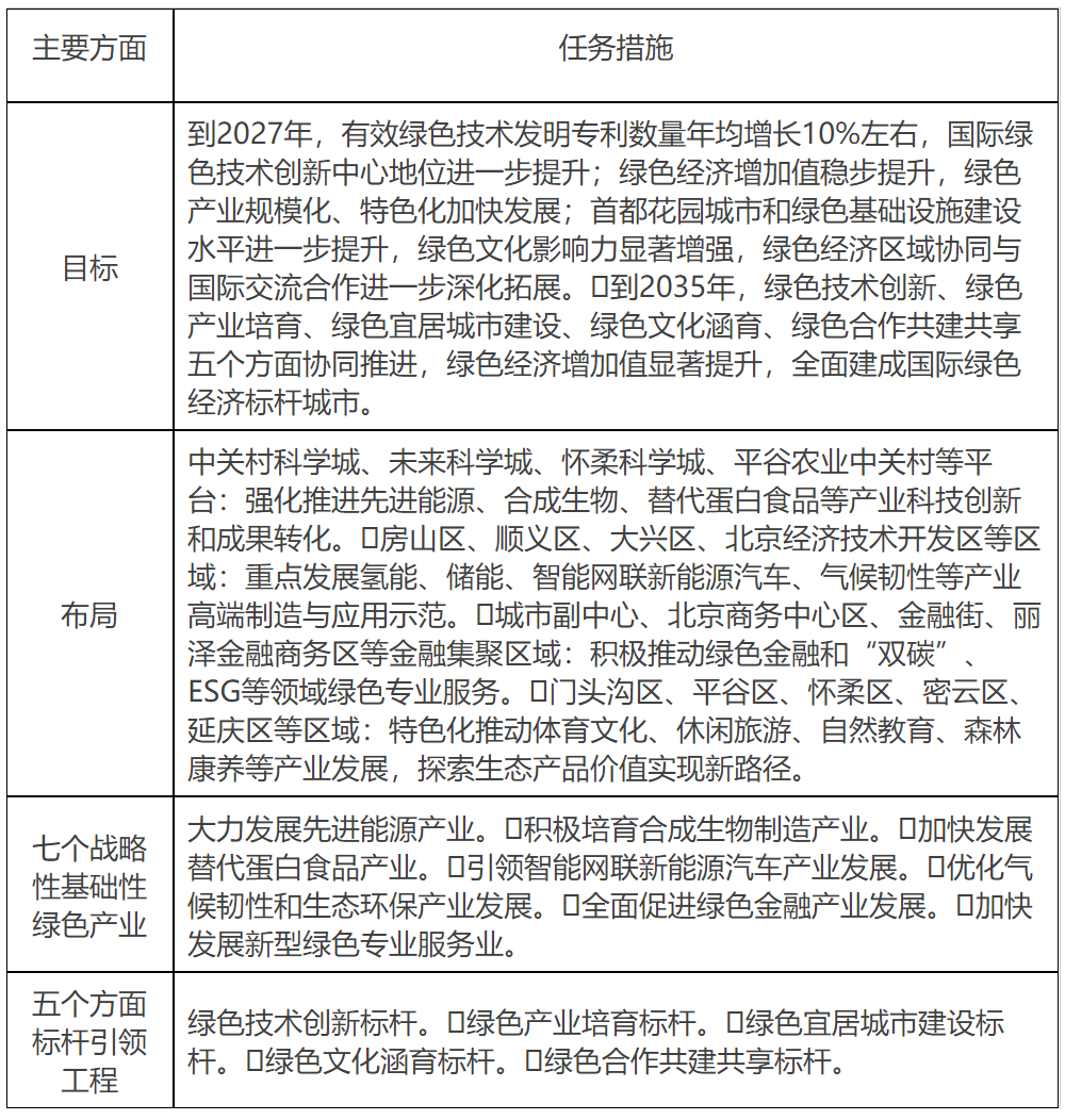
專欄7:北京市加快建設國際綠色經濟標杆城市實施意見

(六)聚焦保障和改善民生,著力推動城市治理水平和民生福祉提升,人民群眾獲得感幸福感安全感不斷增強
民生保障根基築牢夯實。實施促進高校畢業生等青年就業創業行動,北京生源高校畢業生就業率達96.1%;成立國家公共就業服務區域中心,在6536個社區(村)開展家門口就業服務42.9萬人次;馬駒橋零工市場投入試運營;實現城鎮新增就業29.9萬人,城鎮就業困難人員就業12.8萬人、農村勞動力就業參保5萬人。推進漸進式延遲法定退休年齡改革,本市職工醫保個人賬戶共濟範圍由直係親屬擴大到近親屬,累計為百萬名新就業形態勞動者提供職業傷害保障;低保標準提高為每人每月1450元;調整退休人員養老金、城鄉居民基本養老保險基礎養老金和老年保障福利養老金標準,惠及全市400餘萬人;開展巾幗維權暖心行動,出台困境兒童和農村留守兒童關愛服務質量提升三年行動計劃;建設籌集保障性租賃住房7.1萬套(間)、竣工各類保障性住房8.3萬套(間)。
公共服務質量全麵提升。出台加強“老老人”服務保障若幹措施,完成老年人居家適老化改造2242戶,新增家庭養老床位9829張,新建105家集養老服務供需對接、社區餐廳、集中照護等功能於一體的街道(鄉鎮)區域養老服務中心,新增養老助餐點404個、農村鄰裏互助養老服務點240個。研究學齡人口達峰應對舉措,製定推進生育支持加強“小小孩”照護服務工作措施,新增普惠性托位近1.9萬個;適齡兒童入園率、普惠率均達到93%;新增中小學學位近3.9萬個;動態補充市屬高校招生規模,高等教育招生錄取率保持穩定。建成全市統一預約掛號平台,170家醫院實現醫保移動支付;292家醫療機構開展互聯網診療服務,493家定點零售藥店支持醫保個人賬戶非處方藥線上買藥;352家社區衛生服務中心可提供兒科診療服務,85家醫療衛生機構提供兒科夜間急診服務;建成300個社區中醫閣。實現全市義務教育學校“課間一刻鍾”全覆蓋,青少年近視率下降1個百分點。累計建成29個體育公園,潞城全民健身中心投入使用,舉辦群眾賽事活動3.8萬場,北京運動員在巴黎奧運會、殘奧會上表現優異。組織首都市民係列文化活動1.6萬場,中國長城博物館改造提升工程加快推進,故宮博物院北院區項目主體結構封頂,先農壇慶成宮文物修繕工程、路縣故城遺址保護展示工程、大葆台西漢墓遺址保護及博物館改建工程完工;首鋼石景山廠區、北京國際電台中央發信台入選第六批國家工業遺產名單。
專欄8:加強“老老人”服務保障若幹措施

城市治理更加精細化智慧化。地鐵3號線一期(東四十條—東壩北)、12號線(四季青橋—東壩北)開通,昌平線南延一期全部貫通,城市軌道交通運營裏程達879公裏;累計開通通學公交線路302條、通醫專線14條、通遊專線36條;優化調整公交線路143條,公交與軌道50米內換乘比例達88%;在北京經濟技術開發區、城市副中心啟動共享電單車試點;完成20項市級疏堵工程,打通18條斷頭路;實現1546處信號燈改造、2000餘處信號燈聯網。深入貫徹接訴即辦工作條例,12345市民服務熱線訴求解決率96.7%、滿意率97%,堅持每月一題專項治理;編製回天社會治理藍皮書,累計召開“回天有約”協商議事會1300餘場、解決問題600餘個。兩個“關鍵小事”久久為功,11座廚餘垃圾處理設施增加破除塑料袋工藝,規範化提升分類桶站5.7萬個;建成物業示範項目100個,物業服務覆蓋率、業委會或物管會組建率均達97%。
城市安全發展能力持續增強。紮實開展安全生產治本攻堅三年行動,建立健全燃氣、電動自行車等全鏈條監管機製,全市生產安全死亡事故起數和死亡人數分別下降24.7%和28.2%。率先出台韌性城市空間規劃,開發“應急指揮一張圖”,實現平穩度汛,年度森防期內森林火災零發生;建成全國首家平急兩用旅居酒店、首個平急兩用新型鄉村社區;更新改造老舊燃氣、熱力管線3258公裏;天津南港LNG應急儲備項目全部投產,糧食安全保障能力穩步提升。社會治安防線持續鞏固,政府債務水平保持在合理區間,地方金融組織監管加強。
今年各項經濟社會發展工作成績來之不易,是在外部壓力加大、內部困難增多的情況下取得的,是在減量發展各方麵約束增多的情況下取得的,是在克服一個又一個困難問題後取得的,為高質量完成“十四五”目標任務打下堅實基礎。同時,关键词2也清醒地認識到,當前世界經濟複蘇動能偏弱,國際宏觀政策存在不確定性,貿易保護增多,科技競爭加劇,產業鏈供應鏈風險更加突出,國際環境異常複雜嚴峻,帶來的不利影響加深,首都經濟社會發展還麵臨不少困難和挑戰,工作中還存在一些不足:
一是消費不振,投資增長後勁不足。消費者信心指數處於偏低水平,可選消費更趨謹慎;多樣化消費供給尚不充分,消費空間載體活力還不夠強,商文旅體融合需要加力,消費環境還需持續優化;房地產開發投資平穩運行難度加大,災後恢複重建等支撐基礎設施投資快速增長的增量因素基本釋放完畢,產業投資穩定增長仍存在不確定性。
二是創新優勢轉化為產業優勢不夠充分,部分企業經營較為困難。原始創新和成果轉化仍需繼續發力,促進科技成果轉化的公共服務體係還存在短板;園區服務產業發展的專業化水平尚需提高;企業數字化、智能化、綠色化轉型內驅力不足。物價水平持續低位運行,工業生產者出廠價格2024年連續11個月負增長,批發零售、住宿餐飲、居民服務等行業企業營收、利潤、用工齊降,中小微企業更為突出。
三是區域發展還不夠均衡,城鄉之間仍有差距。市域內平原新城公共服務、商業配套與中心城區仍有較大差距,對適宜產業吸引力不夠;生態涵養區綠色資源優勢尚未充分轉化為綠色發展動能;農業農村產業發展水平有待提高,活力有待釋放。京津冀三地產業發展仍存“代差”,規則、標準、機製等“軟聯通”銜接還不夠,區域共建共管共享的體製機製還不完善。
四是居民就業增收難度加大,社會民生領域還有短板。企業用工減少、吸納就業能力減弱,就業穩定性有所下降,結構性矛盾仍待破解,居民收入增長不足。人口結構少子化老齡化趨勢加重,養老托育市場供需錯配。停車難等問題仍然存在,空氣質量改善鞏固成效壓力較大,安全生產領域還有短板弱項,風險防範化解工作仍需加強。
二、2025年經濟社會發展計劃安排
今年是“十四五”規劃收官之年,也是為“十五五”良好開局打牢基礎的關鍵之年。總的看,挑戰與機遇並存,壓力與動力同在,隨著深化改革和宏觀政策持續加力、創新發展支撐持續提升、產業發展動能持續增強、協同發展空間持續拓展、企業發展環境持續優化,首都經濟社會發展活力足、動力強、潛力大的優勢將進一步增強。
(一)總體思路
堅持以習近平新時代中國特色社會主義思想為指導,深入貫徹落實黨的二十大和二十屆二中、三中全會精神,全麵貫徹中央經濟工作會議精神,深入貫徹習近平總書記對北京重要講話精神,堅持穩中求進工作總基調,完整準確全麵貫徹新發展理念,堅持以新時代首都發展為統領,大力加強“四個中心”功能建設、提高“四個服務”水平,深入實施人文北京、科技北京、綠色北京戰略,深入實施京津冀協同發展戰略,堅持“五子”聯動服務和融入新發展格局,紮實推動高質量發展,進一步全麵深化改革,擴大高水平對外開放,著力擴大內需、穩定預期、激發活力,著力防範化解重點領域風險和外部衝擊,統籌好發展和安全,推動經濟持續回升向好,不斷提高人民生活水平,保持社會和諧穩定,縱深推進全麵從嚴治黨,為推進強國建設、民族複興偉業作出首都新的貢獻。
在工作中,要不斷深化對經濟工作的規律性認識,把穩增長始終放在重要位置,統籌好有效市場和有為政府的關係,把握好時與勢、危與機、穩與進、立與破、點與麵,準確識變、科學應變、主動求變,做到4個“更加聚焦”。一是更加聚焦高質量,強化區域重大戰略協同集成聯動,以科技創新引領新質生產力發展,不斷增強新動能新優勢。二是更加聚焦穩預期,強化政策統籌、改革發力和法治思維,增強經營主體活力,全方位擴大有效需求。三是更加聚焦優服務,強化企業問題解決的機製,持續擦亮“北京服務”品牌,更好穩存量拓增量。四是更加聚焦惠民生,強化就業優先和收入增長,紮實辦好民生實事,讓改革發展成果更多更公平惠及全體人民。
(二)主要指標
經濟發展方麵。地區生產總值增速安排5%左右、努力爭取更好結果,既考慮提振信心、穩定就業、改善民生、防範風險,在發展中爭取主動;也考慮潛在經濟增長水平、存量和增量政策支撐,為結構調整留有餘地;同時銜接“十四五”規劃目標,確保目標如期實現,總體上兼顧可能與需要,積極可為、實事求是。全員勞動生產率達到41萬元/人左右、保持全國領先,一般公共預算收入同比增長4%左右,居民消費價格漲幅2%左右,數字經濟增加值增速8%左右。
生態環境方麵。更好推動經濟社會發展全麵綠色轉型,森林覆蓋率達到45%,中心城區綠色出行比例達到76.5%。細顆粒物年均濃度達到國家要求,單位地區生產總值能耗、二氧化碳排放降幅較2020年累計分別下降14%、20.5%,單位地區生產總值水耗降幅為1%左右。
民生保障方麵。居民收入增長與經濟增長同步,城鎮調查失業率控製在5%以內,“七有”“五性”監測評價綜合指數達到115以上,食品安全抽檢合格率超過98.5%,藥品抽驗合格率超過99%,單位地區生產總值生產安全事故死亡率控製在0.9人/百億元以內。
三、實現2025年經濟社會發展計劃的主要任務和措施
(一)緊緊圍繞服務和融入新發展格局,加快構建高水平社會主義市場經濟體製,以提振消費為重點擴大有效需求
充分發揮市場機製作用,更好發揮政府作用,大力提振消費、提高投資效益,鞏固外貿外資基本盤。
加快落地標誌性改革舉措。以經濟體製改革為牽引,強化重點領域和關鍵環節改革攻堅,推出一批可感可及的改革舉措。(1)加快推動國有企業戰略性重組和專業化整合。研究出台市屬國企深化子企業綜合改革試點方案。探索製定國有企業履行戰略使命評價製度。(2)按要求推進民營經濟相關立法。支持有能力的民營企業牽頭承擔重大技術攻關任務,推動重大科研基礎設施向民營企業開放。(3)加強中小企業幫扶工作。開展清理拖欠企業賬款專項行動。切實保護企業家合法權益。組織本市優質企業參與在京國家主場外交活動。(4)推動製定北京市促進市場公平競爭條例。優化招商引資管理體製機製,建立全市招商引資大數據綜合服務平台,加強科技、基金、產業鏈招商,綜合整治內卷式競爭。(5)落實全國統一大市場建設指引,謀劃要素市場化配置綜合改革試點賦權清單。(6)深化零基預算改革,健全常態化存量支出政策績效評價機製。加強行政事業單位資產和疏解騰退空間統籌利用管理,推進數據等新興領域資產管理試點。(7)深入推動“十四五”規劃各項目標任務收官,高質量編製“十五五”規劃。(8)健全預期管理機製,持續做好經濟宣傳工作。
全麵優化營商環境。落實北京市優化營商環境條例,以提升企業群眾獲得感為出發點,對標先進規則和最佳實踐,自上而下和自下而上相結合,謀劃新一輪改革任務,健全法治政府建設體製機製,打造首善標準、國際一流的“北京服務”。(1)完善營商環境監測評價體係,建好數字營商集成服務平台。(2)拓展“一件事”集成服務場景,推進“專事專議”製度在更多場景落地,全麵推進掃碼檢查,嚴格規範涉企行政檢查。持續優化迭代產業地圖。完善“京策”平台政策發布、解讀、查詢、推送、兌現等功能。(3)擴展“免證辦事”應用場景,試點“四個免於提交”改革。(4)加強“服務包”企業共性訴求研究,推出一批“小切口”改革措施。(5)完善商業糾紛多元化解機製,做好破產重整企業服務,完善強製清算配套實施細則。
下大力氣提振消費。堅持促消費和惠民生相結合,完善擴大消費長效機製,創新多元消費場景,發展新型消費,擴大服務消費,紮實推動國際消費中心城市建設,更好滿足消費者多樣化需求。(1)推動中關村等重點商圈改造升級和灣裏等商業項目開業。鼓勵跨境電商在商圈建設體驗店。堅持TOD(以公共交通為導向的開發)導向,開展軌道站點周邊閑置低效場館、老舊廠房“體育+”“親子+”業態改造,打造活力中心,培育“公園+”消費場景。(2)加力擴圍落實好消費品以舊換新政策。培育“京彩四季”城市消費主題品牌,推出爆款“北京禮物”。鼓勵老字號企業與知名IP跨界合作開發新產品。優化吸引首店和首發活動政策措施。(3)推進環球二三期、京南文化旅遊度假區、“京畿長城”國家風景道等重點項目建設。新推100條“漫步北京”主題遊線路,打造一批工業旅遊目的地,做強“北京微度假”目的地品牌。建設全球知名冰雪旅遊高質量目的地,發展冰雪經濟。提升重點景區預約購票便利化水平。(4)拓展銀發消費新場景,支持互聯網平台企業開展家政服務業務,探索發展“養老+家政”服務模式。挖掘時尚消費、假日消費、美麗健康消費潛力。(5)鼓勵金融機構開發更多符合新消費需求的金融服務產品。(6)加快建設城郊大倉基地,推進馬坊、竇店物流基地等建設。
持續加力擴大有效投資。完善市場主導的有效投資內生增長機製,發揮政府投資帶動放大效應,推動投資平穩增長和結構優化。(1)落實投資項目審批改革方案。麵向民間資本推介重大項目總投資不低於2000億元。建立市級統籌建築規模指標池。完善產業用地彈性年限審核機製。(2)推動老舊住宅去化和更新利用,研究推動城中村改造房票安置和貨幣化安置。推進“好房子”建設,加快已供地周邊、滯銷項目配套基礎設施和公共服務設施建設。優先供應軌道交通站點周邊、配套設施齊全地塊,商品住宅供地規模240—300公頃。(3)推動一批戰略性新興產業、未來產業項目落地,實施一批交通、能源、綠化等基礎設施重大項目。(4)加力平原新城主導產業發展和重點產業功能區建設,支持投資大區發揮好支撐作用。(5)狠抓“3個100”市重點工程,按季度壓茬推進160項市區重大項目開工建設。(6)圍繞“十五五”規劃編製、“兩重”建設、設備更新等完善全市重大項目儲備庫。
加緊發展更高層次開放型經濟。實施好北京市外商投資條例,對接國際高標準經貿規則,穩步擴大製度型開放,提升利用外資質量和貿易投資自由便利化水平。(1)編製服務業擴大開放3.0方案,製定落實國家自由貿易試驗區提升戰略意見的實施方案。推動出台北京國際商事仲裁中心建設條例,打造國際仲裁機構組織集聚區。(2)天竺綜合保稅區拓展“保稅+”業態。大興國際機場綜合保稅區建立進口藥品抽樣快速響應工作模式。中關村綜合保稅區完善智慧監管模式。亦莊綜合保稅區如期驗收。(3)辦好北京“兩區”鏈接全球、“投資北京”推介等活動,用好外資企業“圓桌會議”機製,加強歐洲、東南亞、中東等國家地區外資引入。提升中德、中日產業園經濟技術雙向合作水平。(4)爭創國家服務貿易創新發展示範區。建設數字服務出口基地。推動國際貿易“單一窗口”向口岸物流、貿易服務等環節拓展。
縱深推進“一帶一路”高質量發展。完善高質量共建“一帶一路”工作機製,促進與“一帶一路”共建國家經濟交流,讓“北京智造”“北京服務”走出國門。(1)出台本市加快推進空中絲綢之路核心樞紐建設實施方案,推動“樞紐對樞紐”開放合作。(2)加快推進數字絲綢之路經濟合作試驗區建設,鼓勵數字零售、數字教育等在共建國家擴大場景應用。(3)抓好重大標誌性工程和“小而美”民生項目實施。支持北京市“一帶一路”建築遺產保護與發展國際創新中心、北京市綠色絲綢之路創新服務基地等平台建設。(4)搭建北京共建“一帶一路”直通車綜合服務平台。(5)與津冀協力創建中歐班列集結中心。
(二)緊緊圍繞高質量發展首要任務,健全推動經濟高質量發展體製機製,因地製宜發展新質生產力
統籌推進教育科技人才體製機製一體改革,以科技創新引領現代化產業體係建設,促進先進生產要素向高精尖產業集聚。
加速形成國際科技創新中心。充分發揮首都資源優勢,以科技賦能經濟社會發展各方麵,讓科技創新這個“關鍵變量”成為首都高質量發展的“最大增量”。(1)加強教育與科技協同,支持在京高校高質量發展,探索“學科+產業”創新模式,積極創建全國高校區域技術轉移轉化中心。推進市屬高校一校一策分類提升,推動與央屬高校結對共建28個高精尖學科,支持增列博士碩士學位授予單位和授權點。促進良鄉大學城、沙河高教園、重點大學園區校產城融合發展。紮實推進“留學北京”工作,吸引國外高水平理工農醫類大學合作辦學。(2)推動建設卓越工程師培養聯合體,創新高級技師培育機製,完善產教融合創新平台管理體係,支持一批人工智能等產教融合平台建設,鼓勵高校與產業園區、鏈主企業聯合培養急需緊缺人才。(3)落實好在京國家實驗室建設任務,推動成果在京轉化。加快建設清華南口全國重點實驗室基地和馬池口北大產教研融合創新中心。出台懷柔綜合性國家科學中心創新實施方案。統籌推進原始創新和關鍵核心技術攻關,爭取在集成電路、生物醫藥等領域突破百項關鍵核心技術。辦好2025國際基礎科學大會。(4)以創新需求為導向謀劃新一輪中關村先行先試改革。出台市級高新技術產業開發區認定與管理辦法。推動中關村示範區空間優化提升,完善中關村分園產業梯度布局協同機製。辦好IASP(國際科技園區協會)2025年世界大會。(5)加快中關村科學城國際醫穀、懷柔科學城高端科學儀器裝備產業示範區建設,推動未來科學城國際精準醫學產業園投用,創新型產業集群示範區承接三大科學城成果不少於300項。加強“三城一區”交通聯絡。(6)出台促進科技成果“從1到10”轉化落地五年行動方案,支持建設市場化科技服務機構。(7)建設中關村科創金融改革中心。實施專利轉化運用專項行動,PCT(專利合作條約)國際專利申請受理量不少於1萬件。鼓勵企業數據知識產權質押融資、證券化。(8)建立以信任為前提的戰略科學家負責製。升級優秀國際博士後引進計劃。做好2025年“北京學者”選拔培養工作。深入實施青年科技領軍人才培養支持專項。健全人才落戶機製,全方位做好住房、子女教育、醫療等服務保障。向企業授權更多職稱評審自主權。支持建設一批高水平英文國際科技期刊。
積極打造全球數字經濟標杆城市。堅持創新驅動、共建共享、賦能增效、依法治理,協同推進數字產業化和產業數字化,提升數字經濟國際影響力。(1)推進數據要素“一區三中心”建設。支持北京國際大數據交易所升級國家級數據交易所,積極推進企業數據資產入表。打造基於長安鏈的北京人工智能數據運營平台2.0。(2)提速建設光網之都、萬兆之城,累計打造10個增強型全光網絡萬兆應用示範項目。加快推動IPv6、北鬥規模化部署和應用。深入開展國家數據基礎設施和全國一體化算力網建設試點,推進國家新型互聯網交換中心建設。建成2個萬卡智算集群。(3)籌建北京6G實驗室,推進6G技術攻關、標準創新與產業培育。(4)體係化布局腦智能、光計算等顛覆性技術攻關,加快推進多模態人工智能、具身智能、生物計算等技術研發。(5)實施“人工智能+”行動計劃,打造10個以上“人工智能+”標杆示範應用場景。(6)施行北京市自動駕駛汽車條例,加快高級別自動駕駛示範區4.0階段建設。(7)推動平台經濟健康發展,引導網絡交易平台發揮流量積極作用扶持中小微經營主體。
創新建設國際綠色經濟標杆城市。強化創新和產業聯動,建立綠色經濟發展統籌協調推進機製,實施綠色技術創新、綠色產業培育等標杆引領工程,將綠色發展成本轉化為綠色經濟增長動力。(1)培育一批綠色技術創新中心、產業創新中心和中試驗證平台,實施一批綠色低碳先進技術示範工程,推動國家綠色技術交易中心落地並開展交易。(2)支持未來科學城能源穀、大興國際氫能示範區建設,力爭開工烏蘭察布—燕山石化輸氫管道項目,累計建成24座加氫站。外調綠電規模力爭達到400億千瓦時。建設房山新型儲能示範產業園和氫能產業低碳園。(3)促進ESG體係高質量發展。研究製定碳足跡工作實施方案,開展碳標識認證試點。鼓勵綠色金融標準認證及評級機構在京發展,推動全國溫室氣體自願減排交易市場全麵開展交易。(4)辦好北京城市副中心綠色發展論壇、全球能源轉型大會、世界燃氣大會。(5)推動建設一批(近)零碳產業園區,組織實施存量數據中心轉型升級和餘熱利用試點示範項目。(6)加快建築低碳發展,完成3800萬平方米建築智能化供熱改造。(7)推動出台加快構建碳排放雙控製度體係實施方案。
精準加力高精尖產業發展。緊盯科技革命和產業變革趨勢,全力抓好產業鏈工程,塑造優良產業生態。(1)推進集成電路領域重大項目建設。服務新能源車企做大做強。(2)推動核酸藥、抗體偶聯藥物等CDMO(合同研發生產組織)平台建設。打造國際醫藥創新公園(Bio—Park),積極推進賽諾菲、阿斯利康等重大項目,實施醫療器械產業提質升級行動。(3)發展低空技術和產業,打造低空技術創新和產業發展先導區。(4)爭取國家級未來產業先導區在京落地。推進人形機器人產業化項目,創辦世界人形機器人運動會,實施量子科技創新與產業生態培育行動方案,加強商業航天產業鏈供應鏈建設。(5)提高金融服務實體經濟質效,完善多層次金融市場體係,支持北京證券交易所做大做強。探索“研發貸”“創新積分貸”等創新產品,引導信貸資金快速直達小微企業。豐富養老第三支柱金融產品。推進金融服務數字化智能化轉型,積極拓展數字人民幣應用場景。建立健全政府投資基金容錯機製,促進股權投資、耐心資本發展,培育更多上市公司。(6)建設科技服務業特色集聚區。鼓勵廣告企業數字化提質升級,加力發展人力資源、會計、法律等專業服務業。(7)探索現代服務業和先進製造業融合發展“北京模式”。
(三)緊緊圍繞首都城市戰略定位,健全優化提升首都功能體製機製,全方位高質量推動京津冀協同發展
以現代化首都都市圈建設為抓手,深入推進協同發展政策和體製機製創新,強化“一核”牽引、“兩翼”支撐格局和重點產業鏈群布局,更好發揮高質量發展動力源作用。
牽牢疏解北京非首都功能“牛鼻子”。堅持內部功能重組和向外疏解轉移兩手抓,健全中央政務功能服務保障體係,優化首都功能。(1)推動本輪首都核心區控規三年行動計劃收官,服務中央單位空間調整。(2)健全央屬單位疏解服務機製,保障標誌性項目有序疏解。(3)守護好老城傳統風貌和曆史肌理,推動醇親王府南府等首批文物項目騰退。(4)疏解提質一般製造業企業100家。治理違法建設2000萬平方米。完成核心區平房院落申請式退租2000戶。實現首都師範大學良鄉校區二期、兒童醫院亦莊院區項目開工。(5)開展好非機動車停放秩序治理、老舊小區物業服務全覆蓋、燈具綠色節能改造等新專項任務。
釋放國際交往中心巨大能量。完善國際交往中心建設體製機製,全方位營造國際化服務環境,打造開放包容的國際魅力之都。(1)推進雁棲湖國際會都擴容提升,推動懷柔、密雲等地聯絡線建設。擴大高級別外交外事活動特色場館儲備。加快新國展二期多功能多元化使用。推動大興國際機場臨空經濟區會展消費樞紐等項目前期工作。完善場館周邊交通、商業等配套設施。(2)出台北京城市國際化服務工作方案,推進新版永久居留證在京便利化應用。動態更新北京市英文地圖,完善景區、機場等場所外語標識和導覽設施,創新過境免簽配套措施,將北京打造成“入境旅遊首選地”。(3)完善展會“搭台”、經貿“唱戲”機製,推動服貿會提質升級,堅持中關村論壇常態化辦會,擴大北京文化論壇傳播力和影響力,提升金融街論壇年會國際化程度。(4)開展“雙樞紐”總規修編工作,配合編製京津冀世界級機場群建設實施方案,推動遠程稀缺航權資源向“雙樞紐”集中。(5)引導雙臨空經濟區差異化發展,加快產業項目落地。
加快構建現代化首都都市圈。完善京津冀協同發展體製機製,以空間協同規劃為引領、以交通一體化為支撐,加快推動首都都市圈建設重點任務。(1)提升通勤圈一體化水平。推進第二批市屬國企搬遷城市副中心。基本建成城市副中心站綜合交通樞紐。紮實推動國家綠色發展示範區建設,新建公共建築全麵執行綠色建築三星級標準,推進綠色技術創新服務產業園建設和北運河兩岸彩化提升工程。加快軌道交通平穀線、石小路等跨界交通項目建設,改造提升白廟進京檢查站。夯實通州區與北三縣一體化高質量發展示範區運行機製。落實平原新城一區一策高質量發展實施方案,推動主導產業發展。出台大興國際機場臨空經濟區體製機製優化工作方案。推動通武廊地區產業創新發展。謀劃通勤圈公共服務一體化工作方案,打造區域職住平衡的新模式。(2)促進功能圈創新提升。全力支持雄安新區高標準高質量建設。用好雄安未來之城場景匯,推動新技術新產品孵化轉化產業化場景化。謀劃建設北京—雄安人才科創走廊。深化與天津濱海—中關村科技園、寶坻京津中關村科技城、保定中關村創新中心、天開高教科創園等對接合作。(3)推動產業協同圈聯動發展。推進京津冀國家技術創新中心提質增效,健全科技成果供需清單機製。強化節點城市支持作用,加快推進重點產業鏈群建設。(4)落實京津冀一流營商環境建設三年行動方案,推動資源要素跨區域自由流動,加強京津冀自貿試驗區同事同標政務服務事項動態管理。強化就業、教育、醫療、養老等公共服務政策銜接和資源共享。(5)推進首都地區貨運環線建設及豐台西、雙橋編組站外遷工作,強化區域大氣汙染聯防聯控,提升跨區域災害風險應對韌性,推動市屬高校與環京地區開展合作。
(四)緊緊圍繞做好首都文化這篇大文章,健全文化體製機製,紮實推進全國文化中心建設
大力踐行社會主義核心價值觀,繁榮發展文化事業和文化產業,持續提升首都文化軟實力和影響力。
精心傳承城市曆史文脈。加強曆史文化遺產係統性保護,深入挖掘古都文化、紅色文化、京味文化、創新文化的豐富內涵,加大價值闡釋和傳播力度。(1)製定北京中軸線保護傳承三年行動計劃,創建北京中軸線國家文物保護利用示範區,做好中軸線文化闡釋與國際傳播。辦好北京國際非遺周,提高北京非遺體驗中心運營水平。(2)推動製定北京長城保護條例,以國家文化公園建設牽引三條文化帶發展,開展大運河沿線文物古跡修繕,啟動不少於10項北京長城搶險工程,啟動琉璃河遺址申遺前期工作。(3)推進“博物館之城”建設,加強館際聯動、館城融合。辦好2025年國際博物館日中國主會場活動。(4)強化鄉村文化和傳統村落遺產傳承保護,辦好北京農民藝術節等係列活動。推動文博藏品“觸網創新”。
著力激發文化發展活力。加強科技賦能,推進文化數字化,發展新型文化業態,創造更多新時代新的文化內容。(1)以“大戲看北京”為抓手推動演藝之都建設,加快推進北京歌舞劇院、京南藝術中心建設,加快打造王府井、天橋等演藝集聚區和特色演藝群落,舉辦更多演唱演出活動,大力發展演藝經濟,首演首發劇目不少於100部,爭取中國廣播電視精品創作大會永久落戶。(2)推進書香京城建設,擦亮“我與地壇”品牌。(3)推進公共文化設施所有權與使用權分置改革,創新社會資本參與博物館運營模式。完善公共文旅場所餐飲配套服務。試點取消大型活動舉辦場館周邊地鐵“甩站”通行措施。(4)加快文化科技創新成果轉化和產業化,引導超高清視聽產業提質創新。實施“首亮微光”等主題網絡微短劇創作計劃。(5)打造“雙奧100”精品賽事體係,引入專業場館運營機構,舉辦12項頂級賽事,推動北京原創精品遊戲研發,吸引電子體育賽事在京舉辦。
積極促進文明交流互鑒。用國際化語言和方式,推出更多文化成果,更好展示國家形象、首都形象。(1)精心組織“魅力北京”等文化宣傳活動,持續打造“絲路大V北京行”等國際傳播品牌,辦好“炫彩世界”——“一帶一路”沿線國家特色文化展示。(2)做好大阪世博會、APEC峰會等國際重大活動城市推介活動。(3)強化資源整合和力量協同,建立海外社交平台傳播矩陣,拓展新媒體、廣電視聽等外宣渠道,講好中國故事、北京故事。
(五)緊緊圍繞融合發展趨勢,完善城鄉區域協調發展體製機製,大力促進城鄉共同繁榮發展
堅持大城市帶動大京郊、大京郊服務大城市,落實北京市鄉村振興促進條例,推動城鄉要素平等交換、雙向流動,提高城鄉區域規劃、建設、治理融合水平。
統籌推進新型城鎮化和鄉村全麵振興。加大改革探索和創新力度,高標準實施百千工程,讓京郊鄉村振興的底色更亮、成色更足、特色更鮮明。(1)印發實施以人為本的新型城鎮化戰略實施方案。一鎮一策建設與新城聯動發展的新市鎮。(2)優化提升農村人居環境,紮實推進鄉村振興第二批23個示範村、10個示範片區建設,開展“微改造、精提升、巧更新”。完成1500戶農村住戶清潔取暖改造,城鄉供水一體化率提升到85%以上。(3)製定促進農村集體經濟發展政策措施,健全新型農業經營主體扶持政策與農戶增收掛鉤機製。(4)持續開展第二輪土地承包到期後再延長30年試點。完善農村集體“三資”監管機製,盤活農村閑置低效資產。(5)創新推廣村民說事等務實管用的鄉村治理方式,推進“數字京村”建設。
大力促進農業高質高效。堅持科技賦能、改革賦能,推動農業產業鏈高效聯動與創新發展。(1)統籌農業中關村和種業之都建設,創建平穀國家農業高新技術產業示範區,實施農業關鍵核心技術攻關和生物育種創新培育專項行動,農業中關村學院揭牌。體係化推進“科技小院”“博士農場”等農業科技推廣載體建設。(2)提升糧食和“菜籃子”供給品質,建設高標準農田15萬畝,果園提質增效28萬畝。(3)發展都市型現代農業,推進農產品生產和加工協同發展,培育生態旅遊、休閑康養、農村電商等新業態。
紮實推動區域協調發展。完成城南、回天、京西等區域發展行動計劃,深化對口支援和合作協作。(1)編製南中軸地區高質量發展實施方案,謀劃新一輪回天行動計劃。(2)出台“兩園一河”協同聯動發展實施方案,建設濱水景觀視廊提升等工程。(3)加大生態產品價值核算進規劃、進補償力度,落地一批生態產品價值實現示範項目,打造一批生態產品品牌。(4)高標準落實援疆、援藏、援青工作任務,深化綠電綠證、種業等方麵合作,聚焦產業協作深化與湖北十堰、山西長治、遼寧沈陽等地區合作。抓實特色產業提升、產業集群打造、勞務協作提質、消費幫扶增收“四項行動”,持續深化京蒙東西部協作。
(六)緊緊圍繞以人民為中心的發展思想,深入推進民生領域改革,用心用情辦好民生實事
聚焦“七有”要求和“五性”需求,統籌普惠性、基礎性、兜底性民生保障和多樣化多層次社會服務供給,提升群眾公共服務滿意度。
全力促進高質量充分就業。落實好就業優先政策,多渠道增加城鄉居民收入。(1)強化高校學生生涯教育和就業指導,北京生源高校畢業生就業率不低於95%。推進靈活就業健康發展,做好零工市場建設。實施農村勞動力就業參保攻堅行動,促進農業轉移人口在新市鎮、小城鎮就近就地就業,穩妥實施以工代賑專項投資項目。(2)落實一次性創業補貼政策,大力開展創業教育,強化多層次創業培訓服務。(3)加快推進職業院校實訓基地建設,開展訂單式、定向式職業技能培訓,探索“互聯網+職業技能培訓”。(4)製定首都就業公共服務提升三年行動計劃。
織密兜牢社會保障網。健全多層次社會保障體係,推動社會保障安全可及、規範便捷、可持續。(1)適當提高退休人員基本養老金,提高城鄉居民基礎養老金、老年保障福利養老金。(2)打造“15分鍾社保便民服務圈”,健全社保基金安全監管體係。(3)出台做好分層分類社會救助工作相關政策。製定新一期促進殘疾人就業三年行動方案。優化婦聯維權服務中心服務,推動全市街道(鄉鎮)未成年人保護工作站全覆蓋。加強退役軍人服務保障體係建設。做好少數民族和宗教群體權益保障。深入開展殯葬領域專項整治。(4)加快構建“一張床、一間房、一套房”的多層次住房供給體係,保障好新市民、青年人、工薪群體基本住房需求,建設籌集保障性租賃住房5萬套(間)、竣工各類保障性住房8萬套(間)。
積極打造高品質生態空間。以更高標準推進生態文明建設,推進全域綠化彩化立體化,建設森擁園簇、秩序壯美的花園城市。(1)加強線性空間彩化綠化,加快推動千裏京華攬勝、長城文化帶等10條森林步道建設,新增綠道1000公裏。(2)製定屋頂綠化建設等政策及花園城市評價指標體係,打造花園式示範街區10處、城市畫廊10條。(3)編製全市公園遊憩體係規劃,開展山水景觀視廊建設,新建公園綠地200公頃,建成無界公園20個、口袋公園及小微綠地30處,改造全齡友好公園10處,提升綠隔地區郊野公園功能10處。(4)實施造林綠化1萬畝,開展燕山山地南部生態綜合治理。推進古樹群集中保護。(5)推動溫榆河公園二期對外開放,有序做好水利設施等公共空間開放。辦好第九屆國際月季大會。
持續加強各類汙染防治。堅持精準治汙、科學治汙、依法治汙,推動首都生態環境質量持續改善。(1)綜合施策推進氮氧化物、揮發性有機物等治理,加強移動汙染源治理、施工揚塵管理和道路清掃保潔,強化非道路移動機械排放監管;新增新能源汽車40萬輛,建成充電樁42萬個。(2)推動永定河保護條例立法,完成第四個城鄉水環境治理三年行動方案,加快減河北等再生水廠建設,完善水生態環境監測網絡。加強密雲水庫流域生態環境保護和治理。(3)深入落實土壤汙染防治條例,強化源頭防控,保障耕地和重點建設用地安全利用。(4)推進“無廢城市”建設與塑料汙染防治,推進新汙染物協同治理和環境風險管控。
不斷提升公共服務供給水平。堅持盡力而為、量力而行,緊扣促進人口長期均衡發展,提高公共服務均衡化、優質化水平。(1)加快多元業態的社區嵌入式服務設施建設。(2)積極應對人口老齡化,推進養老服務條例立法。優化養老服務津貼補貼製度,調整驛站基本養老服務項目。在“老老人”數量較多的區域新建50個養老服務中心。新建2000張家庭養老床位、200個農村鄰裏互助養老服務點。老樓加裝電梯完工600部。(3)落實生育補貼製度,優化生育保險。完善普惠托育支持政策,優化普惠托育供給體係,建設兒童友好城市。(4)支持完全中學、十二年製學校建設,新增中小學學位2萬個,結合學生規模變化調劑使用小學部、中學部和教師力量。保持高等教育招生錄取率穩定。強化校園餐安全管理。(5)提高城鄉居民醫保財政補助標準。一院一策推進中心城區老院區病房改造提升。實現二級以上綜合醫院兒科門診全覆蓋、心理門診覆蓋率70%以上,推進老年醫學科建設,村衛生室一體化管理達到70%以上。新建5個緊密型城市醫療集團,實現全部公立三級醫院向基層下沉號源。加快建設全民健康信息平台。推動建設首都公共衛生中心,完善重大呼吸道傳染病、慢性病等防控體係。實施中醫藥高質量研發工程,促進中醫藥事業傳承發展。(6)推進全民健身公共服務體係建設,加快推進“三大球”青訓基地建設,有序推動中小學以及高校、機關內部體育設施對外開放。
(七)緊緊圍繞超大城市治理規律,構建現代化治理體係,持續提升首都城市精細化智慧化治理水平
堅持係統觀念,遵循發展規律,統籌城市規劃建設管理和生產生活生態,以繡花功夫優治理、強服務、促宜居、增韌性。
有序推進城市更新。錨定“建立可持續的城市更新模式”目標,優化實施路徑,盤活存量資產,打開高質量發展新空間。(1)再造城市更新審批流程,在建築規模統籌平衡、空間功能複合兼容等方麵創新政策機製和審批方式,推動落地一批示範項目。(2)健全核心區平房成片區、整院落退租機製,實施一批居民自拆自建項目,實施500個老舊小區綜合整治。(3)推動順鑫研發基地HICOOL產業園二期、南中軸數智大廈等騰退低效產業空間改造升級,開工建設朝外公共空間(二期)等項目。(4)推動白塔寺等平房片區綜合性城市更新項目開工。加快實施長辛店、方莊等片區更新。
加大交通綜合治理力度。堅持服務市民出行為本,推動軌道、公交、慢行等多網融合,加速構建以軌道交通為骨幹的立體化現代化綜合交通體係。(1)推動軌道交通17號線剩餘段、6號線南延開通,13號線擴能提升工程後廠村站至天通苑東站區段完工,19號線二期北段、R4線一期北段開工。優化調整公交線路60條,與軌道交通車站出入口換乘距離小於50米的公交站點占比提高到90%。(2)完成30項市級疏堵工程,打通20條斷頭路。加快建設安立路、亮馬河北路等城市道路,建成20條次支路。(3)完成50個地鐵站、40個學醫景商等重點區域周邊非機動車停車治理,開展17座橋下空間提升和234座橋下空間整治,挖潛建設2.5萬個停車位,增加1萬個錯時共享停車位。(4)加快建設城市副中心步行和自行車係統示範段工程。有序擴大共享電單車試點範圍。(5)推進“路城一體”公路交通基礎設施數字化轉型升級。實現7000處信號燈聯網,新增200處重點路口智能調控,建成信號燈綠波帶350條。
提升城市智慧治理能力。夯實城市數字底座,推動場景創新應用,打造首都新型智慧城市。(1)建設智慧城市協同創新仿真實驗平台,完成感知管理服務平台二期建設。(2)研究製定優化數字政務服務全麵推進一網通辦改革提質增效行動計劃。(3)定期發布智慧城市場景創新需求清單。在核心區、北京經濟技術開發區、城市副中心等重點區域試點建設前沿技術、公共服務、社會治理等示範標杆場景。
創新基層社會治理。加強和創新社會治理,打造共建共治共享的社會治理格局,讓廣大群眾的獲得感、幸福感、安全感越來越多。(1)落實深化接訴即辦改革意見,健全12345市民服務熱線平台功能體係,推動熱線從“窗口”向“窗口+智庫”轉型,完成好每月一題。辦好《向前一步》欄目。(2)抓好兩個“關鍵小事”,強化光盤行動等源頭治理,推進垃圾分類和再生資源回收“兩網融合”,建成100個群眾滿意的物業服務示範項目,實現300個老舊小區物業服務覆蓋。(3)統籌做好基層減負與賦能增效,加強社會工作者隊伍建設,健全新時代誌願服務體係。(4)推進“京民通”社區治理服務平台建設。(5)深化“平安北京”建設,堅持和發展新時代“楓橋經驗”,廣泛開展矛盾糾紛排查化解。
增強城市韌性水平。完善災害防治體係,構建大安全大應急框架,增強城市安全運行保障能力。(1)完善部分行業領域安全標準規範。推動重大事故隱患動態清零。全力抓好地下管線老化更新三年行動,完成1000公裏更新改造任務。(2)提升氣象預測預警及人工影響天氣服務保障能力,完成應急廣播平台建設,構建空天地一體的通信保障體係。健全完善戰略和應急物資儲備體係。推進涿州電廠二期、香河燃氣能源站等環京電源點建設。(3)加強基層消防設施配備,優化消防基礎設施布局。嚴格防範森林火災。(4)穩步推進平急兩用公共基礎設施建設,製修訂一批設施建設標準規範及平急轉換預案,支持平穀區先行先試。(5)兜牢“三保”底線,守牢政府債務風險防線。加強經濟領域風險監測預警,嚴厲打擊非法金融活動,穩妥推進重大風險協同處置。(6)深入落實耕地保護和糧食安全責任製,抓好重要民生商品保供穩價工作。實施食品安全放心工程,加快建設藥品全生命周期管理係統。

