京政發〔2025〕5號
各區人民政府,市政府各委、辦、局,各市屬機構:
根據《中華人民共和國行政處罰法》《中華人民共和國行政強製法》及《北京市街道辦事處條例》等相關法律法規規定,按照黨中央全麵建立鄉鎮(街道)履行職責事項清單統一部署,切實為基層減負,市政府決定,收回一批下放到鄉鎮(街道)的行政執法職權,具體內容如下:
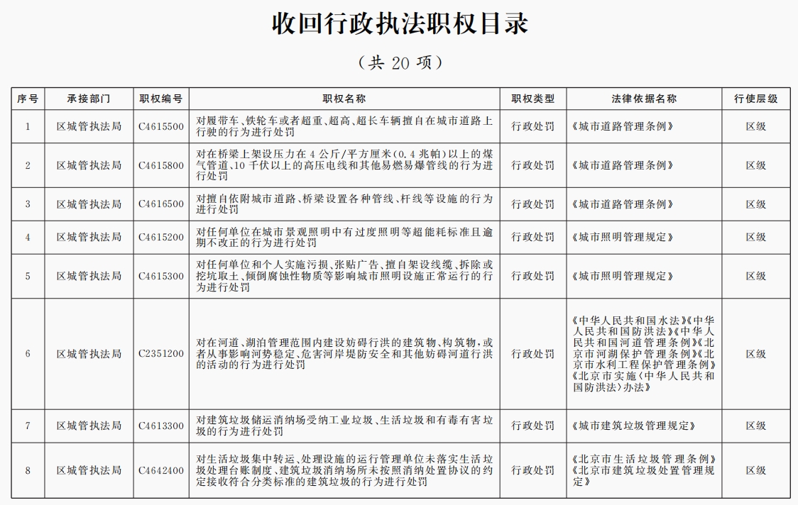
一、自2025年4月1日起,將城市道路管理、城市照明管理、河湖保護管理、建築(生活)垃圾管理等方麵的12項行政處罰和與之相關的行政檢查職權收回到區城管執法局行使;將控製吸煙方麵的6項行政處罰和與之相關的行政檢查職權收回到區衛生健康委行使;將生產經營活動產生噪聲幹擾、服裝幹洗和機動車維修等項目產生異味和廢氣等2項行政處罰和與之相關的行政檢查職權收回到區生態環境局行使。
二、市政府有關部門要高度重視,指導各區落實收回行政執法職權工作,進一步細化配套措施。各區要統一思想,組織區政府有關部門與鄉鎮(街道)按照《北京市人民政府辦公廳關於印發〈機構改革期間行政執法工作銜接規則〉的通知》(京政辦字〔2018〕42號),做好收回行政執法職權的工作銜接。
因法律法規規章變更,需要對收回行政執法職權清單內的事項進行名稱變更、事項合並、權限劃分調整的,按照權力清單動態管理相關規定執行,市政府不再另行作出決定。
北京市人民政府
2025年3月7日
附件



