政務公開 > 政策公開 > 政策文件
  1. [主題分類] 市場監管、安全生產監管/安全生產監管
  2. [發文機構] 北京市藥品監督管理局
  3. [聯合發文單位] 北京市市場監管綜合執法總隊
  4. [實施日期]
  5. [成文日期] 2024-10-31
  6. [發文字號] 京藥監發〔2024〕237號
  7. [廢止日期]
  8. [發布日期] 2024-10-31
  9. [有效性]
  10. [文件來源] 政府公報 2025年 第10期(總第886期)

北京市藥品監督管理局 北京市市場監管綜合執法總隊關於印發《北京市化妝品監管領域違法行為包容免罰清單(試行)》的通知

打印
字號:        

京藥監發〔2024〕237號

經開區管委會,各區市場監管局,房山區燕山市場監管分局,市市場監管局機場分局,市藥監局各處室、各分局:

  為推進包容審慎監管,根據《中華人民共和國行政處罰法》《化妝品監督管理條例》《藥品監督管理行政處罰裁量適用規則》等規定,結合監管執法實際,北京市藥品監督管理局會同北京市市場監管綜合執法總隊製定了《北京市化妝品監管領域違法行為包容免罰清單(試行)》,已於2024年10月31日經北京市藥品監督管理局2024年第12次局長辦公會討論通過,現予以發布,自發布之日起施行,試行期限為一年。

北京市藥品監督管理局    

北京市市場監管綜合執法總隊    

2024年10月31日  


北京市化妝品監管領域違法行為包容免罰清單(試行)

  一、存在下列情形,違法行為輕微,及時改正並未造成危害後果的,不予行政處罰

一、存在下列情形,違法行為輕微,及時改正並未造成危害後果的,不予行政處罰

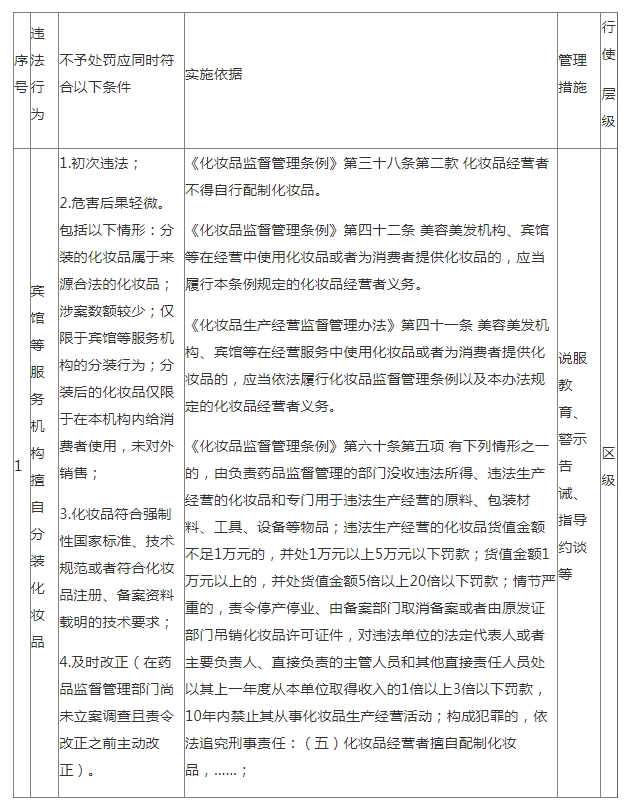
  二、存在下列情形,初次違法且危害後果輕微並及時改正的,可以不予行政處罰

二、存在下列情形,初次違法且危害後果輕微並及時改正的,可以不予行政處罰

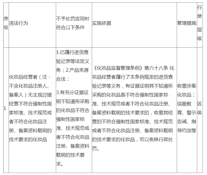
  三、存在下列情形,有證據足以證明沒有主觀過錯的,不予行政處罰

三、存在下列情形,有證據足以證明沒有主觀過錯的,不予行政處罰

分享:

您訪問的鏈接即將離開“首都之窗”門戶網站 是否繼續?