京市監發〔2025〕49號
各區市場監管局、北京經濟技術開發區商務金融局、房山區燕山市場監管分局、市市場監管局機場分局,各相關金融機構:
為深入貫徹黨的二十大和二十屆二中、三中全會精神,落實《質量強國建設綱要》部署,按照《關於開展質量融資增信工作更好服務實體經濟高質量發展的通知》(國市監質發〔2024〕52號)要求,拓寬企業融資渠道,優化改進金融服務,北京市市場監督管理局、中國人民銀行北京市分行、國家金融監督管理總局北京監管局、中共北京市委金融委員會辦公室決定開展“京質貸”質量融資增信業務,現就有關工作通知如下。
一、業務概況
“京質貸”質量融資增信業務是指以企業在質量信用、質量管理、質量品牌、質量基礎、質量創新等方麵的能力、資質及榮譽為依據建立增信機製,為重視質量、追求卓越的企業提供低成本、高效率的融資服務,旨在拓寬企業融資渠道,優化金融服務,推動企業以質取勝,助力首都實體經濟高質量發展。
二、實施範圍
(一)適用企業。重視質量發展,在質量信用、質量管理、質量品牌、質量基礎、質量創新等方麵表現突出的企業均可申請。
(二)合作金融機構。依法設立的政策性銀行、大型銀行、股份製銀行、外資銀行等金融機構,具備開展質量融資增信業務意願和能力的,均可納入合作金融機構名單(首批合作金融機構名單見附件1)。
三、質量融資增信要素
北京市市場監督管理局建立“京質貸”質量融資增信要素信息庫,依托國家企業信用信息公示係統采集企業質量相關信息,並與金融機構共享。質量融資增信要素主要包括以下五個方麵:
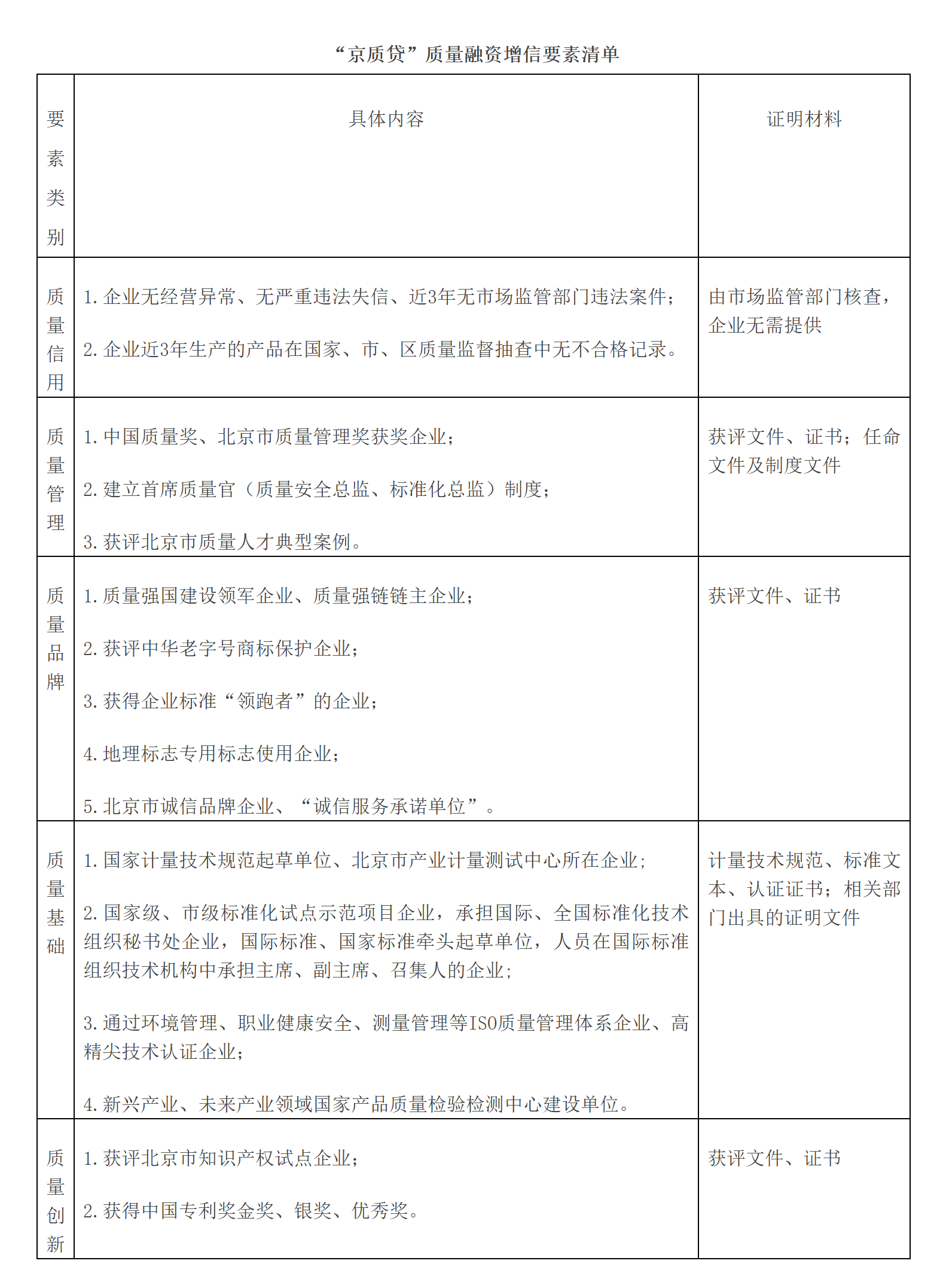
1.質量信用要素:企業無經營異常、無嚴重違法失信、近3年無市場監管領域違法案件;近3年生產的產品在質量監督抽查中無不合格記錄。
2.質量管理要素:獲得中國質量獎及提名獎、北京市政府質量管理獎及提名獎;建立首席質量官、質量安全總監、標準化總監製度;入選北京市質量人才典型案例。
3.質量品牌要素:質量強國建設領軍企業、質量強鏈鏈主企業;獲評中華老字號商標保護企業;獲得企業標準“領跑者”企業;地理標誌專用標誌使用企業;北京市誠信品牌企業、北京市“誠信服務承諾單位”。
4.質量基礎要素:國家計量技術規範起草單位、北京市產業計量測試中心所在企業;國家級、市級標準化試點示範項目企業,承擔國際、全國標準化技術組織秘書處企業,國際標準、國家標準牽頭起草單位,人員在國際標準組織技術機構中承擔主席、副主席、召集人的企業;通過環境管理、職業健康安全、測量管理等ISO質量管理體係企業、高精尖技術認證企業;新興產業、未來產業領域國家產品質量檢驗檢測中心建設單位。
5.質量創新要素:獲評北京市知識產權試點;獲得中國專利獎金獎、銀獎、優秀獎。
各企業可根據自身實際情況,對照上述要素範圍,準備相關證明材料原件或複印件(見附件2)。
四、實施步驟
(一)提出申請。企業向合作金融機構提出“京質貸”申請,提交質量要素證明材料及貸款需求說明。
(二)材料核實。屬地市場監管部門與合作金融機構共享質量融資增信要素信息,為合作金融機構核實企業提交的質量要素證明材料的真實性提供支持。合作金融機構結合自身信貸政策,對企業進行綜合評價。
(三)貸款發放。合作金融機構按照市場化、法治化原則,結合企業經營狀況、貸款用途及資金缺口,確定授信額度和貸款利率,與符合條件的企業簽訂貸款合同,發放貸款資金。鼓勵合作金融機構運用大數據等技術優化審批流程,提高貸款發放效率。
(四)貸後管理。“京質貸”資金應主要用於企業質量提升、技術改造、設備更新等生產經營活動。鼓勵合作金融機構加強貸款資金跟蹤監管,根據企業具體經營及風險情況製定切實有效的風險控製措施。市場監管部門將適時更新企業質量要素信息。
五、工作要求
(一)加強組織領導。京市市場監督管理局負責全市“京質貸”工作統籌,加強與中國人民銀行北京市分行、金融監管總局北京監管局、中共北京市委金融委員會辦公室、合作金融機構的溝通協調。各區市場監管部門要積極開展“京質貸”質量融資增信業務,與合作金融機構建立溝通協調機製,加強工作對接、組織協調和風險防控,確保“京質貸”部署快、推進實、質量高、成效好。
(二)加強督促落實。北京市市場監督管理局將定期組織對全市“京質貸”質量融資增信業務開展情況進行匯總分析及情況通報,相關信息與合作金融機構共享。
(三)加強宣傳引導。各區市場監管部門要充分利用各類媒體渠道加強宣傳引導,注重挖掘典型、及時總結推廣成熟經驗和先進事例,發揮成功案例的示範效應,鞏固工作成效,形成可複製可推廣的質量融資增信工作經驗。
(四)及時總結評估。北京市市場監督管理局定期對“京質貸”業務開展情況進行總結評估,分析存在的問題,及時調整完善政策措施,推動業務持續健康發展。
北京市市場監督管理局
中國人民銀行北京市分行
國家金融監督管理總局北京監管局
中共北京市委金融委員會辦公室
2025年9月22日

