政務公開 > 政策服務 > 政策文件
  1. [主題分類] 綜合政務/應急管理
  2. [發文機構] 北京市應急管理局
  3. [聯合發文單位]
  4. [實施日期]
  5. [成文日期] 2025-12-04
  6. [發文字號] 京應急規文〔2025〕1號
  7. [廢止日期]
  8. [發布日期] 2025-12-04
  9. [有效性]
  10. [文件來源] 政府公報 年 第期(總第期)

北京市應急管理局關於印發《北京市應急管理行政處罰裁量權基準》的通知

打印
字號:        

京應急規文〔2025〕1號

各區應急管理局、北京經濟技術開發區城市運行局和綜合執法局,局機關各處室、執法總隊:

  現將《北京市應急管理行政處罰裁量權基準》印發你們,請結合實際貫徹執行。《北京市安全生產行政處罰裁量權基準》(京應急規文〔2024〕1號)《北京市應急管理輕微違法行為依法不予行政處罰事項清單》(京應急規文〔2023〕2號)同時廢止。

  特此通知。

北京市應急管理局    

2025年12月4日  

北京市應急管理行政處罰裁量權基準

目  錄

  第一章   適用說明

  第二章  違法行為裁量權基準

  一、《北京市安全生產條例》相關規定裁量權基準

  二、《北京市燃氣管理條例》相關規定裁量權基準

  三、《北京市生產安全事故報告和調查處理辦法》相關規定裁量權基準

  四、《北京市生產安全事故隱患排查治理辦法》相關規定裁量權基準

  五、《北京市生產經營單位安全生產主體責任規定》相關規定裁量權基準

  第三章  北京市應急管理輕微違法行為依法不予行政處罰事項清單

第一章   適用說明

  一、為規範實施北京市應急管理違法行為的行政處罰裁量權,根據《中華人民共和國行政處罰法》《中華人民共和國安全生產法》和本市相關應急管理法律、法規和規章,《國務院辦公廳關於進一步規範行政裁量權基準製定和管理工作的意見》以及《應急管理行政裁量權基準暫行規定》(應急管理部令第12號)、《關於規範實施行政處罰裁量基準製度的若幹指導意見》(京政法製發〔2015〕16號)有關要求,製定《北京市應急管理行政處罰裁量權基準》(以下簡稱《基準》)。

  二、本《基準》適用於依據北京市地方性法規、地方政府規章對本市應急管理違法行為進行行政處罰的裁量;應急管理部印發的《應急管理行政處罰裁量權基準》(應急[2024]90號)優先適用,沒有規定的,適用本《基準》。

  三、本《基準》綜合考慮了違法的事實、性質、手段、後果、情節等因素,對具體條文采取分級原則進行裁量。各類應急管理違法行為依據社會危害性、情節嚴重性等劃定為A、B、C三個基礎裁量檔次。其中“違法行為本身社會危害性、情節嚴重的”對應A檔;“違法行為本身社會危害性、情節較一般的”對應B檔;“違法行為本身社會危害性、情節輕微的”對應C檔。

  四、本《基準》中,罰款為一定幅度數額的,按照最高額與最低額比值進行劃分。

  五、生產經營單位及其有關人員有下列情形之一的,不予處罰:(一)不滿十四周歲的未成年人有違法行為的;(二)精神病人、智力殘疾人在不能辨認或者不能控製自己行為時有違法行為的;(三)違法行為輕微並及時改正,沒有造成危害後果的;(四)當事人有證據足以證明沒有主觀過錯的;(五)違法事實不能成立的;(六)法律、法規、規章規定的其他情形的。

  初次違法且危害後果輕微並及時改正的,可以不予行政處罰。本《基準》將《北京市應急管理輕微違法行為依法不予行政處罰事項清單》一並列明;清單中未列明的違法行為,符合《中華人民共和國行政處罰法》等法律法規規定的不予行政處罰、可以不予行政處罰條件的,依法作出不予行政處罰決定。

  對當事人的違法行為依法不予行政處罰的,應急管理部門應當通過批評教育、約談警示、指導服務、普法宣傳等措施,教育、督促生產經營單位及其相關人員依法依規開展生產經營活動。

  六、生產經營單位及其有關人員有下列情形之一的,應當依法從輕或者減輕行政處罰:(一)已滿十四周歲不滿十八周歲的未成年人有違法行為的;(二)主動消除或者減輕違法行為或者事故危害後果的;(三)受他人脅迫或者誘騙實施違法行為的;(四)配合應急管理部門查處違法行為或者進行事故調查有立功表現的;(五)主動供述應急管理部門及其他行政機關尚未掌握的違法行為的;(六)具有法律、法規、規章規定的其他應當從輕處罰情形的。

  有從輕處罰情節的,處以罰款時,應當在法定處罰幅度內適用較低的處罰幅度,但不得低於法定處罰幅度的最低罰款限值。有減輕處罰情節的,應當在法定處罰幅度最低罰款限值以下確定罰款數額。

  七、生產經營單位及其有關人員有下列情形之一的,應當依法從重處罰:(一)因同一違法行為受過刑事處罰,或者一年內因同一種違法行為受過行政處罰的;(二)拒絕、阻礙或者以暴力方式威脅行政執法人員執行職務的;(三)偽造、隱匿、毀滅證據的;(四)對舉報人、證人和行政執法人員打擊報複的;(五)法律、法規、規章規定其他應當從重處罰的。

  發生自然災害、事故災難等突發事件,為了控製、減輕和消除突發事件引起的社會危害,對違反突發事件應對措施的行為,應當依法快速、從重處罰。

  有從重處罰情節的,處以罰款時,應當在法定處罰幅度內適用較高的處罰幅度,但不得高於法定處罰幅度的最高罰款限值。

  八、本《基準》中,對同一類違法主體實施的性質相同、情節相近或者相似、危害後果基本相當的違法行為,在行使行政處罰裁量權時,適用的法律依據、處罰種類應當基本一致,處罰幅度應當基本相當。兩種以上違法行為需要給予不同行政處罰的,分別裁量後合並給予行政處罰;兩種以上違法行為具有吸收關係的,擇一重處罰。

  九、本《基準》中,針對一個違法行為所規定的不同裁量階次對應的情節並存時,應適用較高裁量階次所對應的裁量幅度進行行政處罰。

  十、本《基準》中,處罰依據規定“警告”“責令停產停業”等行政處罰的,依處罰依據作出行政處罰;本《基準》隻針對“罰款”劃分裁量階次。

  十一、本《基準》所稱的小型或者微型企業,按照國家有關中小企業劃型標準執行。

  十二、本《基準》確定的裁量階次,所稱“以上”包含本數、“以下”除法律規定的自然包含本數和最高檔的“以下”包含本數外,其餘均不包含本數。

  十三、本《基準》執行過程中,相關法律、法規、規章發生變化的,或者規章、規範性文件就裁量權基準另有規定的,從其規定。

第二章  違法行為裁量權基準

  一、《北京市安全生產條例》相關規定裁量權基準

  (一)違法行為:生產經營單位未按照規定設置安全生產管理機構或者配備安全生產管理人員的。

  【違法依據】《北京市安全生產條例》第十九條規定:

  礦山、金屬冶煉、建築施工、運輸單位和危險物品的生產、經營、儲存、裝卸單位,除國家另有規定外,應當按照市人民政府規定的比例、人數設置安全生產管理機構,配備專職安全生產管理人員。

  《北京市安全生產條例》第二十條規定:

  本條例第十九條規定以外行業的生產經營單位,從業人員超過一百人的,應當設置安全生產管理機構或者配備專職安全生產管理人員;從業人員在一百人以下的,應當配備專職或者兼職的安全生產管理人員。

  【處罰依據】《北京市安全生產條例》第五十八條第一項規定:

  生產經營單位有下列行為之一的,責令限期改正,處十萬元以下的罰款;逾期未改正的,責令停產停業整頓,並處十萬元以上二十萬元以下的罰款,對其直接負責的主管人員和其他直接責任人員處二萬元以上五萬元以下的罰款:(一)未按照本條例第十九條或者第二十條規定,設置安全生產管理機構或者配備安全生產管理人員的;……。

  【裁量階次】違反前款規定的違法行為,屬於基礎裁量A檔,按照以下裁量階次處以罰款:

  1.從業人員在30人以下的礦山、金屬冶煉和危險物品的生產、經營、儲存、裝卸單位,未按照規定設置安全生產管理機構或者配備專職安全生產管理人員;從業人員在100人以下的其他生產經營單位,未按照規定配備專職或者兼職的安全生產管理人員的,責令限期改正,處3萬元以下的罰款;逾期未改正的,責令停產停業整頓,並處10萬元以上13萬元以下的罰款,對其直接負責的主管人員和其他直接責任人員處2萬元以上3萬元以下的罰款;

  2.從業人員在30人以上100人以下的礦山、金屬冶煉和危險物品的生產、經營、儲存、裝卸單位,或從業人員在100人以上300人以下的其他生產經營單位,未按照規定設置安全生產管理機構或者配備專職安全生產管理人員的,或者雖設置有安全生產管理機構但配備的專職安全生產管理人員數量、比例不符合市人民政府規定的,責令限期改正,處3萬元以上7萬元以下的罰款;逾期未改正的,責令停產停業整頓,並處13萬元以上17萬元以下的罰款,對其直接負責的主管人員和其他直接責任人員處3萬元以上4萬元以下的罰款;

  3.從業人員在100人以上的礦山、金屬冶煉和危險物品的生產、經營、儲存、裝卸單位,或從業人員在300人以上的其他生產經營單位,未按照規定設置安全生產管理機構或者配備專職安全生產管理人員的,或者雖設置有安全生產管理機構但配備的專職安全生產管理人員數量、比例不符合市人民政府規定的,責令限期改正,處7萬元以上10萬元以下的罰款;逾期未改正的,責令停產停業整頓,並處17萬元以上20萬元以下的罰款,對其直接負責的主管人員和其他直接責任人員處4萬元以上5萬元以下的罰款。

  (二)違法行為:生產經營單位未按照規定對從業人員、被派遣勞動者、實習學生進行安全生產教育和培訓的。

  【違法依據】《北京市安全生產條例》第二十二條規定:

  生產經營單位應當依照安全生產法的規定,開展或者委托第三方對從業人員開展安全生產教育和培訓。安全生產教育和培訓主要包括下列內容:(一)安全生產法律、法規、規章和相關標準;(二)安全生產規章製度和操作規程;(三)崗位安全操作技能;(四)安全設備、設施、工具、勞動防護用品的使用、維護和保管知識;(五)生產安全事故防範和應急措施、自救互救知識,生產安全事故案例;(六)其他需要培訓的內容。

  【處罰依據】《北京市安全生產條例》第五十八條第二項規定:

  生產經營單位有下列行為之一的,責令限期改正,處十萬元以下的罰款;逾期未改正的,責令停產停業整頓,並處十萬元以上二十萬元以下的罰款,對其直接負責的主管人員和其他直接責任人員處二萬元以上五萬元以下的罰款:……;(二)未按照本條例第二十二條規定,對從業人員進行安全生產教育和培訓的。

  【裁量階次】違反前款規定的違法行為,屬於基礎裁量A檔,按照以下裁量階次處以罰款:

  1.未按規定對從業人員、被派遣勞動者、實習學生進行安全生產教育和培訓,涉及人數3人以下的,責令限期改正,處3萬元以下的罰款;逾期未改正的,責令停產停業整頓,並處10萬元以上13萬元以下的罰款,對其直接負責的主管人員和其他直接責任人員處2萬元以上3萬元以下的罰款;

  2.未按規定對從業人員、被派遣勞動者、實習學生進行安全生產教育和培訓,涉及人數3人以上10人以下的,責令限期改正,處3萬元以上7萬元以下的罰款;逾期未改正的,責令停產停業整頓,並處13萬元以上17萬元以下的罰款,對其直接負責的主管人員和其他直接責任人員處3萬元以上4萬元以下的罰款;

  3.未按規定對從業人員、被派遣勞動者、實習學生進行安全生產教育和培訓,涉及人數10人以上的,責令限期改正,處7萬元以上10萬元以下的罰款;逾期未改正的,責令停產停業整頓,並處17萬元以上20萬元以下的罰款,對其直接負責的主管人員和其他直接責任人員處4萬元以上5萬元以下的罰款。

  (三)違法行為:生產經營單位未按照規定如實向從業人員告知有關的安全生產事項的。

  【違法依據】《北京市安全生產條例》第三十七條第一款規定:

  生產經營單位應當通過作業場所公示、書麵告知、答複、教育培訓等方式將涉及安全生產的下列事項告知從業人員:(一)作業場所和工作崗位存在的危險因素;(二)已采取的防範生產安全事故的技術措施和管理措施;(三)發生直接危及人身安全的緊急情況時的應急措施。

  【處罰依據】《北京市安全生產條例》第六十條規定:

  生產經營單位違反本條例第三十七條第一款規定,未履行告知義務的,責令限期改正,處十萬元以下的罰款;逾期未改正的,責令停產停業整頓,並處十萬元以上二十萬元以下的罰款,對其直接負責的主管人員和其他直接責任人員處二萬元以上五萬元以下的罰款。

  【裁量階次】違反前款規定的違法行為,屬於基礎裁量A檔,按照以下裁量階次處以罰款:

  1.未按照規定如實告知有關的安全生產事項,涉及人數3人以下的,責令限期改正,處3萬元以下的罰款;逾期未改正的,責令停產停業整頓,並處10萬元以上13萬元以下的罰款,對其直接負責的主管人員和其他直接責任人員處2萬元以上3萬元以下的罰款;

  2.未按照規定如實告知有關的安全生產事項,涉及人數3人以上10人以下的,責令限期改正,處3萬元以上7萬元以下的罰款;逾期未改正的,責令停產停業整頓,並處13萬元以上17萬元以下的罰款,對其直接負責的主管人員和其他直接責任人員處3萬元以上4萬元以下的罰款;

  3.未按照規定如實告知有關的安全生產事項,涉及人數10人以上的,責令限期改正,處7萬元以上10萬元以下的罰款;逾期未改正的,責令停產停業整頓,並處17萬元以上20萬元以下的罰款,對其直接負責的主管人員和其他直接責任人員處4萬元以上5萬元以下的罰款。

  (四)違法行為:高危行業、領域的生產經營單位未按照國家規定投保安全生產責任保險的。

  【違法依據】《北京市安全生產條例》第三十六條第二款規定:

  本市按照國家有關規定建立安全生產責任保險製度,發揮保險機構參與風險評估管控和事故預防的功能。礦山、危險化學品、煙花爆竹、交通運輸、建築施工、民用爆炸物品、金屬冶煉等國家規定的高危行業、領域的生產經營單位,應當投保安全生產責任保險。鼓勵其他生產經營單位投保安全生產責任保險。

  【處罰依據】《北京市安全生產條例》第五十九條規定:

  生產經營單位違反本條例第三十六條第二款規定,未投保安全生產責任保險的,責令限期改正,處五萬元以上十萬元以下的罰款;逾期未改正的,處十萬元以上二十萬元以下的罰款。

  【裁量階次】違反前款規定的違法行為,屬於基礎裁量A檔,按照以下裁量階次處以罰款:

  1.高危行業、領域的生產經營單位未按照國家規定投保安全生產責任保險,未投保人數3人以下或占應投保總人數比例在20%以下的,責令限期改正,處5萬元以上7萬元以下的罰款;逾期未改正的,處10萬元以上13萬元以下的罰款;

  2.高危行業、領域的生產經營單位未按照國家規定投保安全生產責任保險,未投保人數3人以上10人以下或占應投保總人數比例在20%以上50%以下的,責令限期改正,處7萬元以上9萬元以下的罰款;逾期未改正的,處13萬元以上17萬元以下的罰款;

  3.高危行業、領域的生產經營單位未按照國家規定投保安全生產責任保險,未投保人數10人以上或占應投保總人數比例在50%以上的,責令限期改正,處9萬元以上10萬元以下的罰款;逾期未改正的,處17萬元以上20萬元以下的罰款。

  (五)違法行為:生產經營單位開展危險化學品生產經營活動未執行本市危險化學品禁止、限製、控製措施,拒不改正的。

  【違法依據】《北京市安全生產條例》第四十七條第二款規定:

  生產經營單位開展危險化學品生產經營活動,應當執行本市危險化學品禁止、限製、控製措施。

  【處罰依據】《北京市安全生產條例》第六十二條規定:

  生產經營單位違反本條例第四十七條第二款規定,未執行本市危險化學品禁止、限製、控製措施的,責令改正;拒不改正的,處二萬元以上十萬元以下的罰款。

  【裁量階次】違反前款規定的違法行為,屬於基礎裁量A檔,按照以下裁量階次處以罰款:

  1.從業人員在50人以下的生產經營單位開展危險化學品生產經營活動未執行本市危險化學品禁止、限製、控製措施,拒不改正的,處二萬元以上五萬元以下的罰款;

  2.從業人員在50人以上100人以下的生產經營單位開展危險化學品生產經營活動未執行本市危險化學品禁止、限製、控製措施,拒不改正的,處五萬元以上八萬元以下的罰款;

  3.從業人員在100人以上的生產經營單位開展危險化學品生產經營活動未執行本市危險化學品禁止、限製、控製措施,拒不改正的,處八萬元以上十萬元以下的罰款。

  二、《北京市燃氣管理條例》相關規定裁量權基準

  違法行為:燃氣供應企業未按照安全監護協議的約定履行監護職責並進行現場指導的。

  【違法依據】《北京市燃氣管理條例》第三十九條第一款規定:

  建設工程施工範圍內有地下管道燃氣設施的,燃氣供應企業應當按照安全監護協議的約定履行監護職責,並進行現場指導。

  【處罰依據】《北京市燃氣管理條例》第六十五條規定:

  違反本條例第三十九條第一款規定,燃氣供應企業未按照安全監護協議的約定履行監護職責並進行現場指導的,由應急管理部門責令限期改正,處五萬元以上十萬元以下罰款。

  【裁量階次】違反前款規定的違法行為,屬於基礎裁量A檔,按照以下裁量階次處以罰款:

  1.從業人員在100人以下的燃氣供應企業,未按照安全監護協議的約定履行監護職責或者未按照安全監護協議的約定進行現場指導的,處5萬元以上6.5萬元以下的罰款;

  2.從業人員在100人以下的燃氣供應企業,未按照安全監護協議的約定履行監護職責並進行現場指導的,處6.5萬元以上8萬元以下的罰款;

  3.從業人員在100人以上的燃氣供應企業,未按照安全監護協議的約定履行監護職責或者未按照安全監護協議的約定進行現場指導的,處8萬元以上9萬元以下的罰款;

  4.從業人員在100人以上的燃氣供應企業,未按照安全監護協議的約定履行監護職責並進行現場指導的,處9萬元以上10萬元以下的罰款。

  三、《北京市生產安全事故報告和調查處理辦法》相關規定裁量權基準

  (一)違法行為:事故發生單位和相關責任單位逾期未按照北京市生產安全事故報告和調查處理辦法第二十條規定處理責任人員,落實整改措施的或未在規定時限內將落實人民政府的批複情況報告安全生產監督管理部門逾期不改正的。

  【違法依據】《北京市生產安全事故報告和調查處理辦法》第二十條規定:

  事故發生單位和相關責任單位應當認真吸取事故教訓,落實整改措施,嚴肅處理本單位負有事故責任的人員;在事故處理工作完成之日起10個工作日內,將落實人民政府批複的情況報告組織事故調查處理的安全生產監督管理部門。

  【處罰依據】《北京市生產安全事故報告和調查處理辦法》第二十五條規定:

  事故發生單位和相關責任單位未按照本辦法第二十條規定處理責任人員,落實整改措施的,由安全生產監督管理部門責令限期改正,逾期不改正的,處1萬元以上3萬元以下罰款;未在規定時限內將落實人民政府的批複情況報告安全生產監督管理部門的,由安全生產監督管理部門責令限期改正,逾期不改正的,處5000元罰款。

  【裁量階次】違反前款規定的違法行為,屬於基礎裁量C檔,按照以下裁量階次處以罰款:

  1.一般事故的事故發生單位和相關責任單位,未按照《北京市生產安全事故報告和調查處理辦法》第二十條規定處理責任人員,落實整改措施,經應急管理部門責令限期改正後,逾期不改正的,處1萬元以上2萬元以下的罰款;未在規定時限內將落實人民政府的批複情況報告安全生產監督管理部門,經應急管理部門責令限期改正後,逾期不改正的,處5000元罰款;

  2.較大事故的事故發生單位和相關責任單位,未按照《北京市生產安全事故報告和調查處理辦法》第二十條規定處理責任人員,落實整改措施,經應急管理部門責令限期改正後,逾期不改正的,處2萬元以上2.5萬元以下的罰款;未在規定時限內將落實人民政府的批複情況報告安全生產監督管理部門,經應急管理部門責令限期改正後,逾期不改正的,處5000元罰款;

  3.重大事故的事故發生單位和相關責任單位,未按照《北京市生產安全事故報告和調查處理辦法》第二十條規定處理責任人員,落實整改措施,經應急管理部門責令限期改正後,逾期不改正的,處2.5萬元以上3萬元以下的罰款;未在規定時限內將落實人民政府的批複情況報告安全生產監督管理部門,經應急管理部門責令限期改正後,逾期不改正的,處5000元罰款。

  (二)違法行為:生產經營單位未對直接經濟損失10萬元(含本數)以上100萬元以下且未造成人員死亡或者重傷的一般事故進行調查處理的。

  【違法依據】《北京市生產安全事故報告和調查處理辦法》第二十一條規定:

  由生產經營單位負責組織調查的直接經濟損失在10萬元(含本數)以上100萬元以下且未造成人員死亡或者重傷的一般事故,應當在《條例》規定的時限內完成事故調查處理工作;並在事故處理工作完成之日起10個工作日內,將調查處理情況報告事故發生地安全生產監督管理部門。

  【處罰依據】《北京市生產安全事故報告和調查處理辦法》第二十四條規定:

  生產經營單位未對直接經濟損失10萬元(含本數)以上100萬元以下且未造成人員死亡或者重傷的一般事故進行調查處理的,由安全生產監督管理部門責令限期改正,並可處1萬元以上3萬元以下罰款。

  【裁量階次】違反前款規定的違法行為,屬於基礎裁量C檔,按照以下裁量階次處以罰款:

  1.生產經營單位未對直接經濟損失10萬元(含本數)以上40萬元以下且未造成人員死亡或者重傷的一般事故進行調查處理的,由應急管理部門責令限期改正,並可處1萬元以上2萬元以下罰款;

  2.生產經營單位未對直接經濟損失40萬元以上70萬元以下且未造成人員死亡或者重傷的一般事故進行調查處理的,由應急管理部門責令限期改正,並可處2萬元以上2.5萬元以下罰款;

  3.生產經營單位未對直接經濟損失70萬元以上100萬元以下且未造成人員死亡或者重傷的一般事故進行調查處理的,由應急管理部門責令限期改正,並可處2.5萬元以上3萬元以下罰款。

  四、《北京市生產安全事故隱患排查治理辦法》相關規定裁量權基準

  (一)違法行為:生產經營單位的主要負責人未履行北京市生產安全事故隱患排查治理辦法第七條規定的事故隱患排查治理職責,逾期未改正的。

  【違法依據】《北京市生產安全事故隱患排查治理辦法》第七條規定:

  生產經營單位的主要負責人對本單位事故隱患排查治理工作全麵負責,履行下列職責:

  (一)組織製定本單位事故隱患排查治理製度;

  (二)督促、檢查本單位事故隱患排查治理工作,及時消除事故隱患;

  (三)保證事故隱患排查治理投入的有效實施。

  【處罰依據】《北京市生產安全事故隱患排查治理辦法》第二十六條規定:

  生產經營單位的主要負責人未履行本辦法第七條規定的事故隱患排查治理職責的,責令限期改正;逾期未改正的,處2萬元以上5萬元以下罰款。

  【裁量階次】違反前款規定的違法行為,屬於基礎裁量B檔,按照以下裁量階次處以罰款:

  1.生產經營單位的主要負責人未履行北京市生產安全事故隱患排查治理辦法第七條規定的事故隱患排查治理職責中任一項職責的,經責令限期改正,逾期未改的,對主要負責人處2萬元以上3萬元以下的罰款;

  2.生產經營單位的主要負責人未履行北京市生產安全事故隱患排查治理辦法第七條規定的事故隱患排查治理職責中任兩項職責的,對主要負責人處3萬元以上4萬元以下的罰款;

  3.生產經營單位的主要負責人未履行北京市生產安全事故隱患排查治理辦法第七條規定的事故隱患排查治理職責中全部職責的,對主要負責人處4萬元以上5萬元以下的罰款。

  (二)違法行為:生產經營單位未定期通報事故隱患排查治理情況,或者未公示重大事故隱患的危害程度、影響範圍和應急措施的。

  【違法依據】《北京市生產安全事故隱患排查治理辦法》第十一條規定:

  生產經營單位應當每月向從業人員通報事故隱患排查治理情況。

  重大事故隱患消除前,生產經營單位應當向從業人員公示事故隱患的危害程度、影響範圍和應急措施。

  【處罰依據】《北京市生產安全事故隱患排查治理辦法》第二十八條規定:

  違反本辦法第十一條規定,生產經營單位未定期通報事故隱患排查治理情況,或者未公示重大事故隱患的危害程度、影響範圍和應急措施的,責令限期改正,可以處5萬元以下罰款;逾期未改正的,責令停產停業整頓,並處5萬元以上10萬元以下罰款。

  【裁量階次】違反前款規定的違法行為,屬於基礎裁量A檔,按照以下裁量階次處以罰款:

  1.生產經營單位未定期通報事故隱患排查治理情況累計3個月以下的,或者未公示重大事故隱患的危害程度、影響範圍和應急措施中的任一項的,責令限期改正,可以處2萬元以下罰款;逾期未改正的,責令停產停業整頓,並處5萬元以上7萬元以下罰款;

  2.生產經營單位未定期通報事故隱患排查治理情況累計3個月以上6個月以下的,或者未公示重大事故隱患的危害程度、影響範圍和應急措施中的任兩項的,責令限期改正,可以處2萬元以上4萬元以下罰款;逾期未改正的,責令停產停業整頓,並處7萬元以上9萬元以下罰款;

  3.生產經營單位未定期通報事故隱患排查治理情況累計6個月以上的,或者重大事故隱患的危害程度、影響範圍和應急措施均未公示的,責令限期改正,可以處4萬元以上5萬元以下罰款;逾期未改正的,責令停產停業整頓,並處9萬元以上10萬元以下罰款。

  (三)違法行為:生產經營單位未將無法及時消除並可能危及公共安全的事故隱患向所在地負有安全生產監督管理職責的部門報告的。

  【違法依據】《北京市生產安全事故隱患排查治理辦法》第十二條第一款第一項規定:

  有下列情況之一的,生產經營單位應當及時向所在地負有安全生產監督管理職責的部門報告:

  (一)事故隱患無法及時消除並可能危及公共安全的;……

  【處罰依據】《北京市生產安全事故隱患排查治理辦法》第二十九條規定:

  違反本辦法第十二條第一款第一項規定,生產經營單位未將無法及時消除並可能危及公共安全的事故隱患,向所在地負有安全生產監督管理職責的部門報告的,處5萬元以下罰款。

  【裁量階次】違反前款規定的違法行為,屬於基礎裁量B檔,按照以下裁量階次處以罰款:

  1.從業人員在50人以下的生產經營單位未將無法及時消除並可能危及公共安全的事故隱患,向所在地負有安全生產監督管理職責的部門報告的,處2萬元以下的罰款;

  2.從業人員在50人以上100人以下的生產經營單位未將無法及時消除並可能危及公共安全的事故隱患,向所在地負有安全生產監督管理職責的部門報告的,處2萬元以上4萬元以下的罰款;

  3.從業人員在100人以上的生產經營單位未將無法及時消除並可能危及公共安全的事故隱患,向所在地負有安全生產監督管理職責的部門報告的,處4萬元以上5萬元以下的罰款。

  (四)違法行為:生產經營單位未按照要求使用生產安全事故隱患排查治理信息係統,如實記錄隱患排查治理情況的。

  【違法依據】《北京市生產安全事故隱患排查治理辦法》第十六條規定:

  生產經營單位應當按照要求使用生產安全事故隱患排查治理信息係統,如實記錄事故隱患的排查時間、所屬類型、所在位置、責任部門和責任人、治理措施及整改情況等內容。

  【處罰依據】《北京市生產安全事故隱患排查治理辦法》第三十條規定:

  違反本辦法第十六條規定,生產經營單位未按照要求使用生產安全事故隱患排查治理信息係統,如實記錄隱患排查治理情況的,責令限期改正,可以處5萬元以下罰款;逾期未改正的,責令停產停業整頓,並處5萬元以上10萬元以下罰款。

  【裁量階次】違反前款規定的違法行為,屬於基礎裁量A檔,按照以下裁量階次處以罰款:

  1.從業人員在50人以下的生產經營單位未按照要求使用生產安全事故隱患排查治理信息係統,如實記錄隱患排查治理情況的,處2萬元以下的罰款;逾期未改正的,處5萬元以上7萬元以下的罰款;

  2.從業人員在50人以上100人以下的生產經營單位未按照要求使用生產安全事故隱患排查治理信息係統,如實記錄隱患排查治理情況的,處2萬元以上4萬元以下的罰款;逾期未改正的,處7萬元以上9萬元以下的罰款;

  3.從業人員在100人以上的生產經營單位未按照要求使用生產安全事故隱患排查治理信息係統,如實記錄隱患排查治理情況的,處4萬元以上5萬元以下的罰款;逾期未改正的,處9萬元以上10萬元以下的罰款。

  五、《北京市生產經營單位安全生產主體責任規定》相關規定裁量權基準

  (一)違法行為:生產經營單位的主要負責人未履行本規定第四條規定的安全生產管理職責拒不改正的。

  【違法依據】《北京市生產經營單位安全生產主體責任規定》第四條第五項、第七項規定:

  生產經營單位的主要負責人對本單位的安全生產工作全麵負責,履行下列職責:……(五)每季度至少研究一次安全生產工作;……(七)每年向職工代表大會或者職工大會報告安全生產工作情況;依法不需要建立職工代表大會或者職工大會的小型或者微型企業等規模較小的生產經營單位,應當每年向從業人員通報安全生產工作情況;……。

  【處罰依據】《北京市生產經營單位安全生產主體責任規定》第三十四條第一款、第三款規定:

  生產經營單位的主要負責人未履行本規定第四條規定的安全生產管理職責,或者未組織製定本規定第七條規定所列安全生產規章製度之一的,由負有安全生產監督管理職責的部門責令改正;拒不改正的,責令停產停業整頓,並處2萬元以上5萬元以下罰款。

  生產經營單位的主要負責人依照前款規定受刑事處罰或者撤職處分的,自刑罰執行完畢或者受處分之日起,5年內不得擔任任何生產經營單位的主要負責人;對重大、特別重大生產安全事故負有責任的,終身不得擔任本行業生產經營單位的主要負責人。

  【裁量階次】違反前款規定的違法行為,屬於基礎裁量A檔,按照以下裁量階次處以罰款:

  1.從業人員在50人以下的生產經營單位的主要負責人未履行本規定第四條第五項、第七項安全生產管理職責拒不改正的,責令停產停業整頓,並處2萬元以上3萬元以下的罰款;

  2.從業人員在50人以上100人以下的生產經營單位的主要負責人未履行本規定第四條第五項、第七項安全生產管理職責拒不改正的,責令停產停業整頓,並處3萬元以上4萬元以下的罰款;

  3.從業人員在100人以上的生產經營單位的主要負責人未履行本規定第四條第五項、第七項安全生產管理職責拒不改正的,責令停產停業整頓,並處4萬元以上5萬元以下的罰款。

  (二)違法行為:礦山、金屬冶煉、危險物品的生產經營單位未按照規定配備注冊安全工程師的。

  【違法依據】《北京市生產經營單位安全生產主體責任規定》第十四條第一款規定:

  礦山、金屬冶煉、危險物品的生產經營單位配備的安全生產管理人員中,具有相應類別的注冊安全工程師的數量,不得少於安全生產管理人員總數的15%,且最低不得少於1人。

  【處罰依據】《北京市生產經營單位安全生產主體責任規定》第三十七條規定:

  違反本規定第十四條第一款規定,生產經營單位未按照規定配備注冊安全工程師的,由負有安全生產監督管理職責的部門責令改正,可以處5000元以上2萬元以下罰款。

  【裁量階次】違反前款規定的違法行為,屬於基礎裁量C檔,按照以下裁量階次處以罰款:

  1.從業人員在30人以下的礦山、金屬冶煉、危險物品的生產經營單位違反本北京市生產經營單位安全生產主體責任規定第十四條第一款規定的,可以處5000元以上1萬元以下的罰款;

  2.從業人員在30人以上100人以下的礦山、金屬冶煉、危險物品的生產經營單位違反本北京市生產經營單位安全生產主體責任規定第十四條第一款規定的,可以處1萬元以上1.5萬元以下的罰款;

  3.從業人員在100人以上的礦山、金屬冶煉、危險物品的生產經營單位違反本北京市生產經營單位安全生產主體責任規定第十四條第一款規定的,可以處1.5元以上2萬元以下的罰款。

  (三)違法行為:生產經營單位未履行安全生產資金投入責任,致使生產經營單位不具備安全生產條件,導致發生生產安全事故的。

  【違法依據】《北京市生產經營單位安全生產主體責任規定》第九條規定:

  生產經營單位應當履行下列安全生產資金投入的責任:(一)保證具備安全生產條件所必需的資金投入;(二)安排用於配備勞動防護用品、進行安全生產教育和培訓的經費;(三)有關生產經營單位應當按照國家規定提取和使用安全生產費用,專門用於改善安全生產條件。

  【處罰依據】《北京市生產經營單位安全生產主體責任規定》第三十五條規定:

  違反本規定第九條規定,生產經營單位未履行安全生產資金投入責任,致使生產經營單位不具備安全生產條件的,由負有安全生產監督管理職責的部門責令改正,提供必需的資金;拒不改正的,責令停產停業整頓。

  有前款違法行為,導致發生生產安全事故的,對生產經營單位的主要負責人依法給予撤職處分,由負有安全生產監督管理職責的部門對個人經營的投資人處2萬元以上20萬元以下罰款;構成犯罪的,依法追究刑事責任。

  【裁量階次】違反前款規定導致發生生產安全事故的,屬於基礎裁量A檔,對個人經營的投資人按以下裁量階次處以罰款:

  1.發生一般事故的,處2萬元以上5萬元以下的罰款;

  2.發生較大事故的,處5萬元以上10萬元以下的罰款;

  3.發生重大事故的,處10萬元以上15萬元以下的罰款;

  4.發生特別重大事故的,處15萬元以上20萬元以下的罰款。

  (四)違法行為:生產經營單位未建立或者健全安全生產教育和培訓檔案的。

  【違法依據】《北京市生產經營單位安全生產主體責任規定》第十八條規定:

  生產經營單位的安全生產教育和培訓檔案應當包括下列內容:

  (一)教育和培訓的內容或者影像資料;

  (二)教育和培訓的簽到表和培訓學時記錄;

  (三)考試試卷或者從業人員本人簽名的考核記錄。

  小型或者微型企業等規模較小的生產經營單位的安全生產教育和培訓檔案,應當至少包括本條第一款第一項規定的內容。

  【處罰依據】《北京市生產經營單位安全生產主體責任規定》第四十條規定:

  違反本規定第十八條規定,生產經營單位未建立或者健全安全生產教育和培訓檔案的,由負有安全生產監督管理職責的部門責令改正,可以處1000元以上1萬元以下罰款。

  【裁量階次】違反前款規定的違法行為,屬於基礎裁量C檔,按照以下裁量階次處以罰款:

  1.生產經營單位為微型企業的,安全生產教育和培訓檔案未包括教育和培訓的內容或者影像資料的,由負有安全生產監督管理職責的部門責令改正,可以處1000元以上3000元以下罰款;

  2.生產經營單位為小型企業的,其安全生產教育和培訓檔案未包括教育和培訓的內容或者影像資料的,由負有安全生產監督管理職責的部門責令改正,可以處3000元以上6000元以下罰款;

  3.生產經營單位為中型或者大型企業的,違反本規定第十八條規定,未建立或者健全安全生產教育和培訓檔案的,由負有安全生產監督管理職責的部門責令改正,可以處6000元以上1萬元以下罰款。

  (五)違法行為:拆除或者停止使用安全防護裝置的。

  【違法依據】《北京市生產經營單位安全生產主體責任規定》第二十一條第二款規定:

  存在較大危險因素設備設施的安全防護裝置,應當符合國家標準或者行業標準,不得違反規定拆除或者停止使用。

  【處罰依據】《北京市生產經營單位安全生產主體責任規定》第四十三條規定:

  違反本規定第二十一條第二款規定,拆除或者停止使用安全防護裝置的,由負有安全生產監督管理職責的部門責令改正,處5000元以上5萬元以下罰款。

  【裁量階次】違反前款規定的違法行為,屬於基礎裁量B檔,按照以下裁量階次處以罰款:

  1.違反規定拆除或者停止使用3台(套)以下存在較大危險因素設備設施的安全防護裝置的,處5000元以上2萬元以下的罰款;

  2.違反規定拆除或者停止使用3台(套)以上5台(套)以下存在較大危險因素設備設施的安全防護裝置的,處2萬元以上4萬元以下的罰款;

  3.違反規定拆除或者停止使用5台(套)以上存在較大危險因素設備設施的安全防護裝置的,處4萬元以上5萬元以下的罰款。

  (六)違法行為:生產經營單位進行爆破、吊裝、挖掘、懸吊、建設工程拆除、油罐清洗等危險作業,以及在有限空間內作業、動火作業、高處作業、帶電作業、臨近高壓輸電線路作業時,未落實安全交底,向作業人員詳細說明作業內容、主要危險因素、作業安全要求和應急措施等內容,拒不改正的。

  【違法依據】《北京市生產經營單位安全生產主體責任規定》第二十五條第二項規定:

  生產經營單位進行爆破、吊裝、挖掘、懸吊、建設工程拆除、油罐清洗等危險作業,以及在有限空間內作業、動火作業、高處作業、帶電作業、臨近高壓輸電線路作業,應當遵守下列規定:(二)落實安全交底,向作業人員詳細說明作業內容、主要危險因素、作業安全要求和應急措施等內容;

  【處罰依據】《北京市生產經營單位安全生產主體責任規定》第四十六條規定:

  違反本規定第二十五條規定,生產經營單位未遵守作業規定之一的,由負有安全生產監督管理職責的部門責令改正;拒不改正的,責令停產停業整頓,可以處2萬元以上10萬元以下罰款。

  【裁量階次】違反前款規定的違法行為,屬於基礎裁量A檔,按照以下裁量階次處以罰款:

  1.危險物品的生產、經營、儲存、裝卸單位以及礦山、金屬冶煉、建築施工、運輸單位以外的生產經營單位進行爆破、吊裝、挖掘、懸吊、建設工程拆除、油罐清洗等危險作業,以及在有限空間內作業、動火作業、高處作業、帶電作業、臨近高壓輸電線路作業時,未落實安全交底,存在未向作業人員詳細說明作業內容、主要危險因素、作業安全要求和應急措施等內容中的任一項或任兩項,拒不改正的,可以處2萬元以上4萬元以下的罰款;

  2.危險物品的生產、經營、儲存、裝卸單位以及礦山、金屬冶煉、建築施工、運輸單位以外的生產經營單位進行爆破、吊裝、挖掘、懸吊、建設工程拆除、油罐清洗等危險作業,以及在有限空間內作業、動火作業、高處作業、帶電作業、臨近高壓輸電線路作業時,未落實安全交底,存在未向作業人員詳細說明作業內容、主要危險因素、作業安全要求和應急措施等內容中的任三項或任三項以上,拒不改正的,可以處4萬元以上6萬元以下的罰款;

  3.危險物品的生產、經營、儲存、裝卸單位以及礦山、金屬冶煉、建築施工、運輸單位進行爆破、吊裝、挖掘、懸吊、建設工程拆除、油罐清洗等危險作業,以及在有限空間內作業、動火作業、高處作業、帶電作業、臨近高壓輸電線路作業時,未落實安全交底,存在未向作業人員詳細說明作業內容、主要危險因素、作業安全要求和應急措施等內容中的任一項或任兩項,拒不改正的,可以處6萬元以上8萬元以下的罰款;

  4.危險物品的生產、經營、儲存、裝卸單位以及礦山、金屬冶煉、建築施工、運輸單位進行爆破、吊裝、挖掘、懸吊、建設工程拆除、油罐清洗等危險作業,以及在有限空間內作業、動火作業、高處作業、帶電作業、臨近高壓輸電線路作業時,未落實安全交底,存在未向作業人員詳細說明作業內容、主要危險因素、作業安全要求和應急措施等內容中的任三項或任三項以上,拒不改正的,可以處8萬元以上10萬元以下的罰款。

  (七)違法行為:生產經營單位委托其他生產經營單位從事危險作業未簽訂安全生產管理協議,或者未在有關合同中明確各自的安全生產管理職責的。

  【違法依據】《北京市生產經營單位安全生產主體責任規定》第二十五條規定:

  生產經營單位進行爆破、吊裝、挖掘、懸吊、建設工程拆除、油罐清洗等危險作業,以及在有限空間內作業、動火作業、高處作業、帶電作業、臨近高壓輸電線路作業,應當遵守下列規定:

  (一)製定作業方案,按照本單位內部批準權限審批;

  (二)落實安全交底,向作業人員詳細說明作業內容、主要危險因素、作業安全要求和應急措施等內容;

  (三)安排專門人員進行現場管理,確認現場作業條件、作業人員上崗資格、身體狀況符合安全作業要求,監督作業人員遵守操作規程,落實安全措施;

  (四)配備與現場作業活動相適應的勞動防護用品,以及相應的安全警示標誌、安全防護設備、應急救援裝備;

  (五)發現直接危及人身安全的緊急情況,立即采取應急措施,停止作業或者撤出作業人員。

  《北京市生產經營單位安全生產主體責任規定》第二十六條第三項規定:

  有下列情形之一的,生產經營單位應當簽訂安全生產管理協議,或者在有關合同中明確各自的安全生產管理職責:……(三)委托其他生產經營單位從事本規定第二十五條規定所列作業的。

  《北京市生產經營單位安全生產主體責任規定》第二十七條規定:

  安全生產管理協議應當包括下列內容:

  (一)雙方安全生產職責、各自管理的區域範圍;

  (二)作業場所、作業人員、設備設施的安全生產管理責任;

  (三)雙方有關安全生產的權利和義務;

  (四)生產安全事故報告和應急救援責任。

  【處罰依據】《北京市生產經營單位安全生產主體責任規定》第四十七條規定:

  違反本規定第二十六條規定,生產經營單位未簽訂安全生產管理協議,或者未在有關合同中明確各自的安全生產管理職責的,由負有安全生產監督管理職責的部門責令改正,可以處5萬元以下罰款,對其直接負責的主管人員和其他直接責任人員可以處1萬元以下罰款;拒不改正的,責令停產停業整頓。

  【裁量階次】違反前款規定的違法行為,屬於基礎裁量A檔,按照以下裁量階次處以罰款:

  1.危險物品的生產、經營、儲存、裝卸單位以及礦山、金屬冶煉、建築施工、運輸單位以外的生產經營單位為小型或者微型企業的,委托其他生產經營單位從事本規定第二十五條規定的危險作業未簽訂安全生產管理協議,或者未在有關合同中明確各自的安全生產管理職責的,可以處2萬元以下的罰款,對其直接負責的主管人員和其他直接責任人員可以處3000元以下的罰款;

  2.危險物品的生產、經營、儲存、裝卸單位以及礦山、金屬冶煉、建築施工、運輸單位以外的生產經營單位為中型或大型企業的,委托其他生產經營單位從事本規定第二十五條規定的危險作業未簽訂安全生產管理協議,或者未在有關合同中明確各自的安全生產管理職責的,可以處2萬元以上3萬元以下的罰款,對其直接負責的主管人員和其他直接責任人員可以處3000元以上5000元以下的罰款;

  3.危險物品的生產、經營、儲存、裝卸單位以及礦山、金屬冶煉、建築施工、運輸單位為小型或者微型企業的,委托其他生產經營單位從事本規定第二十五條規定的危險作業未簽訂安全生產管理協議,或者未在有關合同中明確各自的安全生產管理職責的,可以處3萬元以上4萬元以下的罰款,對其直接負責的主管人員和其他直接責任人員可以處5000元以上8000元以下的罰款;

  4.危險物品的生產、經營、儲存、裝卸單位以及礦山、金屬冶煉、建築施工、運輸單位為中型或者大型企業的,委托其他生產經營單位從事本規定第二十五條規定的危險作業未簽訂安全生產管理協議,或者未在有關合同中明確各自的安全生產管理職責的,可以處4萬元以上5萬元以下的罰款,對其直接負責的主管人員和其他直接責任人員可以處8000元以上1萬元以下的罰款。

  (八)違法行為:生產經營單位進行爆破、吊裝、挖掘、懸吊、建設工程拆除、油罐清洗等危險作業,以及在有限空間內作業、動火作業、高處作業、帶電作業、臨近高壓輸電線路作業時,未製定作業方案,按照本單位內部批準權限審批,拒不改正的。

  【違法依據】《北京市生產經營單位安全生產主體責任規定》第二十五條第一項規定:

  生產經營單位進行爆破、吊裝、挖掘、懸吊、建設工程拆除、油罐清洗等危險作業,以及在有限空間內作業、動火作業、高處作業、帶電作業、臨近高壓輸電線路作業,應當遵守下列規定:(一)製定作業方案,按照本單位內部批準權限審批;……

  【處罰依據】《北京市生產經營單位安全生產主體責任規定》第四十六條規定:

  違反本規定第二十五條規定,生產經營單位未遵守作業規定之一的,由負有安全生產監督管理職責的部門責令改正;拒不改正的,責令停產停業整頓,可以處2萬元以上10萬元以下罰款。

  【裁量階次】違反前款規定的違法行為,屬於基礎裁量A檔,按照以下裁量階次處以罰款:

  1.危險物品的生產、經營、儲存、裝卸單位以及礦山、金屬冶煉、建築施工、運輸單位以外的生產經營單位進行爆破、吊裝、挖掘、懸吊、建設工程拆除、油罐清洗等危險作業,以及在有限空間內作業、動火作業、高處作業、帶電作業、臨近高壓輸電線路作業時,製定了作業方案,但未按照本單位內部批準權限審批,拒不改正的,可以處2萬元以上4萬元以下的罰款;

  2.危險物品的生產、經營、儲存、裝卸單位以及礦山、金屬冶煉、建築施工、運輸單位以外的生產經營單位進行爆破、吊裝、挖掘、懸吊、建設工程拆除、油罐清洗等危險作業,以及在有限空間內作業、動火作業、高處作業、帶電作業、臨近高壓輸電線路作業時,既未製定作業方案,也未按照本單位內部批準權限審批,拒不改正的,可以處4萬元以上6萬元以下的罰款;

  3.危險物品的生產、經營、儲存、裝卸單位以及礦山、金屬冶煉、建築施工、運輸單位進行爆破、吊裝、挖掘、懸吊、建設工程拆除、油罐清洗等危險作業,以及在有限空間內作業、動火作業、高處作業、帶電作業、臨近高壓輸電線路作業時,製定了作業方案,但未按照本單位內部批準權限審批,拒不改正的,可以處6萬元以上8萬元以下的罰款;

  4.危險物品的生產、經營、儲存、裝卸單位以及礦山、金屬冶煉、建築施工、運輸單位進行爆破、吊裝、挖掘、懸吊、建設工程拆除、油罐清洗等危險作業,以及在有限空間內作業、動火作業、高處作業、帶電作業、臨近高壓輸電線路作業時,既未製定作業方案,也未按照本單位內部批準權限審批,拒不改正的,可以處8萬元以上10萬元以下的罰款。

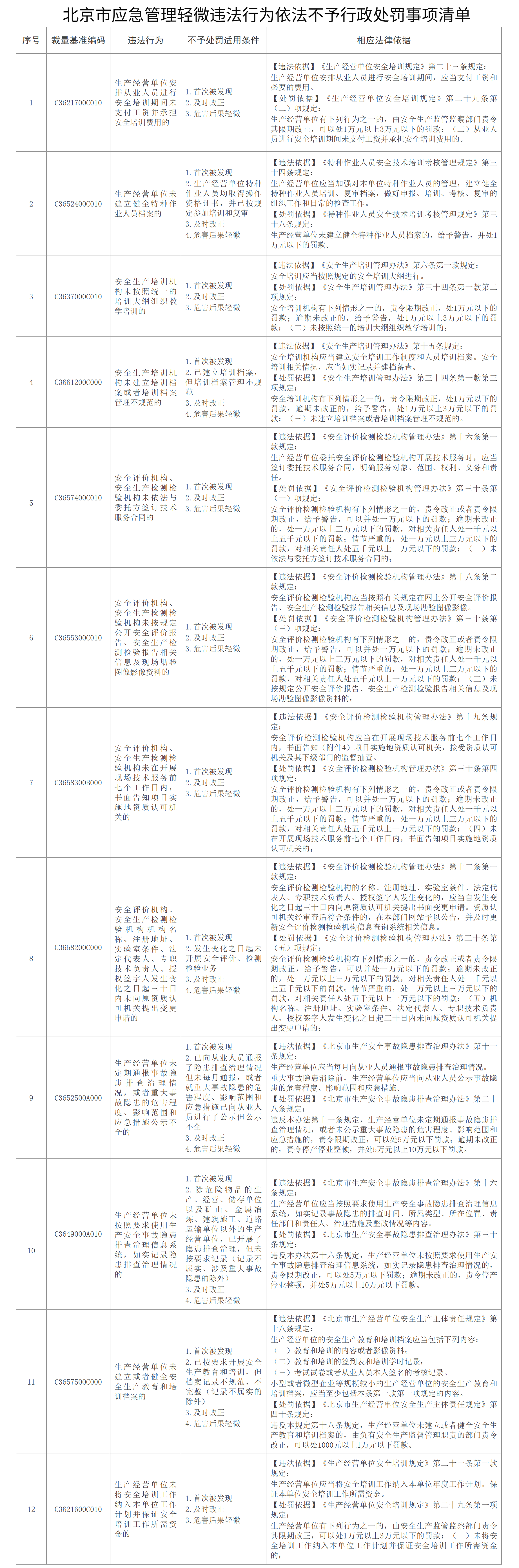
第三章  北京市應急管理輕微違法行為依法不予行政處罰事項清單

北京市應急管理輕微違法行為依法不予行政處罰事項清單

  以下說明中,《北京市應急管理輕微違法行為依法不予行政處罰事項清單》簡稱《清單》。

  一、前述《清單》中的“違法行為”,全部具備相應“不予處罰適用條件”的,依法不予行政處罰。

  二、前述《清單》中的用語含義

  (一)“首次被發現”是指該違法行為第一次被行政執法人員發現並有相應記錄。

  (二)“及時改正”是指在應急管理部門責令改正前主動改正或者在應急管理部門責令改正後按要求改正。

  (三)“危害後果輕微”可以綜合考慮當事人的違法行為對社會公共利益、社會生產生活秩序、行政管理秩序,以及公民、法人和其他組織權益等方麵的損害或影響程度,包括降低、消除相關損害或影響的時間、成本、可行性等因素判定。應急管理違法行為造成不可挽回的人身財產損失或者較大社會影響的,不應認定為“危害後果輕微”。

  三、有下列情形之一的,不適用《清單》進行不予行政處罰

  (一)近三年內發生過生產安全亡人事故的;

  (二)近一年內被市、區應急管理部門實施行政處罰的;

  (三)被納入聯合懲戒對象的;

  (四)有法定從重情節的。

  四、市、區應急管理部門適用《清單》不予行政處罰,應當按照相關程序要求,做好立案、調查取證、責令改正、複查等工作,依法作出不予行政處罰決定,采取說服教育、勸導示範、警示告誡、指導約談等方式教育、引導、督促當事人自覺守法,並規範製作行政處罰案卷。

  五、市、區應急管理部門應當加強適用《清單》的行政處罰管理,準確把握“不予處罰適用條件”,不得變相擴大或者縮小適用範圍,既彰顯應急管理執法溫度,又不放鬆應急管理執法力度。

  六、市、區應急管理部門應當加強執法業務協同和執法信息共享,保障《清單》實施。

分享:

您訪問的鏈接即將離開“首都之窗”門戶網站 是否繼續?