第一章 總則
第一條 為推進我市供熱體製改革,轉換居民住宅取暖費補助方式,理順政府、單位和采暖居民用戶三者關係,保證使用清潔能源分戶自采暖的居民冬季正常取暖,按照建設部、國家發展和改革委員會、財政部、人事部、民政部、勞動和社會保障部、國家稅務總局、國家環保總局等八部委《關於城鎮供熱體製改革試點工作的指導意見》(建城[2003]148號)的文件精神,結合我市實際,特製定本辦法。
第二條 凡具有本市城鎮居民戶口的居民,其在本市的住宅沒有集中供暖設施且采用清潔能源分戶自采暖方式的,憑《職工住宅清潔能源分戶自采暖核對證明》(以下簡稱《核對證明》)享受居民住宅清潔能源分戶自采暖補貼。
第三條 居民住宅清潔能源分戶自采暖方式(以下簡稱自采暖),是指近年來新建居民住宅按照規劃設計要求,或舊有居民住宅按照大氣治理統一改造要求,每戶單獨采用燃氣、電等清潔能源采暖的方式。
第二章 自采暖補貼的認定、標準與發放
第四條 自采暖居民住宅管理單位(房地產開發商、物業公司、產權單位、房屋管理等單位),須按如下程序為所屬居民住宅辦理確認手續:
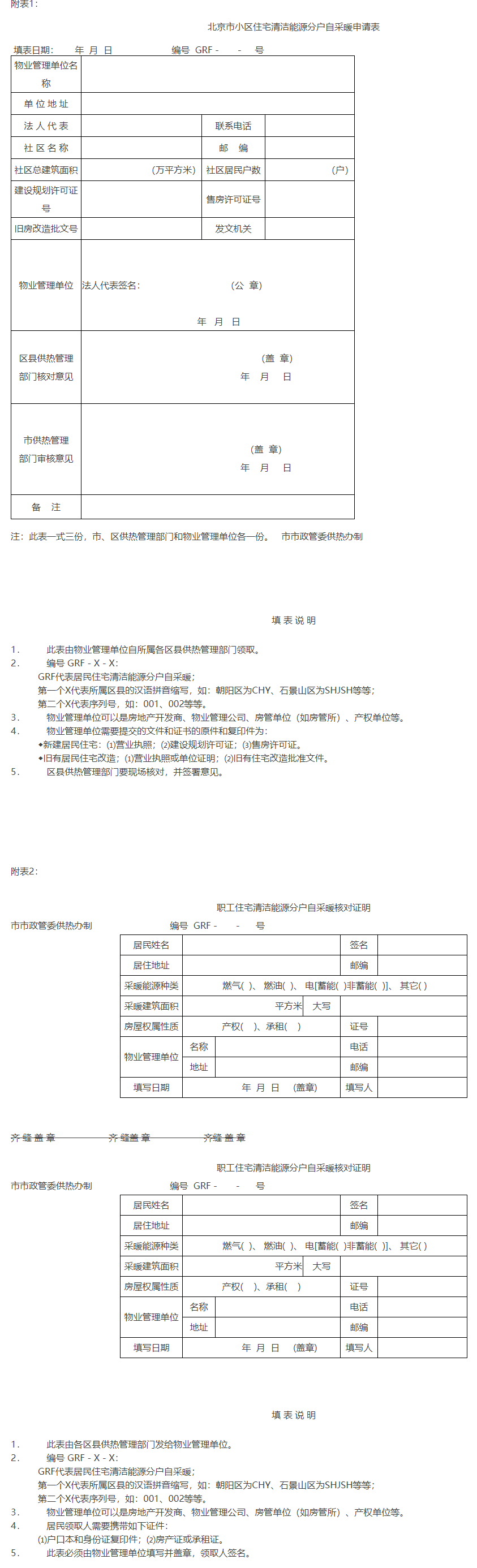
(一)自采暖居民住宅管理單位持對清潔能源分戶自采暖建設或改造的批準文件,到所屬區縣的供熱行政管理部門領取《北京市小區住宅清潔能源分戶自采暖申請表》(以下簡稱《申請表》)。
(二)區縣供熱行政管理部門將自采暖居民住宅管理單位填寫的《申請表》登記備案後,向該管理單位提供《核對證明》。
(三)自采暖居民住戶憑本市城鎮居民戶口、房屋所有權證或房屋租賃證,每年到所屬自采暖居民住宅管理單位領取經確認的《核對證明》,《核對證明》複印件無效。自采暖居民住宅管理單位,不得收取任何費用。
第五條 各單位憑職工所持的《核對證明》,按照《關於北京市機關事業單位職工住房補貼計發及有關紀律規定等問題的通知》([2003]京房改辦字第078號)確定的住房建築麵積補貼標準,按15元/平方米·采暖季·人向本單位職工計發(勞資雙方已有約定的除外)。

第六條 按照北京市房改政策,居民其一處采用集中供暖的住房建築麵積達不到標準而新增住房,且符合自采暖補貼範圍界定條件的,可按照標準領取不足麵積的自采暖補貼;居民有一處采用集中供暖的住房建築麵積超過標準同時另有住房符合自采暖補貼範圍界定條件的,隻能選擇集中供暖或自采暖補貼中的一種方式;居民有一處采用煤爐取暖的住房,同時另有住房符合自采暖補貼範圍界定條件的,隻能選擇居民冬季取暖補貼(即“煤火費”補貼)或自采暖補貼中的一種方式。
第三章 特殊群體自采暖補貼的認定、標準與發放
第七條 特殊群體是指民政部門管理的城鎮優撫對象、征地超轉人員、享受城市居民最低生活保障待遇的家庭;勞動和社會保障部門管理的城鎮登記失業人員(須持有效求職證),和按規定已辦理按月領取基本養老金手續並經批準實行社區管理的退休人員(其中包括:國有破產企業退休人員,注銷或吊銷營業執照企業退休人員,支援鄉鎮企業的科技人員,公益性組織安置的人員,城鎮臨時工以及原由街道、鄉鎮管理或個人在職業介紹服務中心或人才服務機構存檔並辦理了按月領取基本養老保險金手續的退休人員);國有資產監督管理部門所屬的國有及國有控股破產企(事)業單位退休人員、困難企(事)業單位的職工(含離退休人員);老幹部部門管理的去世離休幹部無工作的配偶。
第八條 特殊群體自采暖補貼的認定
民政部門管理的自采暖特殊群體,應於每年九月底前到所在街道、鄉(鎮)民政科申請補貼,由該民政科進行審核、認定並報區縣民政局批準備案;勞動和社會保障部門管理的自采暖特殊群體,應於每年九月底前到所在街道、鄉(鎮)社保所申請補貼,由該社保所進行審核、認定並報區縣勞動和社會保障部門批準備案;國有資產監督管理部門所屬的自采暖特殊群體,應於每年九月底前到上級主管部門申請補貼,由該上級主管部門審核、認定並報同級國有資產監督管理部門批準備案;老幹部管理部門管理的自采暖特殊群體,應於每年九月底前到同級老幹部管理部門申請補貼,並由該管理部門審核、認定並批準備案。
第九條 特殊群體自采暖補貼標準
特殊群體中征地超轉人員、持有《城市居民最低生活保障金領取證》的家庭,其分戶自采暖補貼標準為30元/平方米·采暖季·戶;城鎮登記失業人員自采暖補貼標準為12元/平方米·采暖季·人;其餘特殊群體自采暖補貼標準為15元/平方米·采暖季·人。
特殊群體中優撫家庭按居住建築麵積80平方米標準補貼;住宅建築麵積小於80平方米的,按實際居住建築麵積補貼;住宅建築麵積超過80平方米的,按80平方米補貼,超出部分由個人負擔。去世離休幹部無工作配偶住房補貼標準按離休幹部生前級別應享受的住房麵積標準補貼。其餘特殊群體按居住建築麵積60平方米標準補貼;住宅建築麵積小於60平方米的,按實際居住建築麵積補貼;住宅建築麵積超過60平方米的,按60平方米補貼,超出部分由個人承擔。
第十條 特殊群體自采暖補貼發放方式
特殊群體自采暖補貼由審核認定部門發放。
第四章 資金渠道
第十一條 行政機關和全額補助的事業單位自采暖補貼資金由同級財政負擔。
第十二條 部分補助的事業單位自采暖補貼資金,按照經費資金渠道安排解決。
第十三條 企業職工的自采暖補貼資金在企業成本費用中列支。
第十四條 各單位的離退休人員和去世離休幹部無工作配偶自采暖補貼資金,按照現行經費渠道解決。
第十五條 特殊群體自采暖補貼資金由同級財政負擔。
第五章 各部門的職責
第十六條 供熱行政管理部門負責對轄區內自采暖居民住宅管理單位送交的《申請表》進行登記備案。
第十七條 財政部門負責在同級行政機關(包括民主黨派、工青婦等人民團體)、全額補助的事業單位年度部門預算中安排自采暖補貼資金、特殊群體救助資金;負責在同級部分補助的事業單位年度部門預算中按照經費資金渠道安排自采暖補貼資金。
第十八條 房改部門負責對住房分配貨幣化的企業和事業單位人員住房麵積標準的認定。
第十九條 建設部門負責對自采暖居民住宅的管理單位實施監督管理。
第二十條 人事部門負責對行政事業單位執行自采暖補貼政策的情況進行監督。
第二十一條 勞動和社會保障部門負責對與企業建立勞動關係職工執行自采暖補貼政策的情況進行監督。
第二十二條 民政部門、勞動和社會保障部門、國有資產監督部門、老幹部部門應為各自負責的特殊群體製定明確的自采暖補貼申請、審核、備案登記及發放程序等相關細則,保證特殊群體能按時足額領取自采暖補貼。
第二十三條 稅務部門負責確定對自采暖補貼的企業所得稅和個人所得稅的稅收政策。
第二十四條 監察部門負責對違反國家和北京市居民住宅改革政策規定的國家行政機關及其國家公務員以及國家行政機關任命的其他人員進行查處。
第六章 附則
第二十五條 行政事業單位自采暖補貼的列支科目是“公用支出—取暖費—職工宿舍取暖費”。
第二十六條 已實行供熱收費製度改革的區縣,按新的供熱收費政策執行。
第二十七條 中央在京單位、駐京部隊人員按中央和部隊的有關政策執行。
第二十八條 本辦法按各部門職責進行解釋。
第二十九條 本辦法自2006年2月21日起施行。
第三十條 原《北京市職工住宅清潔能源分戶自采暖補貼暫行辦法》(京財行 [2003]2082號)同時廢止。
附表:1.北京市小區住宅清潔能源分戶自采暖申請表
2.職工住宅清潔能源分戶自采暖核對證明
