生態環境部公告2021年第66號
為貫徹落實《中華人民共和國固體廢物汙染環境防治法》,按照《強化危險廢物監管和利用處置能力改革實施方案》(國辦函〔2021〕47號)有關要求,完善危險廢物鑒別製度,推進分級分類管理,我部製定了《危險廢物排除管理清單(2021年版)》(見附件),現予公布。
符合本清單要求的固體廢物不屬於危險廢物。本清單根據實際情況實行動態調整。
附件:危險廢物排除管理清單(2021年版)
生態環境部
2021年12月2日
生態環境部辦公廳2021年12月3日印發
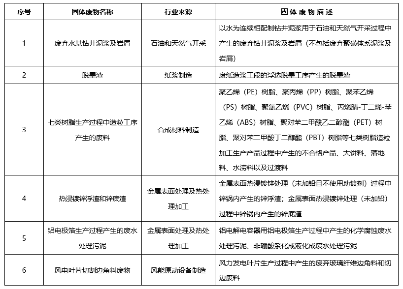
附件
危險廢物排除管理清單(2021年版)

注:
1.“固體廢物名稱”是指固體廢物的通用名稱。
2.“行業來源”是指固體廢物的產生行業。
3.“固體廢物描述”是指固體廢物的產生工藝和環節等具體描述。