國管辦發〔2021〕36號
各省、自治區、直轄市和新疆生產建設兵團機關事務管理部門、市場監管局(廳、委),中央國家機關各部門、各單位機關服務局(中心):
為貫徹黨的十九屆五中全會精神,推進“十四五”時期機關事務工作高質量發展,深化機關事務標準化建設,根據《中華人民共和國國民經濟和社會發展第十四個五年規劃和2035年遠景目標綱要》和《機關事務工作“十四五”規劃》,結合機關事務工作實際,关键词2編製了《機關事務標準化工作“十四五”規劃》。現印發給你們,請認真貫徹落實。
國管局辦公室
市場監管總局辦公廳
2021年9月8日
機關事務標準化工作“十四五”規劃
標準是經濟活動和社會發展的技術支撐,是國家基礎性製度的重要方麵,對機關事務工作高質量發展具有重要意義。為全麵推進機關事務標準化工作,根據《機關事務工作“十四五”規劃》,製定本規劃。
第一章 總體要求
“十三五”時期,機關事務係統堅持創新發展,著力提升管理規範化、精細化、科學化水平,機關事務標準化工作取得了由局部到整體、由量變到質變的突破性進展,初步實現了科學管理有標支撐,服務保障有標可循,改革創新有標引領,重大任務有標護航。“十四五”時期是開啟全麵建設社會主義現代化國家新征程的第一個五年,也是機關事務工作高質量發展的重要五年,機關事務標準化建設必須牢牢把握以下指導思想和主要目標。
一、指導思想
以習近平新時代中國特色社會主義思想為指導,全麵貫徹黨的十九大和十九屆二中、三中、四中、五中全會精神,落實黨中央、國務院關於標準化工作的戰略部署,以提升保障水平和管理效能為目標,堅持統籌設計與基層探索相結合,堅持試點帶動與整體提升相結合,堅持標準製定與標準實施相結合,堅持自主創新與開放合作相結合,健全機關事務標準體係,加快重點領域標準供給,著力推進標準實施,實現標準化與業務工作深度融合,打造機關事務標準化升級版,助推機關事務工作高質量發展。
二、主要目標
——機關事務標準體係更加健全。推動機關事務工作高質量發展的標準體係初步建成。重點業務領域國家標準實現新的突破。地方標準涉及的業務領域更加均衡。做好各類標準複審。減少冗餘標準出台。搭建全國機關事務標準數據庫。
——機關事務標準實施效果更加凸顯。加大標準宣貫力度,運用標準的主動性和能力大幅提升。高質量建設機關事務標準化實訓基地。建立標準實施效果評估機製。推動標準綜合運用率統計。清理使用率低和質量低的標準。
——機關事務標準化工作機製更加順暢。組建全國機關事務管理標準化技術委員會。推動機關事務管理部門納入中央和地方各級標準化工作聯席會議或領導小組。構建科學的機關事務標準化評價指標體係。機關事務標準化工作常態化運行機製基本建成。堅持共建、共用、共享,推進機關事務標準倉建設,提升標準化工作效能。
——機關事務標準化工作基礎更加堅實。理論研究更加深化,標準化成為政府運行保障管理學科的重要內容。機關事務標準化工作經費保障更加完善。機關事務標準化人才隊伍更加充實,有條件的單位廣泛配備標準化專職人員。機關事務標準數字化程度不斷提高。

第二章 主要任務
一、優化機關事務標準供給
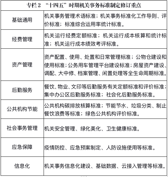
以國家標準為引領,以地方標準、團體標準、企業標準等為支撐,以基礎通用、經費管理、資產管理、後勤服務、公共機構節能、社會事務管理、應急保障和信息化為重點,構建覆蓋全麵、布局均衡、重點突出、結構合理的機關事務標準體係。係統論證標準製定必要性和可行性,防止過度建設和重複建設。加強標準製定研究,推動完善出台前試用程序,提升標準可操作性和實用性。定期開展標準複審,及時修訂相關標準。

二、推進機關事務標準實施
推動標準廣泛納入法規政策和規範性文件,建立法律、政策、標準相協調的標準實施機製。充分利用世界標準日等主題活動,宣傳標準化作用,普及標準化理念、知識和方法,提升標準化意識,培養標準化行動自覺。通過視頻、圖片、表格等形式探索標準可視化。實現標準研製、實施和信息反饋閉環管理。對標準化工作實施過程管理,力爭標準實施有計劃、有記錄、有台賬、有監管。將標準綜合運用率作為重要指標,定期開展重要標準實施情況統計分析和評估報告,暢通標準實施信息反饋渠道。
三、完善機關事務標準化工作機製
建立機關事務管理部門與市場監管部門標準化工作定期會商機製。每年度召開機關事務標準化工作推進會議。圍繞組織保障、運行方式、實施效果等構建機關事務標準化評估評價指標體係,運用服務對象回訪、滿意度調查、內部評價、第三方評估等形式,對標準化工作的管理效益和社會效益等進行綜合評估。強化交流合作,開展跨部門、跨區域標準化資源共享和互助互鑒。圍繞京津冀、長三角、粵港澳、成渝等區域協同發展戰略,探索建立機關事務標準化區域協同發展新機製。
四、強化機關事務標準化基礎建設
全方位、多渠道宣傳標準化政策、先進典型和突出成就,營造機關事務標準化文化。鼓勵機關事務管理研究機構開展標準化示範課題研究,支持機關事務管理部門與高等院校、科研院所、學協會合作,建立形式多樣的研究載體,廣泛開展課題研究,加強研究成果轉化與運用。加大機關事務標準化資源投入,強化標準化培訓和人才培養,推動設立機關事務標準化專項經費,建立覆蓋檢索、統計、共享、公開等功能的機關事務標準化信息平台。
第三章 重點工程
一、標準化技術組織升級工程
完善機關事務管理標準化工作組製度,在機關事務標準製定、宣貫、培訓等方麵提供技術支撐,做好工作組各項日常工作和期滿考核評估工作。做好全國機關事務管理標準化技術委員會籌建工作,擴大委員範圍和領域。鼓勵各地區成立省級機關事務管理標準化技術委員會,加強合作交流,切實發揮技術委員會對機關事務標準化工作的提升作用。
二、國家標準建設推進工程
堅持需求導向,突出急用先行,圍繞機關事務重點領域,嚴格按照標準製定要求,優先製定一批國家標準。高質量完成機關事務管理術語、機關辦公區域物業服務監管評價規範、機關事務信息化建設指南等國家標準製定,及時啟動機關運行成本核算和統計、公務用車管理平台、公共機構碳排放核算、機關運行應急保障等方麵的國家標準製定工作。
三、地方標準規範發展工程
支持各地區結合實際情況製定地方標準。在尊重知識產權的前提下,鼓勵優先借鑒采用已經成熟的標準或標準條款。鼓勵圍繞國家重大區域戰略,多地聯合製定區域內通行的地方標準。各地區出台相關地方標準的,要及時將有關工作報送上級機關事務管理部門,開展推廣與交流。探索製定地方標準指導性目錄,供各地區參考借鑒。
四、團體標準培育工程
支持全國機關事務管理研究會等學協會製定機關事務團體標準管理製度,開展機關事務團體標準製定工作。對於部分具有行業普適性,且暫不適合製定為國家標準、地方標準的,鼓勵優先製定為團體標準。建立健全政府采信團體標準工作機製,鼓勵各級機關事務管理部門在政策落實、政府采購、檢查監督等活動中采用團體標準。支持國家標準、地方標準采信高質量、實施效果好的團體標準。
五、企業標準“領跑者”工程
以市場為主導,以機關事務相關領域的企業為主體,以產品和服務標準自我聲明公開為基礎,在後勤服務、資產管理、平台運維等領域形成一批具有行業領先水平和市場競爭力的領跑者標準,以標準優勢鞏固技術優勢,發揮企業標準引領質量提升作用,打造機關事務工作品牌。
六、機關事務標準化試點示範工程
著力實現標準製定和標準實施協同、區域標準化發展協同、中央國家機關和地方機關事務管理部門標準化工作協同,開展國家級機關事務標準化試點。鼓勵各省(區、市)機關事務管理部門聯合市場監管部門開展省級機關事務標準化試點。支持有條件的單位申報社會管理和公共服務綜合標準化試點。依托國家標準化示範機製,推動部分機關事務標準化試點打造成為示範點。推動現有試點優勢互補、區域互動,將不同專項試點經驗合理組合,定期編印機關事務標準化典型案例,提煉機關事務標準化經驗,通過會議研討、實地觀摩等方式強化經驗推廣。
七、機關事務標準化實訓基地建設工程
堅持係統統籌和省市共建,依托自身資源或引入標準化研究機構、職業技術院校等社會力量,針對管理人員、一線職工等不同對象建立相應課程體係和教材體係,充分利用實操演練、實地觀摩、虛擬環境、理論學習等方式,開展標準化實訓,輻射覆蓋周邊區域,充分發揮實訓基地引領帶動作用。在試點基礎上,製定實訓基地建設和評估指引,開展第三方評估,將符合一定條件的實訓基地納入標準化培訓基地庫,實行動態管理,引導機關事務標準化實訓基地合理布局和規範發展。
八、標準化信息化深度融合推進工程
製定基礎數據、雲接入等方麵國家標準,通過標準提供統一的業務流程和數據接口規範,促進信息互聯互通、數據共享共用、業務一網通辦,助力機關事務信息化建設。借助人工智能、大數據分析等信息技術,為標準製定提供更加科學準確的基礎支撐。對具體量化標準和操作流程標準,以參數配置或自動控製等信息化手段進行固化,在標準實施全過程和關鍵環節,探索標準實施的達標判斷、實時監控、責任綁定和追溯。
九、標準化人才培養工程
將標準化培訓列入各級機關事務管理部門重要培訓內容,國管局和省級機關事務管理部門每年開展機關事務標準化示範培訓,引導機關事務係統廣泛開展標準化培訓。創新人才培養機製,按照分級分類思路,完善人才認定標準,積極推廣標準化專業職業技能等級,搭建機關事務標準化專業人才庫,實行動態管理。
第四章 實施保障
一、加強組織領導
國管局、市場監管總局加強對本規劃實施的組織領導,做好宣傳、解讀和培訓工作,強化實施督促,指導推進主要任務和重點工程。各地區要高度重視,加強組織領導,完善工作機製,確保本規劃落細落實。
二、加大政策保障
積極爭取各類配套資金和項目支持,鼓勵社會力量自籌經費參與機關事務標準研製,建立機關事務標準化建設多元化多渠道投入機製。各地區要將標準化相關內容納入本地區機關事務工作“十四五”規劃,鼓勵有條件的地區製定機關事務標準化規劃或本規劃配套實施辦法。對在標準化工作中做出突出貢獻的單位和個人,按照國家有關規定予以表彰和獎勵。
三、強化實施管理
國管局、市場監管總局依據本規劃製定機關事務標準化年度工作要點。各地區、各部門根據自身情況,細化分解任務,做好實施工作,每年報送標準化工作情況總結。各級機關事務管理部門會同市場監管部門開展規劃實施情況動態監測,做好規劃實施中期評估和總結評估。