政務公開 > 政策公開 > 規範性文件
  1. [主題分類] 科技教育/教育
  2. [發文機構] 北京市石景山區教育委員會
  3. [聯合發文單位]
  4. [實施日期] 2023-04-26
  5. [成文日期] 2023-04-26
  6. [發文字號] 〔〕
  7. [廢止日期]
  8. [發布日期] 2023-04-26
  9. [有效性]
  10. [文件來源] 政府公報 年 第期(總第期)

石景山區關於2023年義務教育階段入學工作的意見

打印
字號:        

  根據《中華人民共和國義務教育法》《北京市實施〈中華人民共和國義務教育法〉辦法》等法律法規,落實《中共北京市委教育工作領導小組關於印發〈北京市關於進一步深化教育教學改革 全麵提高義務教育質量的意見〉的通知》、《北京市教育委員會關於2023年義務教育階段入學工作的意見》(京教基二〔2023〕4號)精神,依法保障石景山區適齡兒童少年接受義務教育權利,結合區域實際,製定本工作方案。

  一、指導思想

  以習近平新時代中國特色社會主義思想為指導,深入學習貫徹黨的二十大精神,堅持和捍衛“兩個確立”,切實增強“四個意識”、堅定“四個自信”、做到“兩個維護”。全麵貫徹黨的教育方針,堅持以人民為中心發展教育,積極落實全國和市、區教育大會精神,堅持穩中求進工作總基調,立足新發展階段,貫徹新發展理念,構建新發展格局,提高“四個服務”水平,大力促進教育公平。進一步完善入學機製,嚴格規範秩序,有序推進本區義務教育階段入學各項工作,努力讓每個孩子都能享有公平而有質量的教育。

  二、工作原則

  1.堅持政府統籌。以區級為主組織實施,科學統籌教育資源,將義務教育階段入學工作作為政府行為予以保障。

  2.堅持免試就近。合理引導預期,依法保障適齡兒童少年(含具有本區入學資格的非本市戶籍人員子女)平等接受義務教育,免試就近入學,確保每一個適齡兒童少年接受義務教育。

  3.堅持有序規範。積極穩妥推進以多校劃片為主、單校劃片和多校劃片相結合的入學方式,依法依規,嚴格規範程序,確保本區義務教育階段入學工作平穩有序。

  三、小學入學安排

  (一)基本條件

  凡年滿6周歲(2017年8月31日以前出生)的適齡兒童,在石景山區申請入學,需滿足下列條件之一:

  1.具有石景山區戶籍;

  2.具有本市其他區戶籍,父母或其他法定監護人在石景山區具有合法房產(房屋規劃用途為“住宅”),實際居住在石景山區;

  3.具有本市其他區戶籍的無房家庭,長期在石景山區工作、居住,在石景山區連續單獨承租住房並實際居住3年以上,在北京市住房租賃監管平台登記備案,父母一方在石景山區合法穩定就業3年以上;

  4.按本市戶籍對待的非本市戶籍適齡兒童少年:區台辦認定的台胞子女、區僑務部門認定的華僑子女、國家或北京市博士後管理部門認定的在京在站博士後研究人員子女、符合隨軍進京落戶條件正在辦理隨軍手續的現役軍人子女、父母一方為本市戶籍或持有《北京市工作居住證》的適齡兒童少年;

  5.非本市戶籍適齡兒童少年:符合《2023年非本市戶籍適齡兒童少年在石景山區接受義務教育證件材料審核標準》要求,並通過石景山區居住地所在街道辦事處及相關部門的聯合審核。

  (二)入學方式

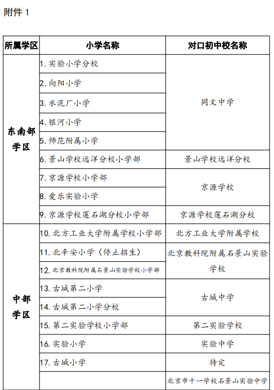
  1.對本市戶籍適齡兒童及經審核、認定的按本市戶籍對待的非本市戶籍適齡兒童,在全區四個學區內(見附件1),采用單校劃片與學區內多校劃片計算機派位相結合的入學方式,通過網上填報誌願,按照誌願順序計算機派位錄取。

  2.對非本市戶籍適齡兒童,根據學位情況,通過在全區進行計算機派位的方式確定學生就讀公辦或民辦學校。

  3.對於單校劃片對口入學的小學,當劃片服務學校學位不足時,劃片服務範圍內每個住房產權地址6年內隻能解決購房人一戶子女對口入學申請;為九年一貫製義務教育學校的,劃片服務範圍內每個住房產權地址9年內解決購房人一戶子女對口入學申請(符合國家生育政策的除外)。

  4.自2019年9月1日,在石景山區內經二手房交易取得的不動產權證書用於申請入學時,不再執行單校劃片入學政策,實行學區內多校劃片計算機派位入學。

  (三)入學安排

  1.本市戶籍適齡兒童:適齡兒童具有石景山區戶籍或適齡兒童法定監護人在石景山區持有本人的合法房產,應在2023年5月5日至2023年5月31日期間,登錄北京市義務教育入學服務平台(https://yjrx.bjedu.cn/)錄入信息,在規定的時間持相關材料到劃定的小學審核登記信息,網上填報入學誌願。

  2.按本市戶籍對待的非本市戶籍適齡兒童:按本市戶籍對待的非本市戶籍適齡兒童法定監護人在2023年5月5日至2023年5月11日期間,登錄北京市義務教育入學服務平台(https://yjrx.bjedu.cn/)錄入信息,上傳相關證明材料,符合按本市戶籍對待條件,在規定的時間持相關材料到劃定的小學審核登記信息,網上填報入學誌願。

  3.非本市戶籍適齡兒童

  (1)因父母或其他法定監護人在本市工作居住,2023年申請在石景山區入小學接受義務教育的非本市戶籍適齡兒童,審核申請人應在5月5日至5月11日,登錄北京市義務教育入學服務平台(https://yjrx.bjedu.cn/)注冊、錄入信息。

  (2)審核申請人在5月12日至5月22日自行上網查詢網上聯審結果,5月15日至5月31日攜帶係統打印的《石景山區2023年非本市戶籍適齡兒童接受義務教育審核預約單》、在京務工就業材料、在京實際住所居住材料、全家戶口簿、北京市居住證等相關材料,到居住地所在街道辦事處審核(具體審核標準執行《2023年非本市戶籍適齡兒童少年在石景山區接受義務教育證件材料審核標準》,審核通過後進入入學程序。

  (3)通過後的審核申請人應在規定時間登錄北京市義務教育入學服務平台(https://yjrx.bjedu.cn/)填報入學誌願。

  (4)建立聯合審核機製並積極穩妥推進義務教育全學段材料審核,在石景山區就讀的非本市戶籍適齡兒童少年,就讀期間需全過程符合在京接受義務教育規定要求。

  審核申請人應及時、準確錄入相關信息,應對其子女信息采集表中所有信息的真實性負責,如有虛假信息,視為審核信息無效。

  (四)新增多校劃片範圍

  2023年,在已有單校劃片和多校劃片相結合入學安排的基礎上,根據區域學位供給情況和戶籍、房產、居住年限等因素,推進新建小區實施多校劃片入學方式。

  1.首鋼東南區:2023年新建小區古城南裏8號(長安和璽/瑞鶴觀瀾佳苑)、古城南裏8號西側(中海天鑽)、古城南街出口北(中海天璽)、古城南裏東街28號院(長安九裏)、古城南裏東街29號院(長安九裏)及2023年前新建小區金裕雅苑、長安雲錦、長安雲尚本市戶籍適齡兒童在古城第二小學分校、古城第二小學、北京教育科學研究院附屬石景山實驗學校小學部三所學校範圍內實施多校劃片計算機派位入學。

  2.北辛安、老古城地區:2023年新建小區寰宇天下-天賦、古城西路78號院(玉蘭苑)、悅興街18號(梨花苑)、古城西路164號(紫薇苑)、天和街10號院(禦山府)、天和街11號院(熙山府)及2020年至2022年新建小區本市戶籍適齡兒童在古城第二小學、北京教育科學研究院附屬石景山實驗學校、古城小學三所學校範圍內實施多校劃片計算機派位入學。

  (五)新建小學入學安排

  1.金頂街小學:實施多校劃片計算機派位入學方式。適齡兒童戶籍地址在金鑄陽光苑小區、鑄造一區、鑄造二區、鑄造村小區,且其父母或其他法定監護人具有以上範圍合法房產(二手房需為2019年9月1日以前房產),可根據誌願,在金頂街第二小學、金頂街小學兩所學校範圍內實施多校劃片計算機派位錄取;其他招生計劃數在學區、全區範圍計算機隨機派位入學。

  2.北大附中石景山學校小學部(2023年借址招生):采用單校劃片與多校劃片計算機派位相結合的入學方式。適齡兒童戶籍地址在疊翠庭苑、禧悅學府、西黃新村南裏、西黃新村北裏、西黃新村西裏、西黃新村東裏小區,且其父母或其他法定監護人具有以上範圍合法房產(二手房需為2019年9月1日以前房產),按照誌願實施單校劃片錄取,其他招生計劃數在學區、全區範圍計算機隨機派位入學;如單校劃片錄取人數大於招生計劃數,采取多校劃片計算機隨機派位錄取。

  四、初中入學安排

  (一)基本條件

  完成小學教育的適齡少年,申請在石景山區升入初中的,需滿足下列條件之一:

  1.具有石景山區學籍的本市戶籍小學畢業生;

  2.學籍不在石景山區,具有石景山區戶籍或實際居住地在石景山區的小學畢業生(需提供法定監護人的合法房產);

  3.按本市戶籍對待的非本市戶籍適齡少年(同以上小學入學條件要求);

  4.具有石景山區學籍且通過“四證”審核的非本市戶籍小學畢業生。

  (二)入學方式

  1.本區內對口升學。具有本市戶籍的小學畢業生(含按本市戶籍對待的非本市戶籍學生),采用單校對口直升和多校對口學區內計算機派位入學相結合的入學方式,使用全市統一的初中入學服務係統,計算機分批次派位錄取。自2022年開始,逐年擴大多校劃片(對口)入學比例,減少單校劃片(對口)入學比例。

  2.本區內跨學區升學。小學畢業生因家庭住址在區內變動,申請到家庭新住址所在學區入學,須在規定時間內向現就讀小學提出申請,辦理審批手續,審核合格的學生在轉入學區通過計算機派位進行錄取。同學區內不受理跨片調整申請。

  3.本區內計算機派位升學。優質學校設置部分計劃,符合升學條件的本市戶籍小學畢業生,在自願參加的前提下,全區範圍內填報入學誌願,經計算機派位錄取。

  4.北京市內跨區升學。小學畢業生可申請回戶籍或家庭住址所在區升入初中,須在規定時間內向現就讀小學提出申請,辦理審批手續,審核合格的學生由接收區安排入學,石景山區不再保留其初中入學資格。

  5.非本市戶籍小學畢業生升入初中。在石景山區就讀的非本市戶籍小學畢業生可在石景山公辦學校或民辦學校升入初中,也可回原籍升入初中。選擇在石景山區繼續完成義務教育的學生,需經相關部門進行“四證”聯合審核,符合審核標準的通過計算機派位進行錄取。

  (三)新建初中入學安排

  北京市十一學校石景山實驗中學:采取單校錄取與多校對口計算機派位相結合的方式。具有石景山區學籍的小學畢業生,戶籍地址在城興街85號院、城興街65號院、古城西路66號院、古城西路68號院、古城村中街33號院、古城村中街10號院、楓香苑、海棠苑、櫨韻苑、櫻花苑、丁香苑、景山府、禦山府、熙山府、玉蘭苑、紫薇苑、梨花苑、石榴苑、槿花苑、梅花苑、桃李苑小區,且其父母或其他法定監護人具有以上範圍合法房產(二手房需為2019年9月1日以前房產),按照誌願實施單校錄取,其他招生計劃數在學區、全區範圍計算機隨機派位入學;如單校錄取人數大於招生計劃數,采取多校對口計算機隨機派位錄取。

  五、其他類型學校入學安排

  (一)民辦學校

  經區教委批準的具備當年招生資質的民辦中小學,與公辦學校同步報名、同步開展錄取、同步注冊學籍;對報名人數超過招生計劃的,實行計算機派位隨機錄取。嚴格執行民辦學校招生簡章、廣告備案製度,公開招生計劃、招生範圍、招生方式、收費標準等,以招收石景山區學生為主。

  (二)首鋼礦業職工子弟學校

  按照政策嚴格審核入學資格,將擬招新生名單報區教委備案。

  (三)特殊教育學校

  保障本區戶籍殘疾兒童少年接受義務教育。殘疾兒童少年同等條件下在服務範圍內就近就便優先入學。區培智中心學校按時做好本區戶籍殘疾兒童少年的入學工作。

  六、其他適齡兒童入學安排

  區級以上引進人才子女入學,按有關規定辦理。烈士子女、台籍學生、華僑子女、現役軍人子女、全國勞動模範子女等按有關規定在同等條件下給予照顧。

  本方案自2023年4月26日起實施。

  招生谘詢電話:68865852 68874948 68875570

附件1:石景山區2023年各學區所屬學校安排表

附件2:石景山區2023年初中入學全區派位學校名單

附件3:石景山區2023年義務教育階段小學入學工作日程安排

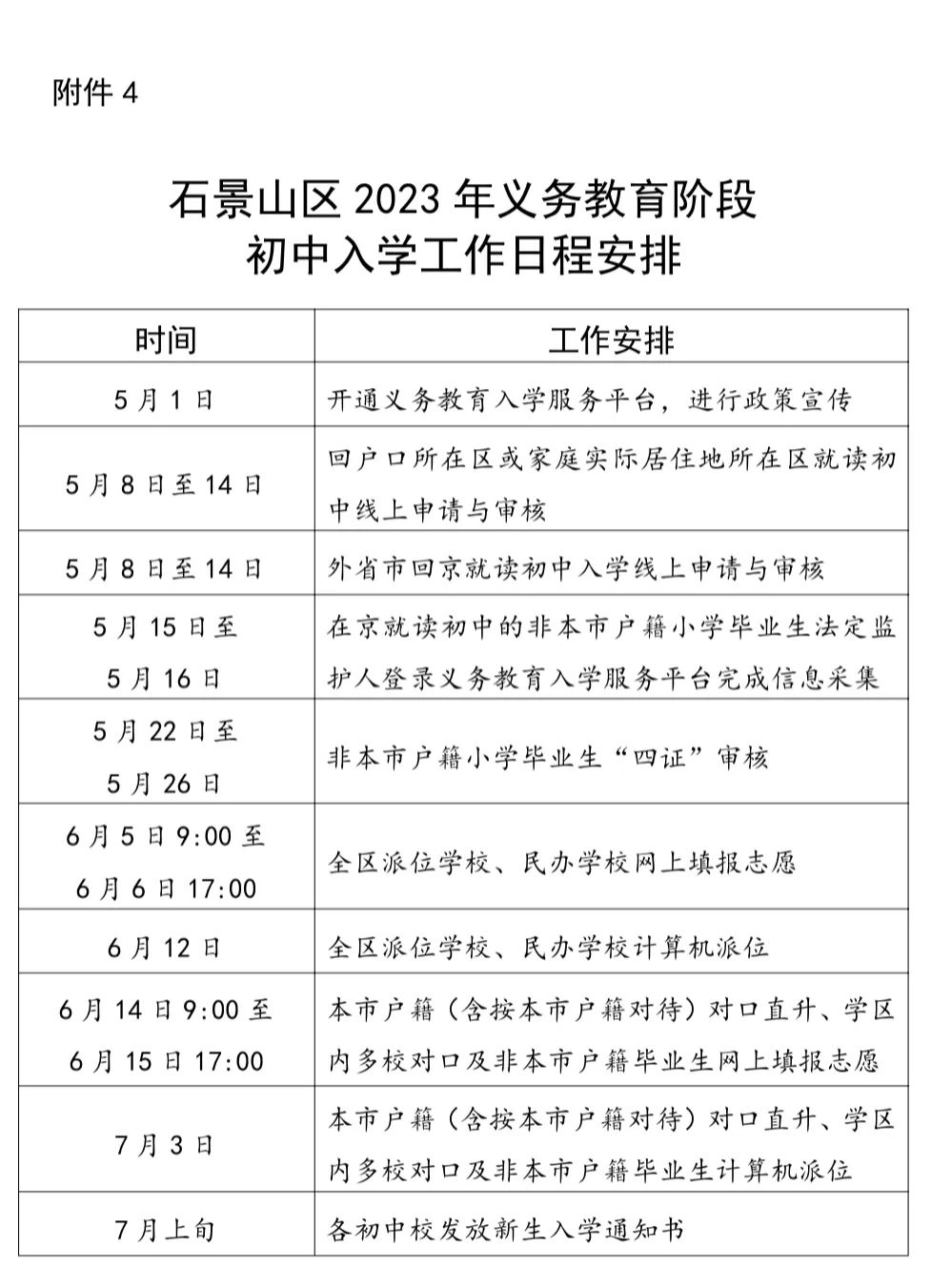
附件4:石景山區2023年義務教育階段初中入學工作日程安排

分享:

您訪問的鏈接即將離開“首都之窗”門戶網站 是否繼續?