政務公開
>
政策公開
>
政策解讀
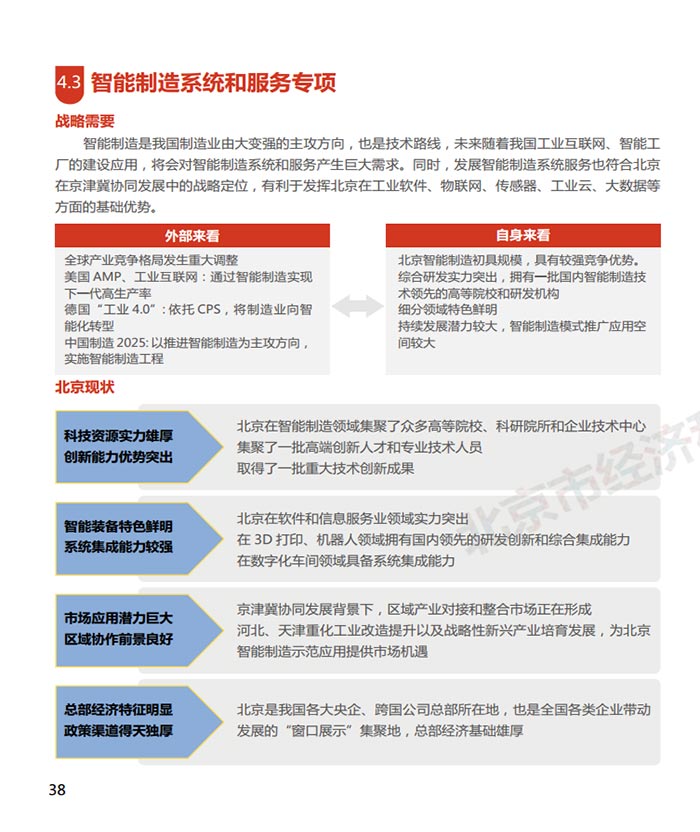
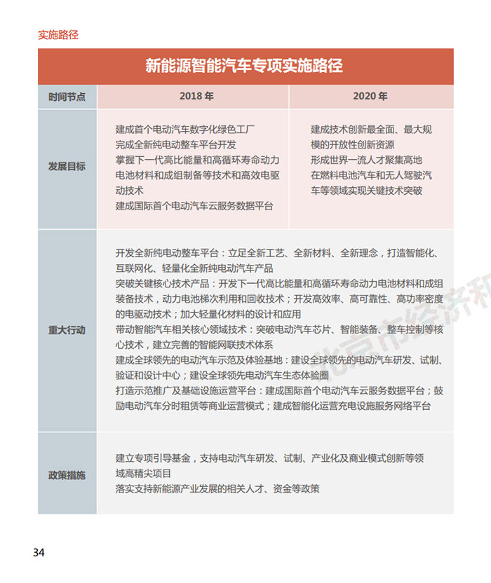
《中國製造2025》北京行動綱要解讀
日期:2016-06-23 00:00
來源:北京市經濟和信息化委員會
分享:
X
打印
字號:
大
中
小
您訪問的鏈接即將離開“首都之窗”門戶網站 是否繼續?
放棄